Fórum témák
» Több friss téma |
Fórum » Labortápegység készítése
Igazad van, viszont a kerdes mäg mindig adott.
Igazad van. En örülnek a legjobban, ha ratalalnek a kerdesem megoldasara is.
Biztos nincs magyar klaviatúrája (karakterkészlete).
Anyosom PC-je. NEmszeretned, ha boncolnäm. Kälmän inkäbb a kerdesre valaszolj.
A hozzászólás módosítva: Aug 25, 2016
Mivel szimmetrikus táplálású az IC, ennek szerintem pl. TL074-gyel is mennie kéne...
Mellesleg én azért kimérném műszerrel még T1, T2, T3-at is, és ellenőrizném földeléshez képest, hogy az IC 7-es és 14-es lábán megvannak-e az 5V-os tápfeszültségek. Egyébként az LM324 egy elég kommersz típus, azzal működnie kellene neki, más is azt használják benne. Keress más boltokban is: HrElektronika, Elektrokotha, HeStore, HQ-video, arwill, stb. A hozzászólás módosítva: Aug 25, 2016
Én nem építettem meg, és elég régi is, tehát sokan már nem is emlékeznek rá. Talán a szerző mondhat valamit.
A rajz szerint védett az ilyen inzultus ellen. Tehát bármi meghibásodhatott. Csak méréssel állapítható meg a hiba. Működött az inzultus előtt? Nem néztem meg, de valószínű, hogy láb-kompatibilisek az IC-k. Vagy ha nem, akkor ott a hiba. (MC-, LM 324) Amúgy, ahogy "scooby" írja. A hozzászólás módosítva: Aug 25, 2016
NEm läbkompatibilis. IC foglalat az ic foglalatban helyezkedik el az LM. Erre letezik valami kulturältabb megoldäs? Persze, en epitettem kb 2 eve. Akkut probältam tölteni vele... MIkor elment az input-. megadta magät. Este megprobälom ujra belerakni egy potfoglalatba az LM läbait.
LM324 jelenleg is van a lomexben, de lábkompatibilis vele pl. a TL084 meg biztos van még néhány típus ami szintén.
A referencia működését meg a tranyókat pedig ki tudod mérni. Az IC-t is, ha összedobsz egy egyszerű kis OPA tesztert, valahova tettem fel róla régebben rajzot, nyáktervet meg videót a működésről. Csak bele kell dugni az adott (szimpla, dual, quad) tokot a foglalatba, rádugni egy 9V-os elemet és már látod is hogy jó-e vagy sem.
Ezt írhattad volna előbb is, hogy próbáltál vele akkut tölteni. Akkor megadta magát az áteresztő tranyó. A labortáp nem akku töltő! Ha mégis annak használod, akkor meg csak körültekintéssel. Mellesleg ha jön egy áramszünet, akkor is kinyírja a tápodat az akku.
Äteresztö tranyo? Melyik az? MOst szedtem le az adatlapokat, es viszem a pincebe meregetni.
T1, T2, T3 és D3 ellenőrizendő elsősorban. Valamelyik tranzisztorod szerintem B-E szakadásos lesz, nem tud kinyitni.
Elkeszült az iparmüveszeti csoda. Minden tranzisztor, dioda jonak tünik. Kisipolva egyik sem vezet ät. Tl-t csereltem. MA mär többre nem jutottam. MEgerne mindet cserelni? MInden jonak tünik, de se az ICL, se a multi nem mutat semmit. A biztosito szakadt volt benne.
Tranzisztorteszterem meg nincs sajnos. A hozzászólás módosítva: Aug 25, 2016
Olvass utána hogyan kell tranzisztort mérni. Skori nagyon szépen leírja. Még a diódahidad is lehet rossz.
Sziasztok!
Amit használtok labortápegységet(akár analóg, akár kapcs.üzemű) ha üresen beállítotok egy feszültséget és nagy terhelést tesztek rá, több ampert akkor a kimeneti feszültség mennyit esik (eshet) a beállítotthoz képest? Mennyire kell jól szabályoznia?
Ha két vezetékes, tehát a feszültség mérése a szabályozáshoz még a tápon belül van, akkor a terheléshez vezető kábel ellenállásán esik valamekkora feszültség és a terhelésre ennyivel kevesebb jut. Ha négy vezetékes, akkor két vezetéken megy az áram, kettőn pedig csak a labortáp a terhelésen magán méri a feszültséget. Ezeken a mérő vezetékeken minimális áram folyik, nincs rajtuk számottevő feszültségesés és ezért úgy tud szabályozni, hogy a terhelésen pont a beállított feszültség legyen. Az az izgalmasabb kérdés, hogy gyorsan változó terhelés, pl. egy motor, vagy egy kapcsoló üzemű táp igényeit hogyan tudja lekövetni. Ezt szkóppal lehet megmérni, de nekem nincs ilyen műszerem.
Amíg a komplett rendszer (trafó belső ellenállása, puffer, stb.) tudja tartani a kimenő feszültséget addig semennyit. Aztán amikor már a trafó feszültsége is esni kezd akkor meg már jó sokat. Amíg van miből szabályozni addig a kapcsolás tulajdonságai dominálnak.
Sziasztok!
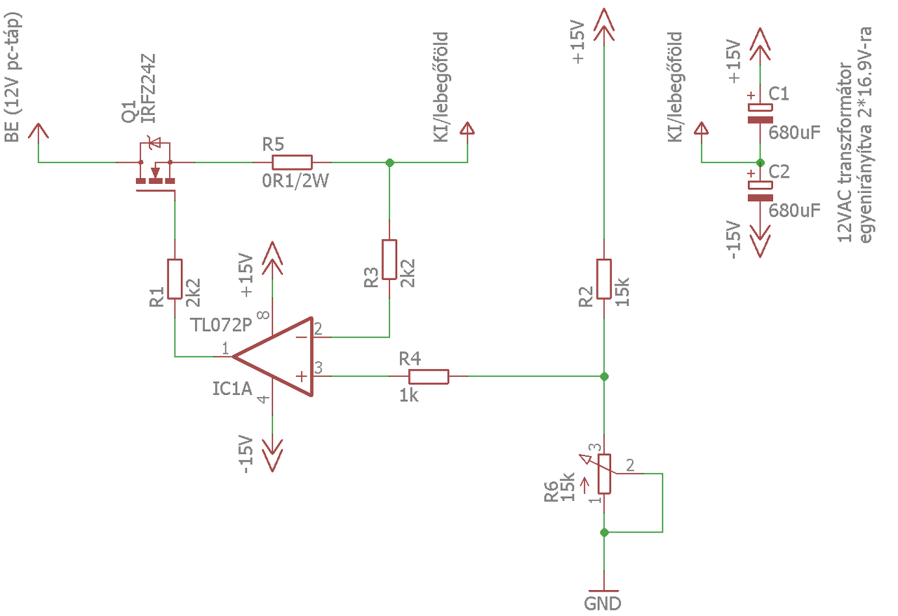
Megtetszett a cikkek közül Attila86 kapcsolóüzemű előszabályzós tápja. Szeretném pontosan érteni a működését, ezért először csak az áteresztő fokozat feszültségszabályozó részét raktam össze. Már ezzel gondom akadt: a feszültséget csak kb. 3V-ig tudom leszabályozni. Irfz24n fet-el és BD243 tranzisztorral próbáltam. Az adatlapokat nézegettem és feltűnt, hogy mindkét tranzisztornak alacsony az erősítése (hfe/gfs). Ha az eredeti kapcsolásban szereplő irf3205 fet-et használnám, az megoldaná a gondot, vagy más hiba van a kapcsolásommal? Köszönöm előre is! Tudom nem szeretitek amikor áttervezünk egy működő kapcsolást, de szeretném megérteni a szabályozás működését, utánépítéssel nem tanulnék túl sokat.
Hello! A rajzodból nem igazán derül ki, de lehet nem jól értelmezed a dolgokat. A PC táp a lebegő az ilyen szabályozásnál és tulajdonképpen a kapcsolás a valós GND-hez képest negatív kimenti feszültséggel rendelkezik..
Én úgy értelmezem, hogy a kimenő feszültség a szabályozás (lebegő)földje. A bemenő és kimenő oldal földje közös, amihez képest pozitív mind a bemenő, mind a kimenő feszültség.
A szimulált eredményt vártam én is, de a kimenő feszültség akkor sem megy 3V alá, ha a potméter nélkül a földre kötöm a referenciát. Egyébként a gate-n milyen potenciált kellene mérjek akkor, amikor lezár a fet, vagyis 0V a kimenő feszültség? A hozzászólás módosítva: Szept 2, 2016
- A föld az föld (GND), nem lebeg. Látod a rajzon, hogy a GND pont a segédtáp közös pontja és a táp kimeneti feszültségének pozitív pontja is egyben. Ebben a kapcsolásban a főtáp "lebeg". Lévén, hogy a pozitív fele a a Fet Drain-re, a negatív pontja a táp negatív kimenti pontjára csatlakozik.
Vagy is " A bemenő és kimenő oldal földje közös, amihez képest pozitív mind a bemenő, mind a kimenő feszültség." ez, nem igaz! Vagy is nem így kell szemlélni. De azért rajzoltam le a szimulátorba a rajzot, hogy értelmezni tudd. Itt a "GND pont" nem a táp negatív pontja, hanem a pozitív. Mert minden feszültséget ahhoz képest értelmezhetünk/mérhetünk. - Amikor lezár egy Fet a GS között, a küszöbfeszültségénél alacsonyabb feszültségnek kell lenni. És lehetne is akár negatív zárófeszültség is, mivel van a forráshoz képest negatív táp is. De a szabályzó (a kimeneti feszültséget nullára tekerve) a GS küszöbértékén fogja tartani a Gate feszültséget.
Nem lenne nekedmeg nekünk is[off][/off] egyszerübb,ha a gyártó oldalán elolvasnád a működését?Egyéként skory lapján olvashatsz,ott leírja a működését.Több példakapcsolás is van.Egy működő kapcsolást akarsz a te véleményed szerint átvariálni,mikor ők ezen kapcsoláson nagyon sokat tornásztak.Ha így nem lenne megfelelő,szerinted így hagyták volna?Ebből csinált volna 10A labortápot?Az hogy te átvariálod a kapcsolási rajzot,ráadásul még nem is érted,még ha az lett volna hogy ez így jobb,meg az úgy jobb,akkor tied a piros pont de így ez felesleges torna.
Üdv!
Tudna valaki ajánlani egy jó, megbízható labortáp panelt, ami 50V 5A-t tud tartósan? Előre is köszi!
250W-ot akarsz elfűteni analóg szabályzóval?
Szerintem nézd meg az Attila86 féle SMPSII labortápot. Ekkora teljesítményre már mindenképp ajánlott valamilyen előszabályzás...
Attila 86 féle smps2 50V 10A. Remélem az jó!
Köszi a válaszokat!
Attila86 tápját néztem én is, csak nem tudom mennyire bevált kapcsolás. Kínai dolgot meg kihagynám!
A linkelt kínairól nem sok jót olvastam itt valahol a fórumon, nem is olyan régen. Attila tápja szerintem teljesen jó választás, jól megtervezett - és többek által után épített kapcsolás. De mondjon véleményt aki már megépítette - én most készülök.)
|
Bejelentkezés
Hirdetés |









