Fórum témák
» Több friss téma |
Fórum » Labortápegység készítése
Mérni kellene még a bemenő feszültséget is ezeknél a terheléseknél, a +24V -os és a -5V -os tápfeszültséget is. (Nem csak műszerrel, hanem oszcilloszkóppal is.) Milyen erősítő van benne? Az erősítőhöz a forrasztási oldalra, a 4. és a 11. láb közé be kellene forrasztani egy 100nF, kerámia, SMD1206 tokozású kondenzátort.
A panelről és a kivitelezésről nem láttam még képeket. Ezek esélyt adnának a fórumozóknak, hogy felfigyeljenek valami furcsaságra.
Mérted az IC tápfeszültségeit és a referenciát? A bemeneti puffer feszültségét?
Szia!
Csak most tudtam írni, a készítéskor készült képek itt láthatóak: Bővebben: Link Lehet a vezetékezés a hosszú a tranzisztorok meg az áramkör közt, közel a trafóhoz?
Nem biztos hogy a konkrét problémát ez okozza, de hogy ez így nem jó az egészen biztos. A tranzisztorokat egyáltalán nem szabadna elvezetékezni a paneltól... főleg nem ilyen hosszú vezetékekkel és pláne nem a trafó környékén.
Csodálkozol hogy nem jó .alapvetően nem jó az egész technikai kivitelezés .Jobban jársz ha ennek ujra neki futsz..
Van itt annyi megvalósitott szepen elrendezett tap hogy azokbol szerintem lehet ötletelni bőven .
Mérd meg az IC tápját AC módban a szkóppal, ha ott nincs zavar akkor lehet érdems a vezetékezésben keresni az okot. HA valóban a vezetékből szedi össze akkor lehetne vezetékek összesodrással is próbálni javítani a helyzeten.
B ötletnek azt tudom javasolni, az egyik képen felűlről úgy tűnik az trafó a jelenlegi helyéről a puffer elkó mögé elforgatva elférhet. Ekkor szemből nézve bal oldalra elhűzva a hűtés L idomát rövidebb vezetékekkel lehet bekötni az áteresztőket.
Itt vannak a mérések, amiket kértél. Szerintem önmagukért beszélnek, nem is mondok semmit.
![]() A többi kétkedőnek, akik a trafó közelségében, meg a vezetékekben keresik a hibát: KÉTLEM, hogy ott lenne a probléma. Én még egy a kereskedelemben kapható labortápegységgel sem találkoztam, ahol a félvezetők nem vezetékkel voltak lettek volna kihuzalozva a bordára, többnyire a doboz egyik végéből a másikba, összekötegelve a traszformátor kábeleivel. Nekem is van gyári tápom, ott nem jelentkezik ez a probléma. Nincs szabályzási tartaléka. AC26V-ból lesz közel 35V-om üresen, ami terhelve visszaesik 29V-ra. A tápegység meg 30V-ra van paraméterezve. Mivel az autotrafóm most nem üzemel, így a további mérések (magasabb bemenő AC) elmaradnak.
Köszönöm.
Tetszik a látható műhelyrészlet. IGAZI műhely, csupa nagybetűvel. A funkció uralkodik mindenen, dacára a viszonylag szűk helynek.
Köszönöm!
Sajnos itt most nem a funkció uralkodik, hanem a káosz és a rendetlenség, mert mindig hirtelen jön közbe valami egy futó projekt közben, olyankor az elől hagyott dolgokat nincs idő elpakolni, csak félre söpörni. Így hetente szoktam rendet rakni, mert egyébként meg nehezen viselem a műszereim körül a rendetlenséget. A többi itt lesz.
A trafódnak a névleges terhelésnél kellene kiadnia a 26 voltot, ha ezt nem tudja, kevés lesz a 30V kimenethez. Amit a műszered mutat valami átlagérték (29V), az alsó csúcsok még kevesebbek. Feszültség esik a söntön is, és maradnia kell a szabályozáshoz is (C-E feszültség + ellenállás). Szerintem itt nincs semmi hiba, csak kevés a trafó feszültsége.
A kondik duplázásával megszűnt a gerjedés. Notebook töltőről gondoltam használni (19V-os, így kb 15V-ig lenne jó), de ezen azért átjön a kapcsitáp frekvenciája (kb. 50kHz). Raktam a bemenetére meg a kimenetére is egy ilyen kocka ferrit szűrőt, plusz a kimenetre egy 10u kondit, így nem olyan vészes. Utólag azon gondolkodtam nem lenne-e jobb, ha nem így használnám, hanem mindkét drótra tennék egyet-egyet külön.
A hozzászólás módosítva: Máj 20, 2018
Tegyél mindkettőre külön gyűrűt és nézd meg, mekkora különbség lesz simán átfűzve, illetve 1 menettel..
- könnyen és gyorsan látod a különbséget is. Tesztelve van.Kondiból pár µF elég, de az indukciómentes legyen ( vagy egy megbízható, nagyobb smd kivitel ). Ha van még "kockád" és átfér 1 lyukon 2 szál, úgy is jobb a külön-külön.
Átvariáltam ilyenre, került a bemenetre és a kimenetre is, mindkét helyre tantál kondit is raktam. Egy ilyen menet 7uH. Sokat javult tőle, köszi.
Oké... a 7 uH már sokkal jobb, mint az átfűzött 1-2...
A tisztesség kedvéért össze raktam én is egy példányt belőle. Nincs nagy rutinom ilyen panelek forrasztgatásában de ez felért egy kéjelgéssel. Olyan könnyedén terül az ón mindenhol -a furatokban is- mintha folyasztószerben úszna az egész.
Elsőre indult, nem volt vele semmilyen probléma. A kezelőszerveket csak lehúztam a meglévő példányról és feldugdostam erre, teljesen kompatibilisek ebből a szempontból. De a panelon van egy felirati hiba, ami nem halálos, de okozhat kényelmetlenséget. A KIMENETI CSATLAKOZÓK POLARITÁSÁT FORDÍTVA ÍRTAM FEL A PANELRE. Mivel ez pozitív GND-s kapcsolás, ezért a tirisztor a negatív oldalt szabályozza, tehát a panelon lévő felirattal éppen ellentétes a kimenet polaritása. Elnézést kérek a hibáért, sajnos nem vagyok tökéletes.
A puffer mellett az a két tranzisztor miért van egymáshoz csavarozva?
Mert így jól összeszorulnak. Bocsi, de nem bírtam kihagyni.
Van közöttük csillám is, mert a kollektoruk nem közös. Nincs különös oka de így mégis csak összemelegszenek -ha melegszenek-, és sokkal stabilabb az egység.
Korábban kellett volna elkészítenem egy prototípust, mert van még egy hiba a kapcsolásban. R3 értéke helyesen 22 kR. De legalább most kiderült. Elnézést kérek e miatt is.
Ha ezt a helyes értéket ültetjük be, akkor az 50 V-os kimeneti feszültségmaximum és a 3A-es kimeneti árammaximum kényelmesen beállítható és kb. a trimmerek 50%-os állásánál fog beállni. A tesztpéldány teljesen stabilan működik, így már minden funkciója rendben van. Az E-fuse és a DC ON-OFF kapcsoló bekötésével kapcsolatban van Proli007-nek egy nagyon szellemes javaslata. Mivel a két funkció gyakorlatilag kizárja egymást, ezért szinte adódik a lehetőség a kombinálásukra. Ehhez egy két morzés, ON-OFF-ON háromállású kapcsolóra lesz szükségünk (ez szinte bárhol beszerezhető). Az egyik oldalra bekötjük a E-fuse funkciót, a másik morze másik oldalára pedig a DC-OFF funkciót. Középállásban él a kimenet, ha a E-fuse irányába kapcsoljuk, akkor szintén él a kimenet, de ha átlépnénk a beállított áramkorlátot, akkor letilt és úgy is marad. Ezt a középső ON állással tudjuk feloldani, illetve DC-OFF állásban letilthatjuk a kimenetet. Így egyetlen kapcsolóval érjük el az összes hasznos lehetőséget.
Szia.
Ezt a fajta labortápot milyen típusú trafóval lehetne megépíteni? Gyári toroid szóba jöhetne?
Az én olvasatomban minden toroid gyári, mert azt otthon elég macerás megcsinálni. A kapcsoláson látod milyen trafót ajánl hozzá Proli007. A 2x21V-os szokatlan feszültség azért van, mert így lehet 63V-os elkót használni. Ilyen trafót készen aligha lehet csak úgy "találni" valahol, ezt le kell gyártatni.
Mivel részben ide tartozik, ezért megjegyzem, hogy a labortáp paneljének "b" változata (illetve majd a "c" változat is) már képes lesz 35 mm-es puffert is fogadni (a mostaniba csak 30 mm-es fér bele). Ez azért lényeges kérdés, mert ebben a méretben már akár 80-100V-os puffereket is lehet találni, amikhez akár 2x24V-os trafót is használhatsz, amit már sokkal jobb eséllyel lehet itt-ott beszerezni.
Akkor ha jól értem igazából a kapcsolás maga tudna fogadni a 2x24V -os trafót is csak a nagyobb pufferkondit kellene a nyákhoz igazítani. Vagy esetleg megvárni az építéssel a későbbi változatokat.
Nem tervezek újabb és újabb változatokat.
Most én összeraktam egy prototípust, ami felszínre hozott két hibát, ezek ki lesznek javítva. A puffer méretének növelése csak követni próbálja az elérhető alkatrészeket, illetve tágítja a beépíthető variációk számát. A "b" változat már rendelés alatt van (amiben nagy segítségemre volt Niedziela), a "c" változat pedig a nagy érdeklődés miatt lesz indokolt, de akkor már az is próbál aktuális maradni (ezt én fogom megpróbálni megrendelni).
R3 - 120K visszacsatolást csökkentettem 100K-ra. Így 25V-on még stabil.
A panelt vásárolók, illetve a várakozók közül volt aki alkatrészlistát is szeretett volna kapni. A szükségesség feszegetése helyett, kihasználva az EAGLE lehetőségét készítettem egy ilyen listát. Kicsit bele kellett kézzel is piszkálni, de igyekeztem használhatóvá tenni. Nem próbáltam ki a listát, lehet benne elírás.
Az alkatrészek mellé odaírtam a LOMEX kódokat, de szinte biztosan be lehet máshol is szerezni mindent. Ha esetleg valaki ismeri a HEStore rendszerét, akkor kiegészítheti egy további oszloppal a táblázatot, amiben ezek a kódok lehetnének. Néhány esetben a kódokhoz eltérő értékű alkatrészek tartoznak. Erre azért volt szükség mert vagy nem volt megfelelő érték, vagy a méret miatt kellett eltérnem. A híd utáni puffer feszültsége kritikus. A rajzon 63 V van, ami akár még jó is lehetne, de pl. az én trafómmal üresjáratban túllépi ezt az értéket a feszültség. Sajnos csökkenteni nem lehet, mert akkor már nem lesz elegendő az 50 V-os kimeneti feszültséghez. Ezért azt javaslom, lehetőség szerint 80 V-os, vagy akár 100 V-os típust használjunk C1, C2 pozícióban. Ekkor már a trafón is lehet 2x24V-os, amit lényegesen könnyebb találni. FONTOS! Az első 10 db panel csak 30 mm-es puffert tud fogadni, ezért abba nem lehet akármilyen kondit tenni. A következő szériák már fogadják a 35 mm-es méretet is. Másik kritikus pont lehet a szabályozó potméter. Én közönséges 1 kR-os lineáris típust használok, és ezt is írtam be a táblázatba, de ezzel nem könnyű hajszál pontosan beállítani a feszültséget. Lényegesen jobb lesz a helyzet, ah több körülfordulásos (helipot) típust választunk, de ennek akár hússzoros is lehet az ára, tehát nem árt kicsit átgondolni mire is van szükségünk. A LED-ekhez nem írtam kódokat, mert sok fajta kapható, amik zöme jó is lehet ide. Azt javaslom lehetőleg normál LED-eket használjunk, mert a nagy fényerejűek esetenként minimális áram mellett is már fényt adnak. A hozzászólás módosítva: Jún 2, 2018
Mi lenne ha a helipot helyett 2 potit használnál? Nekem is van egy durva meg egy finom V potim. Ennek a hatása kb 2V. Igy egy egész potifordulat ad 2 V változást.
Megoldható, de bajlódni kell vele. Proli007-nek vannak ilyen rajzváltozatai. Mivel ide feszültségosztó kell, ezért az egyik potméternek sztereónak kell lennie, amiből kis értékűt nehézkes beszerezni.
Hol van az áramkör rajza? Elég nagy ritkaság , amikor ilyen tápba sztereo poti kell.
Ez már egy sokszorosan lerágott csont, kimaradnék most ennek az újbóli előcitálásából.
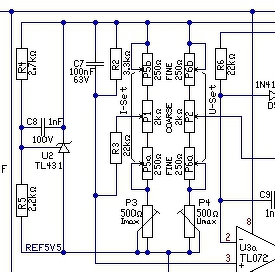
Mellékeltem a szerző (Proli007) egyik javaslatát a lehetséges megoldásra. A hozzászólás módosítva: Jún 3, 2018
Kösz, csak lusta voltam keresgélni, és látom Proli majdnem megoldotta a feladatot. Nem tudim miért ilyen bonyolultan. Teljesen felesleges a dupla FINE poti. Elég egy, aminek a középsö állása a "kalibrált" állás, azaz ebben az állásban jelölöd a COARSE potin a feszültségeket ( ha nincs müszer a tápon). Ha ilyenkor a FINE potit eltekered az egyik vagy a másik államsba a COARSe-n beállitott feszültség +/- 1-2V-l fog változni.
Az átlag sztereó potiknak egyébként sincs rendes együtt futásuk, néha elég nagy eltérés van a két csúszka aktuális helyzete között. Hangerő szabályozásnál nyilván nem számít mert ott gyakorlatilag füllel észrevehetetlen eltérést okoz. Vannak rendesen együtt futó potik is, de azoknak az ára nem a hobbi kategória. Én nem tettem volna oda sztereót, simán együtt tudnék élni azzal hogy a kezdeti vagy a végállás eléréséhez a finom potit is kezdet vagy végállásba kell tekerni. A legtöbb gyári tápban is így van, az EM-1-ben is így oldottam meg.
|
Bejelentkezés
Hirdetés |











- könnyen és gyorsan látod a különbséget is. Tesztelve van.












