Fórum témák

» Több friss téma
Fórum » Laptop javítás, tuning
 
Témaindító: angelero, idő: Jún 15, 2006
Témakörök:
Lapozás: OK   148 / 283
(#) pcb12 válasza tomipap hozzászólására (») Ápr 7, 2014 /
 
Kis pályások vagytok már nem egyet csináltam meg.egyik se tartót tovább 30 percnél és tökéletesen por mentes volt mind.
(#) didyman válasza pcb12 hozzászólására (») Ápr 7, 2014 /
 
Ez csodálatos.
(#) tomipap válasza didyman hozzászólására (») Ápr 7, 2014 /
 
A szambol vetted ki a szot
(#) tomipap válasza (Felhasználó 15355) hozzászólására (») Ápr 7, 2014 /
 
Nekem az a tapasztalatom, hogy amikor a vezetek elenged akkor az azert van mert ategett a szigeteles es test fele ivet huz a cso tapja. Olyan is volt ritkan, hogy valoban csak elengedett a forrasztas.
(#) didyman válasza (Felhasználó 15355) hozzászólására (») Ápr 7, 2014 /
 
Gyárilag talán azért jön le róla, mert rohs, repedezik, meleg-hideg fut rajta fel-le hirtelen, ettől elkezd ívet húzni, az meg tovább rombolja. Én még olyat nagyon ritkán láttam, hogy a keret felé áthúzna, mindig a szilikon burkon belül marad a jelenség. Meg kell pucolni rendesen a csővéget és a vezetéket is, akkor -legalábbis itt- már többé nem égett le róla.
(#) tomipap válasza didyman hozzászólására (») Ápr 7, 2014 /
 
Nekem volt olyan parszor, hogy szenesse egett a szilikon szigeteles es kifele huzott mint az orult.
(#) didyman válasza (Felhasználó 15355) hozzászólására (») Ápr 8, 2014 /
 
Az teljesen elegendő a forrasztáshoz. Szerintem te is simán meg tudod csinálni, de ha félsz tőle, akkor úgyis össze kell fussunk a 80 W-os fénycső ügyében
(#) didyman válasza (Felhasználó 15355) hozzászólására (») Ápr 8, 2014 /
 
Pfff. :Đ Vigyek csövet is neked?
(#) negyes44 hozzászólása Ápr 10, 2014 /
 
Sziasztok! Laptopomban észrevettem egy fura jelenséget, amit eddigi pályafutásom alatt nem láttam. Arra lettem figyelmes ha megmozdítom a laptopot az kikapcsol, lefagy mikor mit csinál. Kiveszem a billenytyűzetet a helyéről, noha a csatlakozója marad, a laptop működik. Amikor megpróbálom viszatenni hopp kikapcsol. Észrevettem amikor a billenytűzet fém sarkait hozzáérintem pl a Dvd íróhoz, vagy pl a szürke fóliához aprócska szikra keletkezik és reset. Nem tudjátok ezt esetleg mi kokozza, mert én ilyet még nem láttam.
(#) bbalazs_ válasza negyes44 hozzászólására (») Ápr 10, 2014 /
 
Altalaban testelesi hiba szokott lenni. Itt szerintem valahogyan kijut az egyik tap a bill. femreszere. A billentyuzet csatlakozoja jol van a helyen?
Lehet oda szigetelest tenni mondjuk cellux vagy szigszalag formajaban?

Egy egyszeru feszultsegmeres multimeterrel a bill femresze es a dvd kozott megmondja a tuttit. Azert a dvd femreszet is merd meg mondjuk a VGA csati femhazahoz kepest.
(#) ufi hozzászólása Ápr 13, 2014 /
 
Sziasztok!
Adott egy Toshiba Satellite p20-304 típusú laptop!

Mi Okozhatja ezt a hibát?

Hibajelenség:

Hálózatról nem, csak aksiról lehet elindítani!
Töltőt rádugva nem indul,de ha az akku benne van szépen indul,amíg le nem merül megy is!
lemerült az akku utána már nem is tölti,csak ha újra ki és be teszem az akkut, de akkor is csak szaggatottan tölti és minden szaggatásnál megforgatja a ventit!
Ha hálózatra van kötve mindig jelzi az alaplap!
(#) pcb12 válasza ufi hozzászólására (») Ápr 14, 2014 /
 
Zárlatos FET vagy kondi esetleg szakadt ellenállás, tekercs.
(#) kisedison hozzászólása Ápr 14, 2014 /
 
Üdv!

Asus EEE PC 700-asom egyik napról a másikra azt csinálja, hogy nem indul el a töltőjéről, csak felvillan egy egy pillanatra kb másodpercenként a töltésvisszajelző led. Először azt hittem hogy a töltő rossz, így kipróbáltam másikról, de ott is ugyan ez a gond. Viszont, ha 9,5V helyett 12V-ot adok neki, akkor csinálja rendesen a dolgát akkor ha nincs akku, vagy teljes a töltöttség. Ha az akku kb 40-50%-on van és akkor dugom rá akkor furcsa sípoló hangot ad ki a gép, de tölt, viszont eléggé beterheli a tápot. (nem tudom hány amperral, de AT tápról hajtom és a hűtőventijének a fordulata esik kicsit.) Aztán a lényeg, ha teljesen merült az akksi, akkor hatalmas árammal kezd csak tölteni, sőt, úgy megrogyasztja a tápot hogy a ventifordulat a felére esik, a gépen meg össze vissza ugrál a 'Battery Mode' és az 'AC Mode' között. A slussz poén, hogy látszólag a géppel minden rendben, és sehol nem tapasztalok rajta plusz melegedést. A sípoló hangot nem tudom hol adja ki, mert annyira tömött és picike az alaplap. Akkumulátorról viszont hozza a megszokott üzemidejét.
Még annyi hogy gyári töltőről (9,5V) minden led felvillanáskor egy pattanó hangot ad ki, mint amikor egy tekercsre csak egy pillanatra rákapcsolunk feszültséget. Mi lehet a gond?
(#) didyman válasza kisedison hozzászólására (») Ápr 14, 2014 /
 
A töltő hibás, kondibeteg talán, az AT táp meg az 5 V terhelése nélkül nem tud stabil 12 V-ot adni.
(#) kisedison válasza didyman hozzászólására (») Ápr 15, 2014 /
 
Köszönöm. Kicseréltem a puffert a töltőben és most megy róla. Majd kíváncsi leszek hogy akkor is jól szuperál e amikor tölteni kell. De így látszólag minden rendben.
(#) kisedison válasza kisedison hozzászólására (») Ápr 15, 2014 /
 
0 töltésről is szépen viszi. Mégegyszer köszönöm a segítséget. Eszembe nem jutott volna hogy a puffer ment ki. Fel volt púposodva egyébként.
(#) ufi válasza pcb12 hozzászólására (») Ápr 15, 2014 /
 
Hol keressem a hibát?
Most már szépen feltölti az aksit folyamatos töltéssel,de még mindig csak akkuról megy! Hálózatról nem,csak világít a hálózat visszajelző ledje!
(#) didyman válasza ufi hozzászólására (») Ápr 15, 2014 /
 
Hmm, lásd előző megoldás, elképzelhető nálad is ilyesmi ok.
(#) ufi válasza didyman hozzászólására (») Ápr 15, 2014 /
 
Próbáltam másik töltővel és ugyan az a hiba! Nálam is bekapcsoláskor felvillan majd leál!
(#) kaszabzoli hozzászólása Ápr 15, 2014 /
 
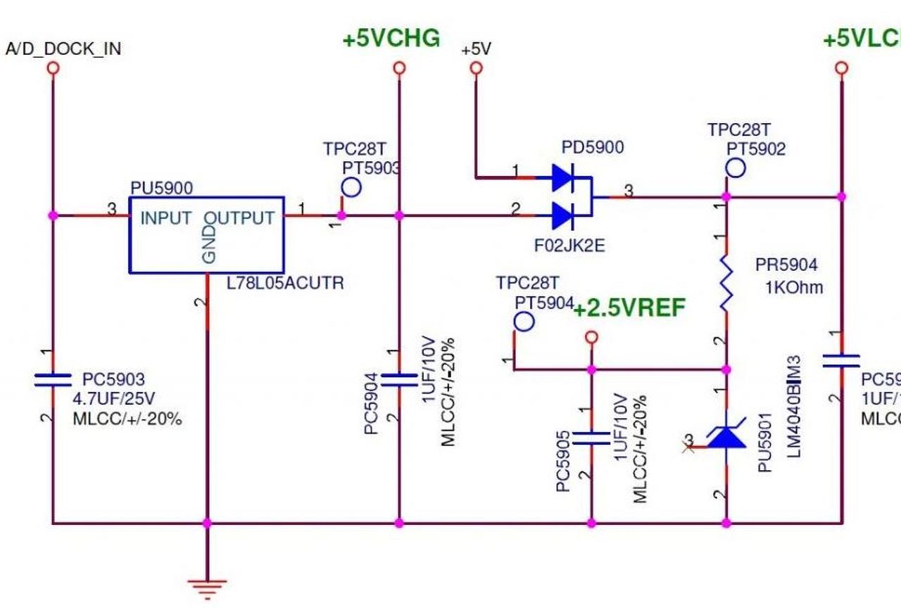
Sziasztok, esetleg tud valaki adni egy kapcsolási rajzot asus x51 rl-hez?Szétégett egy alkatrész a lapon,amit nem tudok beazonositani.Valami feszültség stabilizátor lehet.

hiba.jpg
    
(#) didyman válasza kaszabzoli hozzászólására (») Ápr 15, 2014 /
 
78L05. Ellenőrizd a rajzrészleten lévő többi alkatrészt is zárlat ügyében!

x51lr.JPG
    
(#) didyman válasza ufi hozzászólására (») Ápr 15, 2014 /
 
Akkor a bemenet körül lesz zárlatban valaki.
(#) uniman válasza kaszabzoli hozzászólására (») Ápr 16, 2014 /
 
Hello!
Itt van a kezemben egy ilyen alaplap...
Itt pedig a kapcsolási rajza.

X51RL.jpg
    
(#) kaszabzoli hozzászólása Ápr 16, 2014 /
 
nagyon kedvesek vagytok, sajnos nem vagyok nagyon otthon a kapcsolási rajz olvasásában,inkább lelkes amatör vagyok viszont bármit ki-be forrasztok,esetleg ha van ráérö idötök,akkor leirnátok hogy mik azok a csere alkatrészek,amiket vennem kéne?csak ezt tudtam beazonositani (L78L05ACUTR) legalábbis erre találtam rá online boltban,ez is van szétégve ,viszont irtátok hogy a többit se ártana megnézni,akkor be is szerezném,mert az a biztos,gyorsan kicserélném,és akkor nem kell méregetni.
(#) didyman válasza uniman hozzászólására (») Ápr 16, 2014 /
 
Mérni kell! Azon múlik a hogyan tovább.
(#) tomipap válasza kaszabzoli hozzászólására (») Ápr 17, 2014 /
 
A tobbit nem kell torveny szeruen cserelni csak ellenorizni kellene. Siman merd vegig, hogy nincs e zarlatos alkatresz a stabilizator korul. Csereld ki a 7805-ot aztan ha nincs a kimeneten vagy a bemeneten zarlatos alkatresz akkod uccu neki. Nagy hibat nem tudsz elkovetni ha csak errol van szo. Le kellene takaritani a kokszot a laprol szepen es akkor megvizsgalhatod az erintett alkatreszeket.

didyman: Merni kell! (ekezet nelkul meg tobbet er a mondat )
A hozzászólás módosítva: Ápr 17, 2014
(#) uniman válasza kaszabzoli hozzászólására (») Ápr 17, 2014 /
 
Hello!
Engem (elviekben) érdekelne, hogy vajon mitől ment tönkre az a stab. IC...ha esetleg dróttá vált zárlat közben és átengedte a betápot a kimenetére...
De akár meghibásodhatott a "töltője" is...és abból kijövő magasabb tápfesz mit okozhatott még az áramkörökben?
/De ez csak feltételezés...vagy nem?/
A hozzászólás módosítva: Ápr 17, 2014
(#) gubík gábor hozzászólása Ápr 18, 2014 /
 
Sziasztok egy régi HP Compaq nx6110 laptoppal van gondom valamit ráöntöttek amitől elég csúnya lett az alaplap táp része. Letisztogatás után csak ki be kapcsolgat, felpörög a venti 1-2 másodpercre majd újra kikapcsol aztán megint be majd megint ki és így tovább amíg le nem csatlakoztatom a tápról. Rajzot is találtam róla kimértem az összes feszültséget csak a 2,5 volt ugrál egy időben a ki-be kapcsolgatással. Próbáltam visszakeresni a problémát de elakadtam. Valaki esetleg hasonló hibával találkozott?
(#) didyman válasza gubík gábor hozzászólására (») Ápr 18, 2014 /
 
Arra gondolsz, hogy ugyanúgy ömlött rá a víz és ugyanazt csinálja? Nem valószínű. Ilyenkor akármi és bármi hibája is lehet, egy megrohadt forrasztól a lapkakészletig. De ha kicsit is tovább volt víz és esetleg egy kis cukor alatt bármelyik alkatrész, főleg tápellátással (akku) vagy folyhatott be ez-az alá, akkor menthetetlenül elrohad a NYÁK és az alkatrész lába is. Hidd el, nem ér annyit az a gép, hogy szenvedj vele, esetleg mosni érdemes, aztán szárítani, ha a fizikai hibát nem leled meg, esélyed sincs javítani. A ki-bekapcsolgatás lehet zárlat, vagy kommunikáció hiánya valamelyik alkatrész felől. Tápfeszeket ellenőrizd le, állapotjeleket a KBC felől és KBC felé.
(#) didyman válasza uniman hozzászólására (») Ápr 18, 2014 /
 
Egyéb hiba, hálózati jelenség, alkatrész öregedése. A töltőből csak úgy rövid időre magasabb feszültség nem jön ki, vagy ha ennyivel magasabb (35 V a teteje ezeknek a stab IC-knek), akkor előbb eldurrognak a bemenet körüli kondik. Nem hiszem, hogy érdemes ezen gondolkozni, sosem fogod megtudni az okát. Ha nem ismétlődik, akkor nem is érdemes keresni.
Következő: »»   148 / 283
Bejelentkezés

Belépés

Hirdetés
XDT.hu
Az oldalon sütiket használunk a helyes működéshez. Bővebb információt az adatvédelmi szabályzatban olvashatsz. Megértettem