Fórum témák
» Több friss téma |
Fórum » LC mérő
Sziasztok!
Beszereztem az alkatrészeket a műszerhez és egy olyan kérdésem lenne,hogy a kritikus alkatrészekből a C8-as 33pf kondenzátorból csak MPK-t tudtak adni ami 250V Dc feszültségű.A leírásban meg 275V AC feszültségű szerepel. Idézet: ,hogy ez használható hozzá? miért fontos,hogy AC feszültségű legyen?„C8: A 33nF anyaga lehetőleg polipropilén legyen kis soros veszteségi ellenállású, 275 V AC feszültségű” Kép mellékelve. Köszönöm.
A három kritikus kondenzátor.
33pf és a 2db 1nf,ilyet tudtam beszerezni. Ezekkel működhet pontosan a műszer,vagy szerezzek be pontosan olyanokat amik kellenek? A low-drop feszstab helyet meg 78l05-öm van csak.
Szia!
A 33 nF az jó, de a 1000 pF az erre a célra nem felel meg. Oda mint már sokszor írtuk a FDH Kft-től lehet rendelni megfelelő kondenzátort. Üdv.: Feri
Sziasztok!
Sajnos nem tartott sokáig az öröm, épp egy 55uH tekercset probáltam késziteni. Mikor számomra nem érthető okból elkezdett össze vissza minden értéket kiírni, a tekercsre. Fogtam összezártam a 2 mérővezetéket nullázó kapcsolót átváltottam, de nem nullázta le a mérést folyamatosan egy értéket mutatott többszöri próbálkozásra is. Fogtam kikapcsoltam, Fcall, F0 rendben. De ki írta, hogy "LowBatt" ,még jó hogy 12V-os trafóról működtetem. Innentől viszont valami nem stimmelt, ugyan is a 100nf kerámia kondit 900 körül méri, elko ers nullázásnál nem mindég hajlandó kiírni az értéket zárt mér övezetékkel RX= ? Valami ötlet mi lelhette?
Esetleg, ha mértél vele elkót is, egy feltöltött elkó hamar haza tudja vágni . . .
Szervusz!
A háttérvilágítás nélkül mekkora az áramfevétele?
Szia!
Nem csináltam vele semmi barbárságot.
Esetleg a banán aljzat alján, ha van anya, nézd meg, hogy esetleg nem-e az lazult meg, vagy valami ilyesmi kontakthiba nincs-e...
Szia!
19,8mA háttér világítással együtt. 6,7mA háttér világítás nélkül. Most reggel próbáltam, és 100nf ismét 100nf Low Batt jelzés is eltűnt... a tekercs amit készítettem, és mértem vele annak hibája okozhat ilyet? Mert most megtekertem ismét a trafót (55 uH) és méri rendesen. De este mikor ugyan azt a trafót más huzalból tekerve próbáltam mérni akkor bolondult meg a műszer. A kijelzett érték se volt stabil, csatlakoztattam a tekercset erre írta pl. 24,45uH és lassan a tizedes szám elkezdett mászni felfele egyszer csak megbolondult és mindenféle értéket irt 432mH, -81mH 1.234 mH. És így folyton változtatta a kijelzett értéket néha negatívba is.
Hasonlót tapasztaltam én is, amikor külső adapterről működtettem. Van benne valami melegedős alkatrész, s olyannyira fölforrósítja a PIC-et és környékét, hogy tévesen mér. Lehet ilyen hiba is.
Csináltam 3 videót is mert a jelenséget nem igazán tudom szavakba önteni.
Itt bolondul meg! Meghibásodás után Itt is hibásan Ha várok pár percet akkor minden a régi (csak ne mérjek vele tekercset). A hozzászólás módosítva: Nov 28, 2014
Az is lehet, hogy valamelyik kapcsolód nem érintkezik mindig megbízhatóan, aztán máskor meg megint jó... akár az is lehet, hogy pl pont a tápkapcsolód is ilyen, és amikor belül elmozdult benne valami, akkor leesett rajta a tápfesz, és így lett alacsony... és az is lehet, hogy a "mérési" hibát is az alacsony tápfesz okozta, mert a pic nem tudott megfelelően működni úgy... vagy valamelyik másik kapcsolód is kontaktos... leginkább még a középső lehet gyanús, bár az nem tudom, hogy ilyen hibát okozhat-e, de pl esr "elmászást" igen...
mod: Ha a tápkapcsoló helyét ideiglenesen a nyákon fixen átkötöd, akkor ez le is tesztelhető... úgyis azt írtad, hogy külső tápról használod a műszert és nem elemről, így gondolom ez a módosítás nem okoz különösebb problémát, nem meríti le az elemet A hozzászólás módosítva: Nov 29, 2014
Egy kicsit szédültem a videótól...
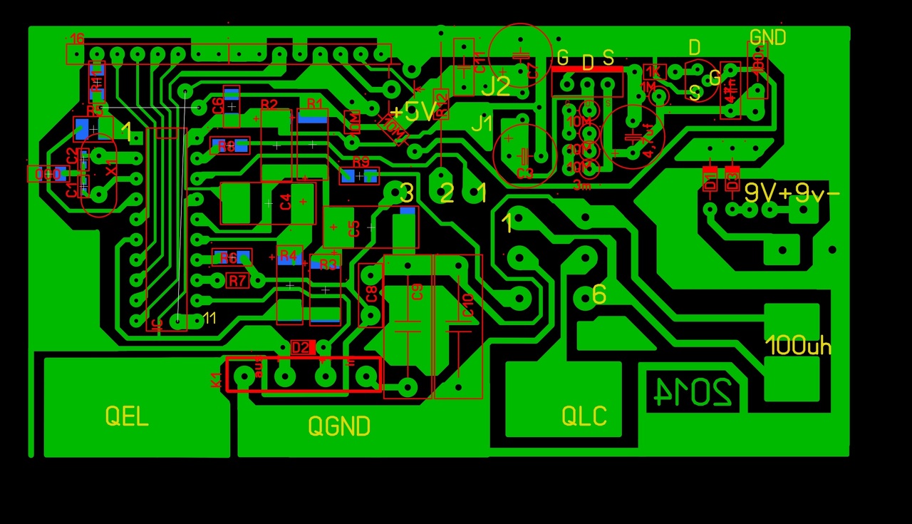
A relé környéke gyanús, vagy a kalibráló (Ccal) kondi! A nyákról van képed? Hány ohmos a relé?
Szia.
A középső L/C kapcsoló kontakthibája is tud hasonló jelenséget okozni. Beforrasztásnál könnyen túlmelegszik. Próbáld meg kicserélni. Idézet: „Egy kicsit szédültem a videótól...” Elhiszem, a minőségen sajnos nem tudok javítani sehogy se, viszont legközelebb kevésbé rángatom majd a kamerát ígérem! ![]() A relé a cikkben leírtak szerint 500Ω (megmérve 475Ω). A kondik egytől egyig 1% pontosságú kondenzátorok, C9,C10 mérve 1nf-ot mutat. A kerámia kondikat, elkok ERS értékét is jól méri, de ha induktivitást mérek vele akkor mint a videón is látszik megzavarodik. Ma reggel is csináltam egy videót, most minden jónak tűnik számomra, csak a mért induktivitás értéke mászik egyre feljebb... Videó
- A 63 mV Uesr0 elég alacsony 100 mV fölé kellene tornázni: vagy az induktivitás vagy a 33 nF vagy mindkettő túl nagy veszteségű!
- Az L/C kapcsoló tényleg okozhat galibát, kis méretű műanyag ház nem bírja a hőt, vagy már gyárilag bizonytalan az érintkezése! - A kapcsolók hoszabb vezetékkel történő bekötése sem biztos, hogy szerencsés megoldás, főleg ha induktivitást mérsz, a mért tekercs mágneses tere visszahathat rajata (ezért is szerencsés a zárt fazékvasmag és a nyákra ültetett kapcsoló, és/vagy árnyékolt ház) - A gyengébb vasmagok permeabilitása/induktivitása változik a mérés alatt... ezért kúszik el a mért érték, egy jobb légréses fazékvasmagos vagy légmagos tekecs induktivitását mérve stabilabbnak kell lennie a mért értéknek.
Értelek azt hiszem! ÉS köszönöm a választ.
Megpróbálok így jelen formájában készíteni egy tekercset magához a műszerhez, hátha sikerül. A merő vezetékeket lerövidítem még ma! Igen tervben van a nyák módosítása is egyszer.... (sajnos a doboz csak később lett mint maga a nyák). Nem 100%, de ha minden igaz a 33nf ö lenne Ez viszont biztos: jelenleg ez van benne Akkor végül is jól értem, hogy ha sikerülne egy megfelelőbb induktivitást fabrikálni a műszerhez, akkor jó eséllyel megszűnne az induktivitás mérés közben jelentkezett hiba? Érdekesség még az, hogy egy PC tápból bontott nagy trafót (annak is a primer oldalát) gond nélkül méri. A hozzászólás módosítva: Nov 29, 2014
Sziasztok! Remélem ez a 33nf-es kondi jó lesz a műszerbe. Az miért fontos,hogy AC feszültségű legyen? remélem ez az,mert a leírásban nem találtam róla semmit.
Sziasztok, hamarosan belekezdek egy LCM3-as építésébe. Egyenlőre az alkatrészek összeszedésén dolgozok. Szerintetek a 2 darab 1nF-os illetve a 33nF-os kondenzátornak WIMA FKP1 1250V-os alacsony impedanciás típus megfelel? Sajnos 5%-os és 33nF-osból csak ekkora feszültségű van nekik az üzletben. 10%-osból tudnák beszerezni 1nF-ost kisebb feszültségre, de 33nF-os akkor is csak ez van. 1%-os sajnos nincs nekik. Szerintetek jó lesz?
A hozzászólás módosítva: Nov 30, 2014
Azt írja, hogy poplipropilén 3%-os, szerintem jó lesz . Én is ilyet vettem. Az 1nF 1% meg van itt az apróban kardhall jóvoltából.
Köszönöm, megpróbálom beszerezni. Sajnos egy szlovákiai áruházban sem találtam ezt a típust. Így egy kicsit bonyolult lesz a beszerzése. De majd ügyeskedek.
Bocs, akkor nem fdh, hanem farnell, a rend.szám ugyan az!
De amit az előbb írtak, kardhal is jó típust árul, csak más az alakja, az eredeti nyákhoz nem jó: Bővebben: Link A hozzászólás módosítva: Nov 30, 2014
Valóban nem jó az eredeti nyákhoz,de az egyik lábát megtoldva egy levágott alkatrészlábbal már is beépíthető.
Ja-ja, kicsit ügyeskedni kell vele . . .
Köszönöm mindenkinek a választ! Lassan hozzá is kezdek az építésnek.
A két fontos alkatrész 33nf és az 1nf/1%-os Ez a két fontos alkatrész aki keresné. És még egy kérdésem lenne ezzel a 33nf-os kondenzátorral kapcsolatban amire még nem kaptam választ,hogy miért fontos,hogy AC feszültségű legyen? ezt ha megválaszolná valaki akkor megköszönném.
Rendben, jobban örültem volna ha egyenesen hozzám kerül, de egy komáromi ismerősön keresztül megoldom.Ellenállásnak 0,1%-ost választottam. A nyákot úgy is át kell terveznem.
Ez a 33nF-os ugye?Bővebben: Link
A 33 nF nem 1%-os, oda más típus kell, keress vissza, van több link is!
|
Bejelentkezés
Hirdetés |






Low Batt jelzés is eltűnt... a tekercs amit készítettem, és mértem vele annak hibája okozhat ilyet? Mert most megtekertem ismét a trafót (55 uH) és méri rendesen. De este mikor ugyan azt a trafót más huzalból tekerve próbáltam mérni akkor bolondult meg a műszer. A kijelzett érték se volt stabil, csatlakoztattam a tekercset erre írta pl. 24,45uH és lassan a tizedes szám elkezdett mászni felfele egyszer csak megbolondult és mindenféle értéket irt 432mH, -81mH 1.234 mH. És így folyton változtatta a kijelzett értéket néha negatívba is.









