Fórum témák
» Több friss téma |
Fórum » LED-es kivezérlésjelzők
Témaindító: KeserűCukor, idő: Márc 27, 2006
Témakörök:
Hello!
Már régóta olvasgatom a "kínlódást", de ez a 13,5mV, ez badarság. Szerintem Te egyenáramot mérsz az egész bemenetén (a hangszóró kimeneten), nem váltót, holott az egyen a kutyát sem érdekli a bemeneten. De ennek a kijelző előtti erősítőnek a bemenetét nem is lehet egyből a hangszóróra kötni. Egy feszültségosztó kell eléje. (ez csak két ellenállás) Vagy is mérj váltófeszültséget, mikor szól a csatorna. Persze multiméterrel, az csak egy ugrálás lesz, de valamit még is kell mutatnia, nem 13mV-ot. Az előerősítőnek érzékenysége kb. 600mVac, a hangszóróm meg voltok vannak. üdv! proli007
Üdv, van egy régi, hobbielektronikás kivezérlésjelzőm, katalógusbol volt rendelve. Az a baj, hogy megviselte az idő és lekopott 1-2 vezetősáv, meg hiányzik is pár alkatrész. Kellene a kapcsolási rajza, hogy meg tudjam javítani, ha valaki megosztaná nagyon megköszönném. Kép mellékelve.
Raktam bele ledeket, de nem mertem kipróbálni. Redndesen látszik hogy hiányzik belőle egy kondi meg pár ellenállás, ami lehet átkötés is., de félek hogy ha átkötöm meghal az egész. Valaki tudna segíteni?
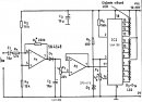
Szia! Milyen ic van benne, mert nem látszik?!
A 8 lábú: LM 14580P 8425 a másikra nincs irva semmi, szerintem valami tranzisztoros cucc, az hajtja meg a ledeket.
Hello!
Szerintem elnézted. Az első LM1458, a másik meg azért nem látszik, mert ki van fordítva. És A277D vagy UAA180. üdv! proli007
Szerintem is uaa180.. a 8 lábú meg az előerősítője.Bővebben: Link
Esetleg kapcsolásod van hozzá? Mert ugye hiányos a nyák, nincs benne pár alkatrész. Amugy köszi.
Szerk.: kokozo: Köszi, megpróbálom elválasztani a kapcsolásod alapján azelőerősítőt,és ugy próbálom helyettesíteni az alkatrészeket.
Hello!
Az nincs. Esetleg összevetheted az itt található rajzokkal. De kezedben van a nyák, arról kirajzolhatod. De ha úgy is már rozoga állapotban van, miért nem keresel hozzá rajzot, és készíted újra.. üdv! proli007
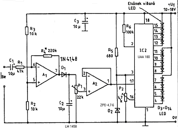
Szépen rendbehoztam, azzal már nincs gond, csak 2 alkatrész hiányzik, de az egyiket tudom már milyen és meg is van, csak be kell ültetni, most már csak 1 ellenállás/dióda kell, ami a +-tol az IC-ig(A277D) megy, annak is a 3. lábához.
Hello!
Akkor ennek ehhez a kapcsoláshoz. Mert it két soros diódával állították be az UAA referenciáját.. üdv! proli007
Ezt a kapcsolást már egyszer megkaptam, de nem baj, a nyákrajz is segített. Akkor mit tegyek oda? Diódát? Ja és hány voltot kell adjak neki?
Minden esetre adok neki 9V-ot(meg amugy is az van kéznél). Köszi a választ.
Szia. A led meghajtód hiányzó alkatrészei egy 680 ohmos ellenállás és egy zener dióda, melynek értéke 4,7-5,1V körül változhat.
Helló
Zener szerintem bennevan, ha az az, de akkor az ellenállás hiányzik? Ez amugy a táp ágban van a + oldal felöl. Mindenki: Vannak benne potik, azok mire valók? Csak mert a táphoz is csatlakoznak.
Naszóval: a led meghajó fölött, de a ledek alatt lenni kell egy át kötésnek. Aztán a zenerdióda fölött függőlegesen kell a 680 ohm-os ellenállás, ami a zener áramát korlátozza. Az ellenállás egyik vége a zenerhez csatlakozik, a másik a pozitív tápra! A két darab trimmer az egyik ami aműveleti erősítő mellett van azzal az érzékenységet állítod, a másikkal azt, hogy a ledek "lomhán vagy gyorsan " kövessék a zene ütemét.
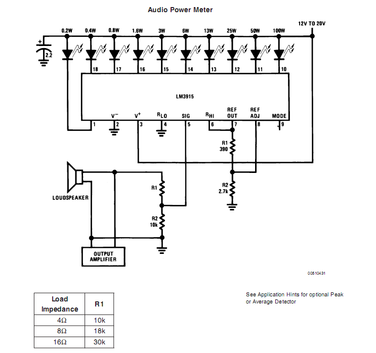
Amúgy annak a kivezérlés jelzőnek ami te használsz itt van a kapcsolási rajza.
Nagyon nagyon szépen köszönöm. Remélem még működőképesek az IC-k.
Üdv!
Megépítettem a csatolt kapcsolást sztereó változatban, az a problémám van vele, hogy csak akkor villog az összes led, ha felcsavarom a hangerőt maximumra, ez esetben viszont majd szétesnek a hangfalak . Valahogy meg lehet csinálni azt (pl. ellenállást kicserélni stb.), hogy kisebb hangerőnél is villogjon az összes led? 12 voltos 1000mA-es adapterről hajtom.
R1 minél kisebb annál érzékenyebb elvileg.
Az IC 7-es lába és a test között lévő R1, R2 ellenállások összege a led fényerejét, arányuk a kijelző érzékenységét határozzák meg. A két ellenállást cseréld fel, máris érzékeny lesz a kijelző.
Köszönöm, közben rájöttem hogy az R2-t kell lejjebb venni és akkor sokkal jobban működik (majd később rakok helyettük egy sztereó potmétert ha bedobozolom). Ha meg az R1-et nagyobbra értékűre cserélem, kisebb, ha pedig kisebbre akkor nagyobb lesz a ledek fényereje?
Illetve még azt akartam megkérdezni, hogy szerintetek egy 12 voltos 500mA-es adapter is elég lenne hozzá? Most 1000mA-esről táplálom, nem tudom hogy egy 500-assal is jól működne-e.
Hello!
- Ha egy sztereó potiti teszel a kivezérlésmérő bemenetére, akkor az egy "kalimpa" lesz, nem kivezérlésmérő. Mert egy kivezérlésmérő kalibrált feszültségmérő, egy bemeneti feszültség értékre. Ha ezt Te változtatod akkor csak egy Led-es effekt lesz. De lehet ez a célod.. - Igen az R1 fogja meghatározni a Led-ek áramát. Ennek kiszámítása az adatlap 7. ábránál rajta is van. De egyben változik az IC referencia feszültsége (amihez a bemeneti jelet hasonlítja) így a maximális kivezérlési szint is változni fog. Az adatlap 8. ábráján látható, hogyan kell változtatni a fényerőt, a referencia feszültség megváltoztatása nélkül. - De az adatlapi kapcsolásnál (amit alkalmazol), már is probléma van. Ha az R1 390ohm, akkor a Led árama, kb. 32mA. Ez 10 Led esetén, 320mA. Ha a tápfeszültség 12V és a Led-eken kb. 2V esik, akkor az IC meghajtójára 10V feszültség jut. Tehát a teljesítmény 320mA*10V=3,2W. Miközben az IC tok maximális disszipációja 1,365W. Vagy is rendesen túl fog melegedni az IC. Már a 32mA is túlzás, hiszen az adatlap első oldalán a Led-áramra 1..30mA olvasható. Vagy is R1 ellenállást csak növelheted, de nem csökkentheted, ami kisebb Led-áramot jelent, többet nem. Ha megszeretnéd tartani a 32mA áramot, akkor célszerű a Led-ek tápfeszültségét pld. 5V-ra csökkenteni. Ekkor az IC-re jutó feszültség kb. 5V-2V=3V. 320mA terhelés mellett, ez 960mW-ot jelent, ami még éppen elviselhető az IC számára. A helyzet nem lesz ilyen drasztikus, mert a kijelző nem megy maximális árammal, hiszen a zenei jel "össze-vissza ugrál", kb 1/3-a az átlagteljesítmény a csúcsértékének. (Persze normál zene esetén, nem egy technó zajnál) Plusz, ha nem használsz csúcsegyenirányítót, akkor csak a jel pozitív félperiódusában fog világítani a led, tehát a hőteljesítmény eleve a fele lesz. - Az adapterre nem válaszolok, mert ezek alapján már Te is el tudod dönteni.. Szóval ez szerint kell megválasztani a tápfeszültséget, a Led-ek áramát, a meghajtást és a referencia feszültséget. üdv! proli007
Sziasztok!
Annyi lenen a kérdésem, hogy az LM3915-nél a DOT mód pontosan hogy néz ki? Ugyanis a 9-es mode lábat tápra kötöm, akkor szépen működik BAR módban, de ha a levegőben hagyom, akkor csak annyit tapasztalok, hogy az alsó ledek halványabban világítanak... Ennek így kell működnie? Nem 1db pontnak kellene fel-le mozognia a feszültség változásra?
Hello!
Ki kellene már találni, hogy a számtalanszor feltett kérdésekre adott válaszokat hogyan lehet megtalálni.. pld. itt ! üdv! proli007
DJanosi-nak. Itt az eredeti, érdemes megnézni.
Szervusz!
Ezt a hsz.-t pont nem láttam, pedig még google-be is kerestem, hogy hogyan kéne helyesen működnie ennek a módnak. Láttam egy videót, ahol 3 led-nyi fénypont mozgott fel-alá. Gyári keverőpultukon is láttam ilyet, ott vízszintesen volt beépítve és 20 led közül talán 4-5 mozgott, pont valamelyik dob volt rákötve arar a csatira és nagyon tetszetős volt. De akkor a lényeg, hogy nem igazán érdemes Dot módban használni az lm3915-öt, ha az is szempont, hogy esztétikus legyen. |
Bejelentkezés
Hirdetés |







. Valahogy meg lehet csinálni azt (pl. ellenállást kicserélni stb.), hogy kisebb hangerőnél is villogjon az összes led? 12 voltos 1000mA-es adapterről hajtom. 





