Fórum témák
» Több friss téma |
Fórum » Led/Lámpa ütemre villogása! Hogyan a legegyszerűbb?
Témaindító: gorcsek, idő: Ápr 22, 2006
Témakörök:
Sziasztok valaki tudna nekem segíteni kéne nekem 12 voltos transzformátorhoz és egy hangfalhoz való ütemre vilogó led terv mert kipróbáltam othon a ledet hogy, vilogjon és vilogot csak az a baj hogy,nem tudok irni tervet mert nem nagyon értek még a hangtechnikához létszives irjon nekem valaki egy tervet. Előre is köszönöm!
A hozzászólás módosítva: Feb 8, 2013
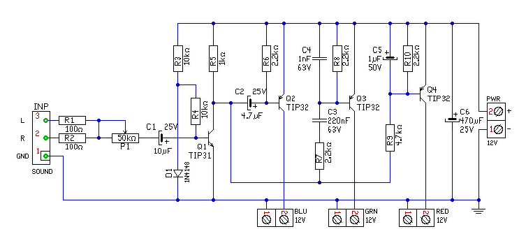
Sziasztok!
Szeretném ha valaki megnézné a mellékelt kapcsolást és megtudná-e mondani, hogy vajon a tényleg a mély hangokra fognak-e villogni a ledek? Nagyon szépen megköszönném. És netán ha vannak hibák akkor ötleteket szívesen fogadok. Ja és a BC337 helyett BD241C lenne beépítve. A hozzászólás módosítva: Feb 16, 2013
Hát:
- Én nem így kötném sorba és párhuzamosan a LED-eket. Inkább három külön ellenállással és azokkal sorba három-három LED-et (alkatrész szórások és hasonlók)... - BD241C eseteében a 680K trimmer helyett jóval kevesebb kellene, viszont vele sorba egy védő ellenállás (mert ha túltekered, akkor meghal a tranzisztor). Számolás nélkül, ránézésre 47K trimmer plusz 470 Ohm? - Ránézésre inkább mély hangokra fog villogni, mint magasakra ![]() Próba szerncse: Trimmerrel úgy állítsd be, hogy éppen elkezdjen pislákolni/vagy még pont ne. Majd jöhet a hang
Nagyon szépen köszi a gyors választ leszimulálom aztán meglátjuk.
Egyébként tekercset honnan akarsz hozzá szerezni?
Csak R/C alkatrészekben esetleg nem gondolkoztál?
Hát igazából nem vagyok túl jártas a dolgokban, de minden megoldás jól jön.
sziasztok valaki segítene nekem ledet szeretnénk villogtatni ütemre de annyira nem értem egy egyszerű kapcsolási rajzot valaki tudna adni és még annyi hogy a jack hova dugja a PC-be??
Szia- illetve Sziasztok!
A következőben szeretném a segítségeteket kérni. Van három led lámpám(12v AC/DC), amiket először 25villanás/másodperc sebességgel szeretnék villogtatni, amit szép lassan le tudok tekerni 1 villanás/másodpercre. Hogy álljak neki ennek a dolognak? Előre is köszönöm. Marci
Elolvasol néhány NE555 topicot ...
Sziasztok! Olyan kérdésem lenne hogy a linkelt videón látható kapcsolásnál hogy lehetne beiktatni valami aluláteresztő szűrőt, hogy csak is a mély, dobhangokra villanjon fel a led, és a közép-magas hangokra már ne? Mit kellene rajta módosítanom?
Bővebben: Link
A 100 kohm negatív visszacsatoló ellenállást átkötöd egy 33-100 nF közötti kondival. Próbálgasd.
Sziasztok, kezdőként szeretnék egy kis segítséget kérni egy kapcsolási rajzhoz.
Adott egy 5m es 12v-os RGB ledszalagom. Az lenne az elképzelés hogy jack dugón jön a zene, annak az ütemére villogna a led, a lednek külön 12v-os tápot szeretnék, illetve hogy a Red Green Blue színeket lehessen potival állítani külön külön. És egy jack dugó bemenettel, ahol rátudok dugni egy 2.1es hangfalszettet. Lehetséges egy ilyen elkészítése? Köszi szépen előre is. A hozzászólás módosítva: Nov 23, 2017
Sajnos nem talalok olyat, amit en szeretnek. Egyikse rgb ledszalaghoz van es kulon a szint lehet allitani, magas mely kozepre, 12v al.
Feltételezve, hogy van némi angol tudásod, vagy legalábbis tudod használni a google fordítót.
Tessék.
Koszi, talaltam is.
Egy nyaktervet tudna valaki csinalni nekem? Igy nezne ki: https://m.youtube.com/watch?v=pmCLFYc9J1I A hozzászólás módosítva: Nov 24, 2017
Hátha még nem volt, itt egy Arduino-s megoldás.
Hello! Én megrajzoltam, ha így megfelel. De a működését ne rajtam kérd majd számon ha lehet..
Miért?
Pislogni biztosan fog. ![]() Hogy tetszik-e a megrendelőnek, az pedig ízlés kérdése.
A fórum felülete azért van, hogy a segítséget is ide kérjük, nem pedig privátban.
Ezen az oldalon igen nagy hangsúlyt fektetünk a magyar helyesírás szabályainak betartására, így különösen a nagybetűk szükség szerinti használatára. A fórum felülete nyilvános, ezért e-mail címet soha nem írunk ki! Az adatlap - szükség esetére - tartalmazza azt, viszont az ilyen nyilvánosan kiírt címek vonzzák a spammer botokat, amelyek ezekre vadásznak. A fenti három ok miatt a hozzászólás eltávolításra került. |
Bejelentkezés
Hirdetés |




És netán ha vannak hibák akkor ötleteket szívesen fogadok. Ja és a 












