Fórum témák
» Több friss téma |
A TV nagyfesz. nem képes kiverni a biztit, emiatt más módon próbál borsot törni az ember orra alá.
Tud valaki segíteni? Egy egyszerű jelzőfényt (LED) szeretnék rákötni 230V-ra. A lényeg a kis helyigény és az egyszerűség. A mellékelt kapcsolást szeretném mindenképp használni. Milyen kondit javasoltok (fajta, paraméterek, azok értékei) (ábrán jelöltem) amennyiben 1db 10mm-es ledet hajtanék vele. (LED param.: Nyitófeszültség: 3,4 V, Üzemi áram: 20 mA) Előre is köszönöm a segítséget!
A hozzászólás módosítva: Máj 3, 2014
Honnan szedted ezt a csökevényes vázlatot? Ez így nagyon kevés. Pontosabban arra elég, hogy az áramgenerátort, vele a LED-et és egyéb alkatrészeket eldurrantsa. Kell még bele egy soros ellenállás a kondi után, egy Zener az egyenirányítók után. Ez a minimum, ezen kívül még lehetne néhány védelmi alkatrész.
230 V-ra egykor már kitaláltak egy tökéletes jelzőfényt. Semmi különleges méretezett alkatrész, védelem, ... nem kell hozzá. Más kapcsolásokban ez az alkatrész maga a védelem. !!! Glimmlámpa. Készen is kapható beépített ellenállással, teljesítménytől függően 330, 220, 100 k Ohm előtéttel. Akármilyen kicsi a hatásfoka, az égőfeszültsége alapján sokkal többet hasznosít a felvett teljesítményből. Ja, és helyigényben semmi nem szárnyalja túl. A hozzászólás módosítva: Máj 3, 2014
Bővebben: Link
Gondolom innen jött az ötlet. A kondival párhuzamosan sem ártana egy ellenállás és egy biztosíték is kellene. Zéner minek bele? Amúgy jogos, hogy jelzőfényt olcsóbb, kissebb, jobb, gyorsabb készen venni mint építeni. De akkor is ott van az érzés... Én készítettem....
ITT találtam a vázlatot. Sajnos nem tudom, milyen kondival kellene próbálkoznom.
Itt egy csomó megoldás. Van jó és rossz.
Az általad használni kívánt áramgenerátor nekem kicsit furcsa. Én nem bíznék benne, de ez csak az én véleményem. Ha meg mindenképpen az kell akkor itt olvashatsz az előtét kondiról: Bővebben: Link De legalább a biztosítékot ne hagyd ki! A hozzászólás módosítva: Máj 3, 2014
Nincs semmi furcsa azon az áramgenerátor kapcsoláson, de az csak az elvi alapkapcsolás. Nem kell bele biztosíték, ha beköt a kondival sorba egy 1 k Ohm-os ellenállást, bármi baj van, az megvédi. Akár az élete árán is.
A Zener meg azért kell, hogy ha bármi okból megszakad a LED vagy a vezetékezés, ne juthasson terhelés nélkül a megengedettnél nagyobb feszültség az áramgenerátorra. Jó méretezés esetén üzemelés közben a Zeneren nem folyik áram.
Szia! Kell a Zener szerintem is, de nagyobb baj miatt.
A kereskedői ajánlásban (75*3,2V) 240V a rákötött LED-sor nyitófeszültsége. A hálózati feszültség csúcsáig innen már csak 80V a távolság, ezért lehet benne két soros CL20M45. Előtét kondival és egy szem LED-del Zener nélkül nagyon komoly feszültségtúllépés van kilátásban. Ez a felállás egyáltalán nem tűnik szimpatikusnak még Zenerrel sem.
Annyira nem vészes mint elsőre gondoltam, de a kondi értékét nagyon el kell találni.
Köszönöm. Milyen kondival érdemes kezdenem? Ami tuti nem nyírja ki az egyszem LED-emet?
Jelzőfénynek ezt használom, annyira bevált, hogy nem tartom érdemesnek bonyolítani.
Kondit azért ajánlok: Bővebben: Link
Hali!
Mint már említették, a kondival párhuzamosan tegyél egy nagyértékű kisütő ellenállást, vagy évek múlva szereléskor ha szerencséd van, kellemetlen meglepetés érhet 320V irányából... A hozzászólás módosítva: Máj 4, 2014
A zenert feltétlenül be kell építeni. Nélküle akármilyen kondit is használsz, az első, hálózaton megjelenő zajfeszültség (lehet ez bármilyen fogyasztó ki-bekapcsolása), melynek meredeksége miatt a kondi XC reaktanciája minimális lesz, idővel vagy azonnal tönkreteszi a LED-et.
Szervusztok.
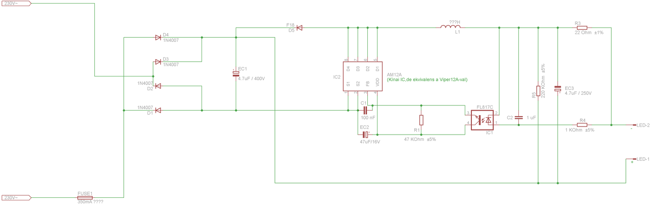
Szeretném megosztani veletek egy barkácsáruházban vásárolt 74 Led-es mennyezeti lámpám tápjának kapcsolási rajzát.Egyszerű kis áramkör ami egy AM12A IC-n alapul mely Google-lal utána nézve ekvivalens a Viper12A-val.A 74 darab 2835-ös meleg fehér led-et kettesével párhuzamosan majd így sorosan hajtja.Az alkatrészek jelölés és elnevezésénél ugyan azt használtam mint ahogy a panelon van.Van pár üresen lévő lokáció ebből adódik,hogy pl. az ellenállások számozása nem "logikus" . A bemeneti biztosíték értékét csak saccoltam,mert nincs feltüntetve, megmérni meg talán nem lenne ész szerű(de roppant katonás) . Az L1 értékét sem tudom LCR mérő hiányában,de hamarosan erre is fényt derítek.
Sziasztok! Valaki tud segiteni ennek a projektnek az elkesziteseben?
Kerestem a kapcsolast, de nem talaltam. Ez lenne az? Csakmert az elotetkondenzator es a szurokondenzator erteke nem egyezo.
Üdv!
"Hujikolp: Skory féle LED 230-ra" Tőle kérdezted?
Hogyan lehetne méretezni egy ilyen kondis megoldást 4 db 1 w blub led-el 3,2v , 250-300mA?
Drága megoldás lenne. Kellene hozzá körülbelül 3,3-4,7 µF polaritásfüggetlen kondenzátor.
Olcsóbb egy kész meghajtót venni. Itt a forrás. A hozzászólás módosítva: Jún 17, 2014
Szia!
Lennél szíves mutatni nekem egy jó zener méretezést? Ugyanis tanulmányaim alapján akkor én nem tudok zenert méretezni. Ha nem folyik rajta áram, akkor szakadásnak minősül, és mint tudjuk a szakadásnak ritkán van stabilizáló hatása. Szerintem.
A védelem miatt kell a Zener és nem stabilizálási okból, hasonlóan, mint a tranziens szupresszor diódáknál.
Kondi méretezésre egy kis segítség.
Sziasztok, van pár LED-es izzóm, de az elektronikájuk sajnos meghalt, úgyhogy ki szeretném cserélni. Az izzóban van 4 db 3,4-3,6 V nyitófeszültségű 300 mA-es LED sorba kötve.
Tudnátok nekem egy kapcsolást adni a megfelelő ellenállás és kapacitásértékekkel? Továbbá szeretném megoldani, hogy ne nagyon villogjon 50 Hz-en. Mekkora értékű kondit rakjak a LED-ekkel párhuzamosan?
Jobban belegondolva talán nem is kondi kell a ledekkel párhuzamosan, hanem induktivitás, nem?
Az előtted levő hozzászólásban ott a megoldás.
Nagyteljesítményű LED esetén az előtétkondenzátoros megoldás rossz választás. Az ilyen LED limitált árammal történő meghajtással szeret dolgozni. A kondenzátor árából már vehetsz rendes meghajtó áramkört. LEDdel párhuzamos induktivitás? Ez valami vicc?
Üdv
Adott egy 12V / 120W / 10 A áramgenerátoros táp és ezt szeretném használni 10W / 900mA ledhez. Közvetlen rákötöttem a ledet a tápra és meg is sült. Mit kell még beszereznem hogy működjön a dolog? Ellenállás kellene gondolom de mekkora?Párhuzamosan szeretnék majd rákötni 8-10 db ledet... TÁP
Miből gondolod, hogy ez áramgenerátoros táp? És ha tényleg az, akkor beállítottad az áramot 900mA-re?
Hűtőbordával tesztelted a ledet??
Elvileg ilyen...
ANRO Díszléc TÁP Hiába tekertem rajta a kis potmétert vagy minek nevezzem nem igazán csinált semmit.
Ez nem jó neked. mert ez nem áramgenerátor, csak van benne túláram-védelem.
Power ledet nem célszerű ellenállással használni, kimondottan áramgenerátor javallott!! |
Bejelentkezés
Hirdetés |







. Az L1 értékét sem tudom LCR mérő hiányában,de hamarosan erre is fényt derítek. 
LEDdel párhuzamos induktivitás? Ez valami vicc? 




