Fórum témák
» Több friss téma |
(3) Tilos a közúti közlekedés hatósági ellenőrzését megakadályozni, megzavarni, valamint az ellenőrzés eredményét
befolyásolni, ide nem értve az ellenőrzést előre jelző eszközök használatát. (1/1975. (II. 5.) KPM-BM)
Ilyenkor optikán keresztül, vagy elektromos zavarra indúl be?
En tudom, hogy ez mind volt. De most legalabb nem kell 80 oldalt visszalapozni. (De ha zavarja a tarsasagot az ismetles, akkor felhagyok a valaszolgatassal)
ez egy jó kérdés?nem nagyon foglalkoztam vele.holnap megnézem külső táppal a xenonba világítva.szerintem optikán keresztül.....
Csak bekapcsoláskor fordul elő, vagy ha világít a xenon akkor is?
Ha optikailag zavarja, akkor csak infraszurovel tudod megoldani. De az is csak a hasznos jel/zavar jel aranyokat javitja, teljesen kiszurni nem tudod ezt a zavarjelet mivel mindenbizonnyal 905nm-en is sugaroz.
Dehogy örülök hogy nem nekem kell ismételgetni.
Erre mondtam azt, hogy nagyon fontos a jó szoftver. Azzal ki lehet küszöbölni minden külső és belső zavart.
Sracok. Talaltam olcso infraszurot. Kb 800 nm felett atengedi az infrat. Talaljatok ki mibol van.
Ok. En lelkes vagyok meg
Talalt
![]() Kiserleteim alapjan 6 reteg mar erosen csokkenti a jelet, olyan 2 max 3 hasznalata javasolt. Mellekelek hozza egy karakterisztikat is.
Nem tudja valaki, hol lehet műanyag, infrához való gyűjtőlencsét venni? Olyat mint pl a LI fej elején van. Tudom hogy az az előlappal együtt fröccsöntött, de biztos lehet ilyet kapni...
Valamikor régebben volt erről itt szó. A Conrad-nál van.
Szerintem Te is arra gondoltál.
Szerintem nekünk erre nincs szükségünk, mert a tfdu és a sfh is szűrős. Vagy szerinted ettől csökkennek a zavarjelek?
Nem annak kapcsan irtam, ezert is nem valaszkent szuletett meg a hozzaszolas.
En az ado diodak ele rakom, hogy a pirosas sejlest ejjel eltakarja. Nejogy belekosson a rendor abba, hogy mit keres a kocsin elol piros lampa. (Meg perp mivel nem talaltam eleg keskeny muszerdobozt, igy a hutomaszk lamellai koze szilikongumival be van taknyolva a panel, igy jol eltakarja a feher ragasztoanyagot, meg hogy milyen rondara sikerult az egesz
Bingó!
Az előhívott film tökéletes infraszűrőnek! Korábban én is kísérleteztem vele, amikor még IR LED vevőt használtam, de ott sem oldotta meg a problémát. Ártani, nem árt. Itt állandó gond volt a napfénnyel szembeni vakriasztás. Ahogy HMJ mondta, jó szoftvert kell írni rá. PL korlátozni az alsó-felső frekit. Korlátozni az impulzusszélességet (TFDU hátránya, hogy ezt sajnos nem lehet megoldani, mert fix impulzusszélességet ad ki). Plusz, (amin gondolkodok), hogy az impulzusok mindíg ugyanaolyan távolságben legyenek egymástó. A TFDU-nál nappal szembe még soha nem volt vakriasztásom. Labor körülmények között úgy tudtam vakriasztást elérni, hogy impulzusgenerátorról a szűrő határfrekvenciánál nagyobb jelet sugároztam és a zajhatárig csökkentettem a jelet. Volt két megmagyarázhatatlan vakriasztásom: Borult időben egy négysávos úton a belső sávban előztem egy másik autót és megszólalt. Velem együtt a másik autó is egyszerre hirtelen lefékezett (lehet, hog y volt detektora?) Utána mentem még két kört, de nem volt jelzés és nem láttam trafipaxot. Ez olyan helyen volt ahol gyakran mérnek. A másik eset, amikor egy udvarből álltam ki és nyitották a motoros kaput. Itt oldalról (szenzort nem érte, kb 120 fokból) sütött a nap.
Még annyit, hogy idáig csak TFDU6102-vel próbáltam. Remélem, hogy nincs olyan különbeség a 6102 és 6103 között, hogy ez negatívan befolyásolná a 6103 működését, de majd meglátjuk
Mondom, en az adok voros szinenek elrejtesere hasznalom. A jelenlegi eszkoz folyamatosan zavar, gyujtasra indul, igy ezert szukseg van ra, hogy ne kossenek bele a rendorok a piros "lampakba".
Erre viszont tokeletes.
Reggie
Hol lehet ilyet szűrőt szerezni ? Nekem vannak szenzor házaim annak az előlapja pont olyan mint az itt lefotózott gyári jammeré. Irda-hoz való, de most az a becsípődésem, hogy 3 db fotodiódát teszek, be és jfet-es erősítőkkel. Ez kb 10x20mm lóversenypálya, ilyen : Silfra.it Quiktronic Jó lenne látni azt a Conrad lencsét....van üzlet, vagy csak rendelni lehet ? 3 dióda lencsével biztosan csúcs lenne. Számomra a legfontosabb a minél korábbi riasztás. Ha riaszt úgyis a fékre lépek és szerint csak 5-10 sec-ig nyomom brute force-ban a led-eket utána leáll és legközelebb 1 perc múlva élesedik a rendszer. De egyenlőre én is állok, mert nincs diódám... Treshold Nem értem ezeket a vakriasztásokat. Én úgy tervezem a progit, hogy a leglassabb trafi 60 pps az 16 msec. Inkább legyen 50 msec, mert távolról még lehet, hogy nem veszi mindet. A leggyorasbb meg mondjuk 250 usec lehet. Ha az aktuális impulzus az előzőhöz képest ezen belül jött, be akkor növelem a számlálót, ha ezen időn kívül akkor nullázom. Ha a számláló eléri a 3-at vagy 4-et csakk akkor riaszt. Azt hiszem a csak a vevőt és pár infra ledet teszek a rendszám fölé. Arra a kérdésren nem reagált senki, hogy érdemes-e szerintetek a rendszám táblát direktbe IR-el megszórni, esetleg ide (alacsonyabb hullámhosszú), hogy elvakítsa a fényképezőgépet. Akkor távolról lehet, hogy egy fénylő felületet lát és rendszám nem lesz olvasható. Hány méterről tudnak fotózni ? A reflektorokat, pedig jó sok LED-el ködlámának álcázva, esetleg valamilyen 2 gyári ködlámpa házba. Esetleg középre egy fehér power LED-et álcának. A LED-ek vezérlését úgy gondolom, hogy 4 LED sorba és 1A-es áramgenerátorral hajtom, az csak egy mosfet és egy tranyó és csak 0.7 V maradék kell a működtetéséhez. Esetleg még egy multifuse és egy szupressor, hogy biztos legyen a dolog. Ha érdekel valakit egy rajzot felteszek. Akármit is produkál az autóban a táp ( zavarok, töltő és terhelési impulzusok, stb... ) a LED áram ugyanaz marad. Mivel a 4 LED határeset a 12V-ra a kicsi 30 ohmos ellenállás nem véd semmit, Minden tüske ( itt írta valaki hogy 50V-os volt neki) radikálisan megnyomja az áramot.....erről tudnék mesélni. Egy luxus szállodában 12 világíító zuhanyból 8 elszállt e miatt. Ezt tegnap rajzoltam, egyenlőre csak terv. Úgy tervezem, hogy 4 független LED ág lesz és ezeket felváltva, de túlhajtva kapcsolgatom. 3 ág pihen mindig csak 1 nyomja. Így ez 4x4 = 16 de lehet, hogy 32 LED-et teszek ködlámpába. Arra sem válaszolt senki, mi a jobb több névleges árammal, kevesebb túlhajtva. Szerintem a túlhajtott fénye messzebbre megy. Valószínűleg a gyáriak is működnek, mert akkor nem lenne bennük annyi LED kapcsoló. Jól gondolkozom ?
Bocs....
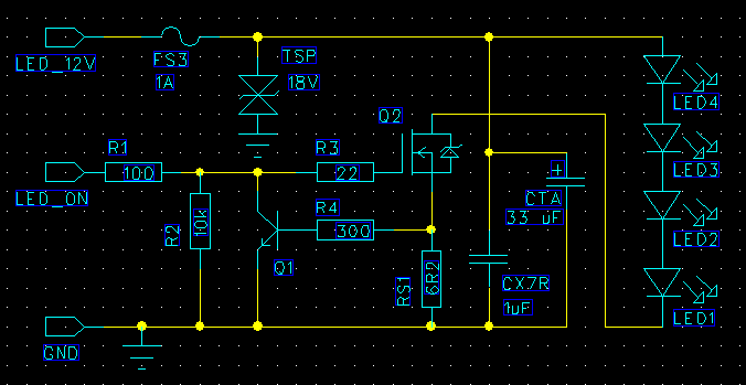
Most, hogy ránéztem kell a rajzba még egy soros ellenállás a LED_ON ágba. Szerintem 100 ohm ide is megfelel. Ide kijön a PIC-ből az 5V kapcsolójel és ez lesz a tranyó kollektor ellenállása.
Hasznald a valasz funkciot, mert nem tudom, hogy melyik hozzaszolasban levo szurore gondolsz. En kicsit fentebb sima fuji filmet megvettem, kihuztam a napfenyre, es leadtam elohivni.
R3 szerintem tok felesleges, csak lassitja az aramkort. Amugy ezt mekkora frekiig tudtad sikerrel alkalmazni?
Es a tranziens szupresszor ele sem artana egy ellenallas a 12V-os agba.
A Supressor előtt ott van multifuse.... bocs...ez nem ítram a rajzra ez nem üveg bizti hanem multufuse.
Még impuzussal sosem mértem, eddig csak statikusan használtam LED világításhoz. Amennyire lehet ki kell hegyezni a LED-eket a tápra ennek elég 0.7 V, de van egy 0.3 voltos változat de abba kell még egy dióda és egy R. R3 azért nem árt, mert nagyfrekis gerjedések léphetnek fel nélküle. Mivel ezt brute force IR LED-ekhez szánom itt nem igazán számít a sebesség. Ez csak védelem a LED-eknek ! Kicsit szétnéztem és olvasgattam most már nem látom reménytelennek a szinkronizált zavarást sem. Persze csak abban az esetben, ha a trafi mindig ugyanolyan periódusidővel mér.
Szerintem valamit félreértettél. A brutal force-os módszerhez igen nagy sebesség kell. A lézerdiódák pont ezért nem alkalmasak rá. Nem tudnak elég nagy impulzus sűrűséget.
Csinaltam ra tranziens analizist. Atlagos fettel es tranyoval kb 240 ns mire eleri a csucsot az aram, es meg 140ns mig lecseng a belenges.
Szerintem a stabilizalt tap, es sima ellenallasos aramkorlat sokkal egyszerubb es jobb. Meg persze kevesebb alkatresz. Ez a brute force-os zavarashoz is keves, a szinkronizalt burst-os zavarashoz meg elegtelen.
Altalaban tudnak. Csak ezek az impulzuslezer diodak nem. Sima felwattos van 905nm-re ami tud folyamatos uzemet is.
Hogyne csak az árát ne kérdezd meg.
![]() Folyamatos üzem, valamilyen gerjesztőfrekivel?
A TSHF5210 200 mA-al hajtható 0.5 kitöltéssel. 100 usec-re elbír 1.5 A-t. Én úgy gondoltam megnyom 1A-al 100 usec-re majd pihentetem 300 usec-et.
Mivel 4 független ág van a brute force nem sok sűrű imulzus, hanem folyamatos fény ! Ez így nem jó ? Mindenképpen sok impulzus kell ? A TSHF5210 30nsec rise time-ja plusz a mosfet az tényleg nem versenyezhet a laser diódával. Kérdés az, hogy mennyi lehet a legrövidebb impulzus amit bír. Ezt mondjuk IRDA vevővel jól meg lehet nézni....mondjuk szkóp sem ártana hozzá. Ha nagyon sok sűrű impulzus kell az sem megy PIC24H val, de egy 50-100MHz-es oszci egy számláló és egy multiplexer beiktatásával könnyen megoldható. Futófény ! Impulzus lézer diódával még elméleti esély sincs sok impulzusos brute force-ra...azt 1 egység bekapcsolás után 1000 egységig pihentetni kell. Az LL90 azért nem fog menni, mert az csak 20 nsec-ra kapcsol be, ezt egy PIC nem tudja pontosan beindítani. A PL90-et viszont be lehet kapcsolni 100nsec-re is. Ezt már talán rá lehet szinkronozni egy PIC24H-val, aminek ugye 25nsec a ciklusideje.
http://www.roithner-laser.com/
Ez itt van a sógoroknál.... Itt aztán minden van....még árlista is Lézeres cég Bécsben IRLL014NPBF Lomex-ban veszem van vagy 50 Ft. 10nsec alatt bekapcsol, közben indul a LED is így max 40 nsec alatt világítani kell. Kérdés az, hogy egy driver mennyit gyorsít a mosfet 10nsec-jén illetve van-e értelme, ha LED úgyis 30nsec. |
Bejelentkezés
Hirdetés |













