Fórum témák
» Több friss téma |
Idézet: „Ha lehetőséged van rá akkor használj valamilyen gyári dac-ot, vagy vezérlőt, meg fogod látni a különbséget.” Egyetértek. Csak a pénz amit ki kell fizetni a gyári lézeres -akármilyen- berendezésekért hát na.
Én dolgozom egy DAC-on, ami USB-s lesz. Még nem döntöttem el, hogy hangkártyából lesz-e átalakítva, vagy mikrokontrollerrel oldom meg. Mambához már sikerült megírni a DLL-t, más programokhoz nincs leírásom, de ha lenne, szerintem nem okozna gondot. A hangkártyás verziót egyelőre csak szkópon tudtam kipróbálni, scannerem még nemtudom mikor lesz, remélem hónapokon belül
. De jó volna egy gyári DAC-al is majd összehasonlítani a sajátomat. A célom egyébként az, hogy 10 ezer forint alatt ki tudjam hozni a DAC-ot. Sajnos nem mindenkinek adatik meg, hogy teljen gyárira
Üdv! Neked is Buék! Rég hallotam felőled
No akkor ha mambához sikerült csinálni én vagyok az első vevőd. Még egy USB hangkártyám is van ha kell bár az lehet hogy nem jó mert csak két csatornás és legalább 5 kellene az RGB hez. ![]() De ha tudsz nekem csinálni driverel mambához akkor jöhet.
Szia! Hát igen, még MSN-es korszakban beszéltünk utoljára
![]() Meg kell még építeni a hangártyához egy szintillesztőt, valami hasonlót: Bővebben: Link. Meg meg kell nézni, hogy a hangkártyából ki lehet-e szedni a kimeneti csatolókondit. A DLL-t előszedem újra a napokban, és akkor elküldöm, hogy ki tudd próbálni! Kb fél éve ott akadtam el, hogy nem volt senki, aki kipróbálná nekem. Sajnos amit még pár éve építettem galvokat, már elajándékoztam, s mivel 10-12k fölé nem sikerült mennem, meg azóta dolgozó ember lettem, úgy döntöttem hogy veszek gyári galvokat egyszer. Egyébként tervbe van véve egy saját laserhow program írása is... Az ILDA formátum kiolvasása már megy.
Üdv!
Itt van valami hasonló illesztővel együtt hátha láttad már vagy segít valamiben. Lase rscanner Sound card USB dac
Na megnéztem a DLL, írtam neked Pü-t!
Üdv!
Kész van a lézershow csak egy baj van még hogy a kéket nem akarja a mamba kioltani amikor ki kell vagyis kioltaná de látszik még egyész erősen az átkötések.
Nem tudom miért pedig a generátorok is úgy vannak beállítva hogy alaphangon nem világít egyik sem éa a progiban is menden helyesen van belőve a többi színnel nincs is ilyen gond vagy a kék nehezen alszik ki ? És az látszódna ? Bár az sem mert ha leveszem totál a sebességet akkor sem alszik ki teljesen.
Nem a programmal van a baj,hanem az áramgenerátoroddal.
Standby beam suppression gondolom nincs benne. A kék diódák legtöbb esetben csinálják ezt a 'parázslást'. Olyan lézerdióda meghajtó kell,ami tartalmaz SBS-t. Elkészited,vagy megveszed. A hozzászólás módosítva: Jan 4, 2014
tudsz ilyet mutatni vagy esetleg van rajzod ?
Vagy a meglévő generátoromat is ki lehet pótolni ezzel ?
A monitor ellenállást kell figyelni,azon eső feszültség alapján dönti el az áramkör,hogy e zárja-e teljesen a FET-et.
Kicsit olyan,mint egy maximális áram védelem,csak épp forditva. pl. amig nem megy 50mA fölé a FET-en átfolyó áram,addig nem nyit ki.
De ha adhatok egy tanácsot.
Cseréld ki a félvezető készletet. A műveleti erősitő legyen minőségi LT,Maxim,vagy AD termék,alacsony kimeneti offsetű,low drift-es high slew rate és rail to rail tipusú.(ne lepődj meg ha 2ezer forint egy dual-opamp) Az lm358 nagyon rosszul teljesitett nálam is.Alapból 20mV a kimeneti offset,ez elég is a jelenséghez.... A FET-et is váltsd le audió FET-re,az irl530 inkább kapcsoló üzemre van tervezve. Nekem semmi extra nincs a driveremben és nincs parázslás a kéken,pedig van rajta egy kevés standby áram is.Egyszerűen több pénzért vettem bele alkatrészeket. A monitor ellenállás is legyen nagyon alacsony értékű max 0.5 ohm,de ez a max. A hozzászólás módosítva: Jan 4, 2014
Szia Nem Az áram generátoroddal van a gong hanem a progival, mert a tört mamba hajlamos
ilyen túl vezérlésre, és valótlan értékeket ad, vagyis úgy gondolom hogy te sem vetted meg sok pénzért a dac-ot és a progit???? Ugye akkor ne csodákozz hogy nem tökéletes,... Nem akartam gonosz lenni csak én is csodálkoztam annó ilyeneken, de már tudom hogy mi volt a baj. üdv Tybord
Üdv!
Ne találgass ![]() Jah lehet hogy igazad van de akkor miért csak a kéknél csinálja ? Ha átteszem a másik kimenetre ahol a zöld vagy a piros is tökéletesen működik ilyen téren ott a kék akkor sem zár tehát több mint valószínű hogy az én esetemben a kék elektronikáját kell módosítani.
Tudsz ajánlani valamilyen audió fetet ami jó a szupepés áramkörbe ? Az IRL 540 helett
Bármely féle digital audio mosfet jó lehet.Persze N-ch legyen.
Valamilyent nem akarok ajánlani,mert nem biztos hogy idehaza kapni. irf.com itt kereshetsz. De a helyedben elsősorban a műveleti erősitőt cserélném le. LT1013 (dual) LT1014 (quad) Először ezzel váltottam ki,olcsó,kapató és messze jobb volt mint a mezei lm358 opamp . Igaz,mostanra már AD terméket használok,de a LT1013/14 is be fog válni. A DAC-ban levő TL074-ket is le kell váltanod! A hozzászólás módosítva: Jan 5, 2014
a műveleti erősítőt csak egy az egyben át lehet cserélni alakítás nélkül ?
Az IRF az jó ebbe az áramkörbe ?
A műveleti erősitőt pontosan az lm358 leváltására tervezték.
IRF is jó lehet,de én inkább IRFB-vel (pl IRFB5612)keresnék,de az IRLIB4343 is jó lesz(nekem ez dolgozik vagyis most mégis ajánlottam valamilyent...) illetve az audio FET-ek nem 5V-os áramkörbe valók,igy a tápfeszt meg kell emelned minimálisan 10-12V-ra. A hozzászólás módosítva: Jan 5, 2014
Üdvözletem!
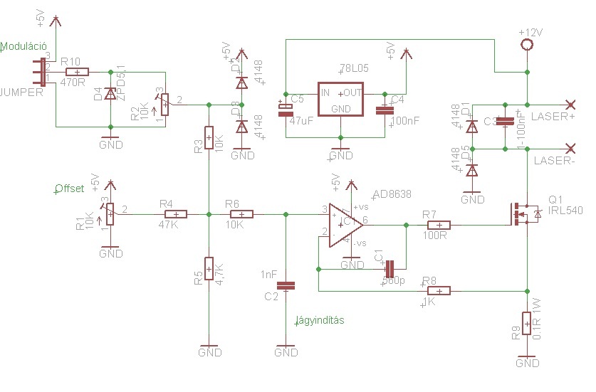
Látom az áramgenerátorokkról volt szó. Utóbbi időben nem sokat foglalkoztam lézerekkel, de most szeretnék végre egy normális áramgenerátort építeni, legfőképp a 445nm-es diódákhoz ami 2A-t is tud. Kicsit átlakított Szupepe verzióval nincsenek jó tapasztalataim. Ez alapján terveztem magamnak egyet. Megnézné valaki, hogy jó lenne-e? Műveletei erősítőnek AD8638-at választottam mert ez van itthon, jó lenne? Nagyon alacsony offset-es, rail to rail, slew rate-je nem túl nagy de így is 4szerese az lm358-hoz képest. 78L05-stab ic-re van kötve ami úgy is kell, a lézer meg 12V-ra. Mennyire szerencsés megoldás ez? Értem ezalatt, hogy jobb lenne ha a műveleti erősítő is a 12V-ot kapná? És akkor itt jön a képbe a FET, volt róla szó, hogy audió FET jobb de magasabb fesz. kell neki, ha 5V-ról megy a opamp de a lézer 12-ről akkor jól gondolom, hogy nem tudja meghajtani? Nagy baj ha maradna IRL540? Előre is köszönöm a segítséget! A hozzászólás módosítva: Jan 11, 2014
Szerintem ez igy jó lesz.
Az 560pF-os kondit,ami a berezgéstől védi az opamp kimenetét(gate kapacitás miatt) cseréld nagyobbra.legalább 1-2nF legyen.Elmehetsz egész 10nF-ig. Ha 12V-ra van kötve a l. dióda és 5V-os a műveleti erősitő,ez csak akkor lényeges ha logikai FET-et alkalmazol.Nekem pl pont forditva van 12V az opamp és 5V a lézerdióda.Ezzel megelőztem a maradékfeszültség elfűtését.Kis méretű de viszonylag nagy teljesitményű a projektorom,át kellett gondolnom a termelődő hő kezelését. Általánosságban jó az IRL/IRF 540.Azért cseréltem,mert nem viselkedett lineárisan. Nem sokkal drágább FET-et választottam.Volt még IRFP150 is ez már több ampert kezel,nem volt ez sem rossz. Legegyszerűbben csere-berével 'szemre' tudod megállapitani(szkóp hiányában).Foglalatot használsz a FET-hez igy egy lekapcsolás után azonnal tudod cserélni a következő tipust. Persze,egy galvó,program és esetleg RGB rendszer nélkül ez a szemre vizsgálat módszer felejtős.... A hozzászólás módosítva: Jan 11, 2014
Üdv!
Énis rájöttem hogy nem csak a kék nem alszik ki teljesen hanem a piros is csak szt alig látni mert gyengébb. A zöld meg azért jó mert annak a kristály miatt más a működése. Viszont a kioltási hibát nem tapasztalom hs kb 7-8 KPPS alatt vagyok tehát szerintem az áramkör nem bírja tökéletesen lekövetni a magasabb viloogási frekvenciát így nem esik le azonnal a fetről a nyitó fesz sokkal gyorsabb fetre gondolok meg amit epyn is írt nekem hogy az LM ic csere is segít és lehet hogy ez az áramkör is megteszi. Bár ez próba kérdése egyiket át fogom építeni. Idézet: „A zöld meg azért jó mert annak a kristály miatt más a működése.” Jó neked. Egyébkent meg nem mert más a működése,hanem mert van egy minimum sugárzási teljesitmény ahol a kristályok elkezdenek dolgozni.Ha nulláról indul akkor valahol 150-250mA környékén fog kiadni magából zöldet.(1W IR LD esetében)Ezért is kell az infrára annyi induló áramot adni,ahol még pont nem indul be a frekvencia kétszerezés. Ha 7-8 k környékén jó felette nem jó,az a lassú áramgenerátor miatt van. Vagy egyáltalán mert alapól lassú a rendszered(LPT!)Ez persze nem jelenti hogy idézek: Idézet: „Szia Nem Az áram generátoroddal van a gong hanem a progival, mert a tört mamba hajlamos ilyen túl vezérlésre, és valótlan értékeket ad, vagyis úgy gondolom hogy te sem vetted meg sok pénzért a dac-ot és a progit???? Ugye akkor ne csodákozz hogy nem tökéletes,... Nem akartam gonosz lenni csak én is csodálkoztam annó ilyeneken, de már tudom hogy mi volt a baj. üdv Tybord” Aki ilyen tanácsot ad,annak itt nincs helye.SZVSZ. De egy normális opamp biztosan segiteni fog.
Értem, köszi!
És így neked mennyi a beállítható max áram? Mert ugye a 445nm diódák 4,5V nyotófesz. körüliek, plusz 0,1R ellenálláson is esik fesz, így az 5V-ból nem sok marad és korlátozzhatja a max. áramot.
Konkrétan a 808nm-esre irtam.(5A-es dióda tehát 12V-ról a FET kb 40W-ot elfűtött)
A kék dióda 12V-ról üzemel.A vörösek is de azok sorosan vannak bekötve. A leadható max áram nálam számolva van(ellenállásokkal pontosan beállitva),feljebb nem tudom vinni csak lejjebb a programban illetve a doboz hátulján vannak a teljesitményszabályzó potméterek kivezetve. 5V-ról nem lehet kihajtani az 1.2-2W-os kék diódákat,minimálisan 6V kell az áramgenerátornak és 0.1R-nál nem nagyobb monitorellenállás. A hozzászólás módosítva: Jan 11, 2014
Jaj oké.
Akkor hamarosan elkészítem a prototípust.
Üdv!
Az AD8638 magyarországon hol szerzed be ?
Még régebben ingyen mintaként rendeltem az Analog Devices-től.
Elég ritka darab, ezért lehet később ha építek több áramgenerátort másikat választok amit lehet is kapni.
Én igazából azt nem értem minek a fet ! Egy tranyó a könyök karakterisztikájával sokkal jobb szabályzásra! Most csináltam fettel fesszabályzót, elég gyengén teljesít.. (nincs itthon NPN tranyóm megfelelő, de holnap, lehet h veszek!!)
Idézet: „azt nem értem minek a fet...elég gyengén teljesít” Jó kérdés,kifejtenéd ezt bővebben?Próbáltad már?Konkrétan erre a feladatra. De mindenki olyan kapcsolóeszközt használ amit talál,vagy amilyet meg tud venni/be tud szerezni.Ezzel nem kell sokat foglalkozni. Persze mert nekem nem felelt meg bizonyos tipusa a FET-nek a BJT meg egyáltalán nem,az azért van mert szeretném szépnek ,tökéletesnek látni a kivetitett ábrát. Tapasztalatot osztottam meg,mert nekem beváltak a lentebb emlitett dolgok. |
Bejelentkezés
Hirdetés |




. De jó volna egy gyári DAC-al is majd összehasonlítani a sajátomat. A célom egyébként az, hogy 10 ezer forint alatt ki tudjam hozni a DAC-ot. Sajnos nem mindenkinek adatik meg, hogy teljen gyárira






