Fórum témák
» Több friss téma |
teljesen jó megoldás én az első galvómnál ugyanúgy csináltam csak ott műanyag volt a test és a csövet cseréltem alura. de mostmár az újakat nem úgy csináltam egyébként nekem is le van gyártva plussz kettő alutest és azt tervezem velük hogy minnél kisebb legyen a légrés a mágnes és a tekercs közt hogy mintában kiöntöm vékonyra műgyantából.
150 mA en hajthatod akár egy óráig is folyamatosan amig fel nem melegszik az alu.
Szia Djatis!!!
Pont egyszerre vagyuk fent. Mi a véleményed a DAC-ról! Átnéznéd?! Csak mégis Szerinted! Valamikor, amikor ráérsz. Köszi előrre is!!!
Programozót keresek.
windowsos progihoz kellene drivert írni DLL-t kellene írni API hívásokkal. delphit vagy c++ -t tud jelentkezzen priviben E!lőre is köszönöm.
Sziasztok!Én egy lézer show-a a motorok szabályzását szeretném megcsinálni potméterrel.Ha valakinek van valami ötlete azt várom.köszi
Helló !
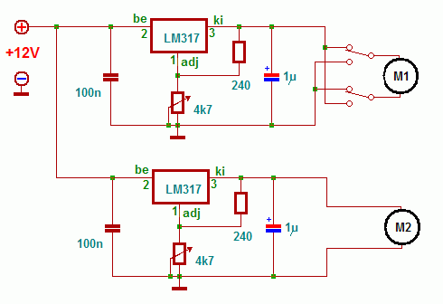
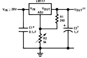
Már ma egyszer mondtam Neked ,hogy nézd meg az LM 317 adat lapját. Ez egy egyszerű feszültség szabályzó néhány alkatrész felhasználásával. Mellékelem a rajzot. A kimenetére kötöd a motorodat és az 5 kohm-os potival szabályzod a kimenő feszültséget ill. a motor fordulat számát ! Ebből kettőt kell építeni mert gondolom két motorod van. Olyan motort kell választani ami 2 volton már nagyon lassan forog mert igy több ábrát tudsz rajzolni.
Az LM 317 1,2 volttól tud szabályozni és ehhez minimum 4,2 voltot kell a bemenetére adni. Egy jó hűtéssel 1.5 amperrel terhelheted.
üdv!
Nekem ez nagyon bevált 0 volt-tól lehet szabályozni és fordulatszám stabilitást is tart. Kevesebb freszen is elmegy. Bátran ajánlom mert nagyon jó nekem annó ez volt a spirograph szkenneremben. Talán még meg is van a két áramkör valahol.
Köszi a rajzot.Még egy kicsit tanulmányozom!
Szia!Köszönöm a rajzot megveszem majd mind a 2-félét és majd meglátom melyik a jobb
Sziasztok!!!!
Itt van az én lézer driverem, és a pid-szabályzó!!!! Mindennel egyben!!!! Szerintem jók!!!! A lézerdióda driver az tuti! Sok sikert!!
heló lenne 1 kérdésem!
A lézer driver tudom mire való, de a pid az mire is jó?
Szerintem Galvós lézerről beszél...
A lézerdriver az maga a lézerdiódának az áramgenerátoros tápja ami egy előre beállított áramot igyekszik tartani akárhogyis melegedne a dióda
Ez a tipus van meg nekem is és abban is jó hogy modulálható vagyis van egy bemenete amire ha nem kötünk semmit nem világít a lézer csak ha pár voltos előre beállított feszt adunk neki vagy ha folyamatos üzemben akarjuk akkor átkötjük a táp pozitívjára vagy még akár bekombinálhatunk egy potit is amivel fényerőszabályzásra is késztethetjük. Remélem kielégítő a válaszom
Igen kielégítő, de te a drivert részletezted le ami nekem is van, de én a pid-re vagyok kíváncsi!
na ez igaz
![]() bocsiu azt is lerészletezem. az meg tulajdonképpen egy előerősítő ami visszacstolást is tartalmaz és a visszacsatolásnak van két bemenete ahová a galvóról jön le két infravevőnek a jele és a galvót ezáltal egyenesbe tartja mivel szabadomozog mert ez már nem fizikailag van pozicionálva. És abban is segít hogy a vezérlőjelhez képest meddig mozduljon ki tehát abban segít hogy minél pontosabb ábráék jöjjenek ki nem engedi továbblengeni a galvót.
Köszönöm szépen a hasznos infót heló
A PID az egy speciális szabályzási rendszer. Keress rá a wikiben vagy a guglin!
Azért kell ezt használni, mert a galvók túl lassúak az elektronikához képest, és ha csak hagyományos visszacsatolást ( tehát csak Proporcinálist) használnák, nem érnénk el a kívánt maximális sebességet, mert begerjedne a rendszer. Ezért a rendszert kiegészítik egy Integráló és egy Deriváló résszel. Ezeket megfelelően a rendszerhez hangolva, sokkal nagyobb sebességet és pontosságot érhetünk el.
El kell hogy keserítsek mindenkit, aki azt hiszi hogy ez a szupepés galvó erősítő PID-es ! Mivel ez csak egy egyszerű (ráadásul nem hangolható) PD szabályzó. Ez a kapcsolás nekem kb 2.5 éve megvan (akkor még nem volt kész szupepe weboldala, ahol ez fellehető), ő már akkor egy másik, valódi PID kapcsoláson dolgozott. Egy jó PID-es szabályzónál csak a pidhez kell legalább 3 (inkább 5) poti!
Sziasztok!A potis vezérlőt megcsináltam de nem lehet vele szabályozni a motort
.Ja és a motor közbe működik ha ráadom a tápfeszültséget.Mi lehet a baja?Ha valaki tud segíteni akkor azt megköszönném!
Üdv!
Esetleg tudsz másik pidet ami ennél jobb hatásfokú lenne ?
Sziasztok!
Kezdő vagyok a lézershow építésben. Kiszedtem egy DVD-íróból lézert megcsináltam hozzá az áramgenerátort. sikerült is fókuszálnom. Van egy jópár DVD író tálcát mozgató motorom. most ehhez keresek biztosan működő fordulatszám szabályzót. Találtam egyet az előző oldalon (mellékeltem) Ez működik és jó is? A BD137 helyett BD139 et tudok szerezni. az jó ugye? Vagy ha ez a kapcsolás nem jó akkor tudnátok ajánlani valamit? Még egy kérdés ezek a tálca mozgató motorok 5V vagy 12V-osak? Előre is köszi.
A kapcsolás jó, a motorok 5V-osak.
Én régebben ezt a kapcsolást használtam (csatoltam)
Szevasz ! Balázs ne sajnáld tőlünk a betűt ! Írd meg melyik a "potis "vezérlő. Így nem tudok segíteni. Melyik kapcsolást építetted meg ?
Idézet: „Esetleg tudsz másik pidet ami ennél jobb hatásfokú lenne ?” Én még nem láttam senkinél valódi PID szabályzót. Egy gyári kapcsolás találtam ami pid-es ( Norm oldalán 2 képen van meg a teljes rajz) EZ Ebből indultam el én is, közben átolvastam jópár oldalt a PID szabályzókról, főleg a beállítás érdekelt. Anyagi helyzetem nem engedi meg, hogy folyamatosan és, komolyan foglalkozzak a lézer projektemmel. Emellett van pár félkész dolog mint pl a lakásunk, a számítógépem moddolása(vízhűtés), ill mindig bejön valami plusz feladat . ezért hetente csak pár órát tudok rászánni ami főleg a tervezéssel tellik.
Ja bocsi hogy nem küldtem rajzot
Ja és az eladó a 0.1 uf 16 v kondiból kerámiát adott.Az jó?
Képet rakj fel, hátha valami nem jó helyre kapcsolódik. A másik, hogy Szebence kicsit feljebb felrakta a neked szükséges kapcsolást! Az ugyanaz, mint ami neked van, csak jobban le van rajzolva.
Szia ! Ha úgy kötötted be ahogy a rajzon van akkor annak működni kell. A potméter 5 kOhm-os. 2 kOhm-al nem tudod a motor teljes fordulat számát kihasználni. A motor hány voltos ? Én is megépítettem ezt a "lézershow"-t CD író tálca mozgató motorral Lm 317-el és jól működik egészen kis fordulaton is. Valamit elkötöttél ! A kerámia kondi nem ide való de attól még működni kell. A kondi értéke nem kritikus lehet néhány mikró is .
csá!Akkor megcsinálom azt a másik kapcsolást amit Szebence rakott fel .
Szia.Az eladó csak 2.2kOhm-at bírt adni.Az megfelel?
Azt nem tudom hogy a motor az hány voltos egy autó rádióból szedtem ki.A másikat pedig egy magnóból. |
Bejelentkezés
Hirdetés |






.Ja és a motor közbe működik ha ráadom a tápfeszültséget.Mi lehet a baja?Ha valaki tud segíteni akkor azt megköszönném! 






