Fórum témák
» Több friss téma |
Tehát akkor ha ezt építem meg a lézer elé, akkor nem kell megvenni a két trimmer potmétert, igaz?
szerintem pontosan be tudod határolni ha az eredeti elemjeit rárakod persze új elemekkel és megméred hogy azokból mennyit vesz fel és ahhoz állítod be az áramot és a feszt és csatoltam egy képet ami egy nagyon szuper kis áramgenerátoros táp és az áramot nagyon jól beállítja.
nameg a feszt is. Én ezt használom. egyébként ne rendelj a hq-tól mert ha jót és erőset akarsz egy új lg dvd íróban pontosan olyan van és az enyémben is az van bár egy dvd író kb 7000 ft ért lehet kapni de ha van valahol használtan akkor tuti hogy az még olcsóbb nekem egy régi 8x-os lg dvd íróból van a diódám maszek hűtéssel és én már régóta 110 ma-el hajtom és naon erős. a gyorsabbakban mégerősebb van. a kapcsolás a szupepe.hu-ról van és ott a leírást is megtaloálod a beállításhoz.
ja és még egy fontos .
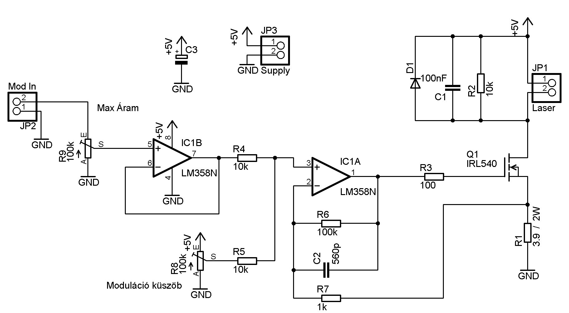
A modulációs bemenetre egyszerúen átkötöd a stabil 5 voltot és utána a potikkal állítod be az áramot meg a feszt de én csak a bemeneti potiit használom és a küszöb poti mindíg nullán van és így autómatikusan a beállított áramhoz állítja a feszt is.
Nah összekombináltam a kapcsolásokat, ez így jó lesz?
![]() Az baj, hogyha C2-nek, 1000µF-os kondi helyett 2200µF-osat rakok be? A másik meg hogy a táp ugye lehet egy 12V-os 1A-es dugasztáp?
Köszönöm a tippet a lézer meghajtására.most a szóbeli miatt nem nagyon fogok vele foglalkozni,úgyhogy majd később írok mi lett.
mégegyszer kössz!!!
Lenne még egy kérdésem.
A kapcsolót ki lehetne váltani egy olyan kapcsolással ami x időnként automatikusan megváltoztatja a forgásirányt?
Hello!érdekességképpen itt van két videó (3gp formátum) a lézer és a tükröződőközepű mélyhangszóró találkozásából
![]() Egyébként nem is lenne olyan neház megvalósítani ezt a fajta lézershow-t,mert a régi pár wattos mélyek rettentően tudnak mozogni láda nélkül(vagy ládával,de légszigetelés nélkül), melynek a közepére lehetne rögzíteni egy könnyű tükröt, és így ráirányítva a lézerfényt ehhez hasonló,de inkább jobb hatás érhető el.pár wattos erősítőről elég lenne meghajtani. Egy pár-szoros cd-író lézerével lehet valamit kezdeni(képen,bocs a rossz minőség miatt,csak teló van..)?ha igen, hány voltot kíván és milyen erősséggel? köszi!
bocsi,később jutott eszembe.tükör nem lenne jó,mert akkor csak akkor csíkot húzna a lézer,amekkorát kimozdulna a membrán.ezért domború tükörrel lehet kísérletezni,így egy picit logaritmikus lesz
(ami jelen esetben szebb)
Tehát smikre gondoltok azok itt vannak. cheap laser scanner néven fordul elő régebben szedtem le a gugliba beírni cheap laser scanner és a képeknél a hangszórós is ott van egy oldalon meg az egész de akkoriban az url-t elfelejtettem leírni de biztos hogy még megvan valahol mert vannak hozzá áramköröis sőt még d/a converter is pc-re
köszi! megcsináltam a lenti kapcsirajzot(első kép), második képen pedig az látható,ahogy nem működik.vajon mi lehet a baj?ha stabil 5voltot kap(7805-ről) akkor se megy a lézer,ha 5volt felett,akkor se. gombelemről tökéletesen megy.polaritás nincs megcserélve.köszi a segítséget!
Csak azt tudom mondani hogy ha megmérted és nem jön ki fesz a kimeneten nézd meg hátha nem jó a tranyó vagy a dióda mert hát más baj nem nagyon lehet egy ilyen egyszerű stabónál
Összefutottam a neten egy aranyos lézervezérlő progival a gond csak az hogy magát a hardwert nem találtam meg.
A tranyó E-C fel van cserélve!!!!!
A tranyó két széklső lábat cserél meg!!!
no no az nem jó mert NPN -es tranyónál a kollektor a poritív
heló mindenkinek
tudom hogy ti kapcs. rajzokat vártok én is naon szeretek bütykölni forasztgatni de rnyi pénzért nekem nem érimeg itt egy link a conrad-ról ahol vanegy őár lézer efect vegyesen lézer show remélem mindenki megtalálja amit keresett
Ez igaz, de ha nem kell megvenned mindent, akkor már rögtön olcsóbban jön ki: motrokat biztos bontottál már magnóbol, lézert bármyelyik piacon kapsz 1000Ft-ért, a többi alaktrész meg 200Ft, 12V-os trafó is akad mindenkinél általában. Így már sok a 6000Ft. Meg még az építés öröme is megvan.
na ja igazad van csak tod amikor már haza érek a melóból akkor már nincs mindig kedvem mahinálni
de ha igy nézzük akkor már mindjárt más
Sziasztok!
Kétszer végig olvastam a Topicot és lenne pár kérdésem... a 2N2222 es lézer táp szabályz összeköthető 555 ös szaggatóval? a tranyóra nem káros? meg ugy mégis hány herz-ig lehet szaggatni a lézert is?(a szem 20 hz felett látja egybe függőnek?!) meg ami lézer showkat szoktam látni azok látszik a csík a levegőben. nem csak "paravánon" felfogható fénye van hanem "az útját is lehet látni"! ezt mivel érik el? a szaggatással vagy hogyan? (persze mindezt füst nélkül) vagy csak a nagyobb teljesítményű lézerek tudják ezt?
a lézert attól függően hogy nmien színű pl a zöldet füst nélkül persze álló helyzetben szemből már fél sötétben is lehet látni egy 30 - 40 mw ost is szépen.
ha már szkennelve van akkor ahhoz hogy látszon is az átmenet füst nélkül legalább olyan 500 - 600 mw -osnak meg kell lenni. de ez relative és csak sötétben. Ezt is zöld lézerre értettem. vörösnél még nagyobb teljesítmény kell ehez. a szaggatásra pedig ne a 2n 2222-es áramkört használd hanem eleve olyat ami már szaggatja is de legalábbis modulálható bemenettel rendelkezőt keress. lásd www.szupepe.hu oldalán találsz egy ilyet ami lm 358-as ic -t is tartalmaz és egy fetet. Ja és mindenképp olyan szaggatót rakj rá ami a szaggatási sebesség változtatásakor nem változik a kimenő fesze. A legegyszerűbb 555-áramkörnek ami szaggat annak változik. Én már elcsesztem így egy lézerdiódámat is. Mondjuk használj optokapus megoldást az a legbiztosabb.
no akkor az 555 el való szaggattás az kuka ehhez...
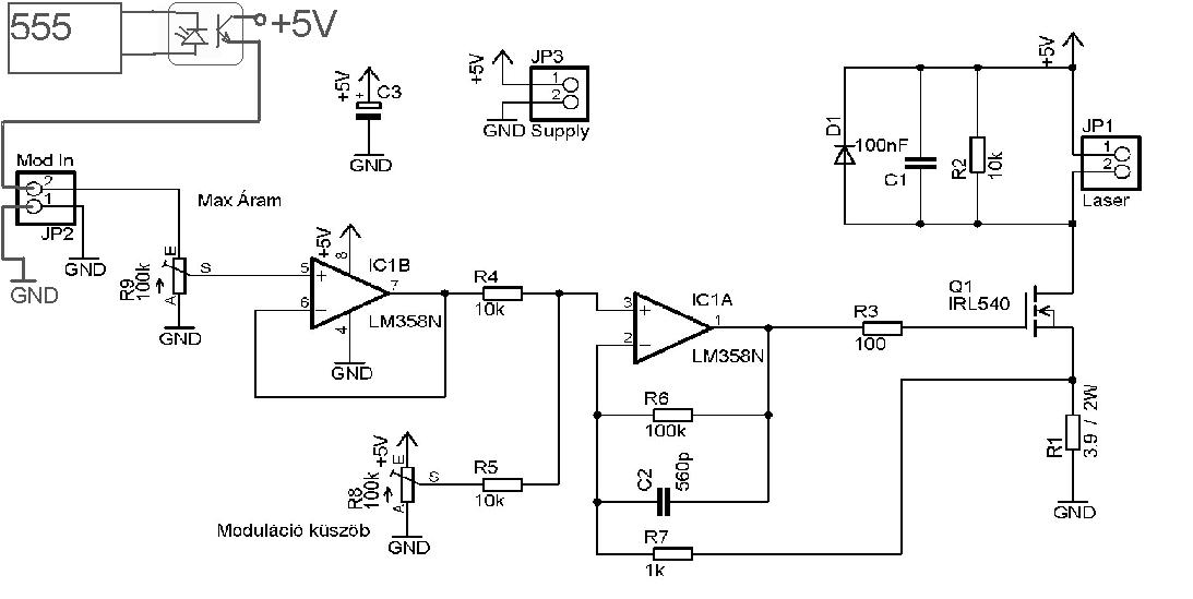
meg az is felejtős, hogy látszódjon a levegőbe (mivel, hogy vörös és egy pálcás volt a búcsúba )nos a szupepe féle megoldáshoz lenne pár kérdésem... vagyis inkább az hogy mi alapján működik ez? anyi oké hogy kap 5 V-ot és itt megállt a tudományom. a Mod in nevezetű kapocshoz mit kellene rakni? köszönöm a segítséget! Skip
mod in = moduláció bemenet, ide jön a szaggatott jel,emit adhat pl egy 555 is
akkor ezzel az lm 358 el be lehet állítani 20mA az egypálcás lézernek igaz?
köszi pokot ezzel jóval okosabb lettem
igen szépen be lejhet állítani a 20 ma-is
pl a modulátor bemenetre adhatsz a tápról 5 voltot vagyis átkötöd. Utána beállítod a 20 ma -t és ha kész a szaggatód akkor csak az a lényeg hogy se kevesebb mert ugye akkor gyengébb is lessz a fénye továbbá onnantól az 5 voltot ne haladja meg akármien frekin szaggatod. Nos én a legegyszerűbb 555 szaggatót építettem meg és elcsesztem a lézeremet mert a kimenetén ahogy változtattam a frekit tehát tekertem fel úgy ment feljebb a fesz is és ez nem jó már azért sem mert ha kis frekin nyomtam akkor halványabb volt . A lényeg hogy ne változzon a fesz. Ezért is ajánlottam hogy egy optokapus megoldást mert a kimenetén nem fog növekedni a rákötött fesz ami stabil. A primer oldalán meg nembaj hogyha változik a fesz. Mert elég kicsi a nyitó fesze. De erről olvasni kell mien tipust tégy bele.meg hogy meik hogyan nyit
elgondolkodva a dolgon minden tudásom elővéve erre jutottam! számomra ez nagyon furcsa... túl könnyűnek tűnik szóval szerintem egy tuti nem jó de azért megkérdem tőletek hátha.
szóval az 555 ből kijövő szagattott jel rámenne egy opto csatolóra. a csatoló második fele pedig a +5Voltot kapcsolgatná a Mod In bemenetre! ENYI nem tudom, hogy ez a megoldás szerintetek jó lehet-e? ha jó akkor a túl nagy frekvencia nem árt az optocsatinak?! Skip
Szerintem a mod in bemenet már pont azért van, hogy nem kell elé optocsati...
Ez így naon tuti ne is változtass rajta.
A csatoló meg kell akkoris ha bele szakadunk mert nekem is ugyanez a meghajtóm van és ha a mod inen feljebb mész a fesszel a végén is ugrik. Ez tapasztalat ! Én már legalább 4 darab 5000 forintos 808-at csesztem szét emiatt. Főleg amikor a szaggatóval próbálkoztam és ebből sajnos tanultam.
én az optó helyett egy tranya+2ellenállás kombinációval hajtanám meg. tranya bázisa ellenállaton keresztül az 555-re,emitter földön,kollektorra a mod-in és egy ellenállat (kb 1k)a modin és az 5V közé.
Szupi!
kipróbálom ezt is meg a egy tranyó 2 ellenállás... no de az milyen tranyó? egy sima npn? bc182 megteszi? veszek a hétvégén hozzá alkatrészt és az 555 öt összerakom plusz egy optocsati és kipróbálom ![]() köszii
az is jó csak lényeg hogy 5 volton állítsd be vagyis az áramkör tápfeszével mert ha elszálna a tranyó akkor sem ad többet neki.
Nem kell nagy teljesítményű tranyó mert a mod in nem vesz fel jóformán semmit |
Bejelentkezés
Hirdetés |
















)






