Fórum témák
» Több friss téma |
Fórum » LM1036 sztereo hangszínszabályzó áramkör
Témaindító: Krajcsooo, idő: Máj 29, 2006
Témakörök:
Ennek tisztázása miatt írtam oda a két végletet. Köszönöm a segítséget!
Kiszíneztem hogyan adódik hozzá a sima magas és mély szabályzáshoz a loudness. A balansz és a hangerő ebben nem érintett.
Nem így értettem. Azért köszi, így tisztábban látom, azt hittem a loudness teljesen külön áll. A zárójelben azokat soroltam fel, amik még szabályozhatóak.
Egy olyan rendszerhez szeretnék illeszteni egy LM1036-ost, ahol közvetlenül utána van egy aktív hangváltó, ahol 0-2-szörös erősítés lehet beállítani a kimeneteken, mivel szobai körülményekről van szó, elegendőnek kell lennie. Ez esetben gondolom felesleges előerősítővel megépíteni az LM1036-ot. Jól gondolom?
Vagy érdemes lenne inkább a hangszínszabályzás előtt megfelelő szintre hozni a jelet? Jelen pillanatban a hangváltóban át megy a jel 4 db TL072-n, gondolom számottevően nem rontana az egészen, ha az LM1036 előtt lenne még egy.
Egyetlen mellékhatása van, ha alacsony szinten engeded át a jelet az LM1036-on, az IC alapzaja nagyobb arányt fog képezni a kimenő jelben.
Erre nem gondoltam. Tulajdonképpen ha alacsony a jelszint, akkor érdemes használni előerősítőt, ha nem akkor nem. Azzal járnék a legjobban, ha mindjárt az alacsony jelszintű kimenetnél erősíteném, ezzel is javítva a jel-zaj viszonyát a kábelnek is.
Lehet, hogy az lesz, hogy a bemeneti műveleti erősítőket kikerülő vonalat is csinálok, ami mondjuk egy jumperrel lehet átkapcsolni.
Az lenne a legjobb ha összedobnál egy hevenyészett prototípust, és azon lepróbálnád a szóba jöhető jelforrásidat. Választhatsz rugalmas megoldást is, az LM1036 előtti erősítő fokozat legyen szabályozható. Ha netán szükségtelenné válik a gain állítgatása, kiválthatod fix ellenállással.
A jelforrás főleg PC lesz. Csak szeretek felkészülni a különböző eshetőségekre, mert tuti, hogy pont lesz valami alacsony jelszintem.
PC-ből vélhetően ki jön akkora jel, hogy ne legyen ezzel gond. De mindenképp kipróbálom.
A 800mV-os bemenő jelszintet találtam legkedvezőbbnek. A 0dB ami 0,775Vrms elég gyakori, a hangkártya tudja teljesíteni. Az más kérdés, hogy a műsoranyagot milyen nívón rögzítették.
Jó estét!
Összeraktam egy kis 4 sávos keverőt, amiben az egyes csatornákban TL071, és TL072 van, az összegző részben pedig egy LM1036. Külön-külön mindegyik szépen megy, de ha rákötöm az LM1036-ra, akkor az elején még tiszta, majd egy idő után recsegni és pattogni kezd. Valakinek valami ötlete ez ellen? Köszönöm!
Szia!
"az összegző részben pedig egy LM1036" - ezt hogyan is kell elképzelni? Egyenfeszültség leválasztás, és a jelszint érdekelne főleg.
Szia!
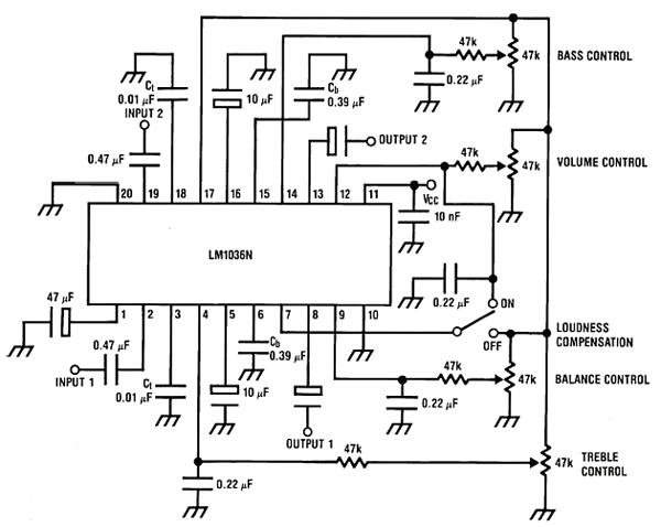
Van 2 mono csatorna, amit mikrofonoknak szánok, és van egy sztereo csatorna, ami lényegében ugyanaz, mint a mikrofoné, csak itt fix erősítés van. Minden csatornán 3-sávos hangszínszabályzás, hangerőállítás. A tápfeszültség +/- 15V, a nyák terven nincs rajt, de a valóságban van egy 120 Ohm-os soros ellenállás az LM1036-nál.
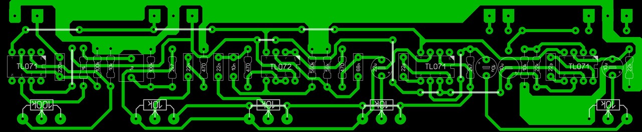
Hű de fárasztó NYÁK-ból visszafejteni. Azt már látom, hogy az LM1036 bemenetén (igaz jóindulatú) csatoló kondenzátor torlódás van. A hiba pedig a vezérlő feszültség szűrésében lesz talán. A csúszkára tetted a 100nF-ot az IC láb helyett - így sajnos hatástalan. Tehát át kell őket tenni a 47k túlsó oldalára. Nem biztos, ez (csak ez) a baj, de itt kezdeném.
Értem. Egy másik erősítőmben is így van, tehát a 47k után, és ott nem jelentkezik ez a probléma. A mellékelt képen levő lett megépítve.
Ez lenne azért a gyári ajánlás.
Most vettem észre, a műveleti erősítő és az LM1036 pozitív tápja közös. Azokat RC szűréssel feltétlen válaszd szét!
Rendben, a kondikat átrakom. A Kapcsolási rajz szerint lett megépítve. A nyáktervről sajnos lemaradt az ellenállás, utólag, egy kis monyákolással került oda, de ott van.
Az igazi megoldást a tápok különválasztásában látom. Az LM1036 erre nagyon kényes.
A kondikat átraktam, a tápot leválasztottam, sajnos javulást nem hozott. Önmagában viszont szépen működik minden rész.
A 10µF bypass elkók! A terven rossz a polaritás, és a gyakorlatban?
A terven valóban rossz, a panelen viszont jól vannak.
Mivel van némi eltérés a terv és a gyakorlat között, rá kell kérdezzek a 4u7 kondik polaritására is.
A tünetek gerjedésen kívül rosszul polarizált elektrolit kondenzátorra utalnak.
Hali!
Milyen kételyek forognak a LM1036 hangszínváltó körül? Én ennek alapján készítettem el, és semmi gáz vele. Tökéletesen működik.
Üdv.
Alkatrész listát szeretnék kérni. A hétvégén nyomtatunk , fúrunk , faragunk , és a nyák kész is van , a rendelés jövőhétre érkezik meg
Nekem nincs ilyen listám, de a rajz alapján könnyen, gyorsan elkészítheted.
Olyan alkatrészeket rendelj, amik elférnek a nekik tervezett helyre (elsősorban kondik, csatlakozók, és a potméter lehet problémás ebből a szempontból).
Hali, szeretnék kérni alkatrész listát / beültetésen van h C1 ,C2 stb/ .
Előre köszi.
Üdv! Megépítettem az lm1036n hangszincuccost de olyan probléma lépett fel hogy ki/be kapcsolásnál a bal hangszóró durranik egyet... Ezt mire véljem? Ha csak az erősítő megy akkor nincs gond a ki/be kapcsolgatással de ha a hangszin is rá van téve akkor pukkog a bal hangfal... HELP PLS!
ui: ezt a kivezérlésjelző is kimutatja... :/ A hozzászólás módosítva: Jan 6, 2014
Ezt a jelenséget a hangszínszabályzón a kimeneti csatolókondenzátor okozza. Normál állapotban a csatolókondenzátor arra szolgál, hogy leválassza az egyenfeszültséget a jelről, ha te kikapcsolod a hangszínszabályzót, akkor ez az egyenfeszültség, ami a kondenzátorban volt eltárolva rájut az erősítőd bemenetére, ami ezt egy hangos pukkanással hálálja meg. Azt, hogy miért csak az egyik csatornád csinálja így látatlanban nem tudom megmondani.
Rendben köszi a segítséget! Nem tudom mi látszik a képekből de egy rajz alapján nagyjábol kivehető de mindjár kiszedem és adok több képet...
Nah még 2 kép allulrol/fellülröl...
Mondjuk a gyári rajzon nincs rajt a kimeneti kondik értéke... :/ Én 16V/47μF-osat raktam bele...
|
Bejelentkezés
Hirdetés |
















