Fórum témák
» Több friss téma |
Sziasztok,
Elnezesetek kerem, hogy nincs ekezet, jelenleg ilyen a billentyuzet. Egy problemaban szeretnem kerni a segitsegek: Egy LM338T szeretnek vezerelni 15V-30V ig digitalisan 4biten. A kapcsolas szimulacioja a kepen lathato eloszor a 1 es kapcsolo nyit aztan csak a 2 es aztan az 1-2 aztan a 3 as utana a 3-1 utana a 3-2 utana a 3-2-1 utana a 4 utana a 4-1 utana a 4-2 utana a 4-2-1 utana a 4-3 utana a 4-3-1 utana a 4-3-2. Alap esetben minden kapcsolo zar. A problemam az hogy a megvalasztott ellenallas ertekek nem teljesen megfeleloek, mert az utolso par lepesbe mar nem valtozik a feszultseg szinte semmit. Szerintem nem linearis a gorbe, de nincs otletem hogy kell kiszamolni igy kerem a segitsegeteket. A szimulacioba fix ellenallasok vannak csak azert van poti a kepen mert azt konnyebb valtoztatni egyebkent az ertekek fixek lesznek. 16 lepcson lenne szabalyozva 15V 0.93v kellene lepesenkent persze 1V valtozas eleg lenne. Elore is koszonom a segitsegetek!
Digitális potenciométeren nem gondolkodtál még?
Az IC adatlapjának a 7. oldalán ott a képlet. (A saját hsz-edben kattints az IC nevére, és ott megtalálod az adatlapot). Tényleg nem teljesen lineáris, számold ki minden egyes feszültséghez a megfelelő értékeket, és próbáld kihozni ezeket minél kevesebb variációból. A szimuláció nem mindig ad pontos értéket és egy minimális terhelést érdemes rákötni, hogy jól működjön.
Ezzel a megoldással sajnos nem lesz lineáris. A párhuzamos ellenállások miatt nem ugyanakkora az ellenállások között a lépték. Nézd végig az állapotokat: 20k -> 10k -> 6,77k -> 5k -> 4k -> 3,33k és így tovább, a végén már csak ~90 ohm különbség van két lépcső között.
A másik, hogy 120Ohm mellé több kOhm nem szerencsés, a képlet szerint vicces eredmények jönnek ki, szerintem a szimulátor megtréfál. Itt van hozzá egy kalkulátor vagy az adatlap. A hozzászólás módosítva: Aug 16, 2016
Probaltam ket tipust is de sajnos elszallt, vagy instabil volt.
x9c103 es a AD5171 et.
Szia!
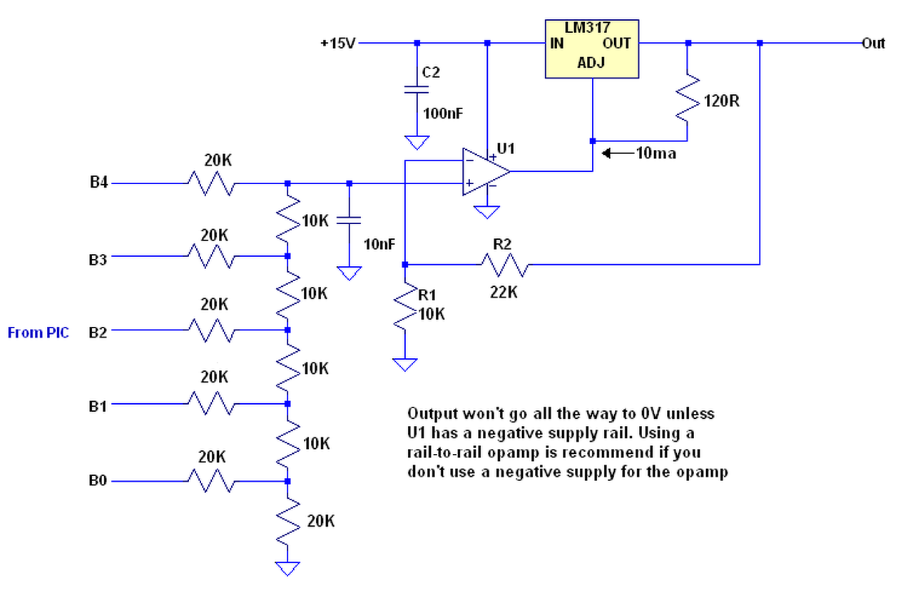
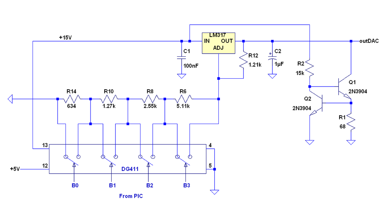
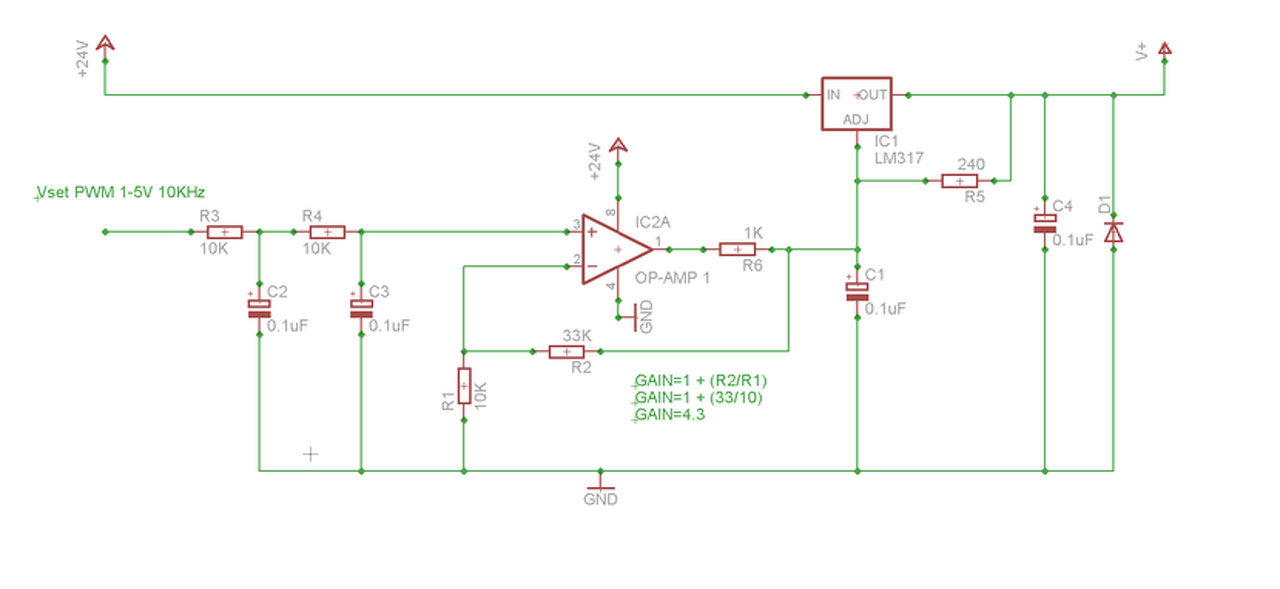
Engem is érdekelt a téma, végül én egy másik utat választottam, ahol PWM-el vezérlem a kimenetet egy low pass filter-en keresztül. A te megoldásodra LM317-el találtam kapcsolásokat, de úgy látom az adjust ugyanúgy működik itt is, tehát az értékek jók lehetnek. Ellenben nem mindegy a sorba fűzés módja 1,2 kép. Érdemes úgy is rákeresned, hogy R-2R ladder, lehet az lesz a megoldás 3.kép. Amit én használtam végül, az a 4. képen van. Teljesen jól működik, tized pontosan állítható a kimeneti feszültség, power ledekkel terheltem tesztből, azt elbírta.
Koszonom szepen a valaszokat, tanacsokat, feldolgozom es posztolom ha elkeszult, hatha meg valakinek hasznara valik.
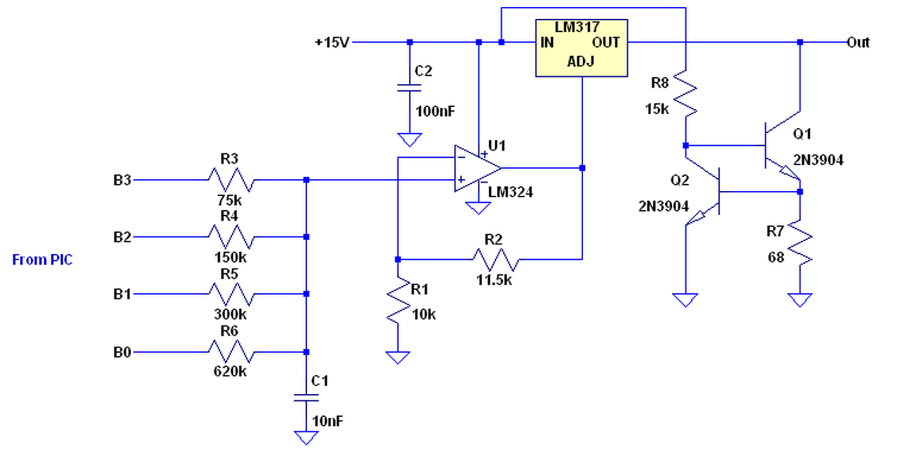
Meg egyszer koszonom mindenkinek a segitseget csatoltam a ket szamomra legmegfelelobb kapcsolast, hatha masnak is hasznos lesz, az egyszeruseg kedveert a jobb oldalit valasztottam, de izles dolga.
Hello! Ezek közül sajnos egyik sem működhet. Oka, hogy a Fet vezérlőfeszültségét a forrásához képest kell előállítani.
Tehát pld. az analóg kapcsoló be és kimeneti feszültségének a CD tápfeszültségei között kell maradnia. A másodiknál, pld. ha a 4K Fet-jét kikapcsoljuk, akkor a két alatt lévő bekapcsolva marad, mert forrásuk a GND-n marad, de a felette lévő forrása már 4V-on lesz. És így az ARDU 5V kimenti feszültsége már nem elég a felső nyitásához. A másiknál, az analóg kapcsoló be és kimeneti feszültségének a CD tápfeszültségei között kell maradnia..
cd4066-tal nem lehet megoldani?
A hozzászólás módosítva: Aug 20, 2016
A CD4066 sem relé, vagy is ott is érvényes, hogy a kapcsolt feszültség nem lépheti át a tápfeszültség pontokat.
Elnezest kimaradtak a csatolo tranzisztorok a fetekhez. Mivel a vezerles fele eddig is kesz volt az arduinorol tranzisztorokig ellenallasokkal, igy azt nem rajzoltam ra, feltoltom ha lesz idom rendesen a tobbiek erdekeben. Ezen kivul a megallapitas helyes ezzel a fel rajzal nem mukodne.
Ezen felul talaltam itthon IRF3205-ot, de van meg IRFP260N is ZVS epitesekbol visszamaradva azok jobbak is ehez mert alacsony a belso ellenallasuk igy a masodik megdolasnal semennyire nem zavar be es hasznalhatoak ohm ertekek Kohm helyett. A hozzászólás módosítva: Aug 20, 2016
Nem kellene elmélyedned a DAC -ok lelkivilágában? Egy 4 bites DAC nem túl nagy probléma.
Bővebben: Link |
Bejelentkezés
Hirdetés |
















