Fórum témák
» Több friss téma |
Fórum » Mini mixer
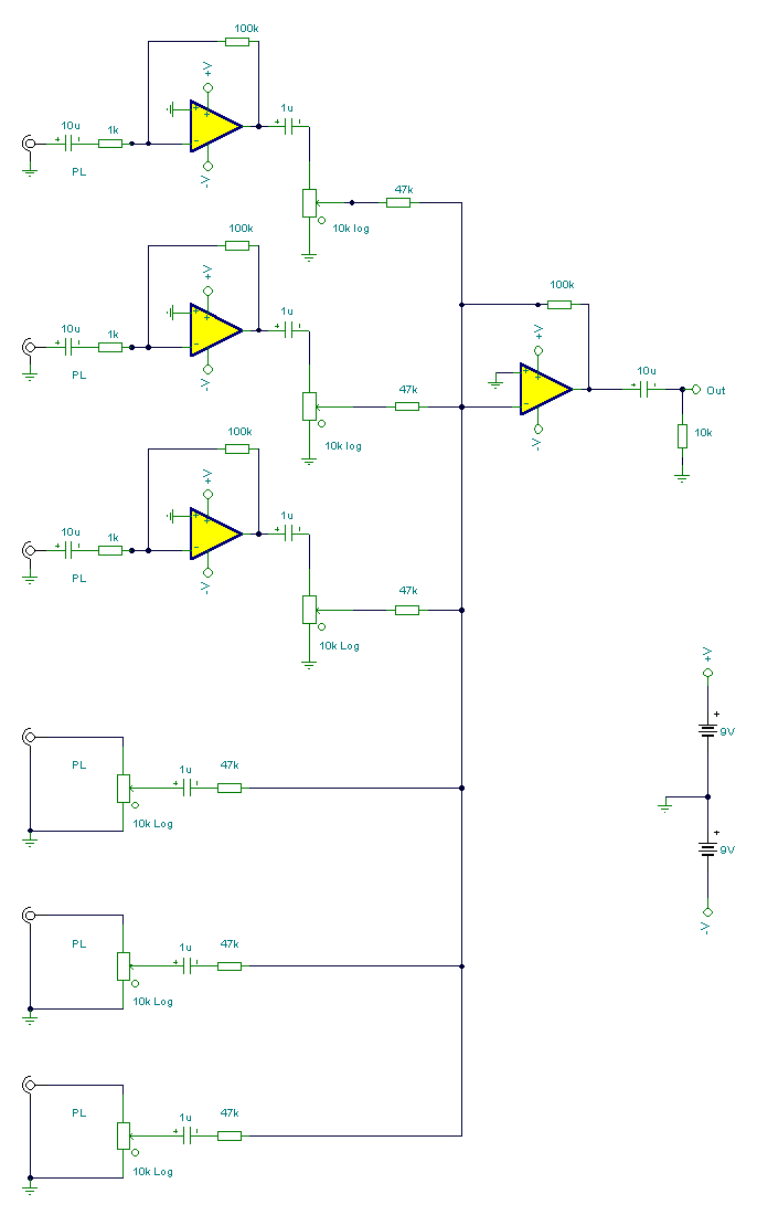
Hello mindenkinek azért nyitom ezt a témát mert szeretnék építeni egy mixert találtam is egy rajzot de olyan egyszerű h nem tom h működhet e Ezért kiváncsi volnék a ti véleményetekre
Ez engem is érdekelne. Tényleg nagyon egyszerű, érdemes lenne megépíteni.
De jól látom, hogy mono? Kéne belőle kettő.
Szerintem van már ilyen topik. Az abban levő keverők is nagyjából ilyen felépítésűek, szerintem ez is működne. Egy műveleti erősítős összegző meg egy erősítő fokozat ha jól nézem ez is.
Szerintem építsd meg mert nem sok vesztenivalód van. Ránézésre kb az áramkör 200Ft-ba került+a poti. Csak a potik azok drágábbak de azokat máskor is fel tudod használni ha netán nem menne. Én is úgy gondolom, hogy müködőképes. Legfeljebb gyakorlásnak, tapasztalat szerezésnek jó lesz.
És arról mi a véleményetek h az előző hozzászólásban Programmer azt írta h mono?ha mono ak o mit kell vele csinálni h sztereo legyen???
kettőt kell építeni belőle és az egyik a bal a másik a jobb csatorna lesz. sztereo poti kell bele és sztereo csatlakozók. Ha esetleg drágák a potik a akkor kevesebb cssatornát is tehetsz bele, de minimum kettőt, mert ha egy lesz az már nem keverő
Még azt szeretném kérdezni h lehet e abbőpl a kapcsiból töb csatornásat varázsolni?ha igen hogyan?ésa másik h ha akarok az erősítőmbe egy mikrofon bemenetet akkor egy külön mikrofon előerősítőt kell építenem vagy az előerősítőber egyszerűen bedughatom a mikrofont és már szól is?
Ha mikrofont kötsz rá akkor is szólni fog, de maxra feltekert hangerőnél is halkan, ezért kell egy előerősítő elé. Viszont elég 1 darab előerősítő. A következőképp csináld meg:
Csatlakozó a mikrofonnak(kis vagy nagy Jack) => 1 darab előerősítő => a kimenetről egy egy ellenállást vezess a keverő sztereó bemenetére. Nem sokkal lehet bővíteni a csatornák számát, mert egy idő után a csatornák hangerő potijai befolyásolni foglyák egymást. Számold meg hány bemenet és milyen bemenet kell, mert nem érdemes több csatornát rátenni, mert drágák a potik... Ha mikrofon előerősítő nem világos, akkor lerajzolom, ha gondolod.
Kösz a gyors választ a rajzot nagyon megköszönném és azt is ha meg tudnád mondani h jó lenne e ha mondjuk még 1 csatornát betennék a keverőbe
csatolom mellékelten az mikrofon előerősítőjének bekötését. Az ellenállásokra nincs ötletem, kicsit kisérletezni kellene vele, de szerintem minimum 10kiloohm és max 100kiloohm lehet kb.
Amúgy van valahol egy másik rajz, ami ugyanez, csak nincs egymás után két erősítő, hanem csak 1 és a visszacsatoló 100 kiloohmos kondi helyett 470 kiloohmos van azt hiszem... előkeresem azt a rajzot, hátha megtalálom
itt egy hasonlóan egyszerű keverő rajza, ezen 6 csatorna van 3 érzékenyebb és 3 kevésbé érzékeny
sziasztok.Én is építek egy egyszerű keverőt.Csak a végére akarok tenni egy hangszínszabályzót.Találtam egy jó kis rajzot link:http://www.radone.hu/NUKE/modules.php?name=Content&pa=showpage&pid=6&page=3
szerintetek működik??? ha igen akkor nagyon megköszönném ha valameik komoly szakember rajzolna nekem hozzá Nyák tervet... ez salynos nem az erősségem előre is nagyon köszönöm:csikosgabi
Sziasztok,
tegnap megépítettem a mini mixert ,de nem akar működni. A kimenez zúg és semmilyen bemenő jelre nem reagál! Kérlek segítsetek!
Szia!
Milyen rajz alapján készítetted? Milyen áramforrást használsz?
Szia, a rajzot csatoltam. Transzformátor 9V-tal
Remélem nem a direktben kötötted a trafót a mixerre. A mixer táplálásához egyenáram kell. Egyelőre a legjobb lenne egy 9V-os elemmel éleszteni az áramkört.
Kösz, kipróbálom. Am a trafónak van egyönirányítása és szabályozható
Akkor valamit elkötöttél, vagy fordítva vannak beültetve az IC-k. Milyen műveleti erősítőt használtál? A rajzon egy két erősítőt tartalmazó IC-vel csinálták meg a kapcsolást, nálad meg két külön IC van.
Igen, a TL072-ben két erősítő van, tehát csak egy IC-t (tokot) kell felhasználnod a kapcsoláshoz
nagyon köszönöm , működik!
csak egy kérdés mennyire erős jelet kéne kapnom az outputon?
meg az a probléma hogy a müveleti erősítő nélkül jobban szól (ez is csak minimális)
azthittem hogy jó, de valami még mindig sántit
Na mostmár működik. A bemenet volt rosszul bekötve!
![]() Átkötés után elindult az IC.
Sziasztok!
Én is megszeretném építeni a legelső hozzászólásban lévő kapcsolást. A következő kérdéseim lennének: 1. Hogy tudnám bővíteni? 8 csatornára lenne szükségem. Az se lenne gond ha kettőt kellene építenem de akkor azt a kettőt valahogy össze kell kapcsolni, hogy végeredményként egy közös kimenet legyen. 2. Ha erre egy sima mikrofont csatlakoztatok, az szólni fog a kimeneten vagy kell elé még egy mikrofon előerősítő? Előre is köszi!
Most csak viccelsz, ugye? Csak tovább kell olvasnod, minden le van írva...
Üdv Inhouse
Hello
Valakinek van egy talk-over kapcsolása, mert keverőt akarok majd késziteni. A neten találtam egyet, de nekem valami IC-s kéne az egyszerőség kedvéért. A talk-over annyit csinál, hogy lehalkitja a zenét és a mikrofon jelet úgy hagya, hogy ne kelljen hangerő potikat tekergetni. Én egyébként kitaláltam egy érdekes kapcsolást rá miszerint egy relét rakok a bejövő jel és a hangerő poti közzé. A relé masik kivezetésére pedig egy trimmer potit tennék aminek a kivezetése megy tovább az előerősitő blokkhoz. Az elképzelésemől rakok egy rajzot is, csak később. |
Bejelentkezés
Hirdetés |








Kérlek segítsetek! 


azthittem hogy jó, de valami még mindig sántit 




