Fórum témák
» Több friss téma |
Nálam ez már FET típus és source ellenállás-érték és terhelhetőség kérdése lenne.
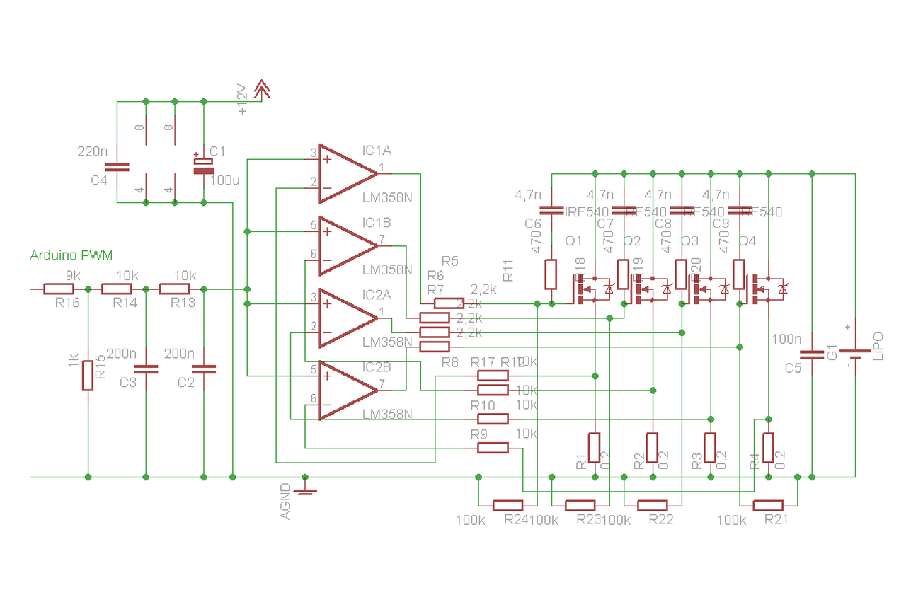
Nagyobb áramra mindenképpen kell a több FET, különben megemelik a kapajukat. Akkora hőt termelnek, amennyit egyszerűen nem lehet normál körülmények között elvezetni, mint azt tapasztaltad is. Én ezt építettem: Bővebben: Link. Azóta is remekül működik. A kapcsolási rajz nem tartalmazza a műszert és a ventilátor vezérlést. Nincs mese, rá kell szánni az időt ha egy viszonylag normális eszközt akarsz építeni.
Nem tudom, nálad mi okozza a gondot, talán a műveleti erősítő (nem ismerem a típust). Az biztos, hogy jobb 12 V-ról járatni. Az, hogy a FET jobban melegszik mint a vele sorbakötött ellenállás, normálisnak tekinthető, pláne a 0,1 Ohm -os esetében. 10 V / 1 A terhelésnél elméletileg 9,9 W-ot a FET, 0,1 W-ot az ellenállás fűt el. A hozzászólás módosítva: Dec 8, 2015
Ferci IRFB4110 FET van benne, adatlapot csatoltam. Nem tudom ennél milyen fet lenne jobb...
A 0.1Ω helyett akkor milyet javasolnál? (Még jó, hogy berendeltem egy 1Ω 100W aluházast, kezdem úgy érezni, fölöslegesen...) Még arra gondoltam az nem lehet, hogy esetleg az árammérő belső ellenállása miatt nem lehet fentebb tornázni a terhelőáramot? Lehet jobban járnék, ha DC lakatfogómmal mérném... Bakman nem is arról van szó, hogy sajnálnám a fetet, tőlem lehet benne 3 vagy akár 8 db is, csak működjön. Az egy FET -es verzió még csak a kísérleti példány, amit összedobtam deszkamodellen, ilyen kínai dugdosós panelen, 5cm hosszú talán 0.25 mm2 vezetékekkel. Hogy őszinte legyek, lehet azokat kéne legelőször kicserélni normális vezetékekre a terhelő körben... Amúgy láttam a müszeredet, jó cucc, lehet összedobom próbaképp azt az elrendezést... Ha már itt tartunk, végezhetnél egy tesztet egy cellás Li-Ion aksin, hogy az alkatrész értékeiddel mekkora max árammal tudsz beterhelni egy cellát... Adatlapok.:
Hasonló fettel néztem, mert az volt éppen kéznél lemezen.
A source ellenállás méréshatár függvénye és nem áramot kéne mérned sorosan, hanem az ellenálláson feszt és az egyértelmű konvertálva. Nyilván amit rajzoltam, az 1 ohm, az pl. amper környékére bőven jó, 10 ampernél meg az 0R1. A source feszültség ennek és az átfolyó ampernek a függvénye. 1 ohm-1 A, 0R1 - 10 A. Azt ne felejtsd el, hogy sima drótozások itt azért nem megengedettek, mert tized ohm-ok esetében a kötöző drótok egyáltalán nem elhanyagolhatóak és becsapnak. A 0R1 pl. a source és gnd között már egész más lehet miattuk. 1 próba esetén viszont ez nem zavarhatott, ha közben mérted is az áramot. A hozzászólás módosítva: Dec 8, 2015
Leírom kb. hány FET kell: FET-enként 25W hő, amit el kell disszipálnia. 10A 4.2V az 42W, ide elég a két FET. 6S-nél pedig 6x4.2=25V, gondolom 2Arel max, ha a cella 2000mAh-s, ez 50W. Én 3 FET-tel csinálnám, mindegyiknek külön műveleti erősítő, külön 0.1 ohm sönt (bár 10A-nál már az is túl nagy!), a referencia feszültség pedig elvileg mehet mindegyikre. Bakman potival finomított kicsit a referencia feszültségeken, de elvileg nem kellene bele. Ki kell próbálni, mit mond a gyakorlat. Én is raktam fel kapcsolást, lapozz vissza, Bakman is felrakta, szinte ugyanaz a kettő logikája. A dugdosós panelt 100mA felett felejts el!
A FET típusa szinte mindegy, én szigetelt tokozásút választanék, hogy ne kelljen szilikonnal szórakozni, és TO-220 tokozásnál nagyobbat! TO-247? Vagy amilyet találsz. A hozzászólás módosítva: Dec 8, 2015
Most volt lehetőségem tesztelni. Li-Ion akkukkal nem rendelekzem, így maradt a labortáp.
Tápegység beállítva 5 V-ra, műterhelés 1 A-re. A tápegységen folyamatosan csökkentettem a feszültséget és figyeltem a terhelőáramot. A feszültséget a műterhelés bemenetén figyeltem. 0,76 V-nál még 1 A volt a terhelőáram, 0,75 V-nál már csökkent, 1 A-ről 0,95 A-re. Mérés közben csak egy nyelőcsatornát használtam. A hozzászólás módosítva: Dec 12, 2015
Köszi!
Akkor asszem én is azt a kapcsolást fogom összedobni...
Helló.
Írtad régen, hogy neked potival kellett beállítani minden csatornán az átfolyó áramot, mert még külön műveleti erősítővel is különböző áramok folytak. Nem lehetséges, hogy a vezetősávon eső feszültség okozza ezt? A söntön mV-ok esnek, és ha nem a sönt tövéből húzod a vezetősávot, hanem mondjuk 2cm-rel fentebbről, akkor a sönt ellenállásához hozzáadódik a vezetősáv ellenállása is. A másik, hogy a műveleti erősítők GND-je hol van, és a referencia feszültséget melyik GND-hez kapják, mert az is elképzelhető, hogy az egyiknek pl. 0.1-0.2V-tal magasabban van a GND-je, ezért ott a referencia fesz. is ennyivel magasabb. Ez csak eszmefuttatás, de elméletileg nem kellenének oda a potik, ezért érdekel a dolog. A hozzászólás módosítva: Dec 19, 2015
Mivel a FET-ek paraméterei nem hajszálra egyeznek, a "sönt" ellenállások is különböznek, a műveleti erősítőknek is van gyártási szórásuk, a hozzávezetések is beleszólnak, mindenképpen kellenek a kiegyenlítő potik, elméletileg is.
Ha lesz időm, nekem is készítenem kell a mostani műterhelés helyett egy másikat, mert ez most csak 30W-ot tud elfűteni. Megtervezem kiegyenlítő potik nélkül, de úgy, hogy utólag is be tudjam rakni, ha kell. Érdekel hogy mi lesz a megoldás.
A FET-ek gate feszültségét a műveleti erősítő szabályozza, tehát az nem befolyásolhatja. A sönt ellenállás elvileg 1%-on belül van, de ha elég nagyra választom, pl. 0.22 ohm, akkor az 1% változás is minimális. A hozzávezetéseket megcsinálnám ahogy kell. Van itthon OP07-em, annak nagyon pici az offset feszültséget, így kis feszültségeknél sem hibázik sokat. Mondjuk az LM358 5mV offset feszültséget is 0.22 ohm söntön 22mA hibát eredményezne, ha jól számolom. Ha jól saccolom, minden csatornának, ha azokat 1A maximális áramra méretezem, akkor 50mA-en belül kellene együtt dolgozniuk potik nélkül is. Kiderül, ha megépítem. A hozzászólás módosítva: Dec 19, 2015
Megépítettem ezt az áramgenerátort, akkumulátorokat szeretnék vele terhelni 0-10A között de az a gond hogy 1,5A felett begerjed 40kHz körül, próbálgattam kiküszöbölni de nem sikerült.
A műveleti erősítő 2-es és 3-as lába közé, a lehető legközelebb egy 330 nF-os kondenzátort tegyél, talán megoldja. Arra viszont mindenképpen készülj, hogy a terhelőáram eloszlása ebben a formában nem lesz egyenletes a FET-ek között, könnyen el lehet távolítani a műanyag burkolatot némi fény- és hanghatás kíséretében.
Szia!
Próbáld meg a következőt: R11 legyen 1-10Kohm nagyságrendű, és egy 100nF lábas kerámiával kösd át közvetlen az ICn annak 2-es és 6 lábát.
A MOSFET-et nyugodtan lehet párhuzamba kötni. Mivel melegedére ugyanakkora Ugs mellett csökken az áram. Így önállóan szimmetrizálódnak az áramviszonyok.
A Bipoláris transzisztor pont fordítva müködik, amelyik melegebb az azonos meghajtásra jobban vezet, amitől jobban melegszik, amitől megint jobban vezet..., és ettől hamar kijön belőle a füst.
Nem ez a gond, hanem az, hogy azonos Ugs mellett az egyik FET jobban vezet, mint a másik. Jut eszembe, van külön témája a műterhelésnek: Bővebben: Link.
100ms lesz a mérési idő.
Akkor még próbálkozok kondikkal esetleg más kapcsolással ha végképp nem jön össze.
Ja hogy az azonos típusok közötti paraméter szórásra gondolsz.
Igen az benne lesz de, ha egy gyártószalagról egy gártási ciklusban jöttek ki a konkrét fetek, akkor ezzel nem kell foglalkozni, esetleg meg lehet válogatni a darabokat, ha van miből.
Ha mérés is van, akkor mikrovezérlő programban semmiképpen se, vagy csak nagyon lassú szabályozást csinálj. Mivel ez önmagában egy feszültséggel vezérelt áramszabályozó kapcsolás, a fölé kerülő szabályozókurok is csinálhat hülyeségeket.
Nincs DA a mikrovezérlőben és ezért használod a PWM jel kiátlagolt értékét áram alapjelnek?
Nincs benne, csak egy nano panel atmega328 kontrollerrel, abban meg nincsen.
Én pont ezt tesztelgettem, a müterhelés topicban olvasd el. Most úgy áll a műterhelésem, hogy minden FET-nek külön OP07-e van. Eddig 1 FET sem szállt el, az áram is szépen szabályozható, nem gerjed, de további tesztekre van még szükségem. Előtte ugyanezt próbálgattam mint te, és nálam is begerjedt, plusz össze-vissza melegedtek a FET-ek (el is szállt néha-néha egy...) Ebben az esetben nem igaz, hogy a melegedés miatti RDSon növekedés majd kikompenzálja az átfolyó áramot, mert itt analóg üzemmódban vannak a FET-ek hajtva, és a gate-jük teljesen más feszültséget igényel, hogy ugyanakkora áram folyjon.
Mivel ez a kapcsolási elrendezés hibás felrakom a működőt, a gerjedést a Gate Drain közé rakott soros RC tag szüntette meg.
Hogyan muzsikál a szerkezet? Terhelted már jobban? Esetleg érdemes lenne egy plusz bemenetet létrehozni, amivel tiltani tudod az egészet, de olyan helyen, hogy a símított PWM referenciádat ne befolyásolja ( tehát inkább a 0.2 ohm-ról jövő visszacsatolást kellene magasra emelni, ekkor az LM358 GND-t ad.a gate-re, ettől lezár a FET), ezzel tudnál dinamikus terhelést is létrehozni. Vagy ami még érdekes lenne, ha két érték között kapcsolgatna a műterhelés, pl. 1 és 2A között periodikusan, lehetne vizsgálni, hogyan reagál rá pl. egy labortáp, vagy laptop táp, stb.
Ha fogsz egy ellenállást, ami alapból lebeg, de ha GND-re kötöd, feszültségosztóként leosztja a referenciát mondjuk 50%-ra, az csak egy plusz bemenetet kér. Esetleg úgy méretezni, hogy ha magasra húzod, +50% áram folyik. Tranziens viselkedés vizsgálatához ez már elég. Meg is van: ha magasat adsz egy pontra, akkor diódán keresztül minden 0.2ohm-ról visszacsatolt feszültséget 5V-ra húzol, ezzel tiltasz, ha GND-t kapcsolsz, akkor pedig felezi az áramot. A PWM-mel meg be tudod állítani a maximumot. A hozzászólás módosítva: Feb 29, 2016
Helló!
Meg vannak az eredmények. 4db FET melegít, 4db OP07 hajtja meg őket +12 és -5V-os táp segítségével. Az áram teljesen azonos minden csatornánál. TL431-gyel készítek 2.5V-ot, ezt leosztom úgy, hogy max. 0.132V-ot tudjak potival beállítani. Erre a pontra raktam egy OP07-et követőként, egy kis negatív offseteltolással, mert alapból 10-20mA folyt, így ha le van tekerve a poti, nem folyik áram. Ezt a bufferelt referenciafeszültséget kapják meg a OP07-ek egy soros 1k-n keresztül, a söntről pedig szintén soros ellenállás csatlakozik a másik bemenetükre. A söntök (4db 0.05ohm) lábánál mértem feszültséget 1.8A-es terhelés mellett, és mindenhol ugyanannyi mV-ot mértem, ha jól emlékszem, 23mV volt. Az áram tehát szépen eloszlik a FET-ek között. A maximális terhelőáram olyan 7-10A közé tehető, 5.5A-rel teszteltem eddig, többet nem tudtam adni neki. 100W a teljesítmény felső korlátja, e fölött valószínűleg túlmelegedne a borda (van ventis hűtés, de így sem elég), de időben is korlátozni kell a teszteket, mert elég lassan távozik a hő, már a bordában is lassan terjed. Arra bőven elég, hogy a laptoptápom tesztelni tudjam, mit csinál, ha a terhelés nagyobb, mint az adattáblája ír, és hol van a pontos határ. 20V 5A-es teszt sikeresen végrehajtva, fel is fűtötte gyorsan a bordát. A hozzászólás módosítva: Márc 14, 2016
Sziasztok!
Egy lézer táp teszteléséhez szeretnék egy műterhelést építeni. Régebbi próbálkozásból maradt vezérlő panel, amivel az áramot tudom állítani, akár egy potival is. Hogyan tudnám megvalósítani, hogy a terhelés jelleggörbéje hasonlítson a diódáéra, tehát legyen egy lapos szakasza és egy meredekebb. A szabályozó teljesen lineárisan állítja az áramot. Felprogramozhatok egy PIC-et is rá, de hátha lenne valami egyszerűbb megoldás.
A lézer tápegység nem áramgenerátoros? tulajdonképpen mekkora ármról és feszültségről van szó? A tápegységnek állítható a kimeneti feszültsége is?
Egy PIC-es buck konverter a táp, max. 2V 40A. Még nincs benne szabályozás, de az áramra gondoltam szabályozni, mérni tudom a feszültséget is. A terhelésben egy FET-re gondoltam, ami peltier-es hűtést kapna (a lézerben is ez van, úgyis kell hozzá is valami szabályozás).
Pontosan nem ismerem a lézer karakterisztikáját. Igaz, nem szép dolog, de "pár", párhuzamosan kapcsolt, nagy terhelhetőségű (esetleg hűtőbordára szerelhető kivitelű) diódával nem azt éred el, amit szeretnél?
Ha lenne típus, vagy karakterisztika, akkor többre mennénk
![]() Nekem is ez volt az első gondolatom, a soros kapcsolás mellett (úgymint mindkettő)... A hozzászólás módosítva: Máj 17, 2016
Ha lenne karakterisztika nekem is könnyebb lenne, de lézerem sincs
. Diódán is gondolkodtam, de valamiért elvetettem. Most arra gondoltam a FET-ben levő diódát kipróbálom, annak mintha magasabb lenne a Vf értéke, de bírná az áramot (IRFP90N20D szántam bele), ennek gondolom semmi akadálya. |
Bejelentkezés
Hirdetés |








. Diódán is gondolkodtam, de valamiért elvetettem. Most arra gondoltam a FET-ben levő diódát kipróbálom, annak mintha magasabb lenne a Vf értéke, de bírná az áramot (




