Fórum témák
» Több friss téma |
Hello! Nem igazán értem, miért kell erősíteni a jelet, a háromszorosára. A műszer érzékenysége csak 1,5V? De ha már így van, akkor nem egy mezei 358-at kell használni, hanem egy OP07-et. Amúgy nem "három szegmens", hanem három dogit. Mert három szegmenssel csak hieroglifákat lehet megjeleníteni..
Szia.
Kínai voltmérőt használok, ezeket egy 3.3V-os stabilizátor táplálja, és ha jól sejtem, ezt veszi referenciaként is az IC. Tehát 3.3V-ra kapok 999-es kijelzés a 3 digiten. ![]() Ránézek erre az OP07-re! Köszönöm a tippet. Nagyon hozzá vagyok nőve az LM358-hoz, szeretném teljesen megérteni a nem ideális működését.
Sziasztok! Lényegében a kérdésem a komparátorokról szól,de nem találtam róluk topikot. A mellékelt rajzon nem értem azt,hogy a kimeneten miért negatív fesz jelenik meg,mikor a táp legalacsonyabb értéke föld potenciálon van? Vagy én ellőttem valamit? A komparátornak közel a tápfeszt kellene hogy kapcsolja a kimenetre(úgy tudom). Itt pedig akkor mi nem stimmel?
Hello! A komparátornak nyitott kollektoros kimenete van, azt ellenállással fel kell húzni. De egy szimulátor, csak "szimulál"..
A hozzászólás módosítva: Júl 23, 2014
Hello! Tettem a kimenet,és a pozitív táp közé ellenállást,és így már műkszik, minden ok! Köszönöm a választ!
Sziasztok!
Ezt a nyomás/rezgésérzékeny kört próbálom mostanában életre bírni, amit neten találtam. Vibration sensor Azonban gondom van vele. A LED2 folyamatosan világít (buzzert nem tettem bele, mert utálom a hangját). Elkezdtem visszabontani a kört és arra a következtetésre jutottam (multiméteres feszültségellenőrzést követően), hogy a tl071-es műveleti erősítő kimenete (6-os láb) 1,5V feszültséget nyom ki magából, akkor is, ha nem kap nyomást a piezo-lapka (nyomás esetén 4,5V köré megy fel ugyanez a feszültség). Ez azzal jár, hogy a LED1 csak nyomás esetén világít, viszont a 1,5V folyton "triggereli" a monostabil 555-t és a LED2 folyton világít. Próbáltam a TL071 bemeneteire kötött ellenállásokkal játszani, hogy lejjebb tornásszam a "nyugalmi" kimeneti feszt, de nem jártam sikerrel. Kérdésem: Hogyan beszélhetem rá a 071-est, hogy alapállapotban 0V körül legyen a kimenete, nyomás érzékelése esetén, viszont megugorjon annyira, hogy bekapcsolja a monostabil 555-t?
Egyszerűen tegyél a kimenetére egy feszültségosztót, ami lehet egy egyszerű poti is.
Szia! A C2 miatt nem lehet folyamatos triggerelés, csak LED1 felvillanásakor. Az R7, C5-nek hatalmas az időállandója, ezt figyelembe vetted? Nézd meg R7 10k-mal! Bár ez inkább az 555 témájába tartozik.
A műveleti erősítőkkel kapcsolatban annyit jegyeznék megy, hogy az elterjedt típusok közül például az LM358 tudja a 0V kimeneti feszültséget. Mindezek az adatlapból kideríthetők
Köszi a segítséget! Kicsit átalakítottam és működésre bírtam a drágát, csak egy Zener-diódára volt szükség hozzá.
Hali.
Szükségem lenne egy olyan műveleti erősítőre amivel a lángőrt megtudnám valósítani. Vagyis van az égőtálca és rajta egy szigetelt elektróda aminek kellene a vezérlőjelet küldenie a műv erösítőnek.ami vezérelne egy tranyót vagy relét. Ha tudtok egyet nagyon megköszönném. A hozzászólás módosítva: Aug 25, 2014
Szia! Gázkészüléket jobb szakemberre bízni!
Üdv Szakik!
Vetne valaki erre egy pillantást, hogy minden a helyén van e. Köszönöm!
Szia.
Én is szakember(GÁZSZERELŐ MESTER) mellett dolgozok, úgyhogy konyítok a témához egy kicsit. De nem is ez lényeg hanem hogy én is szeretnék egy saját panelt kifejleszteni és már csak ez a lángőr van vissza belőle és készlenne. Egy demó modell már működik egy másik gázkazánban csak az még nemtud sok funkciót amit ez tudni fog. Minden érzékelő bele lesz kötve csak nincsen mikróvezérlő ami meg tud zakkanni,és dobhatom el a panelt. Meg amilyen rendszeren lesz a gyári panel meghülyülne a sok kapcsolgatástól. A hozzászólás módosítva: Aug 25, 2014
Gyors rápillantás után R119,219 át van kötve. Mi lett volna a célod velük?
Szer.: a hangszín elvi működését vesd össze ezzel! A hozzászólás módosítva: Aug 25, 2014
Ha tanulási céllal készül akkor rendben, LM358-at ajánlok.
Kössz!
![]() ![]() Amind elkészül fogok képet feltenni róla.
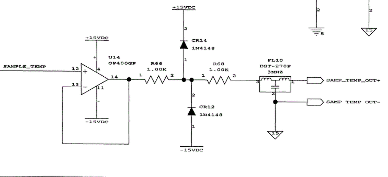
Lenne két kérdésem a hozzáértőkhöz. A lenti kapcsolásban a két dióda milyen szerepet játszik? A kimenet ezen kapcsolás alapján hány mA-rel terhelhető?
Hello! A diódáknak védelmi szerepük van, hogy amennyiben a kimenet felől tápfeszültségnél nagyobb feszültség jelenne meg visszafelé, azt levezesse a tápba. (Kikapcsolt IC táp esetén is védi a kimentet.)
Ez a kimenet nem a terhelésről híres, mert a két soros (R66/R68) miatt feszültség esésé jön létre a terhelés hatására. Vagy is terhelni bármekkora ellenállással lehet, legfeljebb nem lesz kimeneti feszültség. De az IC-nek "fejtörést" a terhelés nem okoz.. De kimenti áram 7,5mA-nál nem lehet több a két 1kohm miatt.
Üdv! A hangszín szabályozási tartományt korlátozza, +-10dB re de igazából így utólag belegondolva tök felesleges, elhagyható... a többi részében nem láttál hibát, mert akkor megalkotom a nyáktervet.
A hangszín olyannyira nincs rendben, hogy alig megkülönböztethető egy sima fázisfordítótól. Próbáld meg helyre hozni, ha elakadnál segítek(tünk)
Hello! Miért nem mentek át a hangszínszabályzós topikba?..
Innen lestem, akkor ez az Elliott féle kapcsolás nem is jó?
Nézted a cikk 3. ábráját? Az csak ±2dB szabályzás lesz.
Vedd le a fölös részeket, vagy rajzold/tervezd be a kapcsolót. Ha maradt még kérdés, akkor gyerünk a témájába.
Sziasztok! Kivonó áramkörhöz szeretnék kapcsolási rajzot kérni úgy, hogy az egyik lábra bemegy 5V, a másikra egy potméteren keresztül 5V, és ha a bemenet pl. 0.5V, akkor a kimeneten 4.5V jelenjen meg. A válaszokat előre is köszönöm!
Hello! A kivonó áramkör, alapvetően így néz ki. De nem írtad, sem a tápfeszt, sem a poti értékét, sem a pontossági igényedet. Mert ha a tápfesz is csak 5V, akkor Rail-to-Rail erősítőt kell hozzá keresni. (De általában ezek kimenete sem közelíti meg a tápfesz csak kb. 50mV-ra.)
Valamint az áramkör terheli a forrást, vagy is a potit és a "referencia" 5V-ot is. Azt is figyelemebe kell venni a pontosságnál. A hozzászólás módosítva: Szept 12, 2014
Üdv! Mindegyikre külön 5V jön, és most az a helyzet, hogy nem megy 0.5V alá a kimeneti jel. Az 5V megjelenik, ha a poti 0-n áll. Mi lehet a gond?
Hello! Nem nagy csoda, írtam, hogy egy kivonó "alapvetően így néz ki". Az LM358 igazából csak a GND-hez képest terhelhető. (Ha megnézed az adatlapot, láthatod, hogy csak egy kis áramgenerátor van a GND és kimenet között.) A kivonónál az R2 és R4 ellenállásokon keresztül áram folyik az OPA kimenete felé, ez felemeli a kimenti feszültséget.
A megoldás, a kimenőkör áramnyelését megnövelni, és az R2-R4 ellenállásokon folyó áramot csökkenteni. Kis kiegészítéssel, ez a mellékelt módon oldható meg, vagy Rail-to-Rail erősítő használatával a feszültség csökkenthető. Jelenleg a kimenet a szimulátor szerint kb. 12mV-ra tud lemenni. (Tekintve, hogy a tranyó fázist is fordít, az OPA két bemenete és ezzel Fix/változó bementek is fordítva lesznek kötve.)
Köszönöm, próbálom megemészteni, és ha egy Rail-to-Rail erősítőt teszek be, pl: TLC-2272, akkor maradhat az eredeti kapcsolás? 5-10%-os pontosságra lenne szükségem.
Nekem nincs ilyen IC-m, de ha jól emlékszem az adatlap szerint 5V táp esetén, kb. 90..150mV-ra tud lemenni a GND-hez. (A 10% már most is meg volt. Próbáld meg lecserélni a 10kohm-okat 100kohm-ra. De segíteni nem biztos hogy fog, mert ez már gyártó kérdése is.)
Probald meg a MCP6002 OPA-t. 5 volt taprol mukodik, es
Idézet: Tehat 5 volt taprol mukodik es a kimenet 0-5 volt tartomanyban valtozhat. A CHPCD arulja gombokert (talan 80 Ft). „rail-to-rail input and output over the 1.8 to 6V operating range” |
Bejelentkezés
Hirdetés |
















