Fórum témák
» Több friss téma |
Fórum » Nagyfeszültség sorkimenő trafóval
Témaindító: (Felhasználó 1306), idő: Márc 1, 2006
Hát, ha egyforma az nem árt, de különböző típusúval is menni fog, ha szinkronban van a vezérlésük.
Az újabb típusú egybeöntött sorkimenőkből alapból egyenáram jön ki? A Marx kaszkádomat megszikráztatta rendesen aztán valamiért leállt, lehetséges,hogy nem jó a szigetelés és szökik az áram? Egyébként a 2N3055-s kapcsolásról ment ívet nem húz csak szikrázik(a sorkimenő)
A fekete (split) trafókban van egyenirányítás.
Sziasztok!
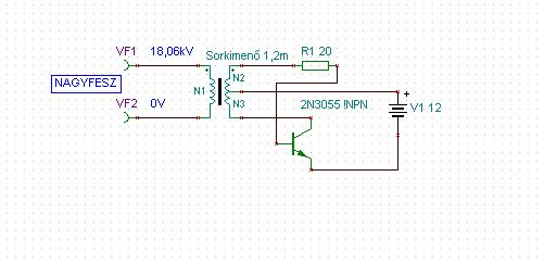
Ahogy elnézegetem ezeket a kapcsolási rajzokat bonyolúltabbnál bonyolultabbakat találok csak. Egy párat én is megépÍtettem, de egyikkel sem voltam megelégedve, vagy leállnak üzem közben vagy csak nagyon kicsi a szikraköz stb. Azzal az egyszerű kapcsolási rajzal amit mellékeltem nagyon szépen meg lehet hajtani egy sorkimenő trafót. Nincs rajta semmi START gomb vagy chip csak egy tranzisztor és egy ellenállás. (Tudom, hogy a mellékletben szereplő trafó nem sorkimenő de a tinában csak ilyet leltem.) Ennél a kapcsolásnál nincs szügségünk csak 3 kivezetésre, ezt úgy tudjuk elérni, hogy az egyik prÍmer tekercs kivezetését összekötjük a visszacsatoló tekercs egyik kivezetésével, ezt kötjük az áramforrás POZITÍV sarkához. A prÍmer tekercs másik kivezetését hozzákötjük a tranzisztor COLLECTOR-ához. A bázisra pedig a visszacsatoló tekercset kötjük egy 10-300 Ohm -os ellenálláson keresztül (fontos , hogy az ellenállás minimum 5W-os legyen.) A tranzisztor EMITTERÉRE pedig csatlakoztatjuk a tápunk negatÍv kivezetését. Ha ezzel készen vagyunk akkor lehet nézni a szép kisüléseket. Még annyit utólag, hogy az én trafóm olyan nagy frekvencián üzemel, hogy már nem lehet hallani sem, szóval az ne tévesszen meg senkit sem, ha nem hall semmit, attól még működhet a trafó. Ha mégsem működik akkor csak fel kell cserélnünk a prÍmer tekercsen a két kábelt és már megy is. Sok sikert a megépÍtéshez és vigyázzatok a nagyfesszel!
A ZVS meghajtó sem bonyolult, és 10 centis ívet produkál egy közepes méretű sorkimenővel, 30V-os tápfesszel (40 körül van a max)
Én személy szerint a ZVS-et sem szeretem, mert kritikus a kondenzátorértékre. Na de ha eltalálod ott a megfelelő kondenzátort akkor 40V-on is langyos csak a feteket tartalmazó p2-es hűtőborda. Viszont a 470Ohm az lehet hogy 40V-nál már kevés... Melegedett is rendesen az ellenállás, na meg a mag a rajta átmenő 400W teljesítménytől
. amúgy csak 200W-ot szabad max rajta áthajtani SPAFI szerint... Ezek az egyszerű sorkimenőmeghajtások meg fűtenek mint az állat... A rezóáramkörökben meg az a jó hogy beállítják magukat többé kevésbé... Igénytelenek
De 15V-on járatva is lazán produkál az ilyen 1 tranzisztoros megoldásnál nagyobb ívet. Annál a feszültségnél még nem is melegszik. Nekem a ferrit melegedett fel nagyon, más nem. A sorkimenő meg amúgy sem bír 150-200W-nál nagyobb teljesítményt ki hosszútávon.
Van neked készen ilyen ZVS meghajtód?
Érdekelne, hogy néznek ki a jelalakok a drainen és a gate-n, esetleg tudsz szkóp-fotót készíteni? A frekvencia mennyire mászkál a táp és a terhelés függvényében? Amikor PC trafót hajtottam módosított ZVS-el akkor telítéshatáron ment a trafó (úgy állt be a freki), a szekunderen egyenirányítóval, és primer oldali kondi nélkül egész jó hatásfokkal ment. (12V / 300V kb. 20...40W kimenőtelj, a fetek hűtőborda nélkül is bírták). A freki eléggé mászkált a terheléstől függően. A sorkimenő vasmagjában van légrés, és viszonylag laza a csatolás a szekunder felé, kiváncsi lennék azzal mit művel!
Van kész zvs meghajtóm, de szkópom az egy xar, nem lehet mérni vele.
Én arra gondoltam, hogy Skori minitesla hajtásából a középső résszel meg lehetne hajtani a sorkimenőt...
Így nem kéne az a fránya kritikus kondenzátor Azaz a két fet gate-je között tekercses visszacsatolást alkalmaznánk... Bekapcsolás: egy ellenállással felhúztam 12V-ra a visszacsatolótekercs egyik végét (kinyit a fet) Próbálgattam, de melegedtek a FET-ek hűtőbordával, pedig 12V-os zénerekkel vágtam a jelet alul és felül is... Csak azért mondom, ti hátha betudjátok állítani normálisra a munkapontot.
Sorkimenő meghajtására optimális lenne egy IR21531 két fettel a kimenetén - alacsony tápnál push-pull kapcsolásban, nagyobb tápfesz esetén akár félhídban.
Ennél az ICnél a frekvenciát széles határok között megválaszthatjuk, és meg lehet keresni a sorkimenő számára optimális frekvenciát. Sőt elvileg akár rezonáns módban is meg lehetne vele hajtani a sorkimenőt, mivel annak eleve laza csatolása van. Jó esélye van, hogy sokkal jobb hatásfokkal menjen mint a ZVS driver, és valószinüleg jóval nagyobb teljesítményt is tudna. Bártabbak akár egyenirányított hálózati feszültségtről üzemelő félhíddal is meghajthatják a sorkimenőt (persze az adott feszültségre megfelelő primer tekercset kell rá elkészíteni) A következő lépés meg az lenne, hogy, önrezgő táp trafója helyett betenni a sorkimenőt
Tulajdonképp a sorkimenő szekundere helyett is lehet tekerni vastagabb huzalból olajszigetelssel nagyfesztrafót, aztán azzal lehet vadulni.
Azért egy néhány menetes (max 20...30), primer tekercset kicsit egyszerübb megtekerni, mint egy néhányezer menetes szekundert
![]() Csak azért említettem a 21531-et mert alig kell hozzá pár alkatrész, és nagyon jó hatásfokot, és nagy teljesítményt lehetne elérni vele egyszerű módon. Mindenesetre érdekes lenne egy morcosabb nagyfrekis nagyfesztrafót gyártani
Nemrég arra gondoltam, hogy PC táp trafójára lehetne tekergetni..
Gondolom ha a 12V-os sorkimenőhöz 5 menet való, akkor a 160V-os félhidashoz 60 körül...
Persze ez csak ökölszabály. Ismerni kellene a frekit, AL-t stb...
Úgy láttam a neten, hogy elbír az az 5 menet nagyobb feszültséget is
(akár 30...40V-ot, ha nem tévedek)A frekvenciát persze lehet egy kicsit emelni, hogy ne telítsen be a vasmag - bár az az értzésem, hogy a ZVS driver sem 16kHz-en hajtja a sorkimenőt, hanem jóval nagyobb frekin - de javítsatok ki ha tévedek.
Eléggé ugrál a freki, de szerintem 30kHz körül megy. Terhelésnél hallásra 15kHz-re is lemegy.
Félig off: Azt nem értem miért olyan drága az a IR2110... Nem tudtok mondani valami olcsóbb típust? Nem kell elválasztanom a digitális tápot a simától. Optocsatizni meg nem akarok, de lehet az lesz, csak lassúak. Ja és trafózni sem...
A másik kérdés is ezzel kapcsolatos. Építettem TL494 és IR2110 felhasználásával egy kitöltési tényezős, frekvenciaállítós kapcsolást. Na most a sima, nemdigitális tápját az IR2110-nek elfelejtettem bekötni. Mióta bekötöttem csak melegszik. Ilyen hamar elszáll?
Kicsit off téma.
Sikerült megépítenem végre mindkét verziót ( az 1 tranzisztorost, és a két tranzisztorost) és meg szeretném köszönni minden fórumozónak a segítséget, a hozzászólásokat. Külön köszönetem Collerctornak , aki önzetlenül, azonnal segített nekem.
sziasztok ez a kapcsolásmüköndne j6821-el is? és a sorkimenőn melyik lábat melyikkel kell összekötni?
vagy k2645 el
Olvass vissza, és talán kapsz rá választ. Ha nem, akkor ezt ismételd meg, még egyszer.
De buták vagytok a sorkimenőket 16khz re méretezik,mert a Tv.sorfrekije ennyi 18khz nél feljebb nem érd.keveset ad le.Egyébként a primer menetszámot nem a tápfesz.határozza +hanem a műk.i frekvencia.555ös Ic-vel 12-14Voltról előáll.négyszögjellel és TIP122 darlington+BUT18A kapcsolótranyoval bármilyen színes Tv.sorkimenőt meg lehet hajtani.Áram felvét max.1Amp.lehet.555-tápját 9volt zener stab.ni kell.2N3055 nem jó kapcsi üzemre nagyon melegszik hangfrekis tr.de erősitőbe is gyenge.
Bocs de valamirevaló konkrét választ e kettő kérdésre nem találok.
Hallottál már arról, hogy a CRT monitorokban is van sorkimenő, és ott a sorfrekvencia akár 30...120kHz közötti is lehet?
Ha pedig már a butaságot említetted, idézek az adatlapodról, az általad megadotakból: Idézet: „Elektromüszerész vagyok,régebben TV.szer.el foglalkoztam jelenleg hobbym elektronikai ák.minirádioadókat,ionizátort áthangolász szoktam csinálni,SMD,áramkörök stb.” Még te nevezel másokat butának? Nem részletezem, de szégyelld magad!
Nem konkrét válaszra gondoltam, hanem arra, hogy ebben az esetben külön primert kell tekerni a magra. Gondolom van valami oka, hogy ezzel a kapcsolással akarod használni (amúgy én a zvs-t preferálom). Ha nincs, akkor az utóbbi megoldást ajánlom
Üdv Urak!
Elkészítettem az átalakított AT tápomat sorkimenő hajtásra. Nem ajánlom kezdőknek, mert a sorkimenő egyben a galvanikus leválasztás is. Tehát a sorkimenőig elvileg fázis van. Régifajta malomkerekes sorkimenőt használtam. Úgy készült, hogy az AT tápból kitermeltem minden felesleges feszültségfigyelést. TL494 és a vezérlőkör külön tápot kapott adapter formában. trafó helyére van bekötve a sorkimenő kb 40-50 menettel (amennyi a csövön kifért menet, de inkább 50-60 fele legyen) Vezérlés ha nem kap tápot akkor is indul, csak nem illik üzemeltetni, mert leéghet. (AT öngerjesztő indulás). Elég nagy teljesítményű íveket lehet vele húzni (van hőhatás dögivel), mint a párszáz wattos ZVS-emmel. Ívhosszban nem szerepel jól, de széthúzva adhat max egy 40mm-t Kitöltéstekerő potim van, teljesítményállításra. (Elvégre PWM nem?) Freki tekerő potim is van, de nem nagyon érdemes a 60kHz körüli oszc frekit feljebb rakni, max duplájára, de a bip tranzisztorok lassúak. Videó hétvégén. Élesztés: 150-300uH-s fojtó legyen sorbakötve a sorkimenő primer oldalával (vagy 60nF körül, 3A, 250V-ra méretezve. (egyszer elszállt egy tápom már, tehát fogadjátok meg: két tranyó, + diódák + biztosíték szilánkosra tört kék villanás keretében) Fontos, hogy a tranzisztorok véletlenül sem legyenek hűtőborda nélkül, elvégre nem 48%-50%-os kitöltésen mennek, és 1-2 A-t kapcsolnak majd.
Ja és nem vállalok felelősséget érte, mert eléggé megvágja az embert ha nem figyel. (engem már többször is, egyszer a fogómat ütötte át, másszor mivel 30kHz-es váltóáram tekintélyes feszültséggel, azon a szigetelőn is átfolyik kapacitívan ami nem ütött át. Megoldás: hosszú műanyagnyelű célszerszámmal piszkálni.
Potntossan nagyfeszukltsegu nagyfrekvencias kapcsolotranzisztiort kell hasznalni .Tulajdonkeppen pontossan le lehet masolni a TV kapcsolas.
Nekem van egy ilyen gyari labor. generatorom nem tudom hol a rajza.Mindenesetre van benne egy vedo kapcsolas a tulterheles ellen es egy hatarolo kapcsolas is ami kulmbozo nivokat allithat.Van benne egy par 230V-os 25W-os villanykorte is ami sorba van kotve valahol es hatarolnak. A trafora ra van tekerve egy par menet kivulrol innen lehet merni a feszultseget.. Van ket vastag szigetelt kabell ez a magasfeszultsegu diodakra vannak kapcsolva ,A ket kabel veget egymashoz kozelitve szep kisuleseket lehet latni.Ha ossze is erintem a ket veget nem magy tionkre a generator , kigyulladnak a vollanykortek es hatarolnak. . Lehet vele szigetelo papirt probalni , atutni/ kiegetni , valamint a " konturnaciot" megfigyekni ahogy a szigeteloanyagokat "kikerulve" fenmarad a kisules . Lefenykepeztem , nem talalom a kapcsolasi rajzot de majd csak megtalalom .Nem nagyon komplikalt. A nagyfeszultsegu trafon latszanak a plusz kivulrol ratekert menetek , ezek egy voltmetrerhez mennek es igy merik a nagyfeszultseget indirekt. Most nincs benne villanykorte de latszanak a foglalatok
Üdv! Valami hasonlót akarok összerakni én is. Milyen paraméterekkel rendelkezik? Pl. kimenő fesz/áram milyen terhelésen mennyit esik, szabályzott e vagy csak szabadonfutó, milyen frekin fut...
|
Bejelentkezés
Hirdetés |





. amúgy csak 200W-ot szabad max rajta áthajtani SPAFI szerint...
, aki önzetlenül, azonnal segített nekem. 







