Fórum témák
» Több friss téma |
Fórum » Napelem alkalmazása a lakás energia ellátásában
Témaindító: Router, idő: Júl 15, 2006
Témakörök:
Sziasztok. Tudnátok olyanban segíteni, hogy hogyan lehetne azt megoldani, hogy a 14db. sorba kötött napelem amikor terheletlenül 500V feletti feszültségre felmegy hogyan mivel lehetne úgy megterhelni, hogy 500V alá essen mert az inverter csak 500V alatt indul el.? Lehetőleg ezt automatikusan csak addig terhelni amig 500V felett van, majd utána kapcsoljon ki. Vagy csak 1 panelt automatán lekpcsolni a sorból az is megoldás lehet.
Mi lenne, ha csak 7 db-ot kötnél sorba és ilyenből kettőt párhuzamosan? Fele feszültség, dupla áram. Hátha belefér az inverter paramétereibe.
Szia! Ha nem akarod tönkretenni az invertered - nem adsz neki nagyobb PV feszültséget, mivel a benne lévő kondenzátorok kapják a pofont. Ha legfeljebb 500V-os, akkor maradj ezen a tartományon belül. Akkor is, ha ez teljesítményvesztést okoz. Nincs benne PV oldali védelem gyárilag - még a drágábbakban sem. Froniust is láttam felrobbanni.
akkor már több az áramerősség. 14x235W-os panelek= 3290W az inverter meg Growatt 3000
Ebben van védelem mert az írja, 500V felett, hogy high voltage és átvált zöld ledről pirosra és nem csinál semmit.
3000-es inverterre szerintem gond nelkul tehetsz 3290Wp modult. Tularam vedelem van. Es az a par szazalek amikor az inverter "leszabalyoz" az szinte semmi veszteseg nem lesz. De aramerosseget mondjuk nem irtal. Irjal pontos modulfeszultseget es aramot ami az adatlapon van. Ugy kicsit konnyebb szamolni.
A hozzászólás módosítva: Feb 19, 2015
Akkor másképp fogalmazok: Ha van benne védelem és megszólal - az sem üzemszerű állapot. Azaz 500V alatt van az üzemi tartománya - pont.
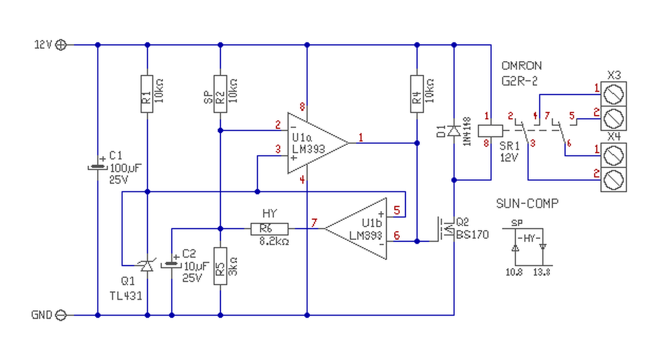
Pontosan ilyen összeállításhoz készül egy alkalmi feszültségkorlátozó. 3 db 60-as égő sorban+220 Ohm 50W, amiket FET kapcsol. A FET-et osztóval glimmlámpa indítja. A glimm előtti kondi elnyújtja a visszakapcsolást, mert az inverter vár 60 sec-ot. A lengések, berezgés ellen Schmitt-trigger véd. Most várakozik a szerkezet, mert nem érek rá összerakni a panelt, de ha meglesz a működő változat, felteszem. Kísérleteztem már vele, úgy jutottam el a leírt verzióig. Több működő prototípus is volt, csak a glimm hajlamos a berezgésre és ettől még a FET is tűzbejön.
Na nem ment tönkre, szerencsére, csak megszaladt és nem kapcsolt ki. Kihűlt, újra üzemképes volt.Éppen ilyenkor, amikor néha hideg környezet mellett ragyogó napsütés van, volna rá szükség. Terhelés nélkül 509-510 V-ig is fölmegy és arra már reagál a Growatt. Rá kell dobni egy takarót a szélső modulra, míg újraindul. A hozzászólás módosítva: Feb 19, 2015
Nekem is így működik (8 soros napelem mezőből kettő párhuzmosan).
Army: ha ennyire nem értesz a napelemekhez és inverterhez minek okoskodsz, művészkedsz, veszélyezteted a rendszer-ház-emberéletet? Ha az autót tud 200 km/órával menni, csak próbáld ki 300-al is, mert csak hátha kibírja...
A 3000-es Growatt max. DC árama 15 A. A 235 W-os napelem modulok üzemi árama 8,..A. Néhány tized eltérés van különféle gyártmányok között. 16,5 A ugyanúgy sok neki, mint 510 V. A túlfeszültség sokkal ritkábban jelentkezik és nem nehéz védekezni ellene. Nyáron viszont kell az a többlet feszültség, amit a 14. modul ad.
Ma megvettem a tartót a codefonnál, és az inverteren agyalok, ha minden igaz lesz 10db amerisolar 250w. Kiszemelt márka FRONIUS, csak van 3 típus ami kb 300.000Ft ért kapható így-úgy.
IG tl.3.0 --------->MPP voltage range 350 - 700 V IG PLUS 30v1 ------>MPP voltage range 230 - 500 V Fronius Galvo 3.0-1---------->Min. input voltage (Udc min) 165 V Feed-in start voltage (Udc start) 185 V Nominal input voltage (Udc,r) 330 V Galvóval kisebb teljesítménynél is elindul a rendszer már? Hasznosabb lenne úgy hatékonyabb? TL-lel meg alig indulna el szerintem 10 táblával, szerintetek?
Üdvözlök mindenkit!
Lenne egy kérdésem napelemes rendszerrel kapcsolatban. Tehát adott egy napelemes rendszerem ami teljesen jól működik aksikról (OFFGRID), persze mikor süt a nap Szóval ha napi 5-6 órát süt a nap megvan a kívánt energia amivel feltöltöm az aksikat és bírja a fogyasztó másnapig amíg ismét feltöltődnek az aksik, viszont ha nem süt eleget a nap akkor az inverter lekapcsol ha az aksi X feszültség alá esik, szóval kéne nekem egy olyan kapcsoló ami figyeli az aksim töltöttségét és ha elér x szintet akkor átkapcsol a vezetékes hálózatra. Esetleg van ilyen kapcsoló a piacon vagy nekem kéne egyet össze eszkábálni? És tudom a szünetmentes ezt csinálja, de nekem van egy kész rendszerem, ezért nekem csak egy egyszerű kapcsoló automatika kéne.
Szia! A válasz a kérdésben van. Neked is figyelned kell az akkumulátorok feszültségét. Ha 10.8V alá (vagy az egyéb beállított köszöbszint alá) esik az akksik feszültsége, először rá kellene szinkronizálnod a kimenet fázisára, összekötni a két kimenetet ami szinkronban kell fusson, majd az offgrid rendszeredet lekapcsolni, amikor már stabil a hálózat. De ha már van hálózat szerencsésebb lenne (lett volna) hibrid invertert használni, vagy hálózatra visszatápláló rendszert csinálni. Utóbbi költségei is alacsonyabbak, mivel akku sem kellene. A másik - egyszerűbb megoldás: Beépítesz egy relét, ami elejt, ha nincs offgrid kimenet. Amikor ez megtörténik, kis idő elteltével átkapcsol. Ebben az esetben van egy kis kihagyás a szolgáltatásban. A visszakapcsolást azonban a napelemek figyelésével kell kezdeni, hiszen amint megjelenik a nap - vissza kellene állni a napelemes rendszerre - ez eddig két relé. A gond, hogy ilyenkor nagy az átkapcsolási idő. Tehát ha korrekten akarnál átkapcsolni, mindenképpen a szinkront meg kell oldani a két betáp között. Oda és vissza is. Erre az online és a hibrid inverterek vannak felkészítve gyárilag. Az offline-ok nem.
Köszönöm válaszod!
Nagy segítség a válaszod, mivel nem vagyok tanult elektronikai szakember csak innen-onnan össze szedtem pár dolgot nem is igazán tudtam mit keresek, de neked köszönhetően megvan. Szóval, azt nem mondtam el, hogy ez egy kis ici-pici rendszer ami van nekem halottam a hybrid inverterekről, de nekem az túl drága igazából az egészet én építettem. Ez a rendszer nem csinál mást csupán egy akváriumot világít, és fűt. Az egész fogyasztás 38W, 24 óra alatt kb 20Ah használ fel, hiszen nem mindig megy, 16db napelem 5W 12v(80W), 3db 15Ah gel akku és egy 150W os módosított szinuszos inverter. Hülyeségnek tűnik, de nem azért csináltam mert megéri hanem HOBBIBÓL .Szóval nem lenne semmi baj ha egy pillanatra ki esik az áram, tehát érdekelne a relés megoldás, hogy hogy tudnék egy olyat építeni illetve mik kellenek hozzá, esetleg van-e ilyen leírás valahol, vagy hogy keressek rá magára a kapcsolási rajzra. Ha angol vagy német nyelven van az sem probléma viszont sok szakszóval nem vagyok tisztában ezért jó lenne valami egyszerűbb nyelvezetű A hozzászólás módosítva: Ápr 29, 2015
Egy dolgot nem értek...Minek ehhez inverter?
Nélküle nem lenne sokkal egyszerűbb megoldani? Úgy csak egy 220-as töltő kellene,mondjuk 11,1 voltos. Ha ez alá csökken az akku feszültség,elkezdi segíteni a fogyasztókat. Semmi átkapcsolás,automatikusan működik.
Ez nem egy nagy rendszer. Valami cél áramkör is elég lenne egy kis akksival. Mondjuk egy riasztó tápegység. Az folyamatosan kapja a hálózatot, az akksiját pedig tölthetnéd a napelemmel is, illetve a prioritást is kezelhetnéd napelemes elsőbbséggel. A leírás alapján valamilyen nagyobb, meglévő rendszerre gondoltam elsőre.
Ok értek mindent, úgy ahogy.
Mint mondtam nem nagyon vagyok villamossági szakértő, ezért gondoltam úgy hogy elkezdem ezt a napelemes rendszert és szépen apránként majd bővítem, azért kellet az inverter, hogy laptopot.. stb rátudjak majd kötni. igazából úgymond ez egy kísérletezésnek szántam. Na de ez még mind nem változtat azon amit szeretnék. Szóval le egyszerűsítem a kérdésem független mindentől. Van-e olyan eszköz mint pl: egy termosztát annyi különbséggel hogy nem a hőfoktól függően kapcsol ki vagy be hanem feszültségtől függően. Esetleg nem-e lehetne egy ilyet építeni lehetőleg nagyon egyszerű kivitelezésben, hogy kapcsoljon nekem az inverter és a vezetékes hálózat között, az akku feszültségétől függően lehetőleg oda vissza. Például: az aksim feszültsége le megy 10,9v-ra ekkor átkapcsol a vezetékes hálózatra, aztán mikor az akku feszültsége eléri a 14v-ot vissza kapcsol az inverterre. Nem tudom érthető-e amit írtam. Sajnos szakszerűen nem tudom elmagyarázni mint mondtam nincs képesítésem sajnos.
Szia ez a hiszterézis komparátor nevű áramkőr , ami egy műveleti erősítővel szoktak megvalósítani, de van alkalmazás NE555-el, illetve a reszet áramkörök is ilyet tesznek. A relét pedig egy tranzisztorral szokták meghajtani. Kész mélykisütésvédőt is kapsz: pl.:http://www.conrad.hu/conrad.php?name=Products&pid=110365
Persze Nekem is az a javaslatom, hogy a 12V ( 19V) szintjén biztonságosabb lenne a kapcsolás. A 100-200W tartományban a hatásfok is jó lesz. A legegyszerűbb a két diódás szétválasztás. Javaslok 2* 20A shotky diódát alkalmazz. Ha a 12V-os hálózati tápnál nagyobb az akkumulátorok feszültsége akkor a hálózatról nem fogyaszt. Ha meg leesik 11V-ra akkor az akkukról nem fogyaszt. Ez a leg egyszerűbb. Egy 12V -os fűtőbetétet egy 3,9ohmos( 50W) ellenállással lehet megoldani.
Szia
Nálam van egy hasonló rendszer, igaz kicsit nagyobb aksikapacitással. A lényeg: - van egy 19V-os 60W-os notebook táp - ezen van egy 5A-os Step-Down konverter aminek a kimenete 11,5 V-ra van állítva és egy diódán keresztül tölti az aksit ha annak a feszültsége kb. 11,5V alá megy. - A napelem egy standard 10A-os 12V-os töltésvezérlővel tölti az aksikat. A notebook tápnak szinte nincs is fogyasztása ha nem tölt aksit (az aksifeszültség > 11.5V), így állandóan be van kapcsolva. Ha az aksifeszültség 11,5V felett van akkor a napelemes töltésvezérlő tölt szintén egy diódán keresztül. Előnyei hogy nem kell szórakozni a 220V-os relékkel, ami ha nem vagy hozzáértő balesetveszélyes is lehet.
Hello! Egy rajzzal meg tudom támogatni a projektet, ha ez segít rajtad..
Szia! Amit írsz - az komolyabb feladat - a válófeszültségű hálózat miatt. Csak akkor tudsz oda-vissza kapcsolni a fázisok között, ha szinkronban van mindkét egységed. Azaz a színuszhullámnál mindkettőnél ugyanakkor van nullátmenet és azonos fázisban is vannak és feszültségben sincs jelentős eltérés. Hacsak nem akarsz tűz és szikraesőt. Egyszerűbb, ha egy online szünetmentest veszel (akár használtat, vagy rosszat is, amit feljavíthatsz) és az akksijait napelemről is töltöd. Akkor nem kell átkapcsolgatni. Maximum 1-1 diódáról kapja a töltést az akksi. Az online készülék ugyanis folyamatosan akksiról adja a színuszos kimenetet, nem köti össze soha a kimenetet a fázissal. Vagy ha igen, azt kizárólag meghatározott protokoll szerint (byass).
A hozzászólás módosítva: Márc 30, 2015
Sziasztok.
24 voltos akkut szeretnék tölteni 56 volt/1,8 amperes solarpanelről. Hogyan lehetne megoldani, hogy ne menjen 27,6 V. fölé a töltés és elkerüljem a soros ellenállások veszteségét? A szokásos fesz.stab. megoldások kiesnek a 40 V. feletti fesz. miatt.
Szia
A legdrágább és egyben a legeffektívebb megoldás egy 24V-os MPPT töltésvezérlő, sajnos az olcsóbbak általában max. 45V bemenetet viselnek el. Második megoldás egy programozható Step-Down konverter pl. ez 5A kimenetet tud ami 27,6V-nál kb. 138W. Ha nagyobb teljesítmény szeretnél akkor érdemesebb megvenni a 15A-os változatot, de ez viszont már 3x annyiba kerül.
Sziasztok
Keri solar lámpa nepelemeit szeretném összerakni, kijöjjön 12v. Töltésvezérlővel meghajtom az invertert, szerintetek beválhat?
Szia
Konkrétabban le tudnád írni? Amiket én ismerek szolár lámpákat azok max. 1-2W napelemmel vannak meghajtva. Vagy ott vannak a LED-es ceruzaaksis mini lámpák. Mekkora az aksid, milyenek a napelemek, milyen a töltésvezérlő és az inverter? Ezek alapján lehet eldönteni hogy beválik vagy nem.
Szia
Még nem vettem meg őket, azért kérdeztem meg hogy ne menjen kárba pénza ha nem jön be.
Paraméterek/ár arány nélkül nem tudok válaszolni
Helló
Amit linkeltél, az mitől kerti solar lámpa napeleme? 50W-os, 30V!!?? Hogy akarod összerakni 12V-osnak, hisz ebből 1db is 30V? Valami itt sántít, vagy én néztem félre vmit? |
Bejelentkezés
Hirdetés |




Na nem ment tönkre, szerencsére, csak megszaladt és nem kapcsolt ki. Kihűlt, újra üzemképes volt.







