Fórum témák
» Több friss téma |
Fórum » NYÁK terv ellenőrzése
Köszönöm a segítséget!A triac bekötésével nincs gond?
Most hogy így mondod! Tényleg. az MT1 és az MT2 fel van cserélve. (Csak a Gate-t néztem, melyik oldalon van, de az meg jó volt..)
Nem szúrom ezt a sast. nem áll rá a szemem a színeire. De az IC forpöttyei baromi kicsik. De a tápvezetékek is vékonyak, és a triac teljesítmény köre is.. A hozzászólás módosítva: Júl 28, 2013
Át kell terveznem,igazad van,köszönöm!Már ki sem tudom próbálni a helyes beültetéssel,mert addig töketlenkedtem amig elszenesedett a gate ellenállás.Valószinűleg az u2008 is kinyúvadt.Egyébként proteus a nyáktervező.Erre az egy panelra akartam használni.
A hozzászólás módosítva: Júl 28, 2013
Sziasztok! Elkeszitettem egy fazisfordito paneltervet. A stabics resz mukodik, mar hasznaltam a crossoveremhez, atkellene nezni hogy jol keszitettem el a kapcsolasi rajzot. Mindent mellekelek.
Szia! Valamelyik rétegre rajzold rá hol lesz átkötés! A bemenet és az R102 így nem tiszta.
Kicsit meg alakitottam rajta, elfelejtettem hogy siman csak eleg ket kabelt kivezetnem, mert a poti kikabelezve van/lesz es annyi. Mellekelem, es adtam az ellenallasoknak erteket is[ha raviszed az egeret mutatja, maskulonben a tobbi az jo?]
A kimenetek közötti üres forrszem mi célt szolgál? A poti sem világos mire való.
A terv többi része rendben.
Az ures forrszem, hogy a GND tudjam egy szal drottal majd odaforrasztani[meg a kimeneti jelnek a gndjet] Az a ket lyuk az pedig mint ahogy a kapcsolasi rajzon van oda jon bekabelezve majd egy potmeter. Annak az R102-nek csak annyi a szerepe hogy ne huzza teljesen le a gndre?
Üdv,
valaki leellenőrizné nekem ezt a nyákot. Ha van valami észrevétel szívesen fogadom. Előre is köszi. A hozzászólás módosítva: Aug 12, 2013
Nem tudom mekkora áram fog folyni a terhelésen, minden esetre a vezetősávok szélessége aligha van összhangban olyannal amit lágyindítani kéne.
Maga a kapcsolás honnan származik? A témájában szétnéztél már? Tele vagyok aggállyal, de OFF lenne itt kitárgyalni.
Egy 450W-os 2x24V-os toroid lesz rákötve ami egy sztereó LM3886-os erősítőt fog hajtani. A kapcsolás innét van. Bővebben: Link Van nyák rajz is de ahogyan azok a sávok vannak vezetve, inkább próbáltam javítgatni rajta.
A hozzászólás módosítva: Aug 12, 2013
Szia!
Szerintem a linken lévő vezető sávok is vékonykák 450W-hoz..
A terveden lévő kondenzátorokkal is több mint 20W-ot fogyaszt ez a kapcsolás. Egy pár VA-es segédtrafóval olyan szépen meg lehetne oldani, Elliott-nak van is ilyen rajza.
A kapcsoló 12V segédfeszültségre helyezése nem tudom mit dob a feladat megoldásán.
Lényegében az a 12V-os kapcsoló rész elhagyható.
Hello,
igen azok is vékonyak rajta. Ez már profibb. 0,1"-os vagy még vastagabb vezetőket tettél? Köszi szépen. A hozzászólás módosítva: Aug 12, 2013
0,15 de elvileg minél vastagabb annál jobb mivel toroid lesz rajta és ha véletlen egy pillanatnyi áramkimaradás lenne elég nagy áramok folynának.
450W-os trafóhoz nem indokolt a lágyindító. De ha mégis akarsz, akkor tuti kipróbált kapcsolást találsz a saját témájában, többféle paneltervvel (Én is rajzoltam hozzá).
Megtaláltam köszi. Ha erre gondoltok. Bővebben: Link Lényegében ez ugyanaz csak mások az ellenállás, kondenzátor értékek. Vagyis nem annyira mert a RC tagnál az R 2x470k, emebben 1M, az egyenirányító után 2x470µF itt 1500uF. Viszont amabból hiányzik a védődióda. A két kimenő 10W-os ellenállással,76 ohm pedig 3A van beállítva, a másikban 40 ohm 5,75A.
A hozzászólás módosítva: Aug 13, 2013
A soros ellenállásokra a kellő feszültség tűrés elérése a magyarázat. Ha a lágyindítós témában lennénk, rákérdeznék - a védődióda hogy kerül egy ilyen kapcsolásba?
Mondjuk az jó kérdés, itt nincs ukontroller aminek a kimenetet meg kellene védeni az indukálódott feszültségtől.
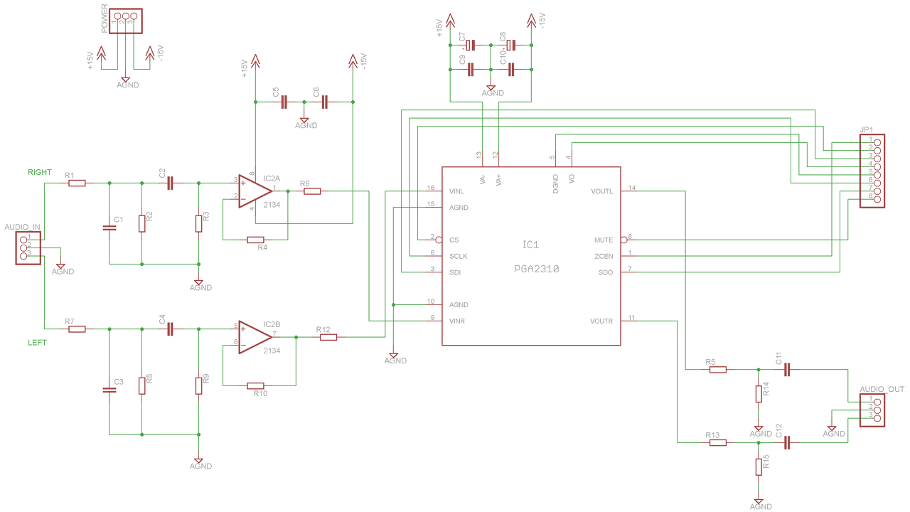
Sziasztok,
megint zaklatlak titeket. Hová tennétek a táp csatlakozót ezen a nyákon? Illetve szerintetek ez így jól van elrendezve? Előre is köszi. A hozzászólás módosítva: Aug 24, 2013
Szia! A C5-10 kondenzátorokon a hidegítést végző áram átjárja az egész telefóliát - nem szerencsés. Ezen kondik test lába egy (esetleg csillag) pontba fussanak be. A bejövő táp először a kondenzátorral találkozzon, majd a kondi forrszeméről vezesd az IC táplába felé, különben a szűrés hatásfoka romlik. A betáp pont és a szűrés közé pár tíz ohm beiktatható, az javítja a zavarelnyomást.
Ha két helyről kapná a +--t, a GND csak egy helyről jönne az gond lenne? Valahogy így.
Vagy még az ellenállás amit mondasz azt így gondoltad?
Az R14-15-öt inkább a kondi után tedd, mint elé. üdv!
Szia!
Kicsit megmodoltam..
Szia!
A vezérlésből a DGND-t nem csak "be kell hozni" a panelra, hanem össze kell kötni az AGND-vel egy 10nH smd tekerccsel vagy ferritgyönggyel.
Ja és még valami: az általam csatolt rajzon az R14-R15 és a kondik már a végfokmodulon van eleve, el is kerítettem azt csak az illusztráció kedvéért rajzoltam le.
A hozzászólás módosítva: Aug 24, 2013
Nem elég ha a stabilizátorok kimenetein átkötöm a két GND-t? Bár a DGND megy a PGA-ra úgyhogy akkor valahogy ott is meg lehet oldani.
Igen már látom kiszedtem azt a négy alkatrészt. Köszi. A hozzászólás módosítva: Aug 24, 2013
Hello,
köszi megnézem. A kondenzátorok méretein még változtatni kell de majd megoldom.
Így van : nem elég, vagyis nem jó! Egy nagy hurok képződik amit kerülni kell. Ebben a hurokban folyik egy relatív nagy frekvenciájú áram , a vezérlő egység árama ami viszont szór, mint valami antenna.
|
Bejelentkezés
Hirdetés |


















