Fórum témák
» Több friss téma |
Fórum » NYÁK terv ellenőrzése
Köszi, majd próbálkozom!
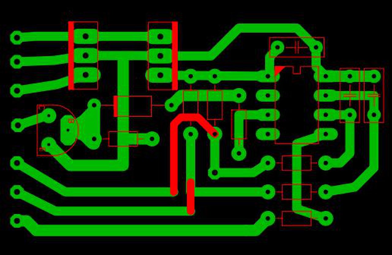
Sziasztok. Le tudná valaki ellenőrizni a panel tervemet a rajz alapján?
Szia!
Ha a D1-et és R7-et felcseréled akkor nem kell az átkötés mivel lesz hely a vezetőnek. Képen egy másik elrendezés és a tiéd módosítva.
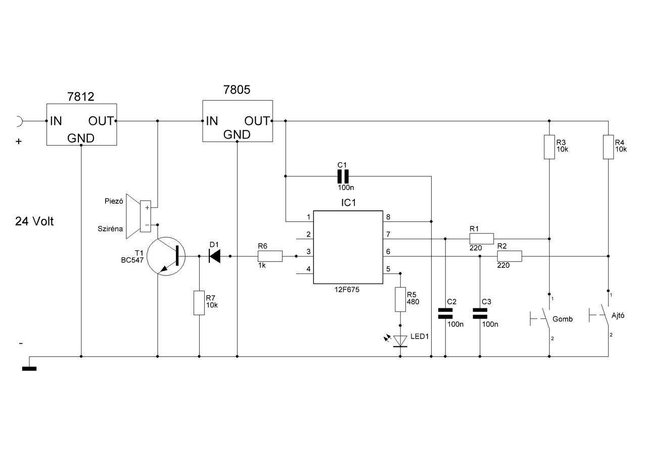
Hello! A nyákterven is vannak hibák, csak nincs értelme kijavítani, mert a kapcsolási rajz is rossz.
- Az IC 7-es lába kimenet, nem bemenet. Oda hiába kötsz nyomógombokat, semmi értelme. A 6-os és a 2-es lába az IC bemenete. (Valamint a 4-es Reset.) -De a 6-os felfutó élre billenti a kimenetet magas szintre, a 2-es pedig lefutó élre billenti a kimentet alacsony szintre. - Ha azt szeretnéd, hogy az ajtó nyitása indítsa a szirénát, akkor azt a 6-es lábra kell kötni, és ha azt szeretnéd, hogy a nyomógombbal lehessen elhallgattatni, akkor az a 2-es lábra. Az ajtó kontaktusa bontónak, a nyomógombnak zárónak kell lenni. - De a kamionban 24V van, és az ajtó így 0/24V-ot fog adni. Azt is "kezelni kell". - A Reset 4-es lábat, vagy az 5-ösre, vagy a tápra kel kötni. - A Led nem tudom mit keres az 5-ös lábon. Ott a belső referencia van. Nem tudom mit szerettél volna jelezni vele. - A tranyó bázisához nem kell dióda, az 555 le tudja húzni a bázist a zárásig. Maximum Led lehetne ott jelzésként, de akkor az ellenállásokat az szerint kell méretezni. - A nyákon egyébként felcserélted az IC tápfeszültségét. A 8-as a plusz,az 1-es a mínusz. (És a kondik is a tápra kapcsolódnak így.) - Nem tudom hogy a sziréna mekkora áramfelvételű, de e BC547 nem biztos hogy elég neki. - A stabik ki és bemeneteire illene kondit tenni. Bár a 78-as sorozat nem oly gerjedékeny.
Köszönöm mind a két verziót. A te elrendezésed szebb.
Jó hogy mondod! Én csak a 8 lábát néztem..
![]() ![]() De a tápon, tranyón és az ajtó jel becsatolásán azért gondolkodni kellene.
első pillantásra nekem is 555 ven nek tűnt, de a felirat nem azt mondta...
Hogy meg kell nézni a kis BC elég-e a sziréna meghajtására.
Valamint hogy az ajtó kapcsolóról várhatóan 24V jön vissza a belső lámpa felől.
Az ajtókapcsoló bekötő vezetékbe kerül egy soros dióda. A piezó sziréna áram felvétele 100mA. Most néztem a BC547 collector árama is ennyi. Lehet, hogy kellene valamilyen BD-s?
- A soros diódának van feszültségesése. A kapcsolónak lehet átmeneti ellenállása. Ellenőrizni kell, hogy ez milyen viszonyban van a PIC porta alacsony szint maximális bementi feszültségével. Mert akár határeset is lehet.
- Ha 100mA a tranyó maximális árama, akkor nem túl jó ötlet ha a terhelés is ennyi.
Tudnál mondani valami nagyobb áramú tranyót, és mond meg légyszíves a bázis ellenállást cserélni kell-e.
Az 1kohm bázisellenállással, a bázisáram kb. 3,7mA. Így 100mA kollektoráramhoz már 30-as béta is megfelelne. Kapcsolóüzemben a szükséges bázisáramnak többszörösét szoktuk bevezetni. De a béta 30-nál azért biztos több lesz. Ha ugyan ennél a tokozásnál szeretnél maradni, akkor pld. a BC337 már megfelel. Ha kis BD-t szeretnél, akkor a BD139.
Köszi. Letudnád írni, hogyan jön ki az 1kohm-mal a 3,7mA-es áram? Abban nem tudnál segíteni, hogy előre láthatólag mennyire fognak melegedni a stab IC-k? Szerinted kell rájuk hűtő borda?
Bocsánat ha félre értetted a kérdésemet. Én nem értek ezekhez a számításokhoz, és csak azért kérdeztem, hogy miként kell számítani a bázis áramot. Én az elektronikát csak autodidakta módon tanultam. Ezért nem tudom a melegedés sem számolni.
A hozzászólás módosítva: Jún 14, 2016
Nem értettem félre, sőt válaszoltam is, de nyomtam egy kontrol akármit, és eltűnt az egész. Még azt sem tudtam hol volt a dolog, lévén hogy ez a téma már nem tartozik a topik témájához.
De egyébként a bázisáram hozzávetőlegesen úgy jön ki, hogy a tápfeszültségből le kel vonni, a tranyó bázis-emitter és a dióda nyitófeszültségeit. Ekkor kb. 3,7V marad az 5V-ból. A hűtőborda számításnál figyelembe kel venni a fejlődő hőt, a borda hőegyütthatóját, és a környezeti hőmérsékletet. Van róla cikk, tanulmányozd azt. Az 5V stabinak kicsi a hőtermelése, mert a PIC keveset fogyaszt, inkább az ami terheli. Ez a bázisáram és a Led árama. A 12V-os stabit, az aski és a 12V feszültség különbségét kell megszorozni a terhelőárammal. Avagy (28V-12V)*0,1A a teljesítmény ami hővé alakul.
Köszönöm a választ, és bocsánat, hogy itt kérdeztem.
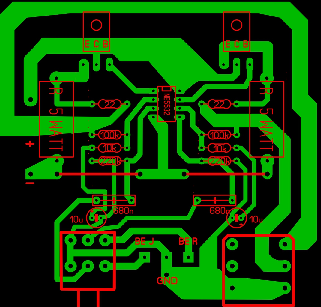
Sziasztok, légy szíves nézzétek meg ezt fejhallgató tervet, hogy jó lesz-e így? Köszönöm.
HÚ, már látom is a hibákat! Elsiettem.
A hozzászólás módosítva: Jún 21, 2016
Szia! A jobb csatorna be és kimenete egymás mellett fut - rossz ómen. Pozitív visszacsatolás jöhet létre és ettől gerjedhet.
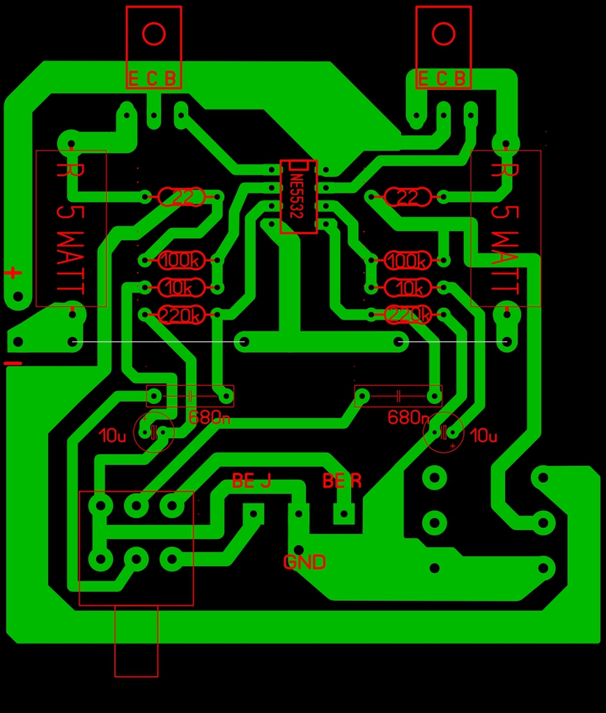
Szia! Módosítottam, így már messze vannak egymástól.
A jobb oldali visszacsatolóköri 10µF-nek nem jó a fejhallgató test, mert azon a vezetősávon feszültséget ejt a kimenő áram. A jelbemenet test és a poti test közötti szakaszról hozz leágazást! Átkötés nem akadály.
Pontos!
Ahogy nézegetem a tervet, nekem picit hiányzik a műveleti erősítő tápjának RC szűrése. Szerk.: Bátorkodtam megkeresni: Bővebben: Link, R11,12 és C5,6. A kondiknak a GND bekötési pontból vinnék testet. A hozzászólás módosítva: Jún 25, 2016
Ez a bemenet választó tápjáról kapna tápot.
A hozzászólás módosítva: Jún 25, 2016
A fejhallgató úgyis lekapcsol minden kimenetet.
Nem is a búgást kell megszüntetnie, hanem az IC és a tranzisztorok tápon keresztüli összegerjedését gátoljuk ezzel a leválasztással.
Tehát kell a külön táp, vagy jó ha a tranyóknak előbb leveszem a feszt?
|
Bejelentkezés
Hirdetés |



















