Fórum témák
» Több friss téma |
Fórum » NYÁK terv ellenőrzése
A meglévő rajzot én igy módosítanám.
És ez szerinted jó???
Ha igen akkor LÉGY SZÍVES, ÉS küld el a lay-t! Köszi szépen!!! Inkább így! Frankye
Az a gond, hogy rajzoltam, de nem mentettem el, csak egy képet csináltam
Oké Frakye betartomű
OK mér csak azt mond el LÉGY SZÍVES hogy a GND-s forr.szemeknél hogy csináltad azt az izét
Nah! ez itt végleges!!!
ez már megy e nyomtatóba! Köszi mindenkinek a segítséget!!!
Csak a segített Niedziela -t ne nyomtasd rá mert két alkatrész nem fog GND-t kapni
Bocs tévedtem!!!
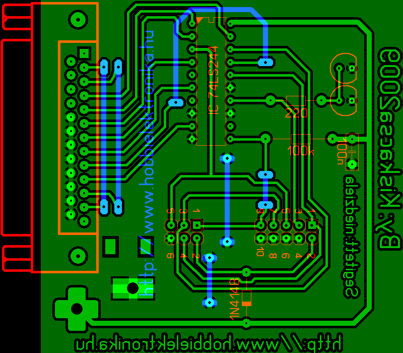
Helló ajánlom hogy az LPT csatlakozóját rakd anyira a panel szélére amenyire lehet mert ha pl a gépre közvetlen rádugod akkor nem fog a panel miatt rámenni illetve némely hosszabbító kábel sem fér így rá. a 2. és 12. lábat meg a csatlakozót megkerülve be lehet húzni nyákon ezzel is spórolva az átkötéseket. a GND-t az LPT-n ne csak a 25.-re hanem a 18-25-ig az öszesre kösd rá!
Köszönöm az infót, de én inkább átkötögetek
Viszont a csatlakozó kitolását végezd el!!! :yes:
Mert később a csatlakozót kell kiforrasztanod és utólag kell a panelt méretre vágni. ( Saját rossz tapasztalat... )A "(#407127) Danaman" által ajánlott GND összekötéseket is érdemes elvégezni! S gratulálok! Szépen alakul a nyák... [off]Csak nem tudom ez hogyan programozza az AVR-t... De ez más napra tartozik!
Íme a javaslatotok:
A programozó egy 74244-esel megy a Tavir.hu-n van fent, én inkább azt nem érdem hogy a 2db led mi a rossewnek van párhuzamosan kötve így mind a2 égni fog de minek? Nem elég 1?
![]() Hogy egy kis magyarázat is legyen: Az LPT-n azért kell mnind a 8db GND-t bekötni mert egyes PC-kben nem kötik be csak 1iket, (gondolom ezzel spórolnak a rézen )így viszont biztos menni fog. A táp csatit meg rakd ugyan úgy Tüskesorra mint az IDC-ket. a GND öszekötögetésnél meg ha kivállasztod a kis forszemet és lent a kitöltésnél van egy szám azt leveszed 0-ra akkor egybeolvad a GND-vel így nem kell oda ilyen kis bekötögetés. (huh ez jó cifra lett) illetve ha majd Vasalásos teknikával csinálod a nyákod akkor inkább ne ilyen teliGND-vel csináld mert nagyon nehéz lesz felvasalni.
Sziasztok!
Most egy másik nyákot terveztem, ez egy feszültségőr autóba, és az lenne a kérdésem, hogy működik-e, és ha igen akkor, jól kötöttem-e? Mint már említettem, én inkább KÖTÖGETEK!!
90-fok és 45-fokban tört sávokat szokás húzni.
Ha ezt javítottad akkor megnézem jó-e a rajz. Azt már most mondom, hogy strukturálisan lehetne jobb, de ez nem feltétele a működésnek csak kisebb és átkötések nélküli lehetne.
Hello!
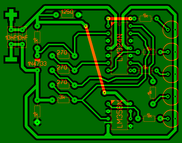
Ooppss ez nem jó! Beteg vagyok ettől a nyáktervezőtől, vagy nem jól használjátok. Nem jól tekinthető át, mert mindenki az alap színeket használja. És ha van hozzá sematikus tervező, akkor nem kellene nézegetni a rajzot hogy jó..nem jó..? - Hát hogy a kitöltést a közös lábak összekötésére használod, az nem semmi.. - Az LM358 nem használt erősítőjét illik hatástalanítani. Azaz a - bemenetet a kimenetére kötni, a pluszt meg akár arra a közös pontra. - De a 358 "B" erősítője ugyan arra a pontra van kötve, mint a 324 "D" erősítője. - A 358 tápfeszét, minek vitted körbe? Ha az 1-es lábat vitted volna az IC lábai között az 1kohm-ra, akkor felülről is beköthetted volna a tápot a 8.-ra. - A Led-eket felcserélted (vagy inkább a referencia osztó kimeneteit). - A 324 1-es lába és a Led között nincs 1kohm. Az átkötés helyett célszerű lett volna odakötni. - Nincs az áramkörben egy fia kondi sem. Azért illene valami. Plusz valami védelem, ha valamilyen induktivitás belerúg, akkor reccs! - IC lábak közt átmenni egy ilyen "bonyolult" kapcsolásba.... ferde ellenállás...ferde vonalak... mi értelme van ezeknek? :no: üdv! proli007
Nagyon sok kapcsolásban a közös pontot ösze szokták kötni a kitöltéssel csak nem így, inkább úgy ahogy én leírtamfentebb, abban egyetértek hogy kezdőknek nem jó ez a program de én sokkal jobban szeretem mint mondjuk az EAGLE-t valahogy mindent gyorsabban összedobok benne.
Sziasztok!
Új vagyok itt, és felmerült egy hatalmas problémám: Megépítettem a következő kapcsolást: Kapcsolási rajz A következő nyákot hoztam össze hozzá: NYÁK A LED-ek külön panelre vannak kivezetve A gondom a következő: Amikor ráadom a tápfeszt, "felfutnak" a LED-ek, majd vissza. Aztán semmi. 4ütem trabiba akarom rakni. Megköszönném a mielőbbi gyors segitséget!!! Aki meg tudja nekem így mondni mi a baja, és Bp.-en lakik, az vendégem egy sörre!!!!
Tedd fel gif,vagy jpg formátumba a nyáktervet. Nem mindenkinek van telepitve a sprint...
Egyébként beépitve próbáltad, vagy jelgenerátorral hajtottad meg?
Beépítve, mivel sajnos nincs jelgenerátorom, se scope, semmi.
Minden anyáméknál maradt 200 km-re innen. A nyák linkje: rpm.gif
Ugorj neki újra, mert 404.
4T trabantot emlitettél. Annak nem megszakitós a gyújtása. Hová kötötted a bemenetet?
Teljesség igénye nélkül és átkötések nélkül
üdv!
Kijavítottam egy-két dolgot, Kössz!! - Miért ne?? - Megvolt - Annak uo. kell mennie, igaz felcseréltem 2 lábat! - Megtörtént a javítása - Ja hogy a ledeimmel van bajod??? Azok az én sajátos ledeim (2x5mm a bevágott fele a katód (-))- Kijavítottam - KETTŐ darabot is raktam bele! - Azt inkább haggyuk!! (azért ferde, mert a netezőben torz a monitor )Köszi szépen a tippeket!!
A lay-t is átküldöd???
Vagy legalább a pdf-et??? Köszi szépen!
Hello!
Szkóp és generátor nélkül is meg lehet vizsgélni egy ilyen cuccot. (De marha jó, hogy nincsenek az alkatrészek mellett pozíciószámok.) - Mérd meg a tápfeszültségeket. - A bemeneten a beadott 12V-ot. A 820ohm utáni 22µF-os kondin, kb. 9,5V-ot. - A 9V1-es zéneren 9,1V-ot ell mérned. A tranyó utáni kondin, vagy az NE555 1-8 lába között 9,1V-0,65V=8,45V-ot. - Az 5V1-es zéneren 5,1V-ot. A 3,6kohm-os ellenálláson 3,9V-ot (ez azUAA referenciája) - A tranyó bázis-emiter között 0V, az emitter-kollektor között 9,1V-ot. - Az NE555 1. lábához képest (GND) 4 és 8-as lábon 9,1V. A 3. lábon 0V. A 7-es és 6-os lábon 0V. A 2-es lábán 9,1V. - Az UAA 1-es lábához képest: 18-as láb 12V. 17-es és 16-os lábán 0V. - Vedd ki a 22kohm-os ellenállást, és köss egy (10..100kohm lineáris) poti két végét a 3.6kohm-os ellenállásra. A poti közepét, kösd az 1.5µF pozitív kivezetésére. Ha a potit tekergeted, a kijelzőnek mutatnia kell az állását. Ha ez jó, akkor az UAA már működik. Ha van műszered, mérd meg az 1.5µF-os kondin a feszültséget, mikor a kijelző maximumot mutat. - Bekapcsolt állapotban mérd meg az 555 utáni 22µF-os kondin a feszültséget. Most annak nullának kell lenni. - Egy kis trafón keresztül, adj 50Hz-es váltófeszültséget az áramkör bemenetére. 6..24V-os trafó, mind jó, teljesítmény nem kell. Mérd meg, hogy mekkora a feszültség a 22µF-os kondin. Hasonlítsd össze a potival mért feszültséggel. - Most a trafó és a bemenet közé tegyél egy Greatz egyenirányítót. Tehát a trafóra kötöd annak két váltó végét, a híd negatív kimenetét a GND pontra kötöd, a pozitív kimenetét, meg a bemenetre. Ekkor 100Hz megy a készülékbe. Most is mérd meg a 22µF-os kondi feszültségét. Akkor jó, ha az előző mérés kétszeresét kapod. De ez 6,5V-nál soha nem lehet több az NE tápfeszültsége miatt. - Ha ez is rendben van, tedd vissza a 22kohm-os ellenállást. Most már működni kell a kijelzőnek. A kétütemű egyhengeres motor minden körülfordulásánál van gyújtás. Tehát 3000ford/perc mellett 50Hz a gyújtás. (mert az 50Hz egy másodperc alatti impulzus, a fordulat meg percenként van kijelezve. Azaz az alapideje nem másodperc, hanem perc. Tehát 60-al szorozni kell) Ha két henger van, és közös a gyújtástrafó (nem hengerenként van) Akkor minden körülfordulásra két impulzus jut. Így a 3000 fordulat mellett nem 50Hz az impulzusszám, hanem 100Hz. Tehát ha kétütemű kéthengeres a motor, akkor 100Hz mellett a kijelzőnek 3000ford/perc-et kell mutatni. 50Hz-en, pedig 1500-at. Így lehet "kalibrálni" a készüléket. Négyütemű motor, csak minden második fordulaton gyújt egyet. Ha a Trabi négyütemű, akkor a többit számold ki magad! üdv! proli007
Még valami:
Én nem találtam hozzá diódát. Egyébként az kell???
Hello!
Na mi történt? Most látom. Ja, bocs, most néztem, hogy az egyik 11V alatt mutat. De ha már volt egy fölös erősítőd, miért nem készítettél, még egy plusz komparátort. üdv! pr0oli007
Zener kell 3V3.
|
Bejelentkezés
Hirdetés |









és utólag kell a panelt méretre vágni.
)


)így viszont biztos menni fog. A táp csatit meg rakd ugyan úgy Tüskesorra mint az IDC-ket. a GND öszekötögetésnél meg ha kivállasztod a kis forszemet és lent a kitöltésnél van egy szám azt leveszed 0-ra akkor egybeolvad a GND-vel így nem kell oda ilyen kis bekötögetés. (huh ez jó cifra lett) illetve ha majd Vasalásos teknikával csinálod a nyákod akkor inkább ne ilyen teliGND-vel csináld mert nagyon nehéz lesz felvasalni. 


(2x5mm a bevágott fele a katód (-))





