Fórum témák
» Több friss téma |
Fórum » NYÁK terv ellenőrzése
Akkor felrakom őket ide, mellékelve.
Több helyre is kötöttem. - Gyujtótrafó 1-es láb (leírás szerint itt mennie kéne) - Gyujtótrafó kimenet - HALL jeladó
A mért értékek rendben!
KÖSZÖNÖM! Úgy néz ki sikerül!
Tehát simán kössek be még egy 270-es ellenállást, egy ledet arra a szabad erősítőre???
Valamint valaki mondana egy számot a zenerhez???
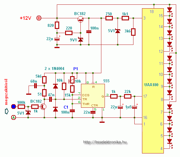
Ha BC182 tranyókra tervezted a nyákot,akkor valószinűleg forditva ültetted be mindkettőt. Vagy pedig a középső lábát áthajlitottad, és ezt nem irtad le.
A trafós próba sem biztos, hogy meghozza a várt eredményt, szinusz helyett négyszögjel kellene, azzal biztosan indul a monostabil. A gyújtótrafó kimenetére meg a gyertyán kivül mást nem ajánlatos kötni, a több 10kV-os impulzusok azt is tönkreteszik ami eddig működött. Az 1-es pont jó lesz.
Hello!
Ezt a zéneres dolgot nem olvastam, csak most néztem utána. - A zéner a kapcsolásban 6,2V-os (ZPD6V2). Kérdés, hogy nem olvastad el a cikket, vagy nem érted... - Ebben a kapcsolásban van egy tucat komparátor, mely egy-egy referencia feszültséghez képest nézi a tápfeszültséget. Ha a nincs az áramkörbe zéner, akkor a referencia is változni fog. Így önmagához képest nézed a tápot? Szóval akkor azt mondja meg, hogy a feszültség fele annyi, mint ha kétszer annyi lenne! - A referencia feszültséget egy zéner stabilizálja, és egy feszültségosztó osztja le a kívánt értékekre8270-270-270-3k). A komparálási aksifeszültség = leosztott referencia feszültség*2,25. Tekintve, hogy a komparátor mindig akkor vált, mikor a leosztott referencia megegyezik az 1kohm-on mért feszültséggel. (az 1,25kohm/1kohm osztási viszonya 2,25) Ha a referencia osztó alsó 3kohm-os tagját kettébontod, 330ohm+2,7kohm-ra, akkor a két ellenállás közös pontján mért referencia feszültség 4,4V lesz. Így a komparálási érték: 4,4V*2.25=9,9V. Tehát a komparátor nem csak 11V-on fog szólni, hanem 10V alatt (persze ha a műveleti erősítő "-" bemenetét kötöd a referenciára, "+" -t meg az 1kohm-ra. üdv! proli007
Hello!
Sajnos igazad van, gyatra ez a bemenő fokozat. Egy jelformáló kellene az 50 és 100Hz elé.. üdv! proli007
Hát fogjuk rá, hogy vágom..........
Szia!
Első körben próbálj tervezni egy NYÁK-ot, ha végképp nem sikerül, akkor megtervezzük mi. Ezt pusztán ösztönző, oktatási célból írom, hogy próbálj kicsit küzdeni vele. Tervezd meg, tedd fel ide a tervet, aztán lépünk tovább. Természetesen nagyon szívesen segítek, segítünk azt hiszem beszélhetek a többiek nevében is, hiszen ez egy összetartó, segítő kész csapat.
Hali.
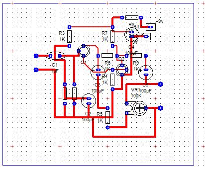
Megköszönném ha valaki egy kevés időt szakítana rám,és átnézné a nyáktervem,nem e rossz valahol. Előre is köszöntem!
Helló!
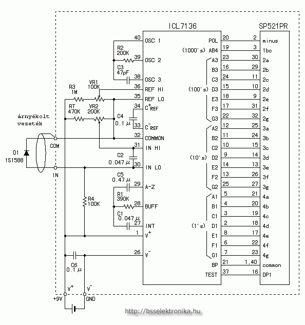
Itt EZ a kapcsolás próbáltam megtervezni de nem igazán akar összejönni. (az eagle-t még csak tanulgatom). Szóval megterveztem de a gond hogy fogalmam sincs hogy jó e egyátalán a kapcsolási rajz az eagleben? Ha valaki tud segítsen!
Egy hibát találtam:A kapcsolási rajzon a 30-as láb az IN a nyák rajzon pedig a 31-es.Tedd fel a lay file-t úgy könnyebb. Elég zavaró a 7136 Macro-ja mert az 1-es lábnak van jelölve de az a 40-es.
Bővebben: Link
Ezzel hasonlítsd össze mert úgy látom ezt rajzoltad meg Sprint Layout-ban
Tényleg fordítva van az IC.észre se vettem
Én a helyedben leraknám az ic-k tápfesz lábait is az invoke gombbal majd rákattintasz a kiszemelt dologra és kiválasztod a power-t vagy valami ilyesmit.
Rendben megpróbálom.
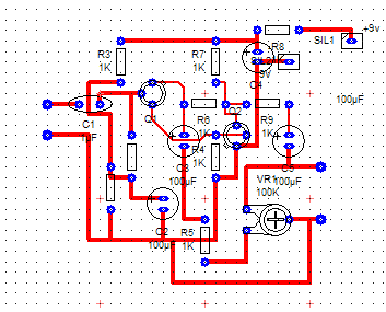
Próbanyákra építettem meg így egyből a kapcsolási rajzot. Lehetséges, hogy elnéztem valamit. Nem most építek először, már van egy kis gyakorlatom benne, de eddíg mindíg volt nyákrajz is a kapcsolásokhoz. Egyébként hangkártyához szeretném használni, dinamikus mikrofonnal.
mégegy kérdés:
Ugye a fekete pontok csomópontot jelölnek. Akkor az R1 és a C1 lába össze van köteve, vagy az R1 nem érhet a C1 hez? Bocs, hogyha hülyén fogalmaztam, remélem érthető.
Megpróbálkoztam, aztán inkább pcb wizard mellett döntöttem. Picit kusza lett de remélem mostmár jó:
Közben észrevettem egy hibát, amit javítottam. Légyszi valaki mondjon valamit, hogy jó e.
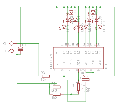
Sziasztok!
Valaki megerősítené azt a tényt, hogy a kapcs. rajz alapján ez a terv jó? Eredeti forrás:Bővebben: Link Mint ahogy írják, a "+BE" és a "+12 V" Lehet ugyan az. Válaszotokat előre is köszi!
Szia!
Jobb lenne, ha lay formátumban tennéd fel a rajzot! Két észrevételem lenne. 1.A hármas láb nem kapja meg a +12v-ot! 2.A GND területre nem szoktunk pozitívot adni! Üdv!
Kijavítottam:
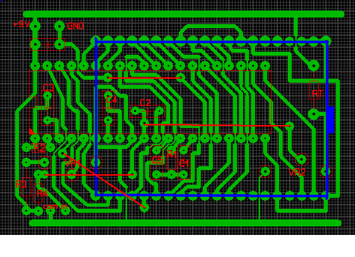
Szia!
Így mindjárt más Csak egy jó tanács,a forrpontoknál ha nem muszáj ne menj 1,60 alá.Nálad a ledek katódjánál 1.40,de bőven van ott hely nagyobb forrpontnak is.Üdv!
Oké köszi!
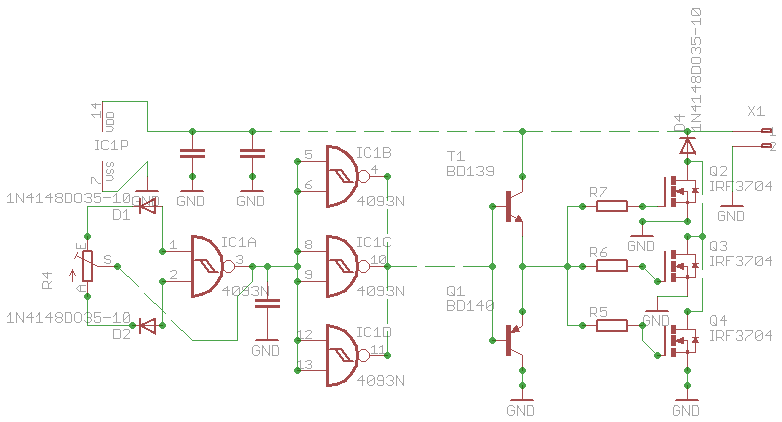
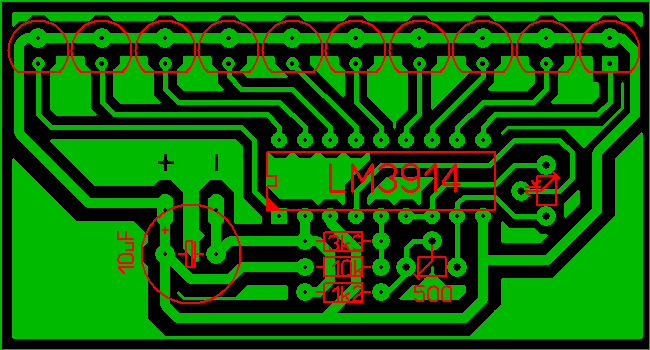
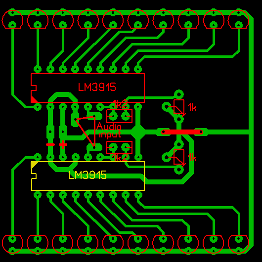
Sziasztok!
Még valami. Építenék egy sztereó kivezérlésjelzőt, és csak a mono-n tudtam eligazodni (Bővebben: Link)Én megcsináltam duplán, és megterveztem a nyákot. Az alsó IC ALULRÓL lesz beforrasztva, mert így egyszerűbbnek tűnt. Legyetek szívesek átnézni! Köszi!
Szia!
Nem láttam hibát a terveden. Üdv!
Szerinted működhet?
|
Bejelentkezés
Hirdetés |














(





