Fórum témák
» Több friss téma |
Fórum » NYÁK terv ellenőrzése
Szép munka!
Azok ott vannak, csak te nem látod...
A LEDmodul alján találod meg...
Ott is jó helyen vannak. De az a legjobb, ha a 100nF-os kondenzátorok, minél közelebb vannak a stabilizátor IC BE-GND-KI lábaihoz.
Oké köszi szépen , majd holnap akkor kinyomtattatom a suliban...
Hogy érted hogy BE - GND - KI???
Még valami: szerinted kell a ledeknek külön fesz, vagy mehetnek rá a 12 V-ra?
Bocs, hogy belepiszkáltam a rajzba, de talán gyorsabb lesz ha megmutatom...
Ja... Már vágom. Már beraktam 2 smd kondinak helyet...
Sziasztok.Az lenne a kérdésem hogy van ez a rajz
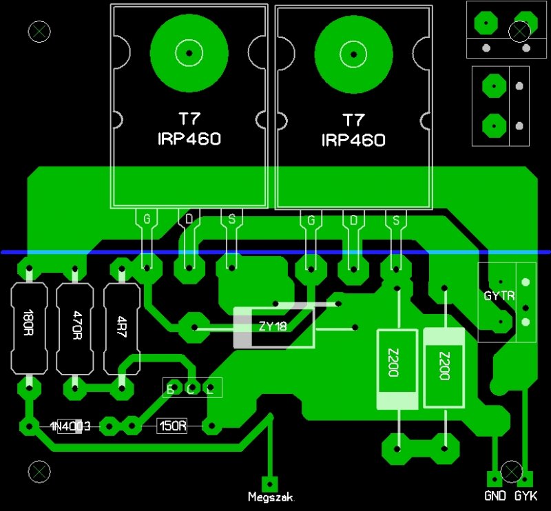
http://www.hobbielektronika.hu/forum/files/2b/2b02e5737c66c46117d41...8b.jpg ezen az IRFP460 melegszik hogy lehetne megoldani hogy egy számítógép venti hűtse? A másik meg hogy hogyan kellene átalakítani hogy ne sorkapocs legyen hanem saru és egy vonalba legyenek a saruk?Köszi.
Nah próbálkozom de a gyújtótrafóra menővel nem tudok mit kezdeni ez az elképzelésem(képen) valaki tud segíteni?Köszi!
Szerintetek nem fog problémát okozni azt ha a ket fet-et egy hűtőbordára rakom?
http://kepfeltoltes.hu/090904/DSC00628_www.kepfeltoltes.hu_.jpg
Sziasztok.Azt szeretném kérdezni hogy ennél a gyújtáskapcsolásnál megoldható valahogy az ha mondjuk a panel menet közben elromlik vissza lehessen váltani hagyományos gyújtásra mondjuk egy kapcsolóval?
Szia.
Nem tudom, hogy még várod-e a választ július 8 óta, de megnéztem, és jó a terved Bár nem tudom, hogy miért tetted fel ezt a kérdést, mert ez a kapcsolás olyan egyszerű, hogy lehetetlen elrontani... Üdv!
Sziasztok.Azt akarom kérdezni hogy valaki véletlen nem csinálta meg ennek a kapcsolási rajznak
http://www.hobbielektronika.hu/forum/files/a0/a02730fab858241c60d6c...89.gif a nyák tervét.Vagy esetleg valaki megszerkesztené nekem.Köszönöm.
Hello!
Idézet: „Vagy esetleg valaki megszerkesztené nekem” üdv! proli007
Ohh nagyon köszi,tudsz mutatni egy képet hogy az SW1 esre milyen tipusú kapcsolót kell rakni?
Hello!
Alapvetően egyyáramkörös, háromállású kapcsoló kell, (de nem olyan,aminek a középállásában nullavan,mert annak középállásában nem kapcsol sehova) pld bár a toló kapcsoló nem túl kezes ebben az alkalmazásban. Ja,mielőttmegkárdeznéd, a bemenetre a szonda átkapcsolásához kétállású,kétáramkörös kapcsolókell. pld ez megfelel. De mire is valóez az "izé" alapvetően? üdv! proli007
A lambdaszondás topicban írták:
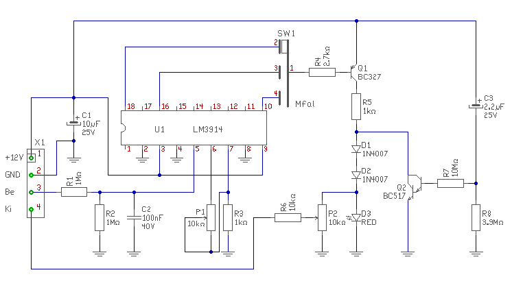
Most pedig nézzük meg, hogyan lehet az oxigénszenzort "kikötni" úgy, hogy a fedélzeti számítógép ne vegyen észre semmit. A rendszer működési elve A fedélzeti számítógép egy periodikusan változó jelet vár, melynek értéke megközelítőleg nulla és plusz egy volt között váltakozik. Ennek hatására a keverék arányát úgy módosítja, hogy a szondán mérhető jel átlaga 0,5 V körül legyen. A szenzor jele nem négyszög alakú, hanem inkább egy elsimított háromszöghöz hasonlítható. A számítógépnek nem fontos a pontos jelalak, az csak az átlagfeszültséget igyekszik tartani. Az elektromos keverékvezérlő az oxigénszenzor kimenete és a fedélzeti számítógép bemenete között helyezkedik el. Ez a készülék négyszögjeleket állít elő, de ami mégfontosabb, az az, hogy a feszültség határértéke kisebb, mint 0,5 V. Mikor a szenzor kimenete a küszöbérték felett van (mely elég alacsony értékre, mondjuk 0,1 V-ra lett beállítva), akkor az eszköz magas jelet küld a számítógépnek. Amikor pedig a szenzor jele a küszöbérték alá esik, akkor az eszköz alacsony jelet küld a számítógépnek. A számítógép tehát ennek megfelelően állítja a keverék arányát, de most már a 0,5 V-os küszöbérték helyett 0,1 V-os szenzorjelet használ. Az elektronika leírása Az áramkör lelke az LM3914-es soros LED meghajtó IC. Az érzékenységét úgy állítjuk be, hogy annak teljes tartománya 500 mV. Ha dúsabb keveréket szeretnénk kapni, akkor az érzékenységet nagyobbra kell állítani, mondjuk 700 mV-ra. Nem javasoljuk azonban, hogy az érzékenységet túl magasra állítsad, mivel akkor előfordulhat, hogy a szenzor kimenete soha nem éri el az adott kimeneti feszültséget. Ekkor a számítógép csak tovább dúsítaná a keveréket, ami a CO szűrő begyulladását és megolvadását eredményezné. Ne kockáztassál meg egy tüzet az ülésed alatt! De az is lehet, hogy a számítógép egyszerűen figyelmen kívül hagyná a szenzort és átváltana nyílt hurkú üzemmódba. Az elektromos keverékvezérlő kapcsolási rajza Az IC-t kezeld gondosan és mindenképpen használj IC foglalatot. Ezt az IC-t használjuk arra, hogy mintát vegyen a szenzor kimeneti feszültségéből és hogy választható küszöbértékű kimeneti jeleket adjon. Az R1-es trimer potméterrel állíthatjuk be az érzékenységet. Legyen ez most 500 mV. Ekkor minden LED kimenet 50 mV-nyira van egymástól, de mi nem kapcsolunk a kimenetekhez LED lámpákat, sőt a szükségtelen kimeneteket teljesen üresen hagyjuk. A műszerfalon lévő forgó kapcsolóval választjuk ki, hogy melyik kimenetet használjuk. Nekünk csak 2-3 kimenetre van szükségünk. Ha akarod, ezt a forgó kapcsolót akár ki is hagyhatod és az általad kiválasztott kimenetet közvetlenül a 2,7 kOhmos ellenállásra csatlakoztathatod. A műszerfalon lévő KI/BE kapcsoló egy kétállapotú kapcsoló. Minden kondenzátor elektrolit típusú, az ellenállások 1/4 W-osak. A bemeneti RC kör szűri a szenzor jelét. Mivel az áramkör minden eleme - beleértve a bemeneti áramkört és az IC-t is - nagy ellenállású, így a bemenet fogékony a különböző indukált zajokra, különösen a gyújtórendszer okozhat problémákat. Amíg a szenzor nem melegszik fel, addig az áramkör hibás jeleket adhat, ezért egy késleltető áramkört alkalmazunk, ami a kimenetet néhány percig alacsony jelszinten tartja, így szimulálva a hideg szenzort. A szenzornak már hibátlanul kell működnie, mikor elkezdjük küldeni a jeleket a számítógépnek. A leggyakoribb probléma - mikor nem rendelkezünk ezzel a késleltetővel - az, hogy a kimenet magas szinten lesz a különböző zajok miatt. A számítógép ebből arra következtet, hogy a szenzor működik, mivel magas jeleket ad, ezért lecsökkenti az üzemanyag mennyiségét, hogy a jelet alacsonyszintre hozza. Mikor ez történik, akkor egy nagyon szegény keveréket kapunk, ami viszont rendkívül rossz gyorsulást eredményez. A műszerfalon lévő KI/BE kapcsoló nagyon fontos. Ez nem a tápfeszültséget kapcsolja rá az eszközre, hanem engedélyezi, hogy a szenzor jele közvetlenül kapcsolódjon a számítógépre, kihagyva az elektronikánkat. Ez nagyon fontos dolog, mivel amint arra gyanakszunk, hogy a készülékünk nem működik helyesen vagy nem ad olyan teljesítményt, amit elvártunk, akkor azt egyszerűen kihagyhatjuk. A műszerfalon lévő LED nem csak azt mutatja, hogy a készülék működik, hanem a számítógépre menő jel feszültségszintjének a szabályozójaként is funkcionál. A LED világít, mikor a jel magas szinten van, így a LED helyes állapota az állandó villogás.
Egy kérdés ezen a rajzon
http://www.hobbielektronika.hu/forum/files/a0/a02730fab858241c60d6c...89.gif mintha a ki és a bemenet máshogy lenne mint az általad elkészítetten http://www.hobbielektronika.hu/forum/files/36/36a8a1c325033e56c08eb...d5.png vagy tévedek?
A Link 2-ről csak a választó kapcsoló ábrázolása hiányzik, ami a Link 1-nél ki"söntöli" az áramkört. [OFF] Ha jól látom.
Hello!
Kösz a leírást, csak az eleje volt a lényeg, mert az áramkör működését természetesen értettem eddig is, csak a készítő szándékát nem ![]() Ez a begyulladás, szerintem marhaság, mert ha a szonda jel nem megfelelő a proci úgy is át áll egy átlagos értékre ugyan úgy mint amikor nem meleg, vagy megszakad a vezeték.. Janinak igaza van, "messziről minden olyan távolinak tűnik" mert a bemeneti kapcsolót, amivel az áramkört hatástalanítod nem tettem a panelra. Révén, hogy fogalmam sincs milyent fogsz használni, és az sem biztos, hogy mechanikai szempontból jó helyen lenne ennek a nyákon. Azért tettem mellé az sch rajzot, hogy összehasonlíthasd az eredetivel. A háromállású kapcsolót meg ahogy látom csak kísérleti jelleggel kell bekötni, utána a megfelelő pontokat átkötni a panelen. (De ha meg vannak a kapcsolók típusai, lerajzolom, hogyan kell huzalozni, ha ez gond.) (Na minden esetre, nem biztos hogy én egy ilyen ledmeghajtó IC-vel és kapcsolóval oldottam volna meg a dolgot, a késleltetést, meg 10MOhm-al. De ezt most hagyjuk.) Idézet: „Minden kondenzátor elektrolit típusú,” Na ezzel álló helyből nem értek egyet, így a bementi szűrő 100nF-ot egyből fólia kondira terveztem. 1Mohm-ok mellé, csak egy tantál kondit illik tenni, amiből a 100nF-os elég elvétve van. A fólia kondi sokkal jobb és olcsóbb is egyben. üdv! proli007
"kapcsolók típusai"
Mire gondolsz sajnos ezt nem értem,ezért bocs?
Hello!
Arra gondoltam csak, hogy ha látjuk hogy néznek ki, akkor a bekötésük is ismerté válik, ha igaz. üdv! proli007
Az alábbi kapcsolást szeretném, ha leellenőriznétek.
4db ceruza akksiról menne amit a bal alsó tüskékről kap. A másik tüskékre egy modellmotort szeretnék kapcsolni. Nem akartam stabilizálót beépíteni mivel sokat fogyaszt és az áramkör 90%-ban powerdown módban lesz.
Nagyon nincs mit elrontani ezen, bár csodálom, hogy nem sikerült egyoldalasra megrajzolni.
Próbáld meg magad elhelyezni értelmesen a sávokat ne azt várd, hogy az eagle majd mindent megcsinál helyetted, mert nem fog.
Ez életem első nyákja Eagle-vel így gondoltam kipróbálom hogyan gondolja ő a sávokat.
Bár lehet inkább megtervezem papíron majd úgy csinálom gépben ![]() Akkor ezek szerint jó helyen van a kondi és el tudja látni a feladatát, hogy terhelés esetén ne reseteljen a controller?
Sziasztok!
Valaki megerősítené azt a tényt, hogy a NYÁK terven minden megvan, és úgy van kötve, mint ahogy kéne? Elő erősítő Kivezérlés jelző |
Bejelentkezés
Hirdetés |




A LEDmodul alján találod meg...











