Fórum témák
» Több friss téma |
Fórum » NYÁK terv ellenőrzése
Akkor az úgy nem jó, ha a pwm-et az adatlap alapján a +B és -B-re kötöm? Az ic-t 5V-ról a motort külön 24V-ról működtetném ahogy a kapcsolásban van. Annyit gondoltam még beletenni, hogy a hall kimenethez 1K ellenállást tennék az eredeti nyákon is így van, de aztán eltér a kapcsolás az adatlapétól a tranzisztoroknál. A az adatlapban 3 tranyó az emitterére kapja az ic-ből kijövő jelet az eredetin a bázis. (Bár ez az eredeti meg nagyon hiányos az alapján nem lehet megtervezni egy vezérlőt.) Azt sem értem annyira, hogy miért van az, hogy a 6 végfoktranyóból 3-nak az emitterére a +B 3-nak a gnd megy és nem a -B hanem az 5V gndje. Egyszer valaki mondta, hogy van valami szintemelés, hogy az ic-re ne kerüljön sehogy se vissza a 24V (+B és -B). A feteket se tudom milyen kéne. (Nem látom át a tranyóhálózatot sajnos még az ic-ig hagyján de miután kijön az ic-ből a jel ami megy a tekercshez onnal már nagyon ködös.)
Sziasztok!
Segítsetek, egy ilyen kütyüre lenne szükségem DE nem tudom hogy álljak neki.... ...próbáltam TINA nevű programmba berajzolni, de az sem sikerült (nyákrajzot szerettem volna csinálni) de itt is elvéreztem... Ha valaki tud segítsen!!!......:no: Előre is köszi, (egy "cég" szerintetek mennyiért csinálná meg?? ..érdemes egyáltalán..???)
Ha szeretnéd szívesen megtervezem a nyákját a kapcsolásodnak.
Kedves edison14!
húúúúú, nagyon megköszömmém...!!! mivel hálálhatnám meg?
Egy választ elég egyszer elküldeni.
A túl sok írásjel használata felesleges. A mondatokat nagy kezdőbetűvel "illik" írni.
Miután a motorvezérlő panel életre kelti a motort, ki lehet próbálni. De csak a motor tápfeszültségét tudod a PWM-el. S a vezérkő a HALL szenzorok által adott pozíció szerint szeretné a motort forgásra kényszeríteni. S emiatt a motor tápfeszültségének változtatása szerintem nem oldja meg a fordulatszám szabályzást.
Az eredeti vezérlő tranzisztoros kapcsolását, ha vissza lehetne fejteni az lenne a legjobb. De az eredeti nyákot és az adatlapot összevetve is meg lehet találni a hiányzó alkatrészek funkcióját. A TA7712P adatlap-jának 12. oldalán lévő MP6901-es tranzisztorhidas kapcsolása. Ott csak egy szintillesztő sort kell beépíteni. S valamivel egyszerűbb is az áramkör, bár lehet csak azért mert egy elméleti sematikus kapcsolás. Ha az TA7712P motorvezérlő IC működését megérted akkor a tranzisztoros teljesítmény fokozat is világosabb lesz. Az eredeti helyén is 24V-volt a motor tápfeszültsége?
OKÉ. Mekkora lehet a max mérete a nyáknak?
Igen maga a motor amit hajott 24V-os, az ic valószínűleg 5V-tal ment külön lehetett a táplálása a motornak, de fordulatszám szabályozásra nem nagyon találtam semmit. Az egész nyákon van 2db Ta7712P (2db motort hajtott a vezérlő különböző méretűek, az eredeti alaktrészek pótlására nincs lehetőség, mert a végfoktranyók ki vannak tépve. A kisebb tranyók megvannak.) van még rajta jópár ic nem tudom azoknak lehet e a fordulatszám szabályozáshoz köze: 2db TA76494P 1db Ta75902P 1db TC9203P 1db TC9192P 1db Tc4066BP és 1db TC4013BP (más nem nagyon van a nyákon csak még kondi és ellenállás).
A tranzisztoros kapcsolásról van egy rajzom, nem tudom mennyire látszik ha nem jó a kép átrajzolom vagy ha valami nem egyértelmű kb vagy 2 hete rajzoltam ceruzával ahogy a nyákot nézegettem.
Ja még valami a kapcsolókat vezetékkel fogod kivezetni vagy az áramköri lapba beültethetőt tegyek?
TA7712P és a többi alkatrész (IC) kapcsolódását kell megnézni. Mert azért motorvezérlő alkatrészeket bőven tartalmaz a kapcsolás...
[off] Kicsit be-OFF-oltuk a témát! Bocs mindenkitől.
Kedves edison14!
Akkora dobozba rakom amekkorába, van hely bőven .Nyákra tenném a kapcsolókat. Hálásan köszönöm a segítségedet! Ne kiabálj! Frankye
Értem, elvileg lenne az ic-k között pwm is? (Az utolsó). Kösz, hogy segítesz igyekszek átnézni a nyákot amint időm engedi.
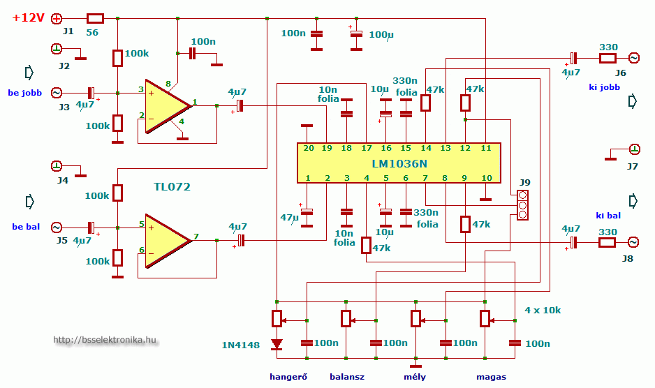
Üdv, nem szoktam nyákot tervezni, de most kipróbáltam. Ha valakinek van ideje/tapasztalata, és átnézné, hogy jó-e, vagy mit rontottam el, azt megköszönném. Két egyszerű áramkörrel próbálkoztam, van egy csomó nyákrajz hozzá, de sajátot akartam. LM1036N hangszín/előfok, és egy NE5532-es előfok, aminek a kimenetét lehet állítani két trimmerrel. SprintLayout-ban csináltam, és nem használtam szoftveres segítséget, én határoztam meg a vezetősávok helyét. (Amúgy nem is tudom, hogy a SLayout tud-e nyákot tervezni kapcsolás alapján). A kapcsolási rajzot is felraktam, mindkét kapcsolás rajta van, az alapján csináltam. Az LM1036N kimenetén direkt nincs a két 330 ohm-os ellenállás. Szóval, ha valaki unatkozik...
Köszi.
Tessék a tervek. Kicsit megfeledkeztem róla de már kész ha kell módosítás valahol akkor írj és kijavítom.
Jó forrasztgatást.
Hali.
Ha gondolod átnézhetem de szerintem használj eaglet. Sokkal biztonságosabb benne a tervezés és nincsen annyi hibalehetőség. Ha nem gond én áttervezem eagleban és elküldöm a terveket.
Köszi. Ha megtennéd, megköszönném. Az átnézést is, meg a Te terveidet is. Tudom, hogy ezekhez a kapcsolásokhoz van sok nyákrajz, de azért ha én csinálom, az mégis más. Így legalább megtudom, milyen meló egy ilyet csinálni. Ilyenkor kicsit furdal a lekiismeret, hogy a neten lévőket csak úgy letöltöm, és használom.
Ha átküldöd a Te terveidet, akkor össze tudom hasonlítani az enyémmel, abból is tanulok. Köszi szépen.
Na készen is van remélem elnyeri tetszésedet és sokat fogsz tudni belőle 'tanulni'.
Köszi, már csak meg kell tudni nézni, kibontottam, de nem nyitja meg semmi a fájlokat (nem win32 alkalmazás). Az eagle sem.
Töltsd le az 5.7-es eaglet és a .sch valamint a .brd nevű fájlokat nyisd meg a többi az csak mentés. Próbáld meg betallózni az eagleval.
Sikerült megnézni, jó nyák, köszi szépen. A Sprint Layoutban én csak két vezetősávot tudtam az IC rövidebb oldalán kivezetni, itt meg négy is kijön ...
Az biztos, hogy egyszerűbb.
Sziasztok!
Ellenőrizné valaki hozzáértő, hogy jól terveztem -e meg ezt a nyákot? Az alap egy labortáp rajza, amit az oldalon találtam. Előre is köszönöm.
Áramkörileg lehet jó, de nyomtatott áramkörileg teljesen rossz. Próbáld az alkatrészeket és azok kötéseit optimizálni, rendezetten elhelyezni. Nézz meg más rajzokat okulás gyanánt.
És hagyd az autoroutot, semmit nem ér.
Nem tudom, eddig 10 áramkört építettem ezzel a módszerrel, mind jól működött. Nem szép, nem hely hatékony, de működik. Most is csak azért kérek segítséget, mert ez már 220V, és nem lenne jó, ha hibás lenne egy kötés.
Szóval a helyességet működés, és nem kialakítás szempontjából kérdeztem...
Igazad van, büszke lehetsz a munkádra
Köszi a segítséget, akkor máris kipróbálom működés közben.
Hali. Az lenne a kérdésem hogy ez a NYÁK terv jó-e?
|
Bejelentkezés
Hirdetés |






.
Köszi. 
Az biztos, hogy egyszerűbb. 







