Fórum témák
» Több friss téma |
Fórum » NYÁK terv ellenőrzése
Hello!
Jó, csak a kapcsolás szörnyű.. Ha maximumra tekered a potit, a ellenállás értékétől és a tranyó bétájától függően beledögölhet a tranyó(k). Ha fehér a Led, lehet nem lesz gyereke a 3V-tól, de korlátozó ellenállás nélkül illetlenség Led-et hajtani. üdv! proli007
Köszönöm. Akkor majd még belerakok egy ellenállást. (a kapcsolást nem én csináltam)
![]() Amúgy én BC639-cel csinálom
sziasztok
csinálna valaki erről egy nyáktrvet és egy beültetési rajzot? Köszi
Szia!
Keresd meg ezek között a Neked legmegfelelőbbet.
Hali. Valaki esetleg le tudná ellenőrizni ezt a nyáktervet?
ŐŐ és ez? Mert ha nem akkor légyszives tákékoztass.
Itt egy telefóliás változat.
A 2. lábhoz illene egy felhúzó ellenállás.
Egy 10-100K-s ellenállás a 2. láb ( trigger bemenet) és a +UT ( +Tápfeszültség ) közé.
Tehát akkor így? És amúgy mi az a lehúzó ellenállás mert olvastam wikipédián de nem nagyon értettem
A fel és lehúzó ellenállás feladata az, hogy bemeneten határozott logikai szint legyen. Ha jól megnézed a az elvi rajzon a 4.-láb ( RESET ) bemenet is fel van húzva a tápfeszültségre a 47K-n keresztül. A nyákterv huzalozása jó! [off]Bár kicsit még talán lehetne finomítani az elrendezésen. De ez csak esztétikai kérdés.
Köszönöm szépen a válaszokat. Így már értem. (és igen még csak mostanába kezdtem NYÁK-ot tervezni
)
Sziasztok!
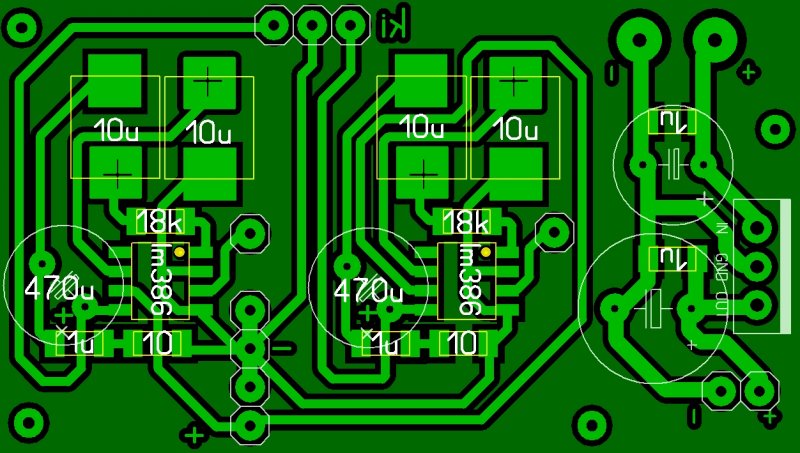
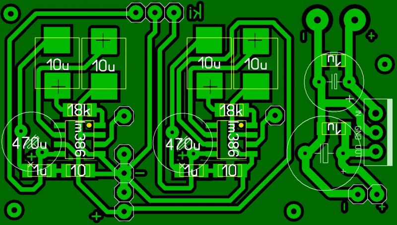
szeretném, ha megnézné valaki, hogy az általam készített nyákterv megfelel e a kapcsolási rajznak. a rajz egy fejhallgató erősítő lm386 tal, ezt rajzoltam meg smd kivitelben sztereo módon. A 3. lábra az a forrszem a bemenő jelet fogja majd kapni a potiról, csak az légszerelve lesz, ha elkészül. A kapcsolás innen érhető el. A saját nyáktervem csatolom. És még egy kérdésem lenne, nem tudom, remélem nem gond, hogy itt felteszem. Szóval ez az erősítő egy sony MDR-V900 az fejhallhatóhoz lenne. És az igazi kérdésem, hogy ez ugye teljes mértékban ráköthető?? Nem szeretném egyből hazavágni a fülest.A füles adatai: Power handling capacity:3000 mW Impedance: 24 ohms at 1 kHz Sensitivity: 107dB/mW Frequency range: 5-80,000 Hz Köszönöm szépen: lewi
Szia! Pár apró hiba volt a kimenetnél s az alkatrészeket is pontosítottam. Én más hibát nem találtam. Szerintem nem lesz vele gondod...
Sziasztok!
PCM2704-hez terveztem egy nyákot. Valaki ránézne, hogy minden rendben van-e? [OFF]Az ic azért nem smd pad, mert iylen kis panelokra forrasztom fel a széttaposott ic-ket, és azt majd nagyon rövid kábelekkel összekötöm a fő panellal.
Nem lett volna baj, ha kapcsolási rajzot is csatolsz.
Én már észrevettem benne két hibát, a D- és D+ nem volt összekötve az ic-vel.
![]() Akkor ez már a v3.
Áh, jó sokat bénázok, de végül is az első nyákom. Íme még egy verzió, ez szerintem már egész jó lett.
Nos, 2 dolog:
A 0,3mm-es vezeték sávok túl keskenyek. 0,6mm alá ne nagyon menjél. A másik, hogy nem értem azokat a kis szigeteket, hogy mik a funkciójuk..?
A kis szigetekkel próbáltam egy biztosabb kontaktot létrehozni a földfóliával. Áthúzom vastagabbra. (bár smd-hez martam pár nyákot, azoknál egész jól elvan a 0,35mm-es sáv)
Amúgy a terv rendben van, tehát csak a vonalakat kell vastagabbra venni? Köszi!
Hello!
Ez az áramkör ahogy pestiesen mondják, "vagy valami, vagy megy valahová". Szerintem a kukába.. Már nyálaztunk ezen a témán. A képen a TO220-as tranyó tok van, így nem lehet tudni hogyan tetted bele a BC tranyót. Mert ha a TO220 tok vastag vonalánál (hűtőfelület) van a BC levágott része, akkor pont fordítva van. Nincs előtét ellenállása a Led-enk, és nincs a Led-meghajtó tranyónak bázis ellenállsa, ha a potit maximumra tekered. Így az első tranyó kinyírhatja a hátsót, de önmagát is. Ha nagyobb tápról járatod, mint 3V, akkor ugrik a Led is.. A 4,7kohm-ot cseréld nagyobbra, akkor kevesebb fényre is érzékenyebb lesz. üdv! proli007
Hali. Ebben a topicban már szinte törzsvendég leszek lassan
, de kezdő vagyok, a NYÁK tervezésben is, és ezért szeretném hogy megnézzétek ezt. |
Bejelentkezés
Hirdetés |







:pirul:








