Fórum témák
» Több friss téma |
Fórum » NYÁK terv ellenőrzése
Kész van, beforrasztottam a 8 darab 4,7K ellenállást, szerencsére volt annyi itthon
Kösz a segítséget!
Minden kész, összeraktam a teljes robotvezérlőt, gép vezérléssel leteszteltem, működik...
Majd ha minden kész lesz (kb jövő március ) rakok fel róla képeket.
Sziasztok!
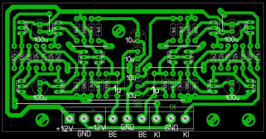
készítettem egy nyáktervet egy tranzisztoros előerősítőhöz. Én már végignézegettem, de szeretnélek titeket is megkérdezni, hogy találtok e valami hibát? Linkelem a kapcsolási rajzot hozzá. Az elkészített nyáktervet csatolom. köszönök minden segítséget előre is!
Egy vezetősáv hiányzik jobb oldalt a felső BC212 emitter lábánál. Kicsit sokallom az átkötéseket.
Köszönöm szépen, javítottam
![]() Az átkötéseket nem igazán tudtam elkerülni, pedig próbálkoztam ![]() Inkább a könnyű összeszerelésre mentem, valamint a könnyebb hibadetektálásra. Úgy gondolom, hogy nem véletlenül van a legtöbb gyári nyákon egy sorban a sok ellenállás, így én is erre próbáltam törekedni. nameg kicsit az esztétikusságra. ![]() Köszönöm az észrevételt! esetleg mégvalami bakit észrevesz benne valaki?
Hello!
Ha a BC-k és a 100µF-ok helyet cserélnének, kapásból megspórolnál négy átkötést.. Ha a 22k és 27k is helyet cserélne, akkor még kettőt. üdv! proli007
A potenciométernél a csúszkáról vezetjük el a jelet az erősítőbe. A szélső FIX kivezetésekre kell bekötni a jelforrás jelét.
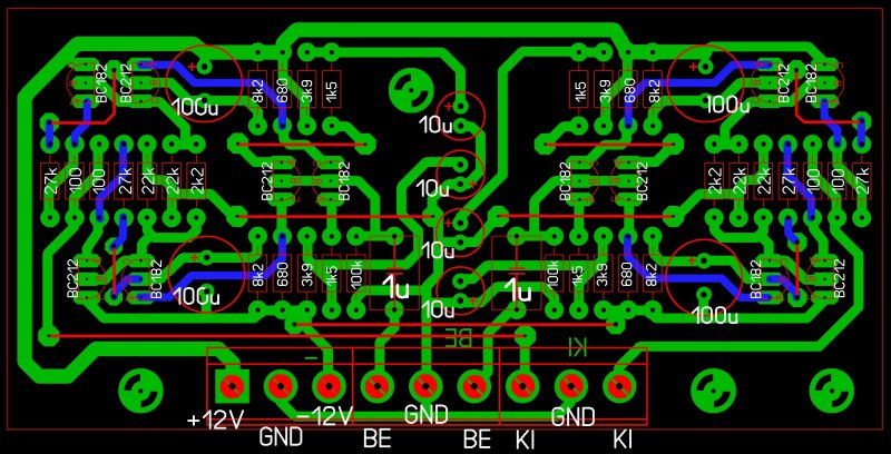
- Az R13 is rosszul van bekötve. - A C3 kondenzátornak fordított a polaritása. - S ha nagyobb lábtávolságú C4 és C5 (100uF) kondenzátorokat tervezel a nyákra akkor pár átkötés elhagyható. Attól nem kell félni, hogy ha esetleg pontosan olyan kondenzátorod van mint amit terveztél. Mert a kondenzátor lábait szét lehet hajtani kényelmesen be lehet ültetni. Mellékelem a javításokat. [off]Sajnos az átkötéseket a nyák teljes átalakítsa nélkül, szerintem nem lehet eltávolítani. ![]() Kék vezetősávok a nagyobb javításokat ( módosításokat) jelzik.
Sziasztok. Javítottam, amiket mondtatok. Esetleg rákukkantanátok még egyszer.
A sorkapocs -12V-os tápfeszültség bekötése lemaradt!
Én nem nagyon találtam más "hibát".
Javítottam
![]() Köszönök szépen mindent! proli007 : köszönöm az ötletet a tranyóknál! Kíváncsi vagyok, hogy fog muzsikálni
Hello!
Drót helyett, miért nem jó, maga a 27k? üdv! proli007
Igazából csak úgy gondoltam, hogy így rendezettebb, és szebb
Csak ezért raktam azt úgy.
Sziasztok szükségem lenne egy hozzáértő ember segítségére mert ennek a rajznak a megtervezése ki fogott rajtam.A fet ek smd k tehát akkor már a többi alkatrész is lehet az.Számítógéphez lesz belőle hőmérő.Bővebben: LinkSegítségeteket nagyon szépen köszönöm.
Ha lehet a rajz Lay. ben vagy jpg. Kéne de semmikép ne eagle fájl legyen mert ahhoz nem értek.
Üdv!
Csináltam ennek a mindenes érzékelőnek egy nyákrajzot, szerintetek van benne hiba?
A ledet fordítva ültesd be, es a tranziszotnál TO-92 es tokozást használj! Ezek nem nagy dolgok de ha kesobb nyakot tervezel hasznos lesz. A nyákterv jó.
Szia! Egy "apró" rajzzal tudok segíteni, s hogy könnyebb legyen kezelni becsomagoltam. Lásd F. mellék. Az ellenállások M1206-osak. A sorosporti csatlakozó SUB 9 ANYA. Így elvileg az áramkört közvetlen a PC-re is rá lehet csatlakoztatni. Az áramkört nem építettem meg és nem teszteltem. ( Az R6: 0 ohm-os ellenállás egy áthidalást helyettesít. ) Sok sikert az áramkör megépítéséhez.
Köszönöm szépen.
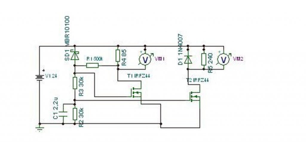
Sziasztok. Le kéne ellenőrizni egy nyáktervet. Van benne egy átkötés ami nincs jelölve, biztos észreveszi aki megnézi. (A táp sincs jelölve, de az egymáshoz közel lévő 4 forrpont az a 2-2 kivezetés a ventinek és egy relének.)
Eleve bukta a ültetési nyákrajz. FETeknek nem collektor, emmiter és bázis a kivezetéseik neve.
Lehet kötekedésnek tünik ez. De ha már ilyen apró jelentéktelen dolgokat is el írsz ezen a nagy bonyolultságú áramkörön akkor mit várjunk a több vezetéktől. Ennek nem is lenne érdemes nyákot tervezi.Simán 1 "csíkos / vagy lyuk raszteres" próba panelra fel lehet építeni. Feltéve ha nem 10-100 db kell belőle akkor érdemes nyákot gyártatni hozzá.
Értem, hát makroban igen szegény vagyok, de akkor csinálok párat és javítom illetve már javítva.
No meg ennyire kivehetelen olvashatatlan ábrát ?!?! Elvi rajz ábráját mért ilyen lehetelen módon "lőtted le" ?
Mil ett volna ha rá zommoltál volna a szimultátor programban lévő elvi rajza? A felette lévő diagrammot meg eldobod ki kapcsolod , nem bír semmilyen ejelentőséggel az elvi rajz és nyák ellenőrzéséhez. Mi az a 500 kilós potencióméter az ültetésin ?!?!? Nem lóghat a levegőbe a potid semelyik lába se ! Mert az igencsak veszélyes. Pl nincs normális kontaktus a csuszkán és akkor szakadás lesz ami teljesen felborithatja a rendszer működését. Tehát ebben az esetben a csúszkát és az egyik álló kivezetést össze kell kötni. gaz ekkor a teljes ellenállás értéke ott lesz az áramkörbe de legalább nem szakadás . De ha nem akarod mndig tekerni akkor csak idéglenesn kösd be. Utána mérd le a billenési hőmérsékletet. Addig tekered a potit amíg ott működik az áramkör ahol akarod. Ekkor kikapcs , poti kiszed és mérni értéke. Ezután a legközelebb eső ellenállás értéket berakni a helyébe amit a fix értékűek közt találsz vagy 2 3 tagból kell össze állítani a kívánt ellenállást. Szép széles az ablakunk, kerüld a felesleges entert, ha kérhetem..köb..
Ok, megtettem a javítást az ábrák feliratát leszedtem az nem kell úgy se. Remélem most már jó lesz. (Többször nem teszem fel.)
Sziasztok.
Én nem keresek rajzot , de nem akartam ezért egy új topikot nyitni szóval ide tölötm fel amit rajzoltam a paneltervet és az eredeti schematicot is . Valaki ellenőríze le nekem . Köszönöm Tibi
Szerintem nem jó
IC 6,10,12,13 lűába össze van kötve és annyi. Nálad a 6. lábon vannak a ledek a 3. láb helyett ezért az IC 10,12,13 lába van csak összekötve. Sárga led egyszer a 11. láb felöl kap tápot, és ugyanakkor GND-n is van....stb
Aham , értem akkor megpróbálom kijavítani.
Köszi
OK .
Mi lenne ha a fesz osztót és diódát a 2 FET közé raknád ? Akkor nem kéne az átkötés sem .Az osztótól jobbra balra 1 1 rézsáv menne a FETek gatejére. |
Bejelentkezés
Hirdetés |




Kösz a segítséget!
Majd ha minden kész lesz (kb jövő március
) rakok fel róla képeket.


















