Fórum témák
» Több friss téma |
Fórum » NYÁK terv ellenőrzése
Az 1,8mm a vezetősáv vastagsága (gondolom)
A DRC pedig a furatok és a vezetősávok közelségét ellenőrzi. Ha mondjuk 0,3mm van beállítva és 2 vezetősáv 0,2mm-re vannak egymástól, akkor azt jelzi.
Igen, igen ezt kitapasztaltam.
Esetleg nem tud valaki egy helyet, ahol lézernyomtatóval operálnak, nem küldenek el a jóbüdibe, és közel van Budaörshöz, illetve Budán van. Storm, neked köszi. Kris
Szia! Pár apró észrevétel. ( Lásd a mellékelt képen. )
Kicsit még dolgozni kell rajta, de amúgy szép munka.
Szia!
Köszi szépen, hogy segítettél. Reggel átnéztem, és rájöttem, hogy, mint Te is írtad, azok nem átkötések, hanem 22k ellenállatok. Kijavítom, és már csak vasalni kell. A sör az jogos, ha igény van rá írj. Kris
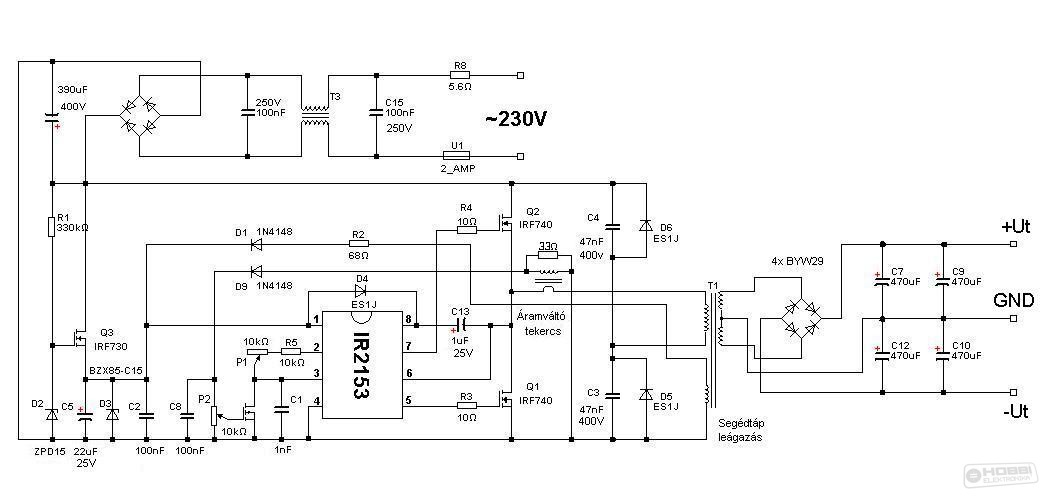
Sziasztok!
Az elsö kapcsoloüzemü tápom, az lenne a kérésem ha leelenöriznétek a nyákot amit terveztem hozza
Szia.Nem néztem át a rajzodat de az egyből feltűnt,hogy nincsenek meg a szigetelési távolságok erre figyelj nagyon, mert balesetveszélyes lehet a kütyüd!
Hali. Kérnék valakit aki megnézné a követkető NYÁK-terv helyességét mert én nem találom a hibát.
Hali. Segítene valaki nekem megkeresni hogy mi a hiba a köv. NYÁK-tervben? Nem működik egyáltalán pedig már mindent átnéztem.
Hello!
Nem látok benne hibát, mindössze azt, hogy erősítő létére nagyon kusza-busza az áramkör. Nézzél meg valami gyári tervet, mert ilyen vékony vezetősávokkal és kanyargós GND vezetővel messzire menni nem lehet.. üdv! proli007
Sziasztok!
Szeretnék megépiteni két TDA7375-ből egy 4x25W-os autós erősitőt. Mivel nem igazán találtam ilyen kapcs.-ot, ezért a fórumot + adatlapot böngészve megterveztem a nyákot. Le tudnátok-e ellenőrizni, hogy jó-e a rajz, megfelelően működne ebben a változatban? Szerintetek jó-e a 2 "nagy" kondi táp-szűrésnek? A védő dióda polaritása jó-e? Egyébként Sprint Layout-tal készült, és az IC-t én készitettem az adatlapja alapján. Bármely észrevételt, javaslatot szivesen fogadok! Előre is köszönöm! Üdv.!
Ezt írtad:
Sziasztok ! Elkészített egy dig. óra rajzát . A vezérlés nyákja kész , de a kijelző nyákot nem tudom megrajzolni. 5szöri nekifutás után is tele volt átkötéssel, és zagyvasággal. A vezérlést átnézné valaki, meg a kijelzőt megrajzolná? Ez alapján van: Bővebben: LinkÉs ezt kihagytam, így: "555-ös rész a fényerő szabályzásáért felelős. Ha a 8. és a 7. láb közé kötünk egy fotoellenállást akkor a kijelzőnk igazodik a fényviszonyokhoz és automatikusan változtatja a fényerőt. Ha nincs szükség a fényerő változtatásra akkor a 4543 7. lábát testre (L-szintre) kell kötni." Ja, és két kijelzőt szándékosan hagytam ki. A kijelzőket úgy kéne csatlakoztatni, hogy a pedeket egymásra forrasztom, de ez a rajzból látható is... A kijelzők tipusa SC52-11EWA
Sziasztok ! Ez az eddigi állás!!! A kijelző rész is elkészült, tele átkötéssel.. Igazán segíthetne valaki azt átrajzolni, ha bír. A helyességét is ellenőrizze már le valaki! Köszike !
Sziasztok! Megint átrajzoltam, alig van átkötés!
Tényleg átnézhetnétek a rajzot, már rajzolni se kell bele...
Szia pic alatti felső smd felső lába nem kell sehová?
A pices panelről leszedtem pár átkötést de azért nézd át hogy így is jó e
Szia ! Köszi a segítséget ! Az a 14. lábra menne a PIC-nél, ahova még a +5V-se lett lekötve. Erre a verzióra rajzold már be kérlek, amit kell, mert ezen helyes remélem a kijelző rajza is ! Köszi mindent !
a GND sincs bekötve nem csak az 5 volt ha jól nézem
Az is igaz. Először is arra kérlek, amit feltöltöttem , javítsd ki, ahogy a másik verzióban tetted, majd én is belejavítok, amiket kihagytál, hogy aztán ha minden kész a vezérlőn, akkor jöhessen a kijelző javítása!
Most ez neked jó, hogy másokat nyaggatsz azzal, amit neked illene megcsinálnod? Még tanulnál is vele...
Nekem nem jó, de nem megy, ezért kértem a segítséget... Na mindegy, akkor majd holnap szenvedek egyedül.. :no:
Itt egy újabb verzió azért nézd át..
Köszönöm szépen ! Holnap azért még tüzetesen átnézem !
A kijelzőket is megnézted? Szerintem az jó, de te is nézd meg, ha bírod.
A 03-as verzióban még van hiba.
A 4543-as QA ( 9-es láb ) kimenete pozitív tápfeszültségre van kötve! Így a PIC + tápfeszültsége sem lesz jó. De áthidalás nélkül adhatsz a PIC-nek tápfeszültséget, ha a qvarc mellet és a qvarc kondenzátorainak lábai között viszed a nyomvonalat. A kijelzőpanelon az "a" vezeték újrafűzésével a "b" vezeték átkötése megszüntethető. Egy átkötés szintén megszüntethető az első kijelzőnél, ha nem a 3. hanem a 8. lábát vezeted ki, kis kerülővel a 9-10-es láb között. Csak a másodperc kijelzését szeretnéd mellőzni?
Igen, csak a másodperc kijelzését szeretném elhanyagolni. De akkor hova kössem a 9. lábat? A többit majd próbálom javítani! Köszi :yes:
Szia ! Oda húztam a 14. lábra, az az a VDD-re a + tápot, de a kijelzőknél nem tudok semmit se javítani, mert kokozo csinálta valamit vele, és nem lehet szerkeszteni.
![]() A 4543-lábbal nem értem mit kell tenni..
Közben tököltem a kijelzővel másik nyákon, de nem tudok rájönni, mit hogyan tegyek vele, hogy helyesebb legyen. Meg a 4543-ra sem jövök rá, mi a gond vele, esetleg ha segítene valaki... A PIC-re jól kötöttem a tápot? Hova kell a földet vinni, vagy az jó már?
Szia! a Pic megkapta a tápot az én verziómban is a felső átkötésen keresztül tehát amit beraktál tápot vagy az nem kell vagy a felső átkötés az a csatlakozó láb alatti átkötés és a hozzá tartozó rézcsík.. a másik meg kijelző részre katt és csoport bontás és már tudod is szerkeszteni.
Rendben, tehát, te bekötötted a tápot hozzá?
Köszi !!! Mit szól _jani_ ötletére? Mit kell még tennem? A kijelzőhöz is van kérdésem: ahhoz úgyszint mit szólsz? Attól eltekintve, hogy van átkötés, nincs ugye hiba benne? |
Bejelentkezés
Hirdetés |




A DRC pedig a furatok és a vezetősávok közelségét ellenőrzi. Ha mondjuk 0,3mm van beállítva és 2 vezetősáv 0,2mm-re vannak egymástól, akkor azt jelzi. 



Ez alapján van:






