Fórum témák
» Több friss téma |
Szia! Biztos, hogy jó ötlet egy emelőgépnél a funkciót (műveletet) rögzíteni?
Biztonsági és balesetvédelmi okokból kifolyólag meggondolandó ez a fajta elgondolás. Az a gyári megoldás rém egyszerű és megfelel az előírásoknak ha a biztonsági óvórendszabályokat is betartják.
Igen, jó ötlet, mivel a felpakolandó terhek 99%-a kétemberes munka, leginkábba méreteik miatt, és motor(plusz a mágneskapcsolók) tápja reteszelős vészgombon lesz keresztül fűzve, így ha galiba van, tuti megáll a készülék. Csak teherárú lesz szállítva vele, ember nem.
Meg ezt a kapcsolást pl ajtó nyitásra-zárásra, ilyenek.
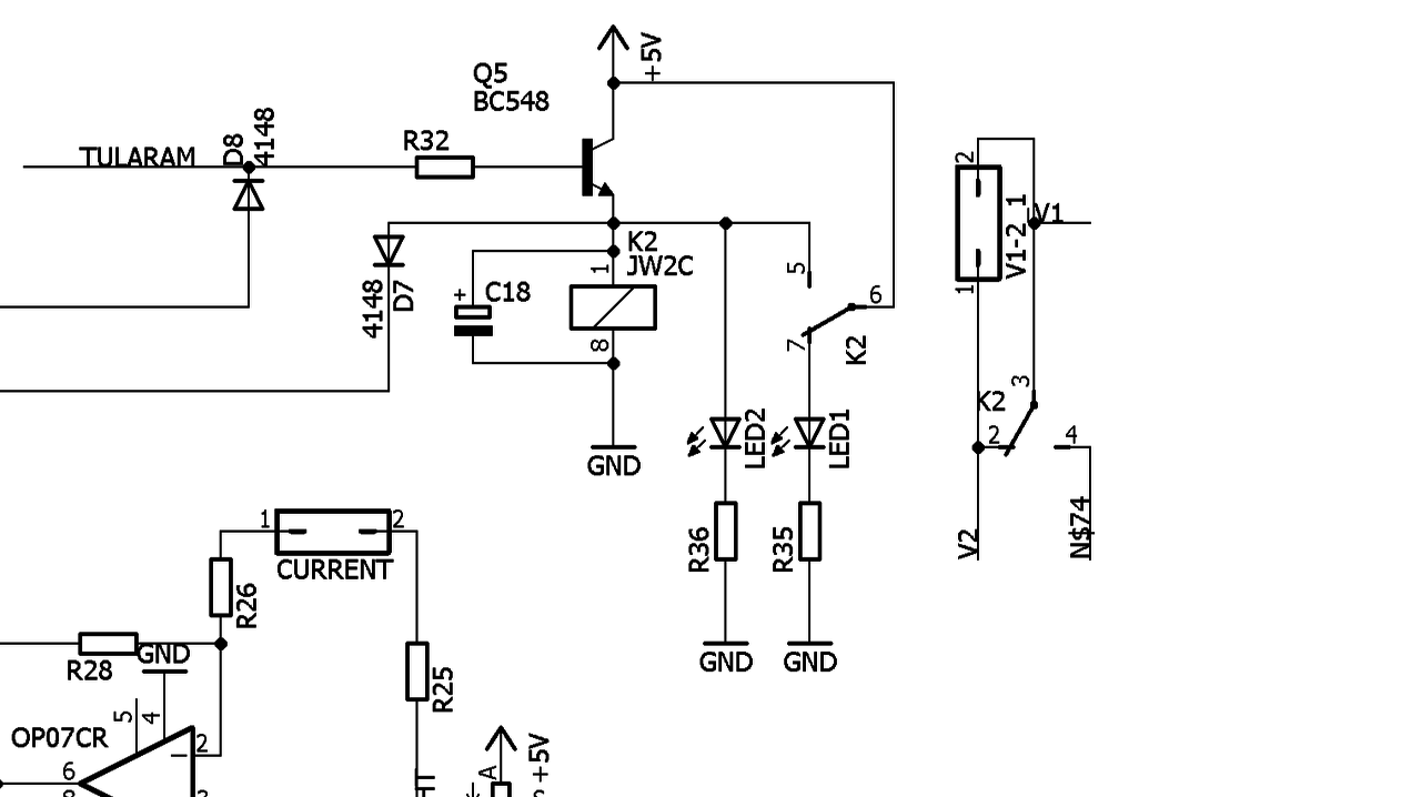
Tápegység túláramvédelmi áramköre lenne a képen.
Ha minden oké, LED1 világít. A tuláramot érzékelő műveleti erősítőből jön jel (~5V) a Tularam vezetéken. Ez nyitja Q5 tranzisztort, ami által K2 relé meghúz, C18 kondenzátor feltölt, a tápegység pozitív ágát a relé egyik érintkezője megszakítja. A hibajel megszűnése utan C18 kisül, tartja a relét, ami a másik érintkezőjén keresztül öntartásba megy, LED2 világít. A kérdés. Jól gondolom, hogy így fog működni, vagy igyak meg egy sört és fél óra pihi után friss aggyal gondoljam újra?
Az 5V ágban nyomógombbal, de nem ez volt a kérdés
Hello! "A hibajel megszűnése utan C18 kisül, tartja a relét, ami a másik érintkezőjén keresztül öntartásba megy"
Miért sülne ki, mikor a relé öntartásban van? Akkor ejt el, mikor megszűnik az 5V táp. Idézet: „Miért sülne ki, mikor a relé öntartásban van? Akkor ejt el, mikor megszűnik az 5V táp.” Én is valami hasonlót kérdeztem: Idézet: „Hogyan kapcsol ki?” ![]() Erre van is válasz: Idézet: „Az 5V ágban nyomógombbal, de nem ez volt a kérdés”
Akkor úgy mondom, ha az impulzus megszűnése miatt a relé ejtene, és a remanens magnesesseg se elég a tartáshoz, akkor itt a kondi, hogy megtartsa amíg tutibiztos100% öntartásba kerül.
Na de akkor a kapcsolassal nincs baj ugye? Működni fog?
Én nem tudom mi ez az "izé". De a kondinak túl nagy szerepe nincs (mondjuk értéke sincs..). Amíg a relé meg nem húz, addig túláram van. Ha meg meghúz öntartásba kerül. Mi itt a gond?
Hagyjuk is. Valahogy soha se sikerül értelmes választ kapnom itt. Egot meg szarkazmust viszont annál többet.
|
Bejelentkezés
Hirdetés |




Biztonsági és balesetvédelmi okokból kifolyólag meggondolandó ez a fajta elgondolás. Az a gyári megoldás rém egyszerű és megfelel az előírásoknak ha a biztonsági óvórendszabályokat is betartják.







