Fórum témák
» Több friss téma |
Az érték jó, mert a diff erősítő bázisában csak néhány uA áram folyik, úgyhogy a bázis ellenálláson csak pár század volt esik, gyakorlatilag 0V -on van a T301 bázisa a GND -hez képest. Főleg, ha még műszerrel is rámértél, mert annak is van belső ellenállása, ami GND-re húzza a bázisát a tranyónak.
Ha jó a végfok, akkor a T303 bázisán ugyanakkora feszültség áll be, mint a T303 bázisán, vagyis szintén 0V. A diff erősítő tranzisztorainak emitterén a bázisokhoz képest 0,6...0,7V -tal pozitívabb feszültségnek kell lennie, azok E-B átmenetének nyitófeszültségével megegyezően, szintén GND -hez mérve. Vagyis a 0,6V szerintem jó érték. A hozzászólás módosítva: Ápr 14, 2016
Elnézést, még mindig én okoskodok, mert a kérdező még nem reagált. Az ilyen műhibák felderítése sokszor a legnehezebb. Csak példaképp hozom fel, rádióműszerész kolléga épített magának egy Quad 405-öt, és nem jött rá, mi a hibája, az egyik tranzisztor C-B közt van néhány Pf kondenzátor gerjedés ellen, és stiroflex volt,és valami tű átszúrta neki azt, ez okozott komoly zárlatot nála. Valószínűleg ha rájön, hogy mi a hiba,az mindkét oldalon ugyanaz lesz, bármi is az.
Elvileg a zölddel odaírt feszültségek a jók a rajzon, de nincs több mért érték, úgyhogy ez még nem elég a hibakereséshez.
Köszönöm mindenkinek aki válaszolt! A hétvégén nem tudtam gép elé kerülni, és nem is tudtam foglalkozni az erősítővel, de ma addig jutottam, hogy az "alsó" teljesítmény tranzisztor előtt lévő PNP tranzisztort nem tudom bevezérelni. Cserélem, és jövök a fejleményekkel.
A hibakeresésben tulajdonképpen az zavart meg, hogy a működő eredeti nyák-on mértem a pirossal felírt feszültségeket. Ha azok nem jó értékek akkor nem értem, hogy az miért működik, ez meg miért nem, ha a zöld feszültségek tűnnek jónak.... csupán ezen akadtam meg, de lehet hogy ez csak vakvágány és valamit elmértem akkor.
Fejlemény:
kicseréltem a meghajtó tranzisztorokat, és kicsit javlt a helyzet. Most már szól csak torz. a szinusz "alja" betörik és az alsó csúcs nem lefelé, hanem felfelé ad csúcsot, mintha két utas egyenirányítás lenne puffer nélkül. Csinálok majd szkóp képet, hogy látható legyen miről beszélek. A hozzászólás módosítva: Ápr 18, 2016
Nézd át tüzetesen az épített végfokodat, lehet, hogy valamelyik tranzisztor rossz helyre került, vagy más a lábkiosztása, vagy nem jó értékű ellenállás került bele valahová, stb...
igen, ezekre gondoltam, már rajtam kívül ketten megnézték a kapcsolási rajzhoz a nyáktervet, és csak egy dolgot böktem el a bemeneten a hidegítő kondi nem az első ellenállás után van, hanem előtte, de ez nem okozna ilyen problémát.
update: a végtranyókon lévő védő diódák csak a tranzisztorok C-E lábára van kötve, ezt javítva sem változott semmi. Tranzisztorok ismét cserélve lábkiosztásra odafigyelve, kiforrasztottak teszterrel mérve, jók. Mostmár tényleg nincs több ötletem. Azt hiszem új nyák lesz a vége. A hozzászólás módosítva: Ápr 19, 2016
Tedd fel a nyáktervet és a beültetési rajzot, meglessük mi is.
Még egy dolog, ami most eszembe jutott... A BD249/250 tranzisztorokkal problémák voltak egész Európában. Olcsó távol-keleti vackok voltak Fairchild gyártmányként jelölve, közben meg kiderült, hogy a Fai nem is gyárt ilyen tranyót. Próbáld ki más végtranyóval, ne 249- cel. A hozzászólás módosítva: Ápr 19, 2016
ok, kicserélem őkelméket.
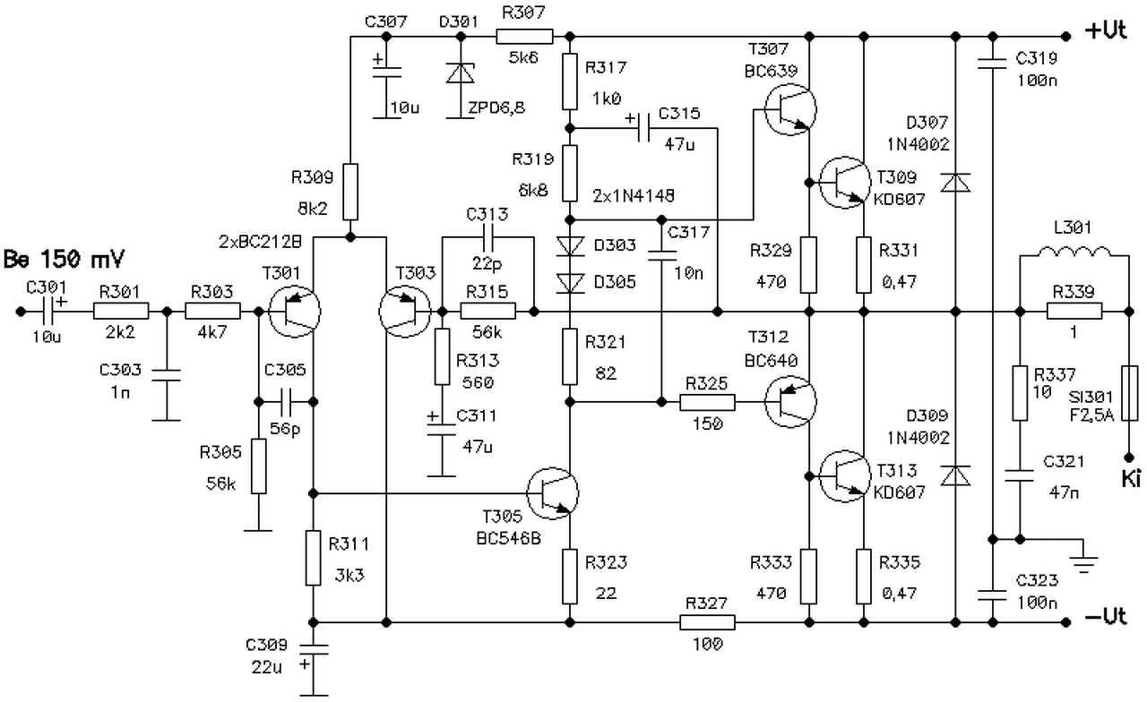
csatolom a nyákrajzot (sprint 5, és pdf harmadik változat) és két szkóp képet. az egyik a kimeneten a hangszórón mérve, ez a fura szinusz, a másik a zajos a T305 bázisán mérve. a nyák rajzon a megépítetthez képest eltérések: C303 nem az R301-R303-ra köt, hanem a C301-R301 pontra. ez méréskor korrigálva lett. a D307 anód nem a kimenetre, hanem a T309 emiterre volt, a D309 nem a negatív tápfeszre, hanem a T313 emitterére van kötve. a mellékelt nyák rajzon ezek már korrigálva lettek!! A hozzászólás módosítva: Ápr 19, 2016
A BC639/640 -nek (T307/312) nem jó a lábkiosztása.
Datasheeten nem jó, vagy a tervemen? kiméricskélem, hátha. Beültetéskor elforgatom láb szerint, ha a datasheetem nem jó akkor ott lesz a galiba....
Az adatlapon jó. Mellékeltem a helyes bekötést. Szemből nézve, balról jobbra: E C B.
Ha BC639/640 van meghajtónak betéve, akkor nem jó a terveden a lábkiosztás. A hozzászólás módosítva: Ápr 20, 2016
Az OK, hogy a terven nem olyan lábkiosztást használtam, de beforgattam az én általam birtokolt datasheet szerint. Nekem is E-C-B lábkiosztást mondott. Próbáltam már "sima" BC212-182 párral is, de ugyan ez volt a helyzet.
Sziasztok! Egy fórumtárstól került hozzám egy 1025b . Egész jó egészségnek örvendett, hangja is elfogadható volt, a végeken tesla tranzisztorok .Potmétereket tisztítani kellett.Nem hagyott nyugodni a gondolat ,hogy a jelútban lévő soros elektrolit kondenzátorokat ki kellene cserélni. Pár nap alatt be is szereztem a cseredarabokat. Majd ma ki is cseréltem.
Mind a beépítésre kerülő,mind a kiszerelt kondikat megmértem. Van egy multiméterem ami 1kHz -n mér ellenállást. nevezzük esr mérőnek A beépített új kondenzátorok ellenállása 1és3 ohm közt változtak,kivéve az 1mikrós fólia kondit ami 0,5 ohm. A kiforrasztottak 6és17!! ohm közt. Továbbá kapacitásuk is nagyon széles skálán mozgott. Megérte a fáradozást, mert sokkal szebb ,teltebb lett a hangja az erősítőnek.Mind a mély ,mind a magas hangok "megjöttek".
Ma én is végrehajtok egy TMK-t a sajátomon. Ami érdekes, hogy az egyik panelen a rajzon is szereplő BC639-640 van, a másikon pedig BD139-140 pár, a forrasztások gyáriak. Bár utóbbi termikus szempontból kicsit jobb, azért gondolkozom az egyformává alakításon..habár A osztályban ennek alig van jelentősége. Kap új kondikészletet, még amikor megérkezett a torony, az egyik 100 nanós kondi a tápkörben fényesen ragyogott
, meg kap biztosítékokat a tápkörbe és gondolkozom egy egyszerű DC védelmen még. Egy pár, nagyon szép állapotú (és furcsa, a HS-10-zel egyező hangszórókészletű) és éppen hangváltó-javításon áteső HS-100-as hangfal lesz rákötve. Amin még elkerekedtek a szemeim, hogy az U-idom és a ház között semmilyen hővezető paszta nem volt. Most majd lesz.
Sziasztok!
Szereztem én is egy ilyen tornyot. Az lenne a gondom, hogy az erősítője az kuka nem működik! Raktam bele próbából egy TDA7293-as sztereó végfokot. Az egyik oldal nagyon torzul szól /meg zúg is/ a másik tökéletesen, arra rájöttem, hogy az előfok egyik oldal kimenő jele a torz, a másik meg tökéletes. Valakinek volt már ilyen problémája? Hol kezdjek neki a javításnak, hibakeresésnek?? Köszönöm! A hozzászólás módosítva: Szept 15, 2016
Szia!
Első körben a kondikat cseréld szerintem. A TONE gomb ki-bekapcsolásával is fennáll a hiba? Mert akkor az előfoknak az első FET-es fokozata lesz a hibás, vagy a hangerőszabályzó poti. Kapcs. rajz A hozzászólás módosítva: Szept 15, 2016
Oké! Ezzel kezdem! A fetek a bemeneten BF245?
BF245B-t ír a kapcsolási rajz. Szerintem itt most nem lesz túl nagy jelentősége a betűs jelölésnek.
Nem, neked N-csatornás J-fet kell, ez amit írtál, az P-csatornás. Nem feltétlenül a FET rossz. Oszcilloszkópod nincs? A Source ellenálláson kb. 0,8V-ot kéne tudnod mérni. Ha ezt méred, akkor a munkapont jó. A FET Drain lábán ebből adódóan, ha a tápfesz. tényleg 12,5V, akkor 12,47V körül kéne tudnod mérni. A Drain ellenálláson ha minden igaz, akkor 30mV körüli feszültség esik.
A hozzászólás módosítva: Szept 15, 2016
Sajna nincs szkópom, marad a "manuális" javítás hibakeresés!!
Rendben, akkor a munkapontot ellenőrizd. Fent belinkeltem a kapcs. rajzot.
Köszi a tippeket!! A bemeneti 10µF-ot cseréltem, nyomógombok kaptak egy kis spray-t. Úgy néz ki a mute gombbal van valami! Remélem csak ennyi! Milyen végfokot csináljak bele szerinted? az eredetit szeretném de annak kellene a sprint layout változata, fentebb már kérdeztem hátha megvan valakinek. Az STK-hoz mit szólsz? STK4151 meg 4131 van éppen itthon!
A hozzászólás módosítva: Szept 15, 2016
MUTE? Milyen MUTE? Ezen nincs MUTE gomb, csak az a bizonyos TONE, amivel a hangszínszabályzót ki lehet iktatni a jelútból. Szerintem az eredeti sem jobb mint az STK, szerintem próbáld azt.
Bővebben: Link
Igazad van, nincs előlap most rajta, az nem a MUTE hanem a monitor feliratú nyomógomb!
Jaj igen! A Monitor kapcsoló! Azon keresztül megy az összes jel, ha van orsós magnód, aminek van ilyen kimenete, akkor hasznos lehet. Nem utolsó sorban még MUTE gombnak is jó...
Szia. Régen több olyan erősítővel is találkoztam, amelyikben az egyik, vagy mindkét végfok panel ketté volt törve, vagy le volt égve. Az ilyenekbe a Texas kapcsolást építettem bele úgy, hogy a végtranzisztorokat a doboz aljára fogattam le, még hűtőborda sem kellett hozzá.
Szia!
Melyik verziót? Panel kapcsolás? Köszi
Melyiket? Hmm... ezt, csak a nyugalmi áramot állító részt módosítottam.
Nyáktervet nem tudok adni, a legutolsó átépítést kb 17-18 éve csináltam és papírra volt tervezve színes filccel, a nyákra pedig vízálló tussal rajzoltam át.... A hozzászólás módosítva: Szept 16, 2016
Köszi szépen!
Itthon i cuccokból most ilyet sikerült kreálnom! Remélem szépen dolgozik majd benne! Még egy kérdés biztit rakjak bele valahová? Hová? |
Bejelentkezés
Hirdetés |










, meg kap biztosítékokat a tápkörbe és gondolkozom egy egyszerű DC védelmen még. Egy pár, nagyon szép állapotú (és furcsa, a HS-10-zel egyező hangszórókészletű) és éppen hangváltó-javításon áteső HS-100-as hangfal lesz rákötve. Amin még elkerekedtek a szemeim, hogy az U-idom és a ház között semmilyen hővezető paszta nem volt. Most majd lesz.




