Fórum témák
» Több friss téma |
miért pont ezt a sz*r rajzot kellene megépíteni?
Hát ha tudsz jobbat ami +-24V-ről lead legalább 100W, és nem atom bonyolult, akkor nyugodtam írd meg ide a fórumba.
Először is szerintem nem a csodában kell bízni, hogy majd találunk olyan kapcsolást, amire vágyunk, hanem ki kell számolni, mire is elég a +/-24V. Lássuk tehát:
Ha a tápegység ~200W terhelésnél is tudja a +/-24V-ot (megmérted?), akkor élhetünk azzal a feltételezéssel, hogy torzításmentesen kb. +/-22V-ig kivezérelhető a kimenet. Ez szinuszos jelnél 15.5V effektív érték, ami 4 ohm-on 60W, 8 ohm-on 30W teljesítményt eredményez. Ha az erősítőket hídba kapcsoljuk, akkor elméletileg 4x-es teljesítményt kapunk, azaz 4 ohm-on 240W-ot, 8 ohm-on 120W-ot. Szimpla erősítőnél 4 ohm-on 5.5A, 8 ohm-on 2.75A csúcsáramot kell tudni az erősítőnek, hídba kapcsolt erősítőknél ezek dupláját. A kiszámolt paraméterek alapján lehet keresni kapcsoást, ami ezt tudja. Pl. a TDA7294 szerintem pont alkalmas lenne a célra, de talán lehet nézelődni az LM3876 és társai környékén is. Egyébként azt is figyelembe kell venni, hogy az erősítő hatásfokát mondjuk 60%-ra feltételezve nemigen fog elmenni két db 120W-os végfok egy tápegységről. Két 60W-os biztonsággal működtethető vele.
Persze eleve számoltam a kb 60% hatásfokkal, igazából ezt a 2X120W erősítőtt 350W-400W ATX táp átalakításával gondoltam.
De inkább megcsinálom EcoPityu leírását, ő összekötötte a 12V ágat az 5V-sal, így alapból kapsz 17V-ot, az "feljavítva" ~+-35V tehát TDA7294 jöhet. Azóta már elkészültem egy 200W AT-táppal, ami most +-17.5V ad le. Ez egy TDA2030 alapú BDX53 végtranyókkal hajtott 100/60W erősítő, elég szépen szól. Előrször az lepett meg, hogy bekapcsolás után nem volt semmi Ezt úgy értem ugye 50HZ trafónál kell lányíndítás, meg ott van az az 50Hz alapzaj ennél semmi. Egy nagyon kis zizegést lehetett hallani, de az semmi. Méjládát hajtok vele, az meg meg se érzi ezt a frekvenciát úgyhogy nagyon jó!A trafót amúgy szinte át se kellet alakítani, csak kondicsere, túlfeszvédelem ki, TL494 szabályozása. Pedig előtte egy másik táppal 3 napi szarakodtam mire jó lett a szimetria, ennél meg elsőre jó... (Még szűrű tekercset se cseréltem mert Max 3A vesz fel az erősítő, azt meg simán elbírják a gyárik is 1 négyzetmm huzalból vannak az meg ugye ~5A) Úgylátszik ahágy Táp/Márka anyi fajta megoldás.
Ott van a házimozihangfalépítésem is , azokat a 2052-es TDA-kat hídba is lehet kötni, úgy 2x25v-ról 120w-ot tud 8 ohmon! vagy ott van a régi 2030 fejelése BD249.250-el az tudott 2ohm 120w-ot, hídban 4ohm 240w. egy 350-es táp elhajtja , a 92-es RT évkönyvben benne is van. Ha az IC nem bírná a feszkót, akkor helyettesíthető 2040-el! Az bírja.
Majdnem ugyanez van a 92-es RT évk.-ben BD-kkel, ne mondd már, hogy olyan rossz!! Persze nem annyira hifi, de szól, én sokáig halgattam szingliben, és hídbakötve is. Aki minőséget akar, az ne kapcsüzemű tápról, és ne tranyósat építsen. HeHeHe saját vélemény! Gyertek át a csöves erősítő készítése top-ba
Egyébként megterveztem a 2db PCtáptrafóval építhető 494 alapkapcs/szimm kimenőjel/ által maxigázon /50-50% kit. tény./ semmi szabályzás, amit bír, azt bírja. Erősítőhöz jó az! Labortápot meg építsen, akinek még nincs.... Elvileg 2x50v kimenőfesz, 600w, lehet számolni!! Ha összeraktam, talán publikálom a főoldalon.
Eljutottam odáig, hogy összekicsinyítsem a gyári táp nem kellő részeit, vagy ne is alkalmazzam. Ha már úgyis fel van akasztva a táp/4-es láb föld/ akkor minek bele a feszutánhúzás, és a rövidzárvédelem. Kap egy biztit és csókolom!!
Elég durván hangzik ez a táp, amit leírtál. Kössz a tippet, szerintem maradok a 2030/BD249-es változatnál.
Bár most azon dolgozom, hogy a 12V ágat összekössem az 5 voltossal = kb 35V feltuningolva, az meg már elég jó egy 7294-es IC hez! Ja és azt szerintem sokan megköszönnék, ha majd publikálnád a két trafós tápot.
így van, szeretém én is látni, hogy hogy gondoltad ki!
pc-tápból összerakni egy 600Wattos tápot.... hát nem kis pénzspórolás :eek2: . úgyhogy hajrá!
Átakarom alakíttani az AT tápomat ez szerint http://www.hobbielektronika.hu/forum/topic_hsz_133311.html?highligh...133311
De nemakar működni, terheletlenül ha megmérem a feszt akkor megvan a +-50V kb, de amint leterhelem 24V 40W os egővel és megmérem akkro megbolondul a mérőműszer (olcsó, szar). Hova kéne ezt egyáltalán kötni? Mit jelent az h 2x BY359 vagy 4xPR303, én csak 2x PR303at tettem bele az lehet a baj? És az egő is csak izzik ha a + vagy - és a föld közé teszem.
Így nagy hirtelen ezt tudom ajánlani.
Nézd meg ezt a leírást, EcoPityu jóvoltából! Elég jól elmagyarázza mit hova kell kötni. Táp leírás
Nos a multiméter vot a rossz, már van másik, +- 50V jön ki, de ha leterhelem akkor ez leesik 24V ra......
es ha a - és a föld ágat terhelem akkor az 4-5 V köré esik. A föld és az egyik FR303as dióda elé kötöttem.
Önmagában a negatív ágat nem érdemes terhelni, mert azt a táp nem tudja utána szabályozni, csak együtt a +és a - ágat terheld úgy "elméletileg" egyformán kell esni-e a feszkónak (szimetrikus terhelé esetén)
Most megmértem úgy hogy csak a GND + ot terheltem
45V körüli értéket mutatott, és aint rakapcsoltam egy izzót leesett 3-4Vra. a kapcsolást a két FR303as dióda elé kötottem, de ha máshová kötöm akkorse tudom elérni h a 24Vos egők világítsanak. Mit jelent az h 2x BY359 vagy 4x FR303, én csak két FR303at tettem belé egy másik tápbó kibontva, ez lehet a baj?
Nem tudom mi akart lenni az a 4db FR303-mas. Csak kettő kell bele, mert a + ág alapból rendben van a tápba, ahoz hozzá se kell nyúlni. A - ágba kell 2db FR303-mas dióda, de arra figyelj hogy jól legyenek bekötve. A diódák kivezetése (ahova az izót kötöd) az a közös pont. És mit takar az hogy a dióda "elé" kötötted anód vagy katódhoz?
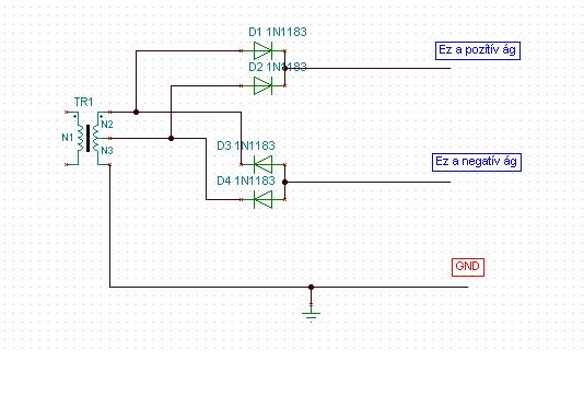
Akkor én ezt nemértem, a rajzon világosan le van rajzolva hogy 1-1 dióda kell a + és a - ág kialakításához. Biztos ugyanarról a rajzról beszéllünk? Én a trafó sekunder kivezetésére kötöttem, arra ahová alapból is rá van kötve két iylen dióda.
Alapból a tápban van 2db dióda a + ágon (vagy ez egy darab tokozásba van építve tipustól függően) Ezek úgy vannak kötve hogy a szekünderből kijön 2db szál azokra van ez rakva, és azt egyenirányítják, és egy közös pontban végződnek. A negatív ág is pont ugyan erre van kötve, csak ellentétes irányban, ott viszonyt gyárilag csak kis teljesítményű diódák vannak, ezeket kell nagyobbra cserélni (Fr303-ra) ha ezzel készen vagy akkor már lehet terhelni a tápot X-amperral, amit bír.
Vagy a legjobb ha lerajzolod te mit hogy kötöttél!
Lerajzoltam, mit hogyan kell kötni. A trafó nem a legjobb a rajzon, de szerintem látszik, hogy mi akar lenni.
Hali!
Egy ATX tápot próbálok "átalakítani", hogy majd Szilva PIC-es forrasztóállomásához tudjam használni. Az eddig már megvan, hogy nagyobb áramú diódákat raktam a -12V-os ágba, viszont a felesleges alkatrészeket (pl 3.3V és 5V kettősdiódái) kitermelném, "jó lesz az majd máshova" címszóval. Ki is szedtem az 5V diódáját, de a táp működésképtelen. Ezután a +12V-ból leosztva (33 + 47 Ohm) kötöttem 5V-ot az +5V-os kimenetre, de hasztalan, mert leesik ez a leosztott fesz 2.3V-ra. Lehet ez miatt, hogy a +5V-os ágból csak a diódát szedtem ki eddig? Ha kiszedem a fojtót (ezt is újratekerném a fórumon olvasottak szerint), puffert, meg még azt a soros induktivitást erről az ágról, akkor működőképessé válna táp szerintetek? Köszi Krisz
Kiszedtem a soros induktivitást (így akkor gondolom nem kell az előtte lévő fojtót is kiszedni), és az ezután lévő kondit és műterhelést. Semmi változás...
Szerintem jó úton haladsz, csak jobban fel kellene térképezned a tápod kimeneti oldalát.
A kimeneteken szoktak lenni műterhelések, lehet, hogy az 5V-on is van. és ezért esik le az 5V. Nekem is 33/47 ohm van az egyik átalakított tápomban és ott nincs ilyen gondom. Aztán meg az is lehet, hogy a 3.3V-ot is figyeli a táp vezérlése, sőt, a 3.3V-ot sokszor az 5-ből állítják elő, és a 3.3V-os kimeneten én eddig mindig láttam kis értékű (10-15 ohm) terhelő ellenállást. A gyűrűmagos tekercs áttekerése nem létszükséglet, a tápágak jobb együttfutását lehet vele elérni, de a pákánál nem kritikus. Áttekerés nélkül a -12V jobban fog lengeni a terhelésváltozás hatására. A +12V és a -12V-ban lévő fojtótekercseket érdemes azonosra cserélni.
Szerintem kötsd vissza az 5V-os ágat! A diódáját amúgy sem tudnád sok helyen felhasználni, mert általában 6-7V felett tönkremegy... AT vagy ATX táp? Szerintem az a gond, hogy a visszacsatolás az 5V-ra volt kötve, és így meghülyült a táp. Hány voltról megy az a forrasztó állomás? 24?
Megoldottam!
Igazad volt, a +3.3V-nak köze van a +5V-hoz, ráadásul a vezérlő IC-nek szüksége van a 3.3V-ra. Kiszedtem még a 3.3V-os ágról is a soros induktivitást (ami a kondi előtt van közvetlen; ez előtt még van két gyűrűmagos is, az még a helyén van), és a műterhelést is. Eddig is megvolt a +-12V, de most már terhelhetem is, nem áll le egyből terhelés hatására. Köszi a segítséget!
Miért is? Mások is átrakják inkább a 12V-os ágra, mert nagyobb áramot bír ez a dióda. SBL3040PT van nálam az 5V egyenirányítására. Szerintem felhasználhatom máshol is. Ha tévedek, javíts ki!
Ja, igen. A visszacsatolás már a 12V-os ágon van (eddig is ott volt). Ezzel a leosztós módszerrel maradjon ott, vagy rakjam vissza az 5V-os ágra?
Feszültségre szoktak kicsik lenni sajnos azok a nagyobb áramú diódák. Ez is 40V-os, ha jól gondolom a típusszáma alapján, a 12V-os rész egyenirányításánál csúcsban 50-60V szokott lenni.
Akkor elnézést, nem vagyok még annyira jártas a PC tápokban, mint Ti!
Végülis nem pont PC tápban való alkalmazására gondoltam, hanem valahova máshova (pl. kis feszültségű, nagy áramú, középleágazásos trafó egyenirányításához).
A gyűrűmagos fojtó áttekerése nem járt sikerrel; még jó, hogy másik magra tekertem, így visszarakhattam az eredetit. Végülis nincs semmi bajom a negatív tápfesz stabilitásával, -12-13V között alakul.
Még annyit kérdeznék, hogy a puffereket azonos értékre cseréljem? Most a -12V-os ágon 470uF, a +12V-os ágon 2200µF van. Viszont 105°C-os kondiból csak 1000µF-osom van. Kicserélhetem erre, nem lesz gond, hogy a pozitív ágon csak fele akkora lesz, mint eredetileg?
Hogy akarod rákötni a pákát? a -12 és a +12 közé? Mekkora áramot vesz fel a páka?
Nem tudom, miért nem sikerült az áttekerés, de mindegy is, jó az eredeti. Az 1000µF bőven elég mindkét ágra.
Erről lenne szó:
Bővebben: Link Nálam egy átalakított ATX tápról jár már majdnem fél éve, a -12V és a +12V között van a páka, a vezérlés a +5VSB-ről megy. A pákának 2A kell, röhögve bírja. |
Bejelentkezés
Hirdetés |




Ezt úgy értem ugye 50HZ trafónál kell lányíndítás, meg ott van az az 50Hz alapzaj ennél semmi. Egy nagyon kis zizegést lehetett hallani, de az semmi. Méjládát hajtok vele, az meg meg se érzi ezt a frekvenciát úgyhogy nagyon jó!






