Fórum témák
» Több friss téma |
Talán azért, mert azon a magon a többi tápágnak is van tekerve huzal, és onnan is megy mindenfelé villany, nem csak a kimenetre. Jó is ez így, tesztelésnél a két sorbakötött 12V/21W-os izzót (1.85A) meg sem érezte a táp, talán 0.01V-ot esett a +12V-os ág feszültsége, de a -12V-os is 0.5V-on belül változott.
Igen, így kell viselkednie, az teljesen jó. Az enyém többet esik a negatívon, de nem érdekes. 300 fokhoz kb. 20%-os teljesítmény kell a pákának, ha valami nagy biliacélhoz hozzányomom, akkor felmegy tán 50%-ig is
Lehet ám, hogy nekem is többet esik, talán 1V-ot, de már nem emlékszem, mert annyi mindent mértem, hogy mindenhol megvan-e a megfelelő fesz. Majd még kicserélem a puffereket, visszaszerelem a dobozába, és újra mérek.
Ezek a %-os adatok honnan vannak, miből számoltad? (csak kíváncsiság; tudom, hogy bírni fogja a táp)
Onnan, hogy a legutolsó változat, ami nálam is működik, az PWM-es kimenettel szabályozza a pákára jutó teljesítményt, és ezt ki is írja a kijelzőre. A páka honlapján lévő grafikonokon lehet látni is ezeket a dolgokat.
A 18F2321-es, ugye?
Úgy látom a másiknak (16F684) a forrásai vannak csak fent, az újabb nem publikus? Bár én inkább majd a 16F-eset készítem el, az is megfelel nekem. Nem OFF-om inkább a topikot. Ha valami gondom lesz, majd a forrasztóállomásos topikba írok.
De, publikus, csak még nem sikerült olyan formába hoznom. Amúgy nekem a 16F684-es változat van megépítve, már abba is bele lett téve a PWM-es szabályozás és a PI szabályozókör.
A hétvégén megpróbálom kicsit összekapni az infókat a pákáról és frissíteni a honlapot. A 18F-es verzióból Karácsonyra készült egy példány, meg most fogok magamnak egy referenciát összerakni (panelt már nyomtattam), mert a tapasztalatok alapján egy-két apróság még módosult.
Akkor minden tökéletes. Már csak után kell építenem.
Örülök, hogy elkészítetted ezt a pákát, legalább ismerkedem a PIC-ekkel (nemrég kezdtem bele, így nem sok tapasztalatom van).
Kész vagyok a táppal. Jól emlékeztem, tényleg csak max 0.5V-ot változik a negatív tápfesz szimmetrikus terhelésnél.
Érdekes, most bírja az asszimetrikus terhelést (-12V-GND), eddig mindig leállt (+12V-GND-re természtesen eddig sem állt le).
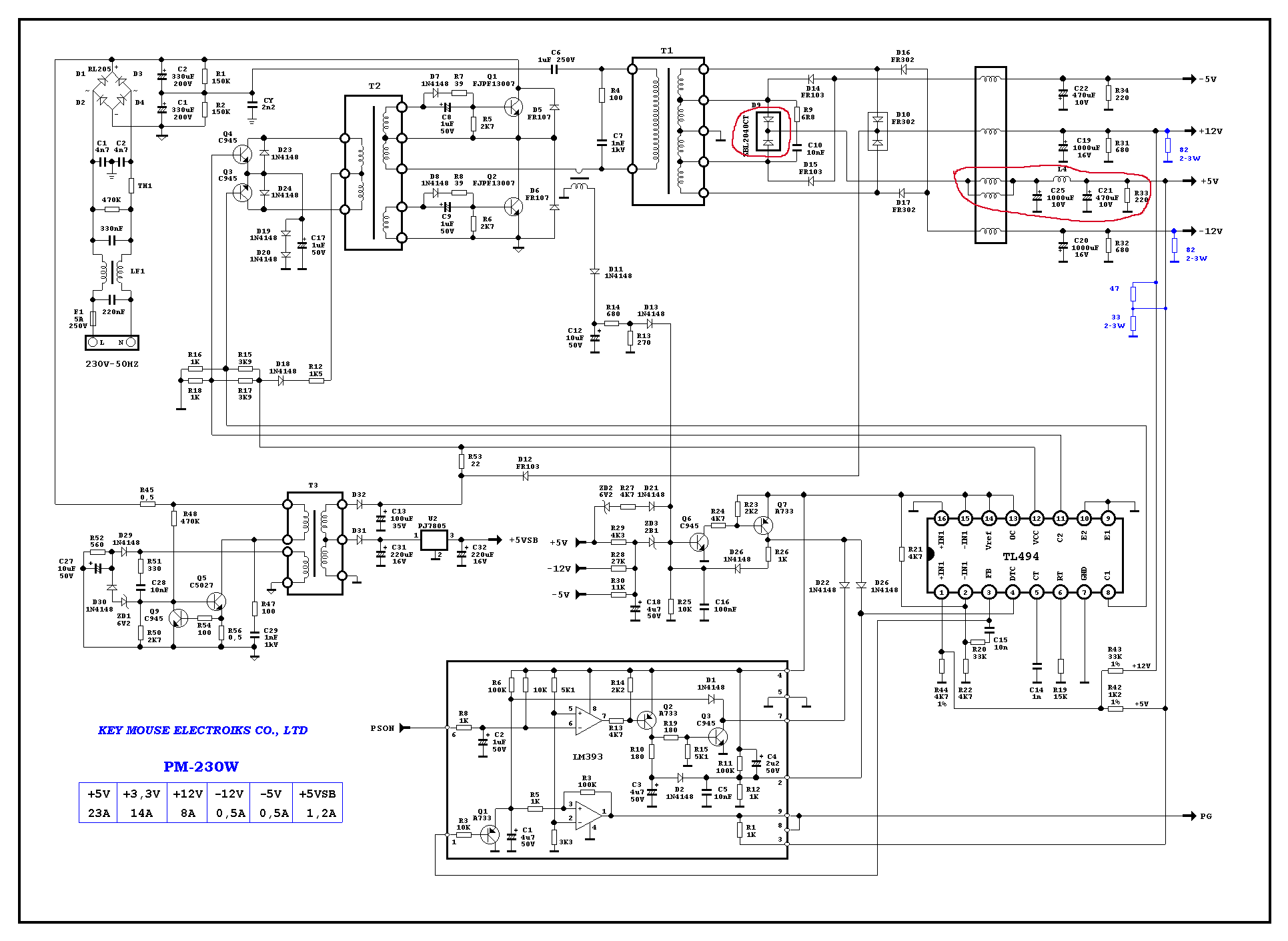
24V-os forrasztópákát és a PIC-es szabályzód szeretném ATX-es tápról működtetni.Mivel neked is igy működik,a mellékelt rajzon ha megtennéd hogy megnézed, hogy mely áramköri elemek azok amik elhagyhatók ahhoz, hogy a páka és a vezérlés még működjön, mit kell még átalakítani, a bejelölt diódákon kívül mit kell cserélni.Gondolom a kimenetekre nagyobb kondi.Előre is köszönöm.
Volna még egy kérdésem: a szabályzódban lévő MTP55N03 fet-et milyen típussal lehet helyettesíteni?
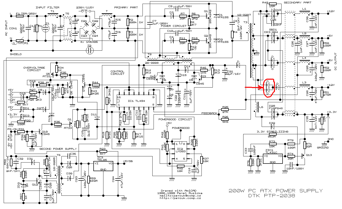
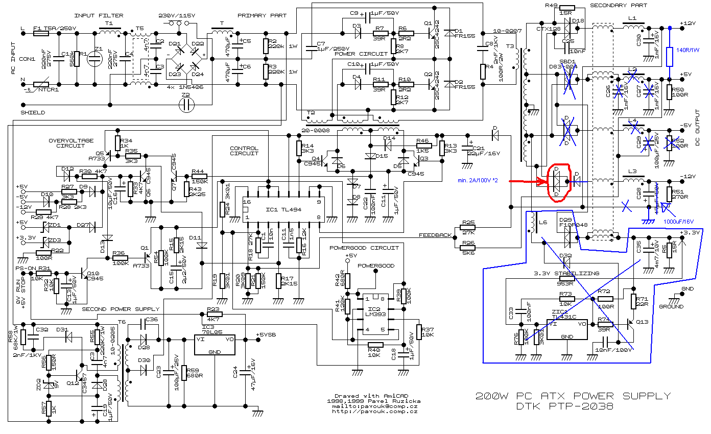
Ismerem ezt a rajzot (nem igazán értem a negatív kimenetek miért nem a nullához vannak pufferelve, hanem a pozitív tápokhoz).
Berajzoltam kékkel a rajzra azt, hogy én mit tennék vele, ha csak a +12V és a -12V kell. A pirossal jelölt diódákhoz is írtam minimum paramétereket, és a mögöttük lévő diódát én átkötném, nem kell az oda. A -12V-os kimenetet átalakítanám, hogy a kimeneten az előterhelés és a puffer a nulla felé nézzen, valamint a +5V és a +12V kimenetek közé betett 140 ohm fogja átverni a szabályozást az 5V-os részek kiszerelése után. A +5V-os kimenet lebontásából elvileg lesz is olyan kondi, amivel a -12V kimenetet kellene ellátni az eredetileg ott lévő nagyon kicsi értékű helyett. A +3.3V-os kimenet lebontásakor meg olyan diódák eshetnek ki, amik a -12V-on használhatók, utána kell nézni az adataiknak. Ilyen tápod van, vagy az egészet szeretnéd utánépíteni?
Pl. IRF9Z34N vagy IRL530A, amit én kinéztem magamnak, de IRF-ek közt lehet találni elég sok megfelelőt, olyan 10-30A kategóriában érdemes keresni.
Azért választottam ilyen nagy áramút, látszólag feleslegesen, mert ezeknek elég kicsi a nyitott állapotú ellenállásuk ahhoz, hogy ne essen sok feszültség a FET-en. Gyakorlatilag 1-2 tizedvolt esik 2A mellett a kapcsolóelemen. A 18F-es verzióba egy IRFR024N SMD FET lett beépítve, majdnem nulla hűtéssel, kiválóan működik.
Köszi mindkét választ.Ilyen tápom van.Eredetileg csak a doboza lett volna felhasználva, de mivel működőképes az elektronika, igy nem fogom kidobni hanem ellátja akkor a pákát és a szabályzót is.Így nem kell 24V-os trafót vennem.Köszönet a segítségért mégegyszer.
Még jó, hogy szólt egy topictárs, az IRF9Z34N ide nem jó, mert P csatornás!
Én kevertem össze, az N-es párja, az IRLZ34N használható itt.
Sziasztok! Szerintetek egy átalakított pc táppal megépített labortápból mi sülne ki? Működne egyáltalán, vagy megzavarná a vezérlést hogy a pc táp khz-ekkel dolgozik?
Én pont ilyesmin törtem a minap a fejem, szerintem nem lenne szabad zavarnia a PC tápnak. Tapasztalataim szerint olyan 2x18, 2x19V környékére lehet úgy feltornászni a PC tápok kimenetét, hogy az terheléskor (150-200W) is megmaradjon, és ne "harapjon bele" a hálózati brumm.
Az így előállított feszültséget én leginkább disszipatív szabályozókkal szabályoznám tovább, végül egy +/- 0-16V között szabályozható, oldalanként 6-7A terhelhetőségű kimenetet kapnék, ami szerintem nagyon sok mindenre elég.
Nekem 30V 3A -es labortápot hajtana, méghozzá 2-t, ehhez szükség van 30-35V DC-re. Valahogy meg kellene oldani, van itthon pár táp, majd kisérletezgetek.
Kicsit ugyan gány megoldás, de ha a +18 és a -18V között nézzük, akkor az 36V, pont jó lehet a 30V-ig szabályozhatónak. Ehhez az kell, hogy a PC táp -12V-os ágát is rendesen megépítse az ember, az is bírja a nagy áramokat. Meg persze a földeléseket nagyon körültekintően kell átnézni, szétválasztani.
Viszont ilyenformán két PC táppal lehet két teljesen független, egyenként 0-30V között szabályozható tápot csinálni, amiknek a kimeneteit utólag lehet közösítgetni, ahogy éppen a célnak kell: akár +/-, akár két egymástól eltérő, azonos polaritású tápfeszt is elő lehet állítani.
Hogy jött ki a 18V? Ha a +12V és a -5V között nézzük akkor is csak 17V-ot kapunk. Én arra gondoltam, hogy a trafón az 5Vos tekercsekből fölhasználok 2-t, (tudtommal az 5Vos tekercs 3*3 menet) azt sorba kötöm, ekkor lesz egyenirányítás után 10V és 12V is. Ennyi eltérés lehet a 2 labortáp között. Szerintem. És persze a kimeneti fesz is megemelném. A min 3,5A-t így is leadná bőven.
Szerintem az 5V-os tekercsek után van még a 12V-os ág tekercselése, nem biztos, hogy túl sokat tudsz variálni az 5V-os tekerccsel.
Nálam a 18V úgy jön ki, hogy a szabályozásba belenyúltam és a 12V helyett áll elő ennyi. Lehet feljebb is menni üresen, de akkor terhelésnél már a hálózati 50Hz-ből adódó hullámosság "belelóghat" a tetejébe. A 18V-ot még 7A-es terhelésnél is stabilan tartani tudta. A -12V-os ág meg át lett alakítva, hogy pont úgy nézzen ki, mint a +12V-os ág, csak ugye elenkező bekötésű diódákkal és elkókkal (én a gyűrűmagon lévő tekercseket is áttekertem, hogy a +12 és -12 ágaknak teljesen egyforma huzalból és menetszámmal legyen a tekercsük). Ebben a felállásban +18V-ra és a -18V-ra is 7A terheléseket téve (ez olyan 250W összterhelés) a kimenet stabil maradt, minden üzemszerűen működött. A kimenetet totálisan aszimmetrikusan terhelve is csak nagyon kis mértékben mászott el a másik oldal (a +18V-ot 7A-rel terhelve a -18V terheletlenül járt, de csak 1V-on belül változott).
Ez elég korekt megoldás. Szerintem én is ezt alkalmazom. És akkor a trafót se kell babrálnom. Ráadásul a +/- 5V-ot, ami szintén megemelkedik, stab kockával megfogom, és tökéletes lesz a műszerek táplálására.
Alkottam valamicskét a táppal. Jelenleg terheletlenül lead +15,4 és-22V-ot. Holnap terhelem és meglátjuk.
Alakítgatam egy ATX-es PC tápot.Ahogy szilva írta a +12 és -12 ágakat teljesen egyforma huzalból és menetszámmal áttekertem.Terheletlenűl +12 és -20V-ot mérek, gondolom terhelés nélkül ez rendben van.Leterhelve a -12(kék) és a +12(sárga) ágak között (24V 60W-os izzóval)leáll a táp.Gondolom a védelem tilthatja le. A +5V-os ágat is le kellene terhelnem, ha igen mennyivel(xΩ/xW)?A csatolt képen látszik mit változtattam rajta.Előre is köszi a segítséget.
Szia!
Olvass visszább ebben a topicban, mert a fórumtársaink már leírták, hogy hogyan kell a túlfeszültségvédelmet , és a "túláramvédelmet" kiiktatni! (első esetben a vezérlő IC néhány lábát testelni kell 100ohmon, a másik esetben pedig, ha jól nézem a te rajzodon, a T1 trafó mellett balra van egy kis tekercs, mely az átfolyó áramot tartja ellenőrzés alatt. Vele is kell kezdeni valamit!) Terhelésnek pedig ráraksz az 5voltos ágra mondjuk egy 10-20 wattos izzót(ha jól tudom, a 12voltos izzó is eléggé megterheli az 5 voltos ágat, hogy a 12voltos ág stabilabb legyen!) Vagy ohm törvénye alapján kiszámolod, hogy 10-20 watt terhelés legyen 5 volton. ehhez 2-4 A kell!
Nekem a negatív ágon a -20V soknak tűnik, annak nem illene ennyire elszaladnia. Az áttekerést a gyűrűmagra értetted? A tekercselési irányokra figyeltél (ugyanúgy kell maradnia, ahogy volt eredetileg)?
Az én tápegységemben minden tápfeszültségágban volt a gyűrűmag után még egy-egy tekercs is a pufferek előtt, én ezeket is egyformára cseréltem. Az átalakítás után a +12V-ra és a -12V-ra is azonos előterhelést tettem. Nálam a +5V-os ág teljesen le lett bontva, de hogy a szabályozás lássa az 5V-ot is, az eredeti 5V-os kimeneti pontra 47ohm+33ohm osztóval a +12V-ból hazudtam oda a +5V-ot. A -12V-ra pedig egy 82ohm került terhelésnek. Az ellenállások 2 vagy 3W-osak. Szerintem a feszültség emelésével (ha szükség van rá) majd akkor érdemes elkezdeni foglalkozni, ha a +12V és -12V is kész, terhelhető, akár féloldalasan is.
Igen a gyűrűmagra értettem és a tekercselési irányra figyeltem.Nincsen a gyűrűmag és a pufferek között tekercs csak a +5V-os ágban.Csatoltam 2db képet.Az első ahogy van jelenleg a táp, a másodikon amit módosítanom kell.A pirossal bejelölteket el kell távolítani a kékkel jelölteket beépíteni?Remélem jól értelmeztem!
Igen, nálam úgy működik a dolog, ahogy berajzoltad. Annyi különbséggel, hogy mivel a 33+47 ohm rajta van a +12V-os ágon, oda nem tettem még egy 82 ohm-ot.
Köszi a segítséget.A előbb elfelejtettem kérdezni, a kimeneteken a +12 és a -12 ágon a puffer után a 680 Ohm-os ellenállások mi célt szolgálnak (R31,R32) nem baj hogy lecsökkentik a terhelő ellenállások értékét? 0,4W-os mindkettő.
Azok nem sok vizet zavarnak, akár maradhatnak is.
Csaó. Az egyik tápomban nem TL494-es ic van hanem valami egyéb. Ez van ráírva: 2003, alatta IFGN0G0317E. Adatlapot nem találok róla. Ha valakinek van infója erről az ic-ről, szívesen veszem. Köszi előre is.
|
Bejelentkezés
Hirdetés |












