Fórum témák
» Több friss téma |
Szia! Capture Compare PWM modul tehát (3 funkciójú)és ebből hány darab van az adott PIC-ben. Az ECCP modul a pwm jelet félhídban és teljes hídban is ki tudja adni a sima CCP modullal szemben. A max. 10 bites pwm felbonás áll: felső8 bit CCPRxL regiszterbe az alsó 2 bit pedig a CCPxCON regiszter 4. 5. bitjébe kell írni.Általában elég 8 bitet használni, nem kell bíbelődni a 10 bittel.
A K22 is 10 bites pwm-et tud... üdv.:Foxi A hozzászólás módosítva: Szept 24, 2014
A C18 programkönyvtárából használom a beépített függvényeket így nem irkálom a regisztereket külön.
Tehát akkor, ha külön írja, hogy 10-bit PWM akkor az azt jelenti, hogy alapból tudja azt vagy ez csak egy olyan kis plusz infó, és igazából mindegyikbe benne van, csak max nem írják oda? Vagy ahol ezt külön nem írják azok csak 8bites PWM-et tudnak?
Sikerült!Hihetetlen
Már majdnem feladtam.Most már csak annyi,hogy nagyon rossz a fénye.Szemből szinte semmit nem lehet látni,45°-ot kell fordítanom rajta, hogy lássak valamit.Szoftveresen nem lehet csinálni vele valamit?
Nem tudom sikerult-e letolteni a 4shared-rol a dolgokat, de itt a 28 pin demo panel doksija.Megegyszer a link. Erdemes szetnezni benne.
A hozzászólás módosítva: Szept 25, 2014
10 bites PWM: A CCPxCON 7..6 bitjeivel egészül ki ("alulról") a CCPRxL 8 bites kitöltési értéke. Így lesz 10 bites a felbontás:
Ajánlom figyelmedbe az adatlapok gondosabb tanulmányozását... A hozzászólás módosítva: Szept 25, 2014
Sokmindent letöltöttem ...pont ezt nem de megnézem. Köszi!
Köszönöm a részletezést és ezt még értem is, de....
A kérdés csupán az, hogy az adatlapon miért tünteti fel, külön, hogy 10bites PWM. Ez csak amolyan plusz infóként van ott? Mert ezek szerint, mindegyik PIC tud 10bitet, ha ez van oda írva: Digital Peripherals: 1-CCP, 1-ECCP
Mivel nem tudtam beállítani, ezért simán a földre kötöIittem.
Vo lábat kösd egy potencioméret csúszkájára. A potenciométert pedig a Vdd és a Vss közé. Középállásból tekerd fel vagy le, amíg a legkontrasztosabb kép jelenik meg.
Idézet: „CCPRxL 7..0, CCPXCON 7..6” Helyesen:
Köszi, így már működik
Hogy ez nekem miért nem jutott az eszembe!? Egy 10k-sat tettem rá, és bizonyos értékeknél nagyon gyorsan változik,a külső tápnál 0 ohm közelében,a PICkit2-nél 10kohm közelében, de most már jól látom
Sziasztok! Valaki meg tudná mondani, hogy egy 18F67K90-nek milyen címen kezdődik az EEPROM memóriája? Régebben egy 16F es szériánál a 0x2100 on volt, de ennek nem ott van. Adatlapot böngésztem, de nem igazán találtam
Üdv: Balázs
0xF00000
Köszönöm!
köszi az ötletet, de beállítottam, kipróbáltam, nincs bekapcsolva. Config2H = 0xF4
Szia, nem értem a kérdést, mert már a programozásnál hibát dob a Pickit2. Tehát a picem nem is indul el, egyébként a programozó lábakat nem is akarom használni a példaprogramomban ( RB6, RB7)
Az előző program se használta?
Próbálj először egy törlést.
A VddCore lábat egy 10µF kondival kötöm a 0-ra. Idézem a doksi 2.4 fejezetet:
Idézet: „must use a capacitor (10 μF typical) connected to ground” A Vdd és Vss lábak között 100nF kondi van rögtön a lábaknál. Minden táp, föld: pin 11,12; pin31,32, sőt a pin4, 5 RA2,RA3 mint AVdd/Avss (de ez utóbbi akár van, akár nincs, marad a jelenség) Más tápról nem tudok (40 pin PDIP proc) A PGD-PGC lábakat nem használom, csak a ICSP bekötés megy rá. Órajel: próbáltam 4Mhz külső kristály kvarccal plusz 27pF kondikkal, HS módban és e nélkül a belső 31kHz kvarccal, EC módban, de siker nélkül: Idézet: „Programming Target (2014.09.25. 21:42:59) PIC18F45J10 found (Rev 0x2) Erasing Target Programming Program Memory (0x0 - 0x7F) Programming Program Memory (0x3FC0 - 0x3FFF) Verifying Program Memory (0x0 - 0x7F) PK2Error0027: Failed verify (Address = 0x0 - Expected Value 0xEF04 - Value Read 0x0) PICkit 2 Ready ”
Connect megy
törlés megy: Idézet: „Erasing Target PIC18F45J10 found (Rev 0x2) PICkit 2 Ready ” Read megy, minden 0!! ezért a Blank check is hibát jelez Idézet: „PK2Error0027: Failed verify (Address = 0x0 - Expected Value 0xFFFF - Value Read 0x0)” Viszonylag sok tapasztalatom van Pic16-tal, nincs gond. PIC18F452 is OK!! De ez a PIC18F44J10 ? (ez az első 3V-os, a 452-esen használok kvarcot!)
Sziasztok! Van egy olyan problémám, hogy EEPROM-ba adnék meg adatokat MPLAB-ban, és 0xF00000-0xF00100 közé tudok csak adatot megadni. A kérdésem az lenne, hogy 0xF00100-fölött hogyan tudnék megadni adatot? Configban elvileg nincs letiltva semmi EEPROM-mal kapcsolatos. (18F67K90)
MpLab 8.90 -ben megy:
Az a gyanúm, hogy régi a pk2 firmwared, frissítened kéne. Régi firmwareknél előfordult ilyen hiba az újabb csipeknél.
Én is ezt a verziót használom, próbáltam a fent leírtak szerint, de hibaüzenetet dob ki.
A pic18f4550.lkr állományt használja...
A manóba, hogy csúnyábbat ne mondjak
Köszönöm ismét a segítséget!
További kellemetlenségektől is megkímélheted magad, ha az elérési útvonalba nem raksz ékezetes és egyéb, speciális karaktereket (pl.space) !
Igen, erre már régebben rájöttem, viszont fél éve nem foglalkoztam a projektemmel, és elsiklottam a linker fájl felett...
Sziasztok! Pár kezdő kérdésem lenne. Utánanéztem a keresőben, de hasonlót nem találtam.
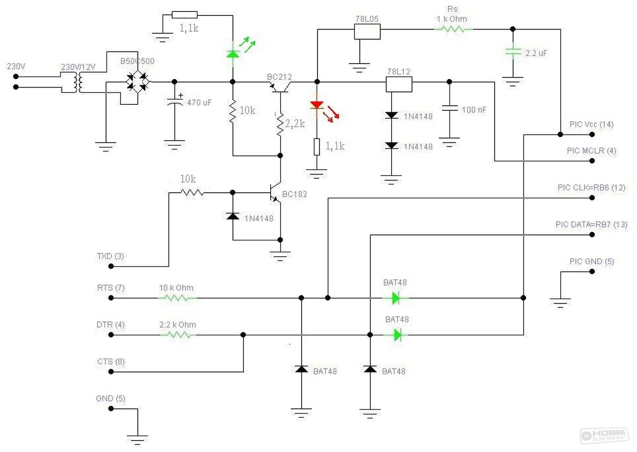
Az egyik kérdésem, hogy milyen égetővel (lehetőleg házival) kezdjek el PICelni? Van egy 16F628-asom, és még rendelkezésre áll egy soros és egy párhuzamos port is. Két égetőt találtam ami szimpatikus volt (mellékelve), az egyik egy Oshon, a másik (ha jól tudom) egy JDM, amit ugye sokan nem szeretnek. Az Oshont építeném meg, de sem a WinPic-ben, sem az MPLAB-ban nem találtam ezt az égetőt. Ilyenkor mit tudok tenni? Esetleg tudnátok mutatni valami jó kapcsolást?
ezt találtam, és letöltöttem
(szerintem ez volt előtte is) Idézet: „Initializing PICkit 2 version 0.0.3.63 Found PICkit 2 - Operating System Version 2.32.0 Target power not detected - Powering from PICkit 2 ( 3.00V) PIC18F45J10 found (Rev 0x2) PICkit 2 Ready ” de ugyanaz maradt a helyzet.... |
Bejelentkezés
Hirdetés |





Már majdnem feladtam.Most már csak annyi,hogy nagyon rossz a fénye.Szemből szinte semmit nem lehet látni,45°-ot kell fordítanom rajta, hogy lássak valamit.Szoftveresen nem lehet csinálni vele valamit?
Üdv: Balázs 
Köszönöm ismét a segítséget! 





