Fórum témák
» Több friss téma |
Fórum » PIC - Miértek, hogyanok haladóknak
Köszi, guru!
Valami ilyesmire gondoltam. Jó ez így ahogy leírtad. Majd egyszer csak beleásom magam... Ez eddig tényleg tetszik! Nem akarok telhetetlen lenni, de mi van ha csak úgy van internet, hogy ha mobilomon bekapcsolom az AP-t.... nem tudok vezetéket húzni (se koax, se telefon) Ha jól sejtem akkor ott hagyom a mobilomat örökbe? Vagyis legalább addig amíg akarom hogy menjenek az adatok...Amúgy közben nem tétlenkedtem, levizsgáztam villanyszerelésből meg találtam egy ilyet, lehet, hogy többeteknek tetszene:RN370 bár a kérdés még mindig fennáll: mi van ha nincs AP közelben? Szép estét!
Az internethez milyen módon kapcsolódsz? Egy ilyen router két soros portot kitesz az internetre. A fogadó oldal lehet még gond, azt passzolom.
Idézet: „Nem akarok telhetetlen lenni, de mi van ha csak úgy van internet, hogy ha mobilomon bekapcsolom az AP-t....” A TP-Link WR703N router WiFi kapcsolatra is képes, továbbá az USB csatlakozója eredetileg egy 3G USB modemhez készült (nem tartozéka a routernek, külön kell megvenni), tehát 3G kapcsolatra is képes. Bővebben: Link Természetesen ha a 3G USB modem lefoglalja az USB kapcsolatot, akkor vagy egy USB HUB kell mellé, vagy pedig az alaplapi UART kivezetéseit kell a dobozból kihozni (gyárilag nincs kivezetve), s ahhoz kell a PIC soros portját csatlakoztatni.
Sziasztok!
Apróban hirdess! -moderátor- A hozzászólás módosítva: Júl 3, 2014
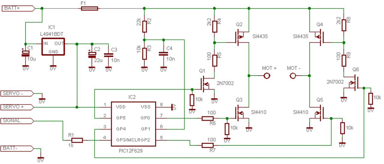
Sziasztok!
Megépítettem az alábbi kapcsolást, de az lenne vele a gondom, hogy egyik irányban minden esetben el indul a motor, de másik irányban nem mindig akar el indulni, amikor nem indul el akkor az ic 2-es lábán nem jelenik meg nyitó feszültség. Sajnos a pic programozáshoz nem nagyon értek még ezért kérném a segítségeteket.
Sziasztok!
Szeretnék egy kis segítséget kérni. Van egy PIC32-es modulom (snadPIC, PIC32MX795F512L), ehhez van csatlakoztatva egy SSD1963-as IC-vel szerelt 4,3"-os kijelző(ugyanaz a bekötése mint a PIC32es mikromedia+ boardnak). Találtam hozzá példa kódot mplabX-hoz, amit sikerült mostmár beüzemelni, tehát tudok színeket állítani a kijelzőn, vonalakat rajzolni, pöttyöket stb. Ezek a primitiv library-ból csináltam meg a TechToys-os oldalról. A problémám az, hogy szeretnék stringeket, vagy karaktereket kiíratni a kijelzőre. Ehhez szeretnék egy kis segítséget kérni hogy merre lenne érdemes elindulni, mert nem igazán találtam hozzá semmit sem. Elég lenne valami egyszerű, egy betű típus, egy méret stb. Ha valaki tudna mondani valami irányzékot, hogy merre induljak el, nagyon megköszönném
Fontot találsz bármelyik Arduino + Nokia 5110 vagy 1.8" TFT library tartozékaként. De úgy tudom, a Mikroelektronikának van valami fontkonvertáló segédprogramja is. (GLCD Font Creator)
A hozzászólás módosítva: Júl 14, 2014
Arduinosat próbálgatom éppen, de én mplabot használok, mivel a mikroC for PIC32 programkorlátos a demo verzió miatt, és 6Kb-nál nagyobb fájlokat nem tudok lefordítani.
Azért köszi a segítséget
Én egy szóval sem mondtam, hogy használj MikroC-t. Amennyire én tudom, az említett alkalmazás "standalone", tehát egy független segédeszköz. A cél az, hogy létrehozz egy fejléc állományt, amelyben C tömbként definiálva vannak a karakterek. Természetesen a fejlesztői környezetnek tetsző módon meg kell mondani, hogy ROM-ban legyen tárolva...
Sziasztok!
Egy régi bejegyzésben olvastam, valaki kérdezte, hogy-hogyan tudna egy egyszerű mosógép vezérlést összehozni PIC-el. Már két napja keresem, de nem találom a beírást. Valaki csinált már ilyen programot?
Sajnos ilyen későn...
Nekem egy MCP3204-CI/P 1225KBA teljesen jól működik már hetek óta...
Nekem meg néhány MCP3424 működik régóta. Csak a kommunikációs portjukban térnek el(I2C), ezért összevethető szerintem, ha az AD jóságát vizsgáljuk...
Nekik az SPI kommunikációval és / vagy a típus viselkedésével volt gondjuk. Csak 0 értékkel válaszolt a konvertálási parancsra ill. idővel a tápfeszültséget "húzta" le. Ilyen hibákat még nem tapasztaltam, igaz DIP tokos példányt és foglalatot használtam.
Attila ezt írta legutóbb:
Idézet: „Szóval elvileg az SPI interfésze működik neki, csak mérni nem akar.” Így gondoltam, hogy nem az SPI modulja a rossz, ezért mindegy, hogy SPI, vagy I2C, belül egyformák. Lehet, hogy szériahiba volt...
Szia öregharcos, én nem írtam ilyen softwaret, és nem is láttam a threadet de van némi tapasztalatom picek terén. Ha sok időd van és meg szeretnéd csinálni szívesen segítek
viszont lesz könnyű. A legegyszerűbb vezérlés gondolom 3 gombot tartalmazna 1.tölt 2.forgat 3.kienged+forgat. Sok elképzelést meg lehet valósítani a legnagyobb gond viszont a csap és motorvezérléseknél lephet fel. Alapvető fogalmakat mint a PWM, Portműveletek, viszont elengedhetetlen tudni.
Sziasztok!
A 18f25k50 az csak Pickit3- al írható? És ha igen a gyári Pickit2-es állománnyal átalakítás nélkül készíthető e Pickit2 klón? Vagy, mert gondolom nem. Miket kellene átírni? Vagyis gondolom a konfigot kellene átírni, de azt hogy?
Idézet: „A 18f25k50 az csak Pickit3- al írható?” A gyári PICkit2 Pk2DeviceFile.dat v1.62.14 már ismeri a 18F25J50 -et. Idézet: „És ha igen a gyári Pickit2-es állománnyal átalakítás nélkül készíthető e Pickit2 klón?” Szól róla egy egész topik: Bővebben: Link De miért függ ez attól, hogy a 18f25k50 az csak Pickit3- al írható? Idézet: „Miket kellene átírni? Vagyis gondolom a konfigot kellene átírni, de azt hogy?” Semmit. A 18xxFJ sorozathoz csak a Vdd állítós klónok lesznek jók: Watt féle vagy a Furatszerelt. A hozzászólás módosítva: Júl 22, 2014
Nagyon szépen köszi. Vdd- állítós klónom van. Nem Watt féle, azthiszem egy az egyben az eredeti kapcsolás az epromok nélkül. Hülye kérdés: A J-s típusok családja gyanánt J-s nek ismeri fel a K-st, de ettől az jó lesz?
Tehát ha a 2 pic nem egyforma, (18f2550 és 18F25k50) nem egyformák a timerek stb.. Ha módosítás nélkül a PK2V023200.hex-et bele töltöm akkor működik mint Pickit 2? De továbbra sem értem hogy a J-s típussal mit csináljak. Azt látom hogy benne van de bármit csinálok maximum felismeri így Unsupported Part (ID=52C0). Amiből kiderül, hogy kapcsolat az jó, de nincsen benne a dat állományban ez a K-s típus. Ami eddig is világos volt. A kérdés hogy hogyan ismertethetem fel vagy akármilyen alternatív módon égethetem be az állományt?
Már majdnem egy éves a kérdés, de még mindig nincs piacon...
Bocsának összekeverten a 18F25K50 -et és a 18F25J50 -et.
Idézet: „Ha módosítás nélkül a PK2V023200.hex-et bele töltöm akkor működik mint Pickit 2?” Nincs újabb gyári firmware. Telepítsd fel a PICkit2V2.61 kezelő programot. Lépj ki belőle. Töltsd le a PICkit2 klón topikból a Pk2devicefile.dat tömörített állományát. A PICkit2 V2.61 telepítési könyvtárában nevezd át a Pk2devicefile.dat állományt, hátha jó lesz még valamire. A tömörített állományból másold az eszközleírót a telepítési könyvtárba Pk2devicefile.dat néven. Indítsd újra a programot. Miért nem működik rendesen a keresés?? 44 lapot kellett átnéznem visszafelé, mire megtaláltam. Sem az inteligens, sem a file melléklet keresése nem hozza elő. A "csak ebben a témában" keresés az egész témát hozta. A próbaüzem már több, mint 1 éves.... A hozzászólás módosítva: Júl 22, 2014
Nagyon köszi! Jó lett mindjárt maratok is egy pk2 panelt hogy megy e mint pk2. De valószínűleg jó lesz. Az írás sikeres volt. Mégegyszer kösz.
Sziasztok!
Pic16F1829 mikrovezérlőt kapcsoltam össze az UART modulján keresztül a számítógéppel. Ha a CCS-C 5.009-ben a program elejére a:
dirktívákat írom, szépen megy a soros kommunikáció. Ha viszont a
direktívákat írom (azaz a FUSES-ban átírtam az INTRC_IO-t HS-re, és a delay-ben 4millió helyet 20milliót írtam), akkor nem megy egyáltalán a soros kommunikáció. Mi lehet ennek az oka? Szeretném, ha a mikrovezérlő 20MHz-en menne, mert az egyik pin-jén egy jelet mintavételezek, és ezért minél nagyobb órajelet szeretnék használni. A hozzászólás módosítva: Júl 24, 2014
Szia!
Sikerült beleírni a 18F25K50- be a pk2 állományt. Kimartam a nyáklapot és a szükséges alkatrészeket ültettem csak be a 470nF meg 100nF kondikat. Meg ugye a kristályt a kondikkal, de nem ismeri fel Pickit2 -ként. A VUSB lábon ottvan a 3,3V, de a kristály biztosan nem rezeg. Nem kellene valamit a konfigban módosítani? Vagy ez biztos, hogy ezzel mennie kellene változtatás nélkül?
Maga a PICkit2 firmware csak 18F2550 ill 18F4550 -en fut. 18F25K50 nem lesz jó neki.
Jó hát ez lehangoló. Semmit sem lehet akkor tenni? Csak mert jóval olcsóbb és a ChipCad-ban már csak ilyen van.
A hozzászólás módosítva: Júl 24, 2014
Jelen pillanatban 99 db 18F2550-I/SP van a raktárukban. A HeStore -ban pedig 962 18F2550-I/SO és 286 db 18F2550-I/SP van.
Esetleg a továbbfejlesztett klón 18F4550 -nel: Chipcad 96 db 18F4550I/P és 109 db 18F4550-I/PT. HeStore: 1686 db 18F4550I/P és 19 db 18F4550-I/PT. A hozzászólás módosítva: Júl 24, 2014
Igen, köszi. A DIP tokos nem jó. A HeStore 2032 forintért az 580Ft-os K-s hoz képest meg az egyébként 1000 forintos ChipCad-eshez képest is nagyon sok.
A hozzászólás módosítva: Júl 24, 2014
Tehát akkor jól sejtem, hogy ez irányú változtatások nem nagyon vannak a K-s típus felé?
|
Bejelentkezés
Hirdetés |




Valami ilyesmire gondoltam. Jó ez így ahogy leírtad. Majd egyszer csak beleásom magam...
Ez eddig tényleg tetszik! Nem akarok telhetetlen lenni, de mi van ha csak úgy van internet, hogy ha mobilomon bekapcsolom az AP-t.... nem tudok vezetéket húzni (se koax, se telefon) Ha jól sejtem akkor ott hagyom a mobilomat örökbe? Vagyis legalább addig amíg akarom hogy menjenek az adatok...
meg találtam egy ilyet, lehet, hogy többeteknek tetszene:



viszont lesz könnyű. A legegyszerűbb vezérlés gondolom 3 gombot tartalmazna 1.tölt 2.forgat 3.kienged+forgat. Sok elképzelést meg lehet valósítani a legnagyobb gond viszont a csap és motorvezérléseknél lephet fel. Alapvető fogalmakat mint a PWM, Portműveletek, viszont elengedhetetlen tudni.





