Fórum témák
» Több friss téma |
Fórum » PIC - Miértek, hogyanok haladóknak
én senkit se akkarok megbántani de ne az irásomat becsméreljétek légyszi de todom sajnos nem vagyok jó magyarból
Egyet kell hogy értsek Norbertoval.
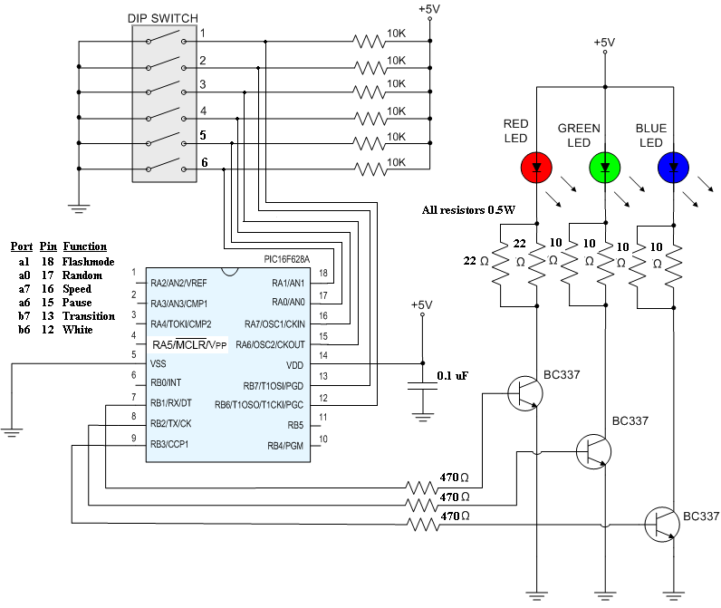
(Különbenis szép a kilátás a Taigetosztól... )A kapcsolással kapcsolatban: - Az MCLR lábat nem kellene felhúzni? Avagy programból tiltva van? - PGM lábat nem kellene lehúzni? Vagy ez a funkció is ki van kapcsolva? - Láthatnánk a vezérlőprogit is?
Szoval azt a JAL programot leforditottad, az hiba nelkul lefordult es azt hiba nelkul felprogramoztad a PIC-edre?
A tap eleg stabil? Bekapcsolaskor mekkora feszultseget mersz rajta? A osszes vezeteket kimerted, nincs sem szakadas sem pedig rovid zar?
Szerintem a letölthető HEX-et használta, mert a forrásfájlokat hiányosnak látom (vagy valami régebbi könyvtárat használ a szerzője).
A 16f628 - 16f628A különbség nem okozhat gikszert?
A CONFIG regiszter be van rendesen állítva?
A programban van rá utalás, de parancs nincs hozzá. (Bakker! Máshol is lehetett érezni a földrengést? Mert itt Tatabányán rendesen mozgott alattam a ház...)
Én nem értek a programozáshoz. De van itt még kétt leirás.
Ha a kész .hex fájlt programoztad fel, akkor elvileg működnie kellene. Azt viszont nem tudom, hogy a 628 mennyiben különbözik a 628A-tól, és okozhatja-e a hibát. Más kérdés hogy a hardver rész jól van-e összerakva. (Bár olyan egyszerű mint a szög...)
(A rengés óta nincs GSM kapcsolat itt...)
Igen a kész hex file-t másoltam be,de a programozóban müködik ,k8048-as programozó.
Kimásoltam a nyak tervet ,de szerintem jó,de azért lehet elnéztem valamit.
Sziasztok! ***
Szia. Éppen szerencséd van én is ezzel szívtam 3 napot mire rájöttem mi a hiba. Találtam egy másik kapcsolási rajzot, azzal szépen működik. Az összes DIP kapcsolót zárt helyzetbe tedd, majd egyesével "nyitogasd" ki és láss csodát működni fog. Észrevetted hogy 6 kapcsoló van benne. Remélem tudtam segíteni.
Helló! Ugyan az a hex file jó hozzá vagy ehhez van sajátja.
Elsőzsör is tisztázzk végre, hogy PIC16F628 vagy 628A-val próbálkozol.
Ha PIC16F628A a szóbanforgés tárgya, akkor nézzük meg az adatlapját, mert a HEX állomány utolsó sora nekem gyanús:
Ha jól értelmezem, ez 3F62-t ír a konfigurációs szóba, ami az adatlap szerint külső MCLR-t állít be (egyébként is fel kellene húzni egy 10 kohmos ellenállással,de így meg pláne!), és HS oszcillátort. Most vagy az adatlap, vagy a HEX fájl hibás. Ha az adatlap jó, akkor 3F52 kellene (belső MCLR és belső oszcillátor, ahogy a README-ben van). Ekkor a fenti sor helyett ez kellene:
Remélem, jól számoltam ki a kontrollösszeget... A javítás a notepad.exe-vel is elvégezhető, egy próbát megér! A hat kapcsolós áramkört egyelőre nem ajánlom, mert a forráskód szerint csak négy bemenet van!!! Nagyon szomorú lesz a vége, ha kimenetre állított lábakat földre zársz! Ilyen akciók előtt előbb a HEX és a forráskód viszonyát tisztázni kellene, vagy köss be védőellenállást sorba a kapcsoló és a portláb közé (470 ohm - 1 kohm közötti értéket).
A általad becsatolt kapcsolási rajz nem stimmel ehhez a HEX-hez, amivel kinlódunk! Abban ugyanis nem az RA0, RA1, hanem az RA1, RA2 van kezelve, s a B port minden lába kimenetnek van beállítva. Ahhoz tehát a módosított kapcsolással együtt letölthető módosított programot kell használni.
Megváltoztattam de nem megy,de akkor nemértem ,hogy az égetőben miért müködik?
Szia. Bocs, akkor a teljesség kedvéért én ezt a hex-et és ezt a kapcsolást építettem meg, és nekem kifogástalanul működik.
Kösszi! Kipróbálom ezt is hátha sikerül már elinditani.
Szekrényhez akkarom megcsinálni üvegtárgyakat megvilágitani.
"Az, hogy egy hibát kijavítottunk a programban, nem azt jelenti, hogy a program már hibátlan, hanem azt, hogy a következő hibát nehezebb lesz megtalálni"
Mellesleg az MCLR fel van már húzva? Idézet: Én meg azt nem értem, hogy ez magyarul mit jelent. Miféle égető, mit működik? S ha máshol ne működik, akkor összevetetted-e már a kapcsolásokat (mert ok nélkül ilyesmi nincsen)? „nemértem ,hogy az égetőben miért müködik?”
Szia. Csak hogy lásd, nekem tuti működik.
Átírtam a Hex file-t és müködik.Kösszönöm szépen a megoldást.
Van egy gyári k8084 es égetőm,van benne 6 darab led és 4 darab kapcsoló,ott 3 led felváltva világit abból gondolom ,hogy megyen a program.De amikor átraktam az elektronikába csak 1 et villan és semmi más nem történt.
Üdv mindenki!
Egy PIC18F26K22-vel próbálkozom. Azt vettem észre, hogy ha belső oszcillátorról, 4x-es PLL-el 64 MHz-re állítom a rendszer frekvenciáját, akkor nem tudom használni az RC0 lábat. Hiába írok rá felváltva 0-t és 1-et, nem jön ki rajta semmi. Illetve jön. Minden 2. indításkor folyamatosan logikai '1' van rajta, egyébként '0'. Ha lekapcsolom a PLL-t és csak 16 MHz-en megy, akkor működik a láb. Ez mitől lehet? Esetleg egy helytelen konfigurációs beállítás, vagy valamelyik regiszterbe rossz értéket írtam? ![]() Az alábbi kódot használom:
Az RC1 láb működik 64 MHz-en is.
A lábon van valami külső alkatrész? Próbáltad esetleg a LAT biteket használni, hogy úgy megy-e?
Kiiraskor LATCbits-et hasznalj... Beolvasaskor kellene csak PORCbts, tehat:
|
Bejelentkezés
Hirdetés |




)







