Fórum témák
» Több friss téma |
Cross51!
A 12V, mindenképpen a behúzófesz. Sokszor összetévesztik a kiírást és a képeket, a kiírás a hiteles elvileg. Én egy 0,75 KW-os motort gondoltam 4 db ilyennel iránytváltani. (segédfázisos) Azt meg lehetne oldani, hogy záráskor picivel később kapjon áramot mint ahogy kapcsol, így nem keletkezne annyi szikra, ez hosszabbítaná az élettartamot??? Ez napi szinten átlagban kb 0,5* kapcsolna...
Az irányváltást én úgy szoktam megoldani, hogy 1db (3 váltóérintkezős KR11S) relét építek be egy szilárdtest-relé után. Egy kis vezérlő áramkör gondoskodik arról, hogy a fordított iránynál húzzon meg a relé és csak ezután adja a feszültséget a félvezetős relé (SSR). Így nem kell nagy terhelhetőségű relé, mert áram alatt nem kapcsol, nincs szikra, nincs zavarjel kibocsájtás sem.
Jó ötletnek tűnik, főleg az a relé...valahogy nem találtam rá.
Szóval amikor a vez. áramkör behúzza a KR11S relét akkor azon két váltó végzi az irányváltást, a 3. váltó pedig a red relét "kapcsolja" amely ezután adja az áramot a váltó relére. Ha jól értettem... Namost, így is megkapja a váltórelé az indulási nagy áramot (30-40A) csak kapcsolás után, ezek szerint így már bírja??? És milyen red relé optimális ide? (adatok) Köszi
Egy 750W-os motor max 3,5A-t vesz fel 230V-on, indításkor sem lehet tööb 10A-nél...
Ha nincs áram alatti kapcsolás, akkor a relére írt nagyobb áramérték a mérvadó, de ha nincs megadva, akkor is számolhatunk legalább négyszeres árammal, hiszen nincs szikraképződés, ami pusztítja az érintkezőket. Az nem jó, ha a relé adja a (nem red, hanem szilárdtest, SSR) relének a feszt, mert úgy csak az egyik irányban tudnád indítani. Írtam, kell egy kis áramkör, ami a késleltetést végzi, mert bekapcsoláskor az SSR kapcsol később, kikapcsolásnál pedig a relé (ha az irány miatt húzva volt.) Kell az áramkörnek öntartás is, ha nyomógombbal akarod indítani. A feladat mélyebb ismerete nélkül ennyit tudtam segíteni. A hozzászólás módosítva: Jún 15, 2013
Hello! Cseppet félre érted, amit Sebi mond. A lényeg, hogy az irányt a relé váltja, a villanyt viszont az SSR kapcsolja. A működtető logika biztosítja, hogy a relé váltásakor az SSR ki legyen kapcsolva. Vagy is az irányváltást mindig feszültségmentes állapotban végzi a relé. Így a relé nem kapcsoló, hanem"szakaszoló" funkciót lát el. Ha nem Ő kapcsolja az áramot, csak "áthalad rajta" sokkal nagyobb áramot is képes elviselni. A működés mindig úgy zajlik, hogy SSR-ki, váltás, SSR-be. ("Üzemen kívüli állapotban" a relé mindig lehet elejtve, így nem mágneseződik fel, nem gyengül a rugója, nem fogyaszt..) Ja, és nem Reed relé, hanem SSR vagy is szilárdtest relé ami a villanyt kapcsolja. üdv!
Hali! Köszi, hogy kijavítottatok, azt hittem egy kaptafa a két relétípus. Én is a szil.test relét gondoltam a fő megszakító relének amely csak a váltórelé átkapcsolása után ad áramot a váltórelére.
Természetesen az egyik irányban érvényes ez. Tehát Irány 1-nél: Csak a szilt. relé kap áramot függetlenül a váltórelé-től. Irány 2-nél: Először a váltórelé behúzója, majd azon keresztül a szil. test relé behúzója. Nekem már adott egy vezérlőáramköröm és úgy oldanám meg, hogy a szilt. relé két helyről kap behúzó áramot. 1x a váltórelén keresztül. 1x meg attól független. Javítsatok ki ha így sem jó...
Hello! Lerajzolhattad volna, hogy jól értjük-e. Amúgy van benne némi idő hazárd lehetőség. Amikor a relén keresztül kap vezérlést az SSR, mi biztosítja azt, hogy az az érintkező később zár, mint a főáramkörű érintkező? Ha egyidőben, vagy később zár a főérintkező, az fogja az áramot kapcsolni. Az SSR elég gyors, ellentétben a relével, aminek szüksége van, az érintkező "megnyugvására". Mert az elsőként visszapattan. Mi a helyzet kikapcsoláskor? Az SSR a félperiódus végéig tartani fogja az áramot. Ez alatt a relé elkezdi a bontást. Ráadásul az ív is fennmaradhat a váltás alatt az érintkezők között.. üdv!
Sziasztok!
Segítségre lenne szükségem! Egy 9 lábú 3PDT kapcsolót szeretnék 1 db nyomókapcsolóval vezérelt 3 db relével helyettesíteni. A helyettesítés úgy történne, hogy ha a 3 db relé megkapja a szükséges feszültséget, akkor mind a 3 az egyik irányba zár, ha nem kapnak áramot, akkor a másik irányba zárnak. Megvalósítható e ez az elképzelés? Ha igen, akkor milyen relét szerezzek be hozzá? (12 V 800 mA lenne hozzá) Illetve a relék bekötését valaki el tudná magyarázni egyszerűen? ![]() Előre köszönöm válaszaitokat! Szerk.: A 3 áramkör, amit a relékkel szeretnék vezérelni, 2 db hang jel lenne, 1 pedig egy LED-et kapcsolna, tehát nem nagyfeszültség A hozzászólás módosítva: Jún 27, 2013
Egy darab például ilyen, vagy hasonló relével is megoldható. Minden tudnivaló a dobozára van rajzolva.
A hozzászólás módosítva: Jún 27, 2013
Üdvözlet mindenkinek!!
Átolvasgattam amit itt írtatok, de nem találtam semmit arról, hogy egy relének, hogyan is lehetne mérni a vezetését. Arra gondolok hogy mivel ez egy mechanikus alkatrész és a sok kapcsolás miatt oxidos, ha nem zárt akkor még porosak is lesznek az érintkező pogácsák. A kérdésem az lenne, hogy létezik valami megoldás amivel ezt az átmeneti ellenállást meg lehetne mérni és ha egy adott határ felett van akkor jelezzen egy LED. Szóval nem kell pontos ellenállás érték, csak annyi hogy még az a relé használható, avagy sem. Válaszotokat előre is köszönöm.
A relé kontaktusainak a vezetését ohmmérővel lehet mérni. Csak éppen olyannal, amelyik képes pár mOhmot mérni. Egyébként egy normális relét úgy készítik, hogy egy adott, nem kevés számú kapcsolást kibírjon. A kontaktusok anyaga speciális ötvözet, ami igen kevéssé korrodálódik, és a kialakítás is olyan, hogy érintkezéskor kissé dörzsölődnek egymáshoz, ezzel automatikusan eltávolítódik a korrózió réteg. A por szennyezés ellen a legtöbb relé zárt kialakítással védekezik. Ha relék adatlapjában szereplő értékeket nem léped túl, hosszú életű lesz a reléd, és nem lesz szükséged automatikus vizsgáló, jelző áramkörre. Ezt egyáltalában nem biztos hogy könnyen meg tudod oldani, a kapcsolt áramkör zavarása nélkül.
A hozzászólás módosítva: Júl 25, 2013
Szia! Több megoldás is van. Az egyik megoldás, hogy számolod a kapcsolásokat, vagy legalább egy nap megszámolod és megköbölöd a maximális üzemidőt, aztán csere. Lehet olyan megoldás is, hogy többérintkezős relét használsz és egyet beáldozol a tesztre. Folyamatosan komparálod a vezetőképességet és ha egy kritikus érték tartományt meghalad, jelzést generálsz. Azonban a relék árát figyelembe véve: optimálisabb megoldás az időben történő csere. Olyat szoktak csinálni, hogy van kézi működtetése a relének, így ha kézzel működteted és kapcsol - akkor még jó a relé. Ez is egyfajta teszt. LED-et is szoktak a működtető tekercsre párhuzamosan tenni, így látható, maga a relé mikor kapcsol, ahhoz képest már lehet viszonyítani, hogy kapcsolta-e a kimenetet. Mi lenne a célja a vezetőképesség mérésének?
Meg lehet oldani több relével, de egy darab többáramkörös relével is. Azonban bekapcsolt állapotban a relé is folyamatosan húzni fog - azaz áramot fogyaszt. Lehet emiatt úgynevezett bistabil reléket is venni, amiknek mindössze egy nyomógomb kell a bemenetére. Első gombnyomásra az egyik stabil állapotba kerül, a másikra a másik stabil állapotba és csak működés közben fogyaszt. Ebből van kéttekercses változat is, ahol az egyik tekercs az egyik stabil állapotba kapcsol, a másik a másikba. Ezeket párhuzamosíthatod is. De használhatsz reed reléket is. Ezek üvegcsöves relék, amik "csak" a kontaktust tartalmazzák. Mágneses, vagy elektromágneses térben kapcsolnak. Ha a nyomókapcsolód végére csak egy mágnest teszel és 4 reeddel körbeveszed - akkor sem fog a konstrukció áramot fogyasztani. Ráadásul a reedek általában aranyozottak, audióra a legtökéletesebb megoldás.
A kis értékű ellenállások mérésére használatos módszer itt is eredményes lehet: átküldöd rajta stabilan a megengedett áramot (ha nem kapcsolsz vele, ez akár 4...5-szörös is lehet a sikeres mérés érdekében) és az érintkezőkkel párhuzamosan kötött műszerrel megpróbálsz mérni. Itt jó estben pár mV-ra lehet számítani. Egyes típusoknál (pl KR11) - ahol huzalkivezetéssel van megoldva a mozgó érintkező - ott a huzal ellenállását is beleméred.
A katalógus egyébként megadja az átmeneti ellenállás értékét. Ha mindezt egy működő áramkörben szeretnéd eljátszani, az már bonyolítja a dolgot és a kapcsolási elrendezés ismeretében kell kialakítani a tesztmérést (célszerűen a fogyasztó által felvett áramot felhasználva). A hozzászólás módosítva: Júl 26, 2013
Először is elnézést, hogy nem írok mindenkinek külön.
Amint látom kicsit félre vezettem mindenkit. A relé-t nem az üzemi áramkörbe kapcsolva mérném. Hogy mindenkinek tiszta legyen a dolog. Van egy vezérlő áramkör amire sok sok motor van csatlakoztatva. Ezt a csatlakozót letudom húzni így maradnak a relé kimenetei. Plusz még, ha jól gondolom akkor ívoltó áramkörök. ( A közös és a NC láb között van egy sorosan kapcsolt ellenállás és egy kondenzátor.) A lényeg hogy csak simán a relé kivezetéseim vannak, "tehát a tesztelő áramkör" nem zavarna be semminek mert, nincs minek. Amiért ez fontos lenne, mert van körülbelül 200-300 ilyen vezérlő panel, mindegyik panelen 25 darab relé. Ezért jó lenne valami tesztelő áramkör, hogy tudni lehessen melyik relé is használódott már el. Mert nem kevés pénzt lehetne spórolni azzal, ha nem az összeset kell kicserélni, csak azt az egyet vagy párat ami éppen rossz. Én egy olyan áramkörre gondoltam ami egy meghatározott terhelést köt a relére, hogy még is közel üzemi körülmények között végezhessük el a mérést. A kapcsolt érintkezőkre pedig valami kivonó áramkört kapcsolni, majd azt egy referencia komparátorra. és ha a felerősített különbségi jel nagyobb mint a komparátor referencia feszültsége. Akkor billen és felvillan a LED. Ez még mind csak elmélet, ezért szeretném megkérdezni a véleményeteket, amit előre is nagyon szépen köszönök. Úgy mint az eddigi válaszaitokat is. Üdv,
Akkor a feladat konkrétabb, és egyszerűbb is. Egy ellenállásmérőt kell készíteni, ahol az áramgenerátor árama megegyezik, de legalább közelében van a működés közbeni árammal. Ekkor feszültséget mérsz a kontaktuson, és ezt egy komparátorral összehasonlítod egy referenciával.
Az áramgenerátort elkészítheted egy stabkockából meg egy nagy(obb) teljesítményű tranzisztorból, vagy akár egy megfelelő értékű ellenállásból, a mérés pedig egy komparátor, a kimenetén egy LED -el. Egyik bemenetén a ref feszültség, a másik bemeneten a kontaktuson eső feszültség. A komparátornak nem árt egy kis hiszterézist beállítani. Rádugod a relére, ha világít (vagy nem világít) akkor csere. Hogy a LED mikor világít, az az áramkörödtől függ. pl. ha a kontaktuson mért feszültség a beállított értéknél nagyobb, akkor piros LED világít, Ha alacsonyabb, akkor elalszik, vagy invertálva egy zöld LED világít.
Értelek! Akkor jól közelítettem meg a probléma megoldását. A megoldás tehát akkor, hogy csinálok egy kivonó áramkört mellyel megkapom a Kontaktusok feszültségkülönbségét, majd ezt egy hiszterézises referencia komparátorra rá vezetve, majd a kimenetét rácsatlakoztatom Két LEDre az egyik akkor jelez ha jó a másik ha rossz. Ezzel kész is az áramkör.
Az áramgenerátor valóban jó ötlet. Nagyon szépen köszönöm.
Csak kötözködésképpen... A reléknek van öntisztító mechanizmusuk. Amikor terhelés nélkül kapcsolnak, a két pólus kicsit elcsúszik egymáson. Én összetettebb, többkörös mérést csinálnék. Egyet referenciának az elején, majd pár kattintgatás és utána ismét mérés. Ezt gondolom gyakorlat alapján be lehetne lőni, miből mennyit. Egyetlen mérés lehet fals is. Arról nem is beszélve, hogy a fegyverzet is felmágneseződik és a meghúzási, valamint a tartási tartomány is változik. Azaz ha például 12V névleges értékű a relé - nem ártana magasabb és alacsonyabb feszültséggel is tesztelni. Minél öregebb a relé - általában annál nehezebben tűri a névleges érték alatti meghúzófeszültséget.
Eddíg csak a mérés elvét, mikéntjét beszéltük meg. A nagyáramú ellenállásmérés, a terhelés alatti kontaktust szimulálja. Egyébként annyiszor húzathatja meg a relét a vizsgálat alatt, ahányszor csak akarja, ha 10 -ból akár egyszer is hibát mutat mindegy milyen okból, biztos cserélni kell, de legalább takarítani.
Igen szerintem is így lesz. Mert a tápfeszültség az stabil az valószínűleg nem fog ingadozni. Egy panelen 4-5 teszt sorozat lefuttatása és ha csak az egyik sorozatban felvillan valamelyik LED már mehet is cserére az alkatrész.
Hello! erről mi a véleményed? üdv!
Tudnál írni egy rövid leírást, hogy pontosan mire is gondolsz, hogyan működne?
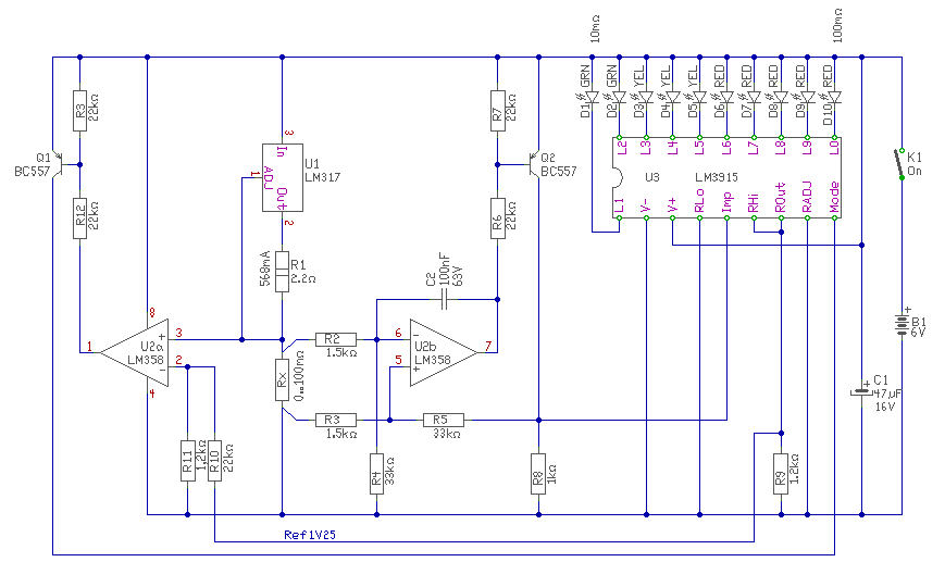
proli007 jóvoltából kaptál egy "kontaktus tester DeLux" változatot. Az LM317 -el felépített 560 mA áramgenerátor árama átfolyik az Rx -nek nevezett kontaktuson. A rajta eső feszültséget, mivel az tekintettel a kis átmeneti ellenállásra igen kicsi, felerősítve egy LED meghajtó kijelzőre vezetve nemcsak a megy nem megy vizsgálatra, hanem egy 10 fokozatú kvantitatív vizsgálatra van lehetőséged. A hab a tortán, hogyha nincs mérés, egy áramkörrel a kijelzés letiltódik, ami ha jól gondolom az összes LED egyidejű világítása jelzi.
Igen értem, csak az U2-es műveleti erősítő a része nem tiszta, hogy az milyen szerepet játszik.
Hello!
- Az U2b fokozat feladata, hogy felerősítse az Rx-en (relé kontaktus) eső feszültséget. Mert a 0,568A áram, a 100mohm ellenálláson 56,8mV feszültséget ejt, miközben az LM-nek 1,25V feszültségre van ekkor szüksége. (Mert ennyi a belső referencia.) - Az U2a fokozat a túcsordulát figyeli. Ha a mérőpontok szakadtak, akkor Rx helyén a feszültség felugrik. ezt figyeli, és átkapcsolja a kijelzőt vonal kijelzésről pontszerű kijelzésre. Ekkor látható, hogy szakadás van és az áramfogyasztás is lecsökken. Az R10/R11-es osztó az LM 1,25V belső referenciáját 64,6mV-ra osztja le. Vagy is 64,6mV/0,568A=114mohm érték felett, "szakadást fog jelezni" a kijelző. - Amúgy a mérést "négyvezetékes módszerrel" kell kialakítani. Vagy is külön kábellel kellene az áramot odavezetni, és a feszültséget vissza. Különben a csatlakozási pont átmeneti ellenállása meghamisíthatja a mérést! üdv! A hozzászólás módosítva: Júl 27, 2013
Sziasztok!
1 kW-os, 230 V-os hálózatról üzemelő egyszerű fűtőtestet szeretnék ki-/bekapcsolni számítógépről vezérelve. Ehhez vettem egy Arduino kártyát, és összeállítottam az itt látható relés vezérlőáramkört (teljes leírás). LEG-5F relét használtam, ez működtethető 5 V DC feszültségről, és elvileg el kell tudni bírnia a fűtőtest bekapcsolt állapotában rajta átfolyó kb. 4 A áramot. Kipróbáltam az áramkört a fűtőtesttel, a gond az, hogy a relé kikapcsolásakor nagyon gyakran leold a kismegszakító. Tudtok javasolni valamilyen megoldást? Előre is köszönöm a segítséget! A hozzászólás módosítva: Aug 29, 2013
Szia! Üdv a fedélzeten
. Alkalmas a reléd 230VAC kapcsolására? Nem húz ívet? Normál kapcsolóval gondolom simán megy a fűtőtest.Legyen a kapcsolt feszültség útjában egy 5A-es olvadó-biztosíték a biztonság kedvéért!
Szia !Szinte biztos ,hogy a kikapcsoláskor keletkező tranziens miatti áram vagy feszültség csúcs veri le a kismegszakítót .Próbáld meg szilárdtest relével (solid state relay) kapcsolni ,azok nem tartalmaznak mozgó alkatrészt és nullátmenetben kapcsolnak .Minimalizálva ezzel a tranziens kialakulásának lehetőségét .
A hozzászólás módosítva: Aug 29, 2013
A reléd majdnem soványka egy kicsit (230V AC 7A) a mai túlméretezett világban szerintem nem sok kapcsolást fog elviselni. (más kérdés lehet nem ezért veri a biztit.) Azért próbálj meg valami soros ellenállás kondenzátor szikraoltót beépíteni a relé érintőjével párhuzamosan.(hátrány: a kondi nagyságával arányosan kikapcsolt állapotban is lesz egy minimális fogyasztás) Esetleg a hálózatra kötés mikéntjét is lerajzolhatnád..
Szia! Szerintem legjobb esetben is az 5V-os reléről hajts meg egy ipari (például Finder) 16A-es 24V meghúzótekercsű relét, ami ezüst cinkoxidos érintkezővel rendelkezik. Jó darabig menni fog a fűtőtested, mert ez a fajta relé induktív kapcsolásokat is gond nélkül elkapcsol. Ennek a tűlábai duplázva vannak és szép nagy pogácsája van - ráadásul nem túl méretes. Sőt van hozzá C-sínes foglalat is, ha kell a könnyebb szerelhetőség kedvéért. Ha noncs 24V-od, ha jól emlékszem van 230V-os behúzótekerccsel is. Ezt még röhögve elviszi az 5V-os reléd érintkezője. Mást én direktben nem mernék rátenni, mert eleve alacsony a meghúzófeszültsége, nem lehet túl nagy fegyverzete....
|
Bejelentkezés
Hirdetés |











