Fórum témák
» Több friss téma |
Fórum » RIAA korrektor
Témaindító: Ghost Rider, idő: Aug 25, 2006
Átkötöttem az erősítő korrektorára a lemezjátszót, és ott is tapasztalható a búgás. Szoval az lesz a ludas. Nem egy polcon vannak. Egy szobában. Az meg bután nézne ki, hogy átmegyek lemezt cserélni a másik szobába..
A lemezjátszó nagy gumi talpakon van. Mit lehetne tenni vele? Van erre valami ördögi megoldás? méteres hegyes lábak ![]() Leraktam a földre. Ott megszűnt . A hozzászólás módosítva: Márc 24, 2014
Nem kell másik szobába tenni, de legyen a lemezjátszó és a hangsugárzók között minimum 1,5-2m távolság, ne legyen egyik sem közel. Rugalmas felfüggesztésű lemezjátszó előnyben..
Én ilyenekkel nem nagyon foglalkoztam még, mert csak ritkán teszek fel egy-egy korongot. Úgy szokták javasolni, hogy a lemezjátszó a legjobb helyen a falon van, saját konzolon. Esetleg ha kalandos kedvű vagy, lehet kapni talán nem horror áron lemezjátszó alá ilyen felfújható lufit - nem tudom a pontos nevét.
Mivel nemrég született meg a fiam, így száműztek otthonról. Így leköltöztem a pincébe. Két szoba 6+6nm. Egy szekrény a hifinek, másik szoba a pcnek , stb.
Lehet hogy nagy volt az a hangdoboz amit bekötöttem. Bár már 6 órája megy, kitámogattam a lemezjátszót. Mivel én nem hallgatok PC-ről zenét, csak LP-kről igy csak ez zörög itt.. A hozzászólás módosítva: Márc 24, 2014
Szia! Nem 100%-os módszer de sokat segít, hogy legalább a polcról ne vegyen fel rezgéseket a lemezjátszó.
Tegyél a lemezjátszó alá egy felfújható gyerek bicikli belsőt. A hangszedőt a plexi lehajtásával lehet megóvni a hanghullámoktól. Meg ahogy CHZ is írja, minél távolabb elhelyezni a hangsugárzóktól.
Szereztem kettő középdobozt, 8db 5W tesla hangszóróval. Valami kegyetlen itt 5 négyzetméteren.
![]() Jövőhéten érek haza magyarföldre. Majd kötözgetek ígérem
Sziasztok!
Szeretnék egy kicsit több basszust a RIAA-ra amit nemrég építettem. kapcsolás A kondenzátor értékét növeljem, vagy csökkentsem? Mekkora lépcsővel? A szövegben viszont ezt írja: "Design Note : Bass is controlled by R5 in series with the output impedance of V1. The larger these values, the greater the bass in the 50 Hz - 100 Hz region. If the operating point of V1 is changed, then the output impedance will also change, and R5 may have to be adjusted to compensate." R5 82K5 ellenállását cseréltem 100K ra. Mintha több magas lenne. A hozzászólás módosítva: Ápr 13, 2014
Szia!
Ha a korrekciós hálózat elemeit nem válogatod pontos értékekre, soha nem lesz jó! Már előzőleg is leírtam, itt minimum 1% -on belül kell lenni az alkatrészek szórásának. Az nem működik, hogy egyik tag értékét növeled, vagy csökkented! Még több hibát generálsz, sehová nem vezet! Ez nem hangszínszabályozó..
Értem. Akkor valószínű addíg így hallgatom, még nemtudok egy LCR mérőt készíteni, vásárolni.
Csak próbáltam volna egy kicsit fantáziálni, "játszadozni".
Fantázia csak tévútra visz, itt szabványban megalkotott korrekcióra van szükség.
Vissza kell alakítani a lemezre vett RIAA görbének megfelelő átvitelt. Lehet játszadozni a rumpli és a tűzörej csökkentésévél, de ez is hamis eredményt hoz.
Most átdugtam a Fisher TAPE in bemenetére, és jóval több lett a mély..
Ott lesz a bibi. Mint ahogy a múltkor is beszélünk a "csövesben", cserélnem kellene.. Asszem elkezdek tevékenykedni ezirányban. Kicseréltem a fisherbe a döglött IC-t. Végre.
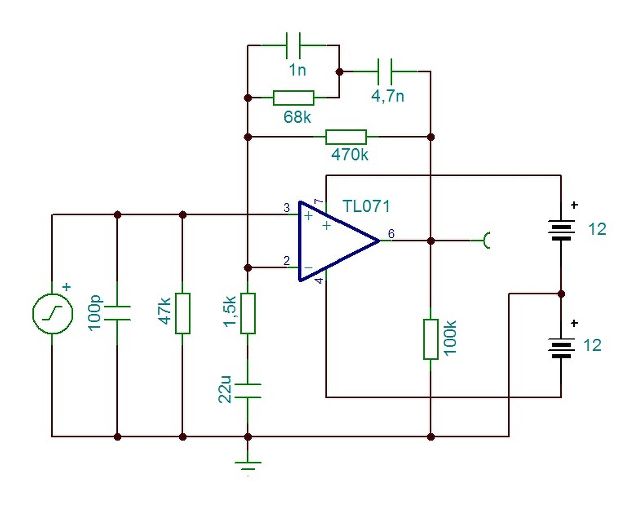
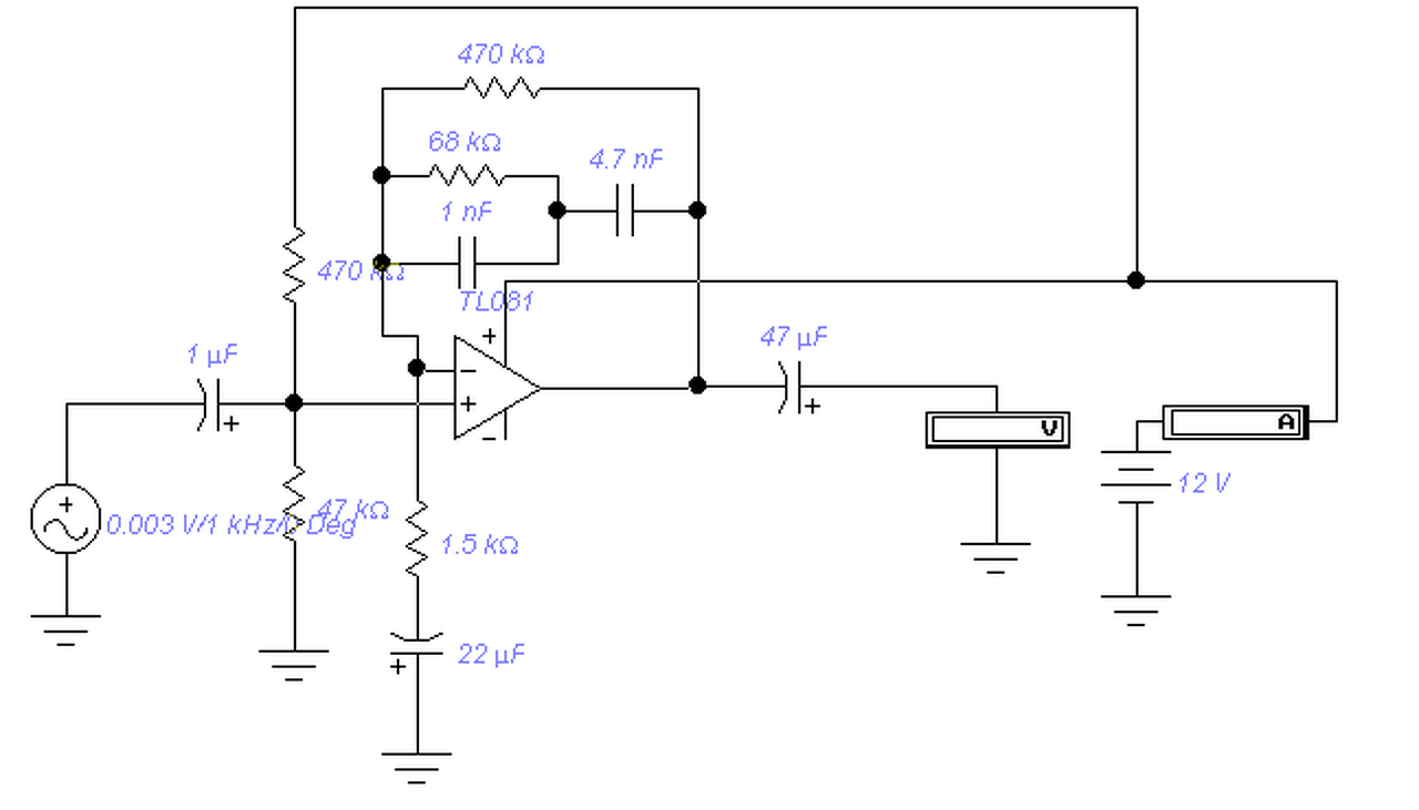
Sziasztok! Megépítettem a cikkek között található RIAA korrektort TL071-es IC-vel, de nem működik, szimulációban teljesen jó, már átnéztem mindent, de nem találom a hibát. Remélem valaki tud segíteni! Köszi előre is!
Ha -12 V-ot is adnál neki, az sokat lendítene a dolgon.
Hibás a rajz. Nincs bekötve az IC negatív tápfeszültség lába, nem kap tápfeszültséget az IC.
Kösd GND -re a 4 -es lábát. (a képen a bal alsó)
Fisher erősítőnek, gondolom van PHONO bemenete is, így összehasonlíthatnád az erősítő saját korrektorával a megépített csöves hangzását. Ha az erősítő korrektorát is mély hiányosnak érzed, akkor feltételezhető, hogy a csöves is rendben van, máshol kell keresni a problémád okát.
A kapcsolás elméletileg működik csak pozitív tápfeszültségről, ezért nincs bekötve a negatív táp. De máris átkötöm a földre.
Nos, ez sem jött be sajnos. Nem tudom mi lehet vele...
Azért mert nem a GND-re, hanem -12V-ot kell neki adni.
Szia!
Ha a nem invertáló bemenetét az IC-nek féltápra kapcsolják egy feszültségosztóval, akkor az IC rögtön használható szimpla tápról. A rajz amit feltöltött jó, csak az IC -12V-os tápágát olyankor le kell földelni. És persze az a megoldás is tökéletes amit Te mutatsz. A hozzászólás módosítva: Ápr 15, 2014
Lent már írtam, most veszem észre a rajzot. Amit már többen írtak, a -12V-os ágat kösd a földelésre ÉS az IC nem invertáló bemenetén van egy 470K-47K-s osztótag. Az hibás! Mindkét ellenállás 47k legyen, hogy a neminvertáló bemeneten GND-hez képest 12V-ról táplálva az áramkört 6V-ot (féltápot) mérj. Hirtelen más problémát nem véltem felfedezni. Lehet, hogy az IC-d már halott... Tehát a neminvertáló bemeneten mindkét ellenállásérték azonos legyen!
A hozzászólás módosítva: Ápr 15, 2014
Köszi, azt hiszem ez lesz a gond, amint hazaérek, ki is próbálom.
Érdekes, hogy szimulációban működött az áramkör a negatív tápra tett föld nélkül, de ha rátettem, egyből elhallgatott a kimenet. Így viszont, a 47kohmos feszültségosztóval szimulációban a földpont bekötésével is működik. Szóval azt hiszem, megoldódott a rejtély.
Sajnos a szimulációs programok nem térnek ki minden hibára...
A lényeg hogy jó lett. Azóta már a dobozoláson is túl vagyok, meglepően kicsi, szinte nulla alapzaja van. A potméter tudom, kicsit közel van a táphoz, de az előlapon eredetileg volt ott egy a dobozon, így egyszerűbb volt.
Nekem tetszik. Majd a tavaszi szünet után beviszem a suliba, ott vannak egy ilyen National Instruments Elvis II nevezetű gépre köthető "műszerparkok", azzal csinálok róla egy komplett frekvenciamenetet, majd feltöltöm ide is. Kíváncsi vagyok én is az eredményre.
Sziasztok!
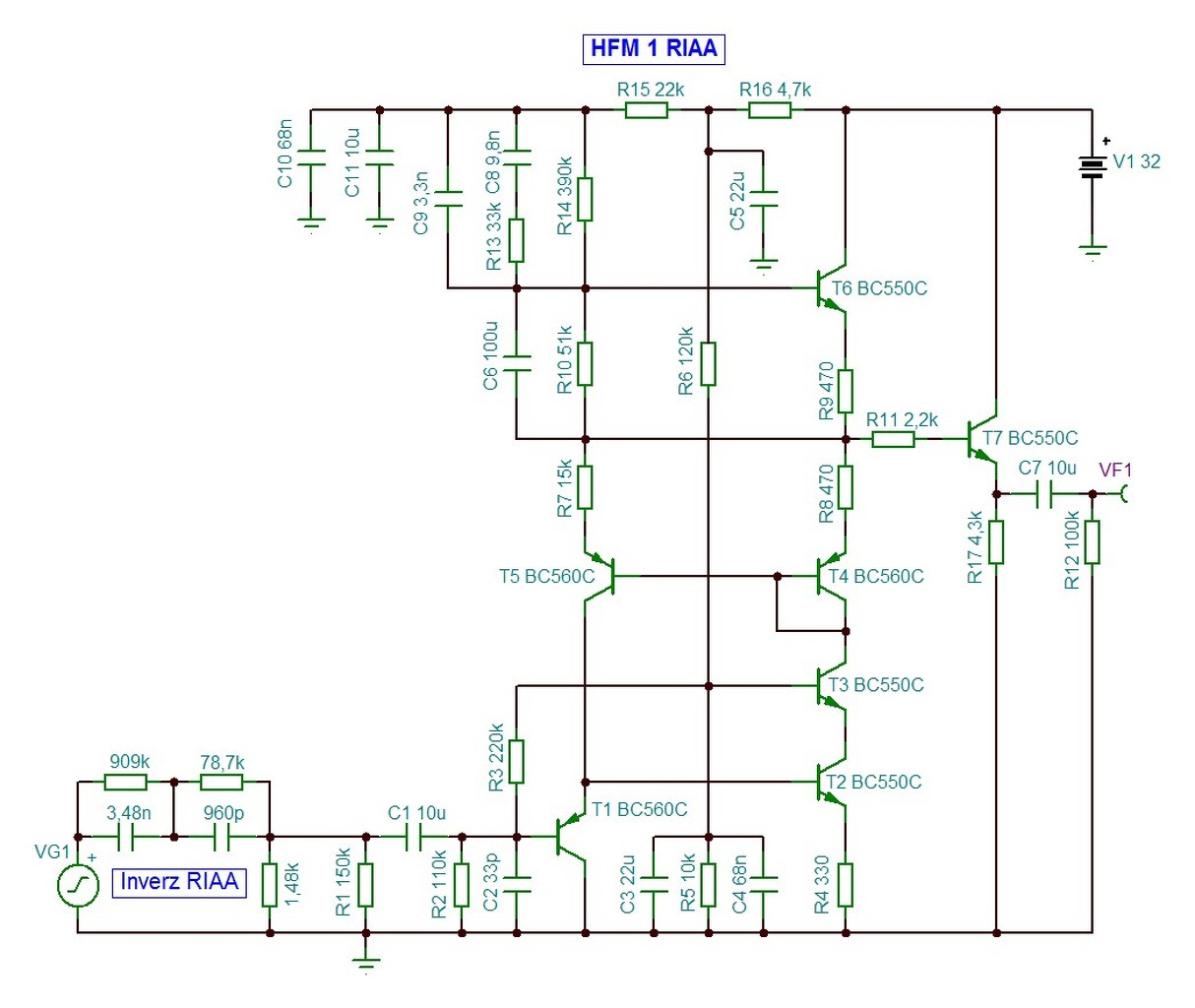
Ráérő időmben kicsit foglalkoztam a HFM1 -el. A korrekciós tagok 1%-ra való cseréjével voltam elfoglalva, mikor szembetűnt, hogy a kimenet a T6 emitterére van kötve. Próbaként átkötöttem az R8 R9 közös pontjára és meghallgattam. Azt kell mondjam, hogy nekem jobban tetszik így a hangja. Visszakötöttem és úgy is meghallgattam, de valahogy úgy fárasztóbbnak tűnt. Esetleg valaki kipróbálná még, lehet, hogy csak bemesélem magamnak.
Az emitterkövető azért van a kimeneten, hogy a lehető legkevésbé befolyásolja a terhelés a korrektor áramkört. Ha ezt megkerülöd, nyilván befolyásoltad a korrektor áramkör átvitelét, ezek szerint a számodra kedvező irányba. De ez biztosan elrontotta a nagy gonddal beállított korrektorod átvitelét.
Félreértettél, nem kerültem meg az emitterkövetőt. Az emitterkövető 2,2k ohm-os bázis ellenállását kötöttem át a mellékelt rajz szerint.
A hozzászólás módosítva: Ápr 24, 2014
Idézet: „hogy a kimenet a T6 emitterére van kötve. Próbaként átkötöttem az R8 R9 közös pontjára és meghallgattam.” Akkor mit kötöttél, és hova? Mellékelt rajz?
Szia!
Amint időm engedi, kipróbálom! Nekem az általad módosult korrekciós tagokkal hozott nagy előrelépést. Talán az eddigi összes korrektoron túltesz! |
Bejelentkezés
Hirdetés |

















