Fórum témák
» Több friss téma |
Így a legegyszerűbb .100R / 6led ...
A LED adott áram hatására ad egy bizonyos mennyiségű fényt, ami függ a gyártás után történt válogatástól is. Ha nincs túl nagy igény az egységes fényerő iránt, akkor további válogatás nem szükséges, elég mindegyiken legfeljebb 20mA áramot folyatni.
A fényerőt akarod szabályozni? A tápfeszültség mennyire 14V? Szabályozható, feszültségstabilizált, vagy rá van írva, hogy 14V? A legegyszerűbben 7 LEDenként egy ellenállás sorbakötésével állíthatod be a 20mA áramot, a segédprogramok között megtalálod az előtétellenállás számítását soros LEDek esetén.
Így van, autóról van szó üzem közben változhat, de 14-14,4 között van az általában.
Később bizonyos csoportokat külön vezérelnék áteresztőtranyóval villogás céljából.
Ezért is jó ha csak 6 led van egy sorban , így marad egy kis feszültségtartalék ..
Voros esetleg sargaszold ledekrol van szo? Azoknal ill. IR ledeknel beszelhetunk ilyen feszultsegszintrol. Mar egy atlagos pirosnal (630nm) is 2.2V, igy gepjarmuves hasznalatnal max 5db amivel kalkulalhatsz. Feher ledek eseten ez a szam 3. Ilyen mennyiseget sima elotetellenallasos megoldassal sose probaltam, de hazi hasznalat eseten valoszinu aranylag egyforma fenyerot fog produkalni, bar fog fuggni a fenyero az aktualis akkufesztol (akarcsak az izzoke).
Ha villogtatas, akkor inkabb MOSFET-et hasznaljal, ott keves lesz a maradekfeszultseg.
ujuj.. fehér 5mm diffúz is van közte, azt nem is néztem annak mennyi a nyitófesz-e hát kiderült 3.0 -3.2V
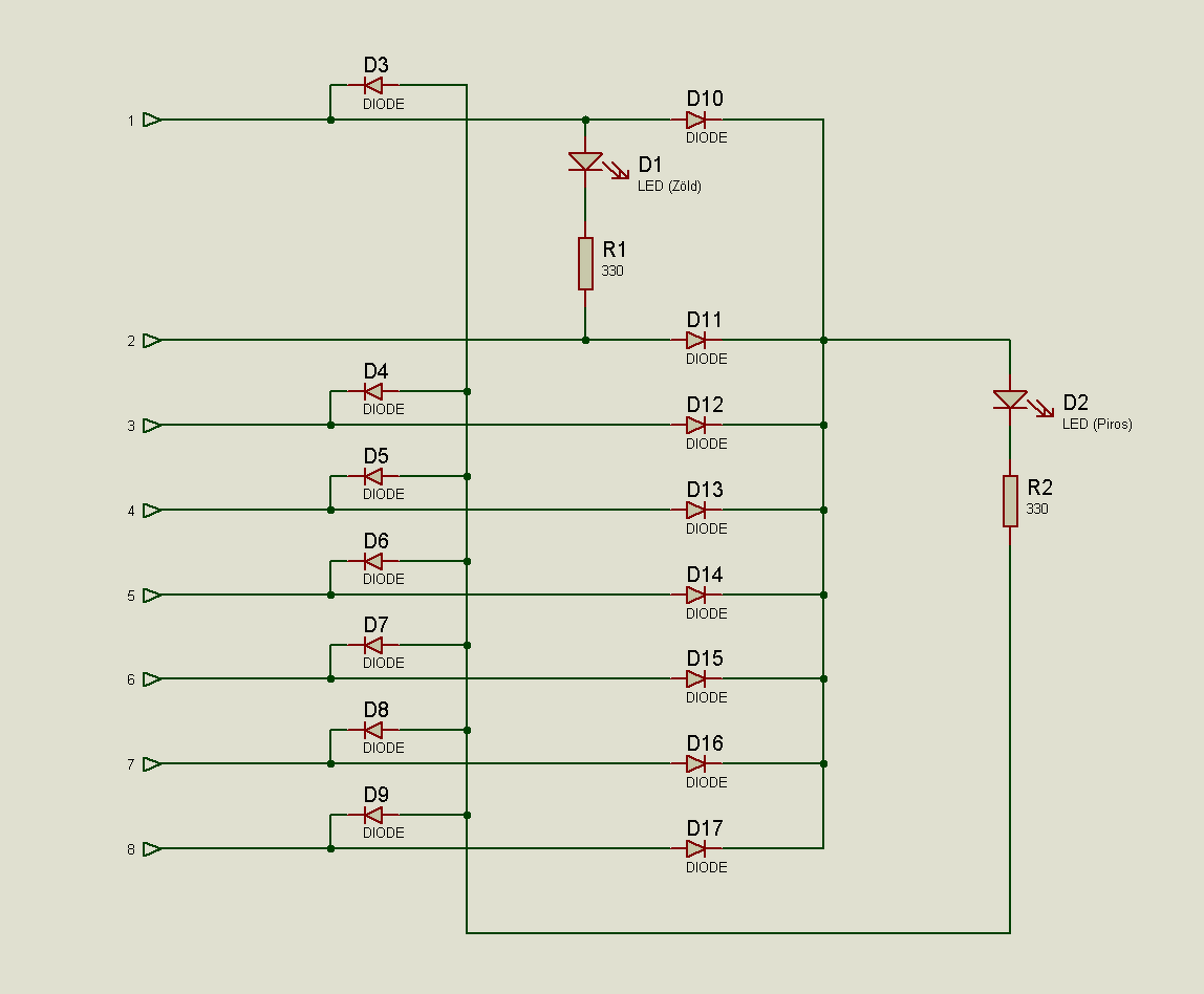
LED kombinációs áramkörtervezési probléma (8×7 kombinációnál 1-ből zöld, többinél piros LED villogjon)Sziasztok! Nem tudom, hogy jó helyre tettem-e a kérdésemet, fogja-e ezt egyáltalán valaki látni, etc-etc... de azért reménykedem. Én egy kissé bonyolultabb, tervezésbeli, LED tematikát érintő kérdéssel fordulnék hozzátok.Lenne adott egy 8 pines aljzat (egysoros DIP tüskesor-aljzatból lenne levágva, ilyesmire kell gondolni:KépLink) A cél az lenne, hogyha erre két adott ponton (pl.: valamelyik irányból nézve a 3. mint pozitív és 5. mint negatív; de ez szerintem most mindegy) felcsatlakoztatnak egy 3.6-4.2V közötti tápforrást (igazából szerintem most a fesz. is mindegy, lényeg, hogy valami 2V feletti és 5V alatti betáp van), akkor és csakis akkor világítson egy zöld LED, !de! — és most itt jön minden nehézség forrása — ha bármilyen másik pontokon (a 8-ból) bármilyen polaritásban kötik fel azt a nyüves tápot, akkor is mindig világítson egy piros LED. Namármost, ha jól számoltam, akkor a zöld LED mellé ehhez alapból 55db piros LED-re lenne szükség. Ennyit egyszerűen nem fogok tudni elhelyezni a rendelkezésre álló méretben és bevezetékelni se fogom tudni. ![]() Kézenfekvő lenne - gondolom én - mikrokontrollerrel megvalósítani a dolgot — bár azt nem tudom, hogy a negatív feszültségeket (akarom mondani : pontpárokra nézve fordított polaritásokat) hogyan lehetne úgy megoldani —, csakhogy ezt, ha van rá mód, szeretném elkerülni : Sok évvel ezelőtt foglalkoztam utoljára AVR-ekkel/Arduino-val, csak az AVR-eket ismerem, és most nincs kéznél semmilyen programozóm se (meg amúgy tudtommal az AVR-ekből is iszonyatos hiánycikk van évek óta). Ja, az mondjuk nem tudom, h. "magától értetődő"-e, de inkább letisztázom : a táp oldaláról mindig csak két vezeték/érintkező van. Olyasmire egyáltalán nem kell készülni, hogy több vezetékkel - neadjisten egyszerre több táppal - próbálkoznának. Szóval a kérdésem az, hogy erre a "kombinációs" feladatra lenne-e valami MCU mentes, okos áramkörös megoldás -- amivel ugye minimalizálhatóak lennének a piros LED-ek darabszáma, meg értelemszerűen a vezetékelésük, azaz az egésznek a komplikáltsága/keszekuszasága? Van erre valakinek valamilyen ötlete?
Ha nem rontottam el, akkor úgy, mint a mellékletben.
Az átláthatóság kedvéért 1+ és 2- kombináció esetén világít a zöld LED, minden más esetben a piros, de majd átvariálod maganak, ahogy szeretnéd. Első pillantásra úgy tűnhet, hogy 1+ és pl. 8- esetén is világít a zöld, de nem fog. D1 - R1 - D11 alkatrészeket söntölni fogja D10. szerk.: Kicsit elrontottam, 330 helyett 220 Ω-os ellenállások, diódáknak jó lehet pl. BAT43. A hozzászólás módosítva: Okt 4, 2024
Óóó basszus!!
![]() ![]() ![]() ![]() Egyrészt nem gondoltam volna, hogy egy ilyen régi topikban, egy éjszaka feltett kérdésre ilyen villámgyors választ kapok! ![]() Ráadásul ez egy igazi mintamegoldás, mindössze 2 LED-el, IC nélkül, faxni nélkül, extra/állandó tápigény nélkül! ![]() Nem kell átvariáljam, a DIP pin headert úgyis majd úgy vezetékelem rá, ahogy akkor köll. Extrán köszönöm! Ha Pécsi vagy v. Pécsett jársz, meghívhatlak majd egy italra/kávéra... ha úgy adódna... ha összefutnánk...
A villogó piros ledhez csak ennyit ennék hozzá: Bővebben: Link (de amúgy sok más elektronikai bolt is tart villogó ledet)
Még sajnos nem volt alkalmam lemenni a Microhmba diódákért, de szimulációban kipróbáltam és tökéletesen működik!
P.S.: amúgy mindkét LED-ből (a sima zöld-ből és a villogós pirosból is) majd inkább egy lapos SMD fog kelleni. Jól emlékszem, hogy a HESTORE-ról lehet kérni FoxPost csomagautómatába való leszállíttatást? Szerk.: francba, a HESTORE-nak nincsen villogós SMD ledje... mindegy, akkor a piros LED mellé betervezek egy multivibrátort is... Szerk2.: Jááá, dehogynem! Van nekik: https://www.hestore.hu/prod_10046999.html ![]() Csak rossz helyen kerestem. A hozzászólás módosítva: Okt 5, 2024
|
Bejelentkezés
Hirdetés |





piros 











