Fórum témák
» Több friss téma |
Fórum » Spektrumanalizátor építése Wobler szkópból
Témaindító: tothtechnika, idő: Jún 27, 2010
Témakörök:
Sziasztok!
Vásároltam egy TV wobler szkópot, és szeretnék készíteni egy spektrum analizátort "belőle" -inkább hozzá. Tehát a weoblerem fél megától 860 megáig tud előállítani sweepelt rf jelet. Ezt a tartományt két részben fogja át, 400 megánál van a váltás. (kapcsolóval lehet váltni a két sáv között) Elvem a következő: Építek egy keverőt, amibe belemegy a mérendő jel (pl egy antenna), és belmegy a sweepelt rf jel. Keverő lekeveri nekem pl 10.7 Megára, és akkor ez a jel megy az rf detektrorra, és akkor én máris látom a jeleket, persze 10,7 megával eltolva. Gondolkoztam a 455 khz-es keverésen is, ami abból a szempontból is jobb lenne, hogy akkor a műszerem működhetne 45kHz-től 859,5 megáig. Mi a véleményetek az elvről? Nekem egyedül a tükörfrekvenciákkal van bajom... Azt hogy szűröm ki? Tehát a példa kedvéért. Sweep jelem pillantnyi frekvenciája: 310.7 Mhz Ekkor a keverő működéséből adódóan a 300 Mhz-es jelet, és a 321,4 Mhz-es jelre keveri ki a 10,7 Megás jelet a keverő. Nos nekem itt csak a sweepelt rf jel áll a rendelkezésemre. Hogy tudom én ezt úgy lekeverni ilyen széles spektrumba, úgy h ne legyen tükörfrekvencia?
Szia!
Sajnos azt kell mondjam ez így nem fog menni. A spektrumanalizátorokban a helyi oszcillátor legkisebb frekvenciája is a maximális bemenő frekvencia fölött van, így elég a bemenetre egy aluláteresztő szűrő. Nézd meg ezt az oldalt.
Ez azért nem ilyen egyszerű, bár az alapelv jó.
Az egészben a legkevesebb a sweep jel előállítása. A spektrumanalizátorok kétféle (de inkább három) módon működnek. Szélessávú spektrumanalizátorok kétszeresen kiegyenlített keverő alkalmazásával a bemenőjel és a LO (sweep) jel keverésével működnek, a keverő kimenetén hangolható szűrővel. Nem túl érzékenyek, de vigyázni kell a bemenőjel, és a LO jel szintviszonyaira. A másik, egy rendes vevőkészülék felhasználásával, kétféle módon. A vevőt beállítjuk a vizsgálandó sávra, és mivel az első KF magas, pl 45 MHz, a sávszélessége elég nagy kb 10 MHz, amit Vido néven kivezetnek, és erre kötünk egy az előbbihez hasonló analizátort. A másik, hogy az egész vevőt hangoljuk az egész sávon, igy több MHz átfogás megvalósítható, de nagyon bonyolult, és drága is.
A wobler adott, tehát nekem csak a keverőt kellene megépíteni. És mivel láttam ilyen készüléket (woblert) spektrum analizátorként működni még annó a sulimban, gondoltam talán én is meg tudom valahogy csinálni. Tisztában vagyok a spektrum analizátor működési elvével, de sajnos nem tudok építeni, és venni meg főkként nem, uh marad a maszekolás a woblerrel. Erre a problémára kell megoldás, max akkor a tükörfrekit is látom a képernyőn, nem lesz nehéz kitalálni melyik az "igazi" freki.
De akkor még mindíg kérdéses a nagy sávszélességű keverő megvalósítása.
Ha tisztában vagy a működési elvével, akkor kezdj bele. Ahogy Ferkógyerek írta, a LO jele 1 és 2 GHz között sweepel, akkor a bemeneti 900 MHz -es alluláteresztő szűrő elég, mert a tükörfreki a legrosszanbb esetben is 1 GHz fölé esik. Ehhez, és a képességeidhez, valamint a lehetőségeidhez méretezd a "projektedet".
A generátorod pedig csak a felső állásban használható 400 - és 860 MHz között, ami azt jelenti, hogy a keverős módszerrel max 300 MHz ig tudsz spektrumanalizátort építeni. Azért még ez sem lesz sétagalopp.
Azt hiszem kitaláltam a megoldást.
A woblerem rf jelét felkeverem egy 1010.7 Mhz-es jelre, amit egy pll-lel állítok be pontosan. Tehát 1 gigától 1,86 gigáig fok sweepelni a jel, és erre keverem rá a beérkező jelemet. Majd az egészet megintcsak lekeverem kerek 1 Ghz-el, és akkor megkapom a 10,7 megás kf-et, és a tükörfreki is eltűnik, és még a markerek is marha pontosak lesznek, pont a 100 megás markernél lesz a 100 megás jel. a 10,7-es sávszűrő sávszélességével tudom állítani a spektrumanalizátorom sávszélességét. Ha nem elég keskeny a 100-300kHz- akkor ez továbbkeverem 455kHz-re oda van 5-6 khz sávszélességű szűrőm. Így a sávszélesség állítás is megoldott, akár pontosabb méréseket is lehetővé tehetne. A kf jelet egyenirányítom, és logaritmikus erősítőre vezetem. Hát nem épp egyszerű... szerintem diplomamunkámnak is elmenne a dolog.. ![]() Mi a véleményetek? Tök jó, hogy pont matek vizsgán jutott ez eszembe.
Hello!
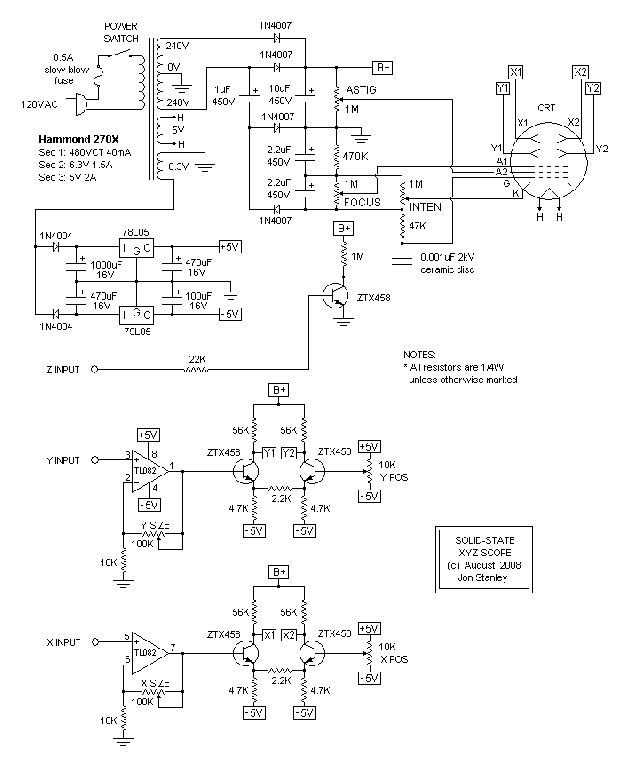
Tudnátok ötleteket, esetleg rajzokat adni egy olyan ötletet hogy szkóp csőből audió spektrum analizátort hogy lehet építeni? Mégegyszer mondom nem oszcilloszkópból hanem csak a csövéből! A cső be van üzemelve, csak az eltérítések hiányoznak meg az hogy hogy csináljak analizátort hozzá! Előre is köszi a segítséget! Csak zene kijelzésére lenne nem mérésre!
Mikrovezérlővel lehetne például egy fft algoritmussal kiszűrni a jelösszetevőket, majd egy indítható fűrészjel generátorral meghajtani az "időalapot".
Tehát a vezérlő azt mondja: "most indul egy megjelenítés", és indítja az eltérítést, valamint elkezdi kipakolni a függőleges erősítődre egymás után az értékeket. A kivitelezés történhet két darab R2R létrahálózattal, és akkor 256 sáv, 8 bites felbontást elérhetsz. Valahol van itt egy cikk az FFT algoritmusról.. Más kérdés, hogy a 256 sáv kicsit sok lesz a szerencsétlen vezérlőnek, szerintem elég lesz oda 16 is.. Végülis nem olyan bonyi, akár még működhet is
Köszi a választ, csak a mikrovezérlő hát nekem elég problémás volna
![]() Én úgy gondoltam hogy itt az oldalon van egy audio spektrum analizátor, abban multiplexelve van, és abból esetleg valami hasonló létra hálózattal, csak azt alkatrész temető volna ![]() Vagy esetleg valami mikrovezérlő nélküli?????
Feszültség vezérelt szűrővel is lehetne (google: VCF, Voltage Controlled Filter) annak a kimenetét a függőleges erősítőre, a szűrőt pedig a vízszintes eltérítéssel hangolni...
Annak idején a Mindentudás egyeteme c. műsorban láttam Dr. Piláth Károlyt, aki webkamerából, fotókartonból, és cd-ből épített spektroszkópot.
A tanárúr weblapja, ahonnan a szükséges szoftver ingyen letölthető: Bővebben: Link Egy másik cikk ezzel kapcsolatban: Bővebben: Link Valószínűleg youtube-on meg lehet keresni a videót is.
Szerintem nem erről van szó
Szia!
Az analóg analizátor alapnak jó, végül is megvalósítható amit gondoltál. A vízszintes eltérítésnek az oszlopok vezérlőjét használd egy egyszerű ellenállásos D/A konverter segítségével, utána szint emelés a cső meghajtásához, a függőlegesnek meg ott a sávszűrők jele ami analóg, csak erősíteni kell a cső meghajtásához. Vízszintes meghajtásnál célszerű rákeverni a jelre egy kis háromszögjelet ami egy 555-el megvalósítható, hogy ne csak vonalak legyenek, hanem szélesebb sávok.Hogy szép is legyen célszerű kioltást tenni a lépések közé illetve a visszafutáshoz, de ha csak látványelemnek kell az sem fontos. Szép feladat de ha menni fog nagyon szép lesz. Üdv: Gábor
Köszi az ötleteket
![]() Az tuti ha mennem akkor frankó lenne . Még agyalok rajta.
Ha Jól gondolom akkor a szkóp cső úgy működik hogy a két eltérítő lemez között lévő feszültség téríti el a pontot,
ahogy tesztelgettem körülbelül V(vetrikális) H(horizontális) V 0V nál és H 0V nál kb középen van. A V eltérítéssel nem lenne gondom, mert arra láttam egy végfokot ami +-100v amplitúdót tud leadni, de a H eltérítéssel vannak problémáim, hogy lesz ebből vonal? a H-t kellene fűrészjellel meg hajtanom!? Egyenlőre csak valami szkóp szerűt akarok belőle kihozni, aztán majd ha lesz keret tovább. Esetleg ha tudna valaki valami egyszerű eltérítést , azt meg köszönném,lehetőleg félvezetővel.
Szia!
A szkópoknál a függőleges és a vízszintes eltérítés technikája teljesen ugyan az. A fizikai felépítésből adódik, hogy a vízszintes eltérítés kicsit érzéketlenebb, valamivel nagyobb erősítést kell beállítani. A különbség csak annyi, hogy milyen jelet kapcsolsz rá. Ha Lissajous ábrát akarsz akkor még a jelek sem különböznek. Ha szkópként szeretnéd használni akkor egy fűrész generátor kell az X tengelyre, ami valamilyen módon szinkronozható a függőleges jellel. Persze még vannak egyéb áramkörök is, de alapból ennyi. Üdv: Gábor |
Bejelentkezés
Hirdetés |






