Fórum témák

» Több friss téma
Fórum » Sprint-Layout NYÁK-tervező
Alkotó fórumtárs Sprint Layout 6 leírása: sp6_alkoto.pdf
Lapozás: OK   70 / 219
(#) orizon válasza niedziela hozzászólására (») Okt 7, 2012 /
 
Akármit csinálok a 6.0 az nem működik. A sl 5.0 viszont működik. Lehet, hogy ütközik a két program... ?
(#) morgo válasza orizon hozzászólására (») Okt 7, 2012 /
 
Nekem is működik benne minden - a mentések és a nyomtatás kivételével.
A hozzászólás módosítva: Okt 7, 2012

sl.jpg
    
(#) orizon hozzászólása Okt 7, 2012 /
 
Holnap megnézem a melóhelyen lévő gépen. Felraktam egy ruszki változatot, azzal működött, de úgy rakta be a thermálkapcsolatokat, hogy nem jelent meg a menüben a beállítási opciói..Mgyarán vakon működött..
(#) pjg válasza morgo hozzászólására (») Okt 7, 2012 /
 
Nekem is.
(#) orizon válasza morgo hozzászólására (») Okt 7, 2012 /
 
Sima forrszemmel működik nálam is, de ha egy komponenssel próbálok thermál kapcsolatot létesíteni, akkor az már nem megy. Sőt, szét sem tudom bontani részeire az alkatrészeket. Split, Build group nem működik. Most már inkább azon vagyok, hogy ez a demó verziónak a korlátja. Megnéztem a programot másik gépen, azon is ugyan az a helyzet, mint nálam.
(#) Moderátor hozzászólása Okt 7, 2012
 
Ismételten, sokadjára felhívom a figyelmét minden fórumozónak, hogy a HE-n mindenféle warez tevékenység, annak kérése, elősegítése, reklámozása szigorúan tilos!
Aki ezt a szabályt megszegi, azzal szemben igen szigorúan el fogunk járni!
(#) gyök2 válasza orizon hozzászólására (») Okt 7, 2012 /
 
Így kell.
(#) gyök2 válasza orizon hozzászólására (») Okt 7, 2012 /
 
Az a ruszki Sprint Layout 6 változat kamu. Az valójában egy oroszra fordított 5-ös.
A hozzászólás módosítva: Okt 7, 2012
(#) orizon válasza gyök2 hozzászólására (») Okt 8, 2012 /
 
Igaz, nem is néztem.. De kínomban már nem tudtam mit csinálni. Viszont meg vagyok rökönyödve azon, hogy szét kell szabdalni a komponenst azért, hogy termikus kapcsolatot tudjunk létrehozni a fóliával. Mi szükség van erre így? Miért nem volt jó az a megoldás, ami az 5.0 verziónál tökéletesen működött? Erősen elgondolkodom ezek után azon, hogy meg vegyem a programot. Azért volt jó, most már a régi program, mert nem kellett agyon kattintgatni semmit, a funkciók elérése gyors és gördülékeny volt. Még az első benyomásaim kedvezőek voltak a programmal kapcsolatban, de így ebben a formában már más lett a véleményem.
(#) vicsys válasza orizon hozzászólására (») Okt 8, 2012 /
 
Biztos ez? Én úgy szoktam, hogy
solder mask bekapcsol, majd a megfelelő lábon jobb gomb katt, majd throught pad bepipál...
(#) orizon válasza vicsys hozzászólására (») Okt 8, 2012 /
 
Az 5.0-nál igen, de a 6.0 nál nem. Azt hiszem ennél a pontnál bevégeztem.. Sprint 6.0 kilőve...
(#) silent15 hozzászólása Okt 18, 2012 /
 
Sziasztok, ehhez van valakinek fájlja amit tudok használni?
(#) blackdog hozzászólása Okt 18, 2012 /
 
SP6 igen is létezik. Épp most is azt tesztelgetem, de egyenlőre úgy érzem, hogy nem az igazi többet vártam volna tőle.
(#) niedziela válasza blackdog hozzászólására (») Okt 18, 2012 /
 
Nem csak hogy létezik, de egy ideje próbálgatjuk is.
(#) blackdog válasza niedziela hozzászólására (») Okt 19, 2012 /
 
Én is próbálgatom, de valahogy nem hozott akkora áttörést mint amire számítottam.
Az utoroute végre használhatóbb viszont a vezetősávok továbbra sem "ragadnak" az alkatrészekhez így, ha elmozdítom akkor variálhatok, hogy mi hol is volt. Ez egy 44 lábú AVR-nél már elég kellemetlen.
A feliratozás talán jobb lett. Az alkatrész könyvtárak kezelésében nem látok változást.
A SolderMask sem igazán működik.
Ti milyen újdonságot találtatok benne ami igazán használható?
(#) Mengyán válasza blackdog hozzászólására (») Okt 19, 2012 /
 
Keresés, kiemelés van benne? Nekem az hiányzik a legjobban az 5-ösből. Pl az összes ellenállás kiemelése, megszámlálása, stb. Tudom, hogy ezeket a kapcsolási rajzról, vagy még inkább tervezés közben kellene összeírni, de van akihez már csak a .LAY fájl jut el.
(#) niedziela válasza blackdog hozzászólására (») Okt 19, 2012 /
 
Engem különösebben nem hatott meg, nem gyengült el a térdem a változások láttán.
Megnéztem, rendben van, de az 5.0 ugyanazt tudja, csak kevesebb az optikai tuning.
A hozzászólás módosítva: Okt 19, 2012
(#) blackdog hozzászólása Okt 20, 2012 /
 
SP6-al nem foglalkozom tovább semmi extra nincs benne. Pontosabban éremi változás nagyon hasznos változás.

SP5-ben eddig nem volt gondom az alkatrészek mozgatásával mert minden furatszerelt volt. Most viszont vegyesen tervezek SMD és foratszerelt két oldalon. Itt jött a fekete leves. TQFP44 IC-t elhelyeztem C2 rétegen (ez ugye forrasztás szempontjából az alsó) majd rájöttem, hogy én ezt felülre akartam. Jobb klikk "Change board side" majd rajzolgattam tovább, de arra nem figyeltem, hogy az alkatrész lábszámozásai maradtak ott ahol vannak. Majz nézem-nézem... valami nem stimmel. Sok banbulás után rájöttem, hogy kell még egy "Mirror horizontal" is.
Ezt miért nem kezeli egybe? Vagy én nem tudok valamit? Én azt reméltem, hogy oldal csere alkalmával nem csak átszinezi hanem át is forgatja. Nem így van.
(#) niedziela válasza blackdog hozzászólására (») Okt 20, 2012 /
 
Sajnos nem, átfordítod és tükrözöd.
6.0 tudja egyben a fordítást, de az is csak azelőtt hogy letennéd az alkatrészt a layer-re.
A hozzászólás módosítva: Okt 20, 2012
(#) gyök2 válasza blackdog hozzászólására (») Okt 20, 2012 /
 
Talán így?
(#) niedziela válasza gyök2 hozzászólására (») Okt 21, 2012 /
 
Idézet:
„SP6-al nem foglalkozom tovább”

Idézet:
„SP5-ben eddig nem volt gondom”


Nem nagyon volt mit észrevenni szerintem a 6.0-ban ha az 5.0-t használja
(#) mazso1988 hozzászólása Okt 21, 2012 /
 
Sziasztok!
Szerintetek érdemes megvásárolni a programot, most szeretném valamelyik verziót megvásárolni és azt szeretném tudni melyiket lenne érdemes megvásárolni az 5.0, vagy az ujj 6.0-t utóbbi már szerintetek bugfixes lehet?
(#) niedziela válasza mazso1988 hozzászólására (») Okt 21, 2012 /
 
Szia!
6.0 érdemesebb mert azt fejlesztik, hibák még biztos vannak benne, de azokat folyamatosan javítani fogják és lesz update.
(#) mazso1988 válasza niedziela hozzászólására (») Okt 21, 2012 /
 
Köszi, akkor a 6.0 választom. Létezik magyar cég aki szerinted forgalmazza vagy a német Abacomtól érdemes vásárolni?
(#) niedziela válasza mazso1988 hozzászólására (») Okt 21, 2012 /
 
Abacom-tól is megveheted ahogy láttam sima ügy a vásárlás.
Ha nem kell CD+postaköltség, akkor egyszerűen a vásárlás után letöltöd a megadott elérhetőségről, fizethetsz online paypal...stb és kész. Tiszta, gyors...
A hozzászólás módosítva: Okt 21, 2012
(#) mazso1988 válasza niedziela hozzászólására (») Okt 21, 2012 /
 
Köszi a segítséget!
(#) SzAndras00 hozzászólása Okt 22, 2012 /
 
Azt azért igazán megcsinálhatták volna, hogy akinek megvan a legális 5-ös verzió, az valami olcsóbb módon frissíthessen a 6-osra
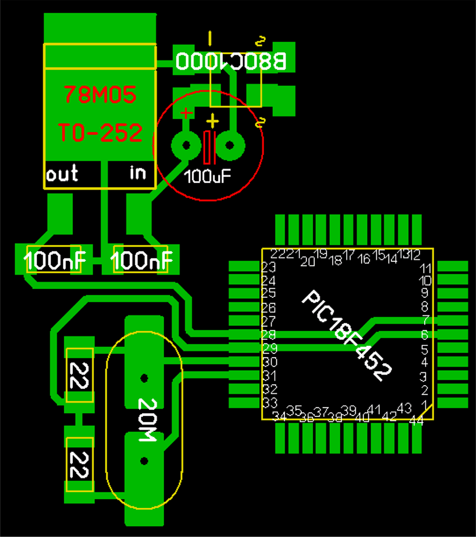
(#) vicsys hozzászólása Okt 28, 2012 /
 
Eddig jól csinálom? Nem vagyok biztos, kérek megerősítést/kiigazítást.

TQFP.GIF
    
(#) niedziela válasza vicsys hozzászólására (») Okt 28, 2012 /
 
Nem rossz, csak a PIC forditva lesz + GND -t sem kap.
(#) dB_Thunder válasza niedziela hozzászólására (») Okt 28, 2012 /
 
Párszor már én is belegabalyodtam a rétegekbe és a tükrözésbe!
Következő: »»   70 / 219
Bejelentkezés

Belépés

Hirdetés
XDT.hu
Az oldalon sütiket használunk a helyes működéshez. Bővebb információt az adatvédelmi szabályzatban olvashatsz. Megértettem