Fórum témák
» Több friss téma |
Fórum » Sprint-Layout NYÁK-tervező
Alkotó fórumtárs Sprint Layout 6 leírása: sp6_alkoto.pdf
Ettől féltem... és most már jó?
Ha minden SMD kivétel a kondi, miért nem top tervezel és forrasztod be a kondit fentről ?
De most jó így is.
Sziasztok!
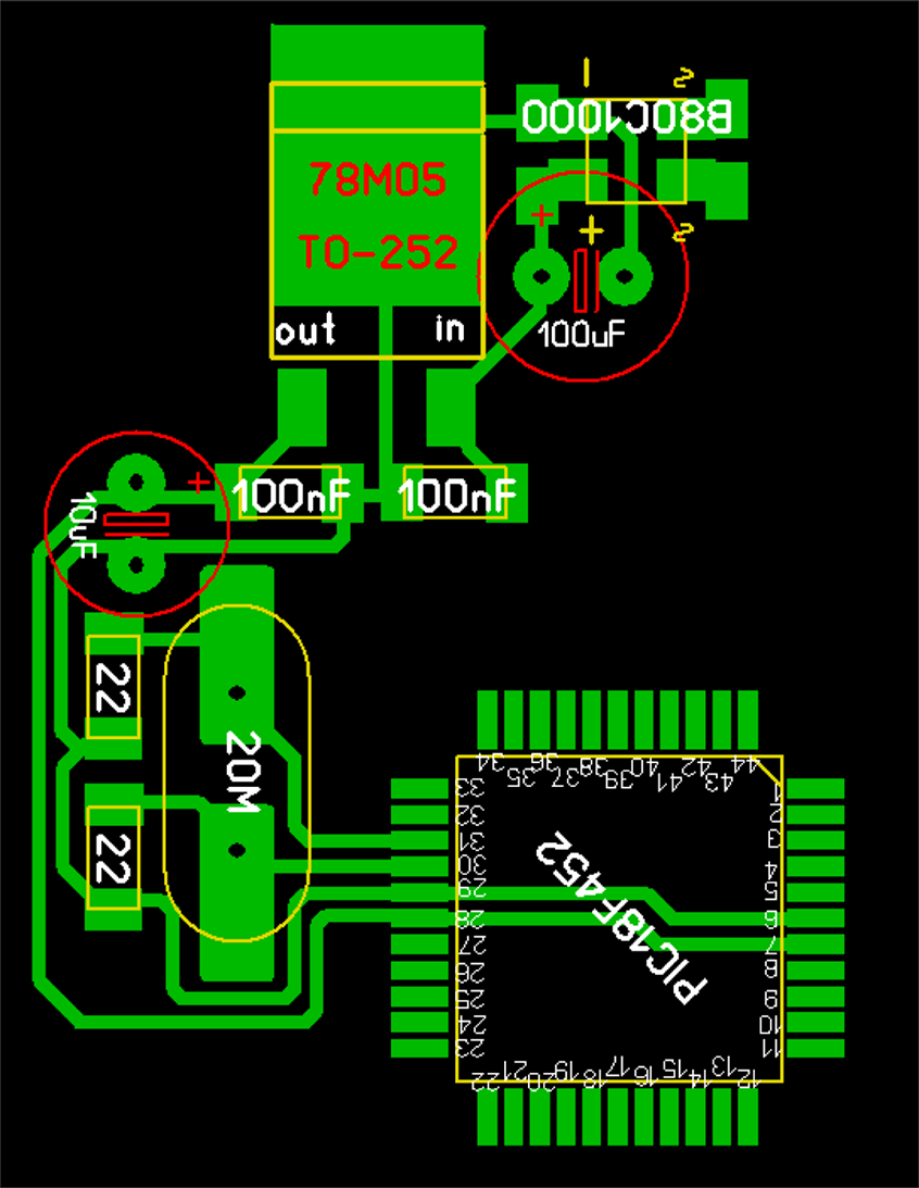
Nem lehet ground-plane-t csak bizonyost területekre meghatározni? Ez így nagyon macerás, hogy az egész nyákra megadja és akkor apránként kezdek belőle törölni.
Rajzolsz a telire egy területet és kipipálod, hogy cutout-area.
A hozzászólás módosítva: Okt 29, 2012
Ezt csinálom most is. Csak a "generate cutout-area". De nagyon maceráns. Sok a fölösleges felület ami semmihez sem kapcsolódik és szemét is sok van a közeli vezetősávok és IC lábak között.
Szenvedek itt a teleföldekkel. Tudál vagy tudnátok segíteni, hogy hogyan lenne a legjobb.
Mellékeltem, hogy meddig jutottam az elképzeléseimmel. A felső réteggel még abszolút nem tudom mi legyen.
Sziasztok.
Megrendeltem már vagy másfél hete a német Abacomtól az újj Sprint Layout 6.0 -át, szerintetek mennyi idő míg kipostázzák?
Én a magyar forgalmazónál érdeklődtem ma, Ők sem kapták még meg.
Ha nem kell lemez akkor fizetés után rögtön megküldik a linket ahonnan lelehet tölteni.
Babuka57! Írnál az interneten való "beszerzés" gyakorlatáról? Hogyan fizettél? Előre utalva számláról vagy másként. A szoftver installját töldhetted le magadnak vagy csak egyszeri telepítés lehetséges?
Ide ellátogatsz aztán megnézed jobb oldalt milyen kártyákkal fizethetsz, VISA, MASTER CARD, PAYPAL...stb Aztán kiválasztod, hogy CD-t kérsz, vagy letöltöd ami a CD-n van aztán megírod magadnak. Utána meg úgy működik mint a sok ezer más internetes áruház
Ellátogatsz a niedziela által javasolt oldalra. Kiválasztod a download vásárlást.
Az azonnali vásárlást választod .Ki töltöd az űrlapot .(nem kell regisztrálni). Én paypalal vásároltam. Párperc múlva küldte is a linket,ahonnan a te általad beírt névvel címmel regisztrált install file-t töltheted le. Installáláskor csak el kell indítani,nem kell semmit beírni. Többször is felrakhatod.
niedziela, Bubuka57, kössz a válaszokat.
Hazai internetes vásárlásban van gyakorlatom, csak a szoftver íly módon való beszerzés tapasztalatára voltam kíváncsi.
Sziasztok!Tudja valaki hogy hogyan lehetne a SprintLayout6 által készített HPGL (plt) file-t a Mach3 számára tap formátumra konvertálni? Elég rossz tapasztalatokat szereztem e téren, a végeredmény nem tökéletes. Minden segítőkész ötletet köszönettel veszek.
Üdv.:tj
Már nem aktuális a kérdés
Üdv.:tj
Közben beszereztem interneten letöltéssel a szoftvert. Előbb bankszámláról euroban utaltam a vételárat a készítő/forgalmazó bankszámlájára majd másnak emailben megkaptam a letöltési linket. Az installt letöltöttem, kimenthetem illetve telepítettem.
A szofver "Info.." menüpontjában névre, címre szóló regisztrációs tulajdonos bejegyzés van. Az vásárlás dátumának megfelelően legfrissebb "update" verzióval küldve, tehát a kiadás utáni javításokkal adva.
Örülök,hogy sikerült. Használd egészséggel.
Az Én futárom is meghozta a program 6.0 változatát, és bele is néztem (itthoni forgalmazója a "Klavio.hu").
Alapjaiban valóban nem változott meg, ami számomra kimondottan örvendetes. Viszont egy csomó kényelmi és praktikussági fejlődés van benne, amiket nagy örömmel tapasztalok meg. Időm/kedvem szerint, kiegészítem majd az 5.0-hoz készült leírásom, az új verzió másságával.
Már nagyon várom az új leírást! Köszönjük a fáradozásod!
Problémám van az SL6.0-val!
A vele készített terveket, sőt a korábbi verzióval készülteket sem lehet vele PDF formátumba nyomtatni. A képenyőn még jó a saját nyomtató ablakában a kép, de PDF-be nyomtatva a vonalak vastagsága eltűnik, és csak egy hajszál jelzi a helyüket. Szigeteknél ugyanez, a vastagság szinte nulla, de a kitöltésük az megvan. Ez nagyon-nagy hiba, szinte tolerálhatatlan, mert így nem lehet továbbítani a tervezések eredményét. Kipróbáltam, ugyanazt a tervet, ugyanazzal a PDFCreatorral, az 5.0-ból nyomtatva hibátlanul megoldja, ezért gondolom, hogy a programban van valamilyen huncutság. Ötlete valakinek, mit lehetne tenni? ("Valós" nyomtatóra nyomtatva jó a kép!)
Meg kéne próbálni valamilyen más PDF nyomtató progit, hátha...
Nekem Nova Pdf van fenn ilyen lesz. Azért hiányzik az alja mert terv nagyobb mint A4-es
Igen, egyetértek. Az első utamba kerülőt ki is próbáltam (doPDF7.3), és valóban jó lett az általa generált pdf.
(de Én már megszoktam a PDFCreatort, ezért sajnálom ezt a galibát.)
Tegyél fel régebbi verziót. Én is belefutottam hasonlóba...
A programnak hibája,de van előnye is. Nálam sokszor volt gond a pdf-el, pl. 40-es DIL. Én jobban szeretem lay-ban megkapni a tervet. Tudom vannak akik nem szeretik kiadni a lay fájljaikat inkább csak pdf-ben adják közre. Nem tudom miért, talán hogy mások ne változtathassanak rajta? De ezzel nem akadályozzák meg a változtatást. Ha valaki változtatni akar rajta akkor úgyis megteszi. Én a pdf-et átszoktam rajzolni és igen is megváltoztatom az igényem szerint. Ha valakit ez irritál annak azt tudom tanácsolni, hogy ne adja közre a terveit.
Én ilyenkor úgy érzem mintha nem szívesen tenné és korlátozza a felhasználást. Gondolom lesz akinek ez nem fog tetszeni, de ha közre adok valamit akkor a legpraktikusabban tegyem és ne éljek a korlátokkal. A hozzászólás módosítva: Nov 18, 2012
Alapvetően nem a módosítással van a legnagyobb gond szerintem. Ha van egy nagyon jól sikerült terved, és nem lay-ben, hanem csak pdf-ben adod közre, azzal a nagyüzemi legyártatást (nyerészkedést) lehet valamelyest megnehezíteni, én ebben látom a pdf-ben való közreadás előnyét adott esetben. Azzal semmi bajom egyébként, ha valaki a saját ízlésének megfelelően alakít még rajta. Én is volt már akitől kértem, hogy küldje el lay-ben is, mert a saját alaktrészeimhez akartam igazítani. Azért egy programhiba nehogy már előny legyen...
Nehogy félre értsd én nem örülök a program hibának. Természetesen egy megvásárolt progi működjön hibátlanul. Ha valaki üzleti célra akarja használni annak azt hiszem nem nagy gondot jelent az átrajzolása. Nem tudom mekkora lehet az arány 1:100-hoz vagy 1:1000-hez hogy valaki üzleti célra használja fel. Egy ember miatt esetleg több száz rendes felhasználó dolga van így megnehezítve. Sajnos az egyre szűkösebb a keret és mindenki a saját alkatrészeit akarja felhasználni. Félre értés ne essék, nekem úgyis megfelel ahogy eddig. Mindenkinek szíve joga úgy közre adni a tervét ahogy akarja. Csak azt vetettem fel hogy egy-két spekuláns ember miatt a közösség nagy része hátrányt szenved el. Elég sok időt vesz el az átrajzolás és utána még vissza van a saját igénye, alkatrésze szerinti változtatás. Bocs ha valakit bántóan érinthet, de én így gondolom.
|
Bejelentkezés
Hirdetés |





