Fórum témák
» Több friss téma |
Mielőtt kérdezel, a következő két dolgot ellenőrizd!
I. A helyes tápfeszültségek megléte.
II. A kimeneten van-e egyenfeszültség.
Az bizony három nagyság rendel magasabb freki!
Egy STK-nak sohasem lehet tudni mi jár a szubsztrátján.. Látszólag minden ok nélkül képesek meghalni estéről reggelre. Sőt, a vadonás új nem indul el. Én is jártam már így.
Na jó
Méricskélek aztán majd írok, hogy mi lett.
Sziasztok!
Végül kicseréltem a két IC t mert ha a melegedős IC a jó IC helyén is melegszik akkor biztos, hogy az a rossz. Így is fűtött. Bementem a boltba ahol rendeltek nekem még egyet sokkal jutányosabb áron. (elgondolkodtató, hogy ráfizetni nyilván nem fognak ezért valószínűleg 600 forintért szerzik ezeket a sz@rokat merthogy a másodikat ennyiért kaptam. Az eredeti ár 2200 Huf volt) Az új IC is ugyan úgy fűt. Többet pedig nem rendelnek mert nem éri meg. Az utolsó reményem: ha valaki tud olyan helyet ahol biztosan jó IC-t kaphatok. Vagy győzzetek meg, hogy én vagyok a hülye és valamit elrontottam. Egyáltalán mitől melegedhet egy ilyen IC üresjáratban terhelés nélkül? Rossz munkapontbeállítás? Üdv Gabi!
Jó estét, sziasztok!
Lenne esetleg valakinek ötlete, hogy honnan lehetne beszerezni egy STK 3041 vagy 3042-est? Bővebben: Link A helyettesítés is érdekelne! Előre is köszönöm!
Eredeti jó minőségű új Ic-ket tégy be.
A munkapont beállítással nem lehet gond, mert azt az Ic-n belül gyárilag van belőve, azon nem tudsz változtatni. Arra viszont ügyelni kell, az STK bemenetén legyen 680pf, vagy 1nf, kerámia a testre, gerjedésgátló! Minél rövidebb fóliasávval, közel az Ic.hez. Ennek hiányában is túlmelegedhet, igaz az eredeti Sanyo leszabályoz 90fok felett.
Üdv!
Csak azt nem értem, hogy a gerjedéstől, hogy melegedhet ha nincs rajta terhelés. Tehát, hogy egyáltalán, hogy melegedhet terhelés nélkül.
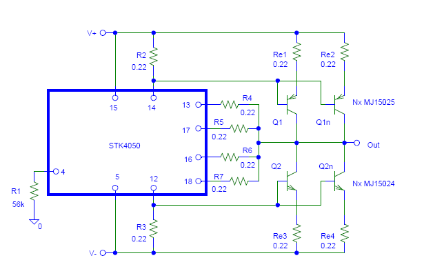
Sziasztok! Meglévő,jól működő stk4050v végfokomat szeretném kiegészíteni teljesítmény tranyókkal, teljesítmény növelés céljából.
Kb +100W ra lenne szükségem. Jelenleg a zenekari mélyládák akkor kezdenek el élni ,mikor az stk már teljesen ki van hajtva (200w) ,de nem szeretném torzításba vezérelni . 2*70 V a tápfeszültségem.(trafó bőven túlméretes) Akinek van ötlete ne fogja vissza magát (Egy képet találtam egy bulgár oldalon.)
A tápáramvezérlés, mint a rajzon látható, nem hoz teljesítménynövekedést. A tranyók számának növelésével, mindössze a biztonságosabban elosztott áramterhelhetőség a cél.
Teljesítményt csak tápfeszültség növeléssel, (határadat közelében azt az STK-k kipurcanással szoktak meghálálni) illetve hídkapcsolással tudsz elérni. Ehhez viszont nagyobb tápegység, hűtés tartozik. Akkor már inkább lehet egy új, megfelelően nagy tranyós projekten törni a buksit.
Köszi a reagálást. Elvileg tranzisztorokkal terhelhető 4 ohm-ra?
Nem kellenek +tranzisztorok a terhelés impedanciájának csökkenésekor. Ilyenkor a tápfeszt kell csökkenteni, vagy a bemeneti jelszintet (/2) olyan értékűre, amit a végtranyók áramterhelhetősége károsodás nélkül elvisel.
Üdv Mindenkinek!
Nemrég szereztem egy STK 401-120 végfokkal rendelkező minitornyot. Valamilyen oknál fogva összekeveri a két csatornát. Mp3-as lejátszóról, rca-an keresztül jut a bemenetre, onnan a panelre. Ráküldtem a sztereó jelet, és csak az egyik kimeneti csatornára tettem hangfalat (8 ohm-os). Szól, ha pl. leveszem a baloldali rca-t akkor halkan szól mélyhangok szinte nem is jönnek, ha csak a balcsatorna szól akkor rendesen szól, ha mindkettő rajtavan megemelkedik a hangerő. Mégegyszer mondom 1 csatornára jut ki mindkét jel! Bemenetnél van valami bibi, mit vizsgáljak meg?
Megnéztem a bemenetet minden jónak tűnik, a kimenetet is megnéztem az is jónak tűnik, nincs zárlat vagy ilyesmi, az elkok is jónak tűnnek. Ha a bal meg a jobb is rajta van szépen szól, de külön külön áthallatszik a másik csatornára egyik másik. Remélem hogy nem az STK IC a ludas!
Először is válaszd le az előfokot a végerősítőröl, pl. a csatolókondinál, és adj jelet rá egy szabályozható jelforrásból. Ekkor kiderülhet hogy az elő, vagy a végfok a hibás. (de valószínűbb az előfok.)
Megoldottam a problémát, volt egy sourrond hangzás a panelon, és valami galiba lehetett vele, az erősítő visszacsatolásába ment bele, kivettem az idevezető ellenállásokat mindkét csatornán, és már nincs ütközés, külön szól mindkét csatorna. Köszi a segítséget!
Hali!
Számítógépről hajtom ezt a jó kis erősítőt (stk 401-120), de nagyon nagy a bemenő jel, lekéne csökkenteni. Ahogy néztem az stk adatlapját kb. 300mV-os jellel szabad terhelni a bemenetet, a PC hangkari meg vagy 1V-os jelet ad ki! Csatoltam az STK rajzát, és ha a bemenetnél az 1K ellenállást 22K-ra, az 56K pedig 8,2K-ra cserélném ha jól számolom akkor megfelelő lenne a bemeneti jelszint. Így jó lenne?
Hali! Az R1,R2-nek meg van a feladata, ne változtass rajtuk. A PC és az STK közé köss potenciométert.
Van potméter sztereo beszerelve, csak úgyse bírja ki az ember hogy ne tekerjen oda, főleg ha buli van.
Félek, nem szakmai tanácsra van szükséged
![]() Ha mégis, akkor köss trimmert a poti elé, nálam a jobb alsó panel.Bővebben: Link
Csak arról van szó hogy nem akarom túlvezérelni még véletlenülsem! És egy egy buliba mindig van valaki aki odateker hogy had szóljon
. A trimmer potismegoldás jó ötlet, mekkorát tegyek be? 50k-at?
sziasztok.Van valakinek STK3152-röl nyakrajza?Google-n kerestem,de semmit nem találtam.
Kapcsolási rajz nekem is van.Én a panelrajzra gondoltam.Bocs ha nem fogalmaztam világosan.
Na én kérek elnézést mert te jól fogalmaztál. Ahogy látom elég egyszerű a kapcsolási rajz. Ha nem sikerül boldogulni vele és ráér akkor a jövő hónap elején lehet lesz annyi időm, hogy megcsinálom.
Ha nem boldogulok jelentkezem.Köszönöm a segítséget.
Szaisztok. Jövök a szokásos elgondolkodtató kérdéseimmel. szóval: Van egy nagyon régi, de nagyon szépen szóló erősítőm, amiben zárlatos lett a végfok ic egy STK-0029-es. Vettem másikat kicseréltem, és puff 35 volt a kimeneten. Vettem mégegyet, és megnéztem(összehasonlítottam az eredeti rosszal) és rájöttem hogy a régi és az új között hiába csak a gyártóba van különbség kiderült hogy a lábkiosztásuk sem egyezik.! de mivel nincs régiből jó példányom nem tudom hogy hogyan kéne az új lábait bekötni. Az PMC gyártmány a régit nem tudom. Néztem honlapokat, de csak a régihez találtam iratokat, az újfajtához nem. Azt szeretném kérni, hogy aki esetleg tud az linkeljen az új IC-hez tartozó lábkiosztást, vagy ha valaki elmondja hogy hogyan tudom kimérni, hogy me..ik lábat hova kell kötni, akkor az is jó. Köszönöm előre is.
Szia! Az eltérő lábkiosztás elég valószínűtlen. Miből következtetsz erre?
Hello. hát abból következtettem, hogy mivel az eredeti IC ami benne volt, az zárlatos lett, és kivettem, majd diódavizsgálóval elkezdtem méregetni a lábait, és az újnak is. És a kettő között volt egy olyan különbség is, hogy a réginek még úgy hogy teljesen zárlatos úgysem volt 2 lába rövidzárban, az újon pedig igen. Ebből azt vontam le, hogy talán nem egyezik a lábkiosztás.
|
Bejelentkezés
Hirdetés |




Látszólag minden ok nélkül képesek meghalni estéről reggelre. Sőt, a vadonás új nem indul el. Én is jártam már így.
(Egy képet találtam egy bulgár oldalon.) 

