Fórum témák
» Több friss téma |
Nos átnézegettem 14,12 a 3-hoz képest megvan a fesz.A meghajtófokozat is megkapja a feszt.A jelfeszültség az az amit mondjuk a számítógép vagy az MP3 lejátszó kiad jelet nem?
Ha igen akkor meg van az is. Akkor ez nem jó?
Nincs valamelyik passzív alkatrész felcserélve, esetleg hibás is lehet? Nyák hiba keresés is megvolt, zárlat, szakadás, hideg forrasztás...?
Nem ugrott be a mérőcsúcs a két láb közé méréskor záratott okozva? Ha ezek mind OK-sak, Konyec.
A mérőcsúcs biztos nem okozott zárlatot.
A Kondik bizti jól vannak benne. Meg azok gondolom ha nem lennének jók akkor azok vagy púposak lennének vagy már csak a lábuk lenne a helyén ![]() A Fóliakondikat még megnézegetem meg ez ellenállásokat is
Nos átnéztem a panelt és igen volt egy rész ahol nem volt vezetősáv.
Megcsináltam de sajnos maradt a torz hang ![]() Így valószínű,hogy IC csere lesz belőle.
Üdv!
Az szerintetek miért van,hogyha bekapcsolom az erősítőt és nem szól de az az alapzaj a hangszóróba megvan aminek lennie kell és ha kikapcsolom akkor egy kb 5 másodperc múlva pedig elkezd szólni. Mi lehet a probléma?
Valószínű, hogy valahol a munkapont el van tolódva, és kikapcsolás után ahogy sülnek ki a kondenzátorok, pár pillanatra beáll a helyes értékre!
De ebbe az STK-ba hogyan tudom a munkapontot beállítani?
Vagy is merre lehet a probléma?
Annyit tegyél már meg, hogy, mérd le is IC lábain a feszültséget, és írd le!
Szkóppal nem nézted, nem gerjed? A földeléssel nem igazán vagyok kibékülve ezen a panelon, keveredik rajta a kisjelű és a nagyjelű föld!
Eddig egyébként ez is működött.
Szkópom sajna nincsen. 14,12 lábon a tápfesz megvan,a 15 és 5 lábon is megvan ami a meghajtófokozaté és a bemeneti jel is mevan.Ja és a kimeneten nincsen fesz.
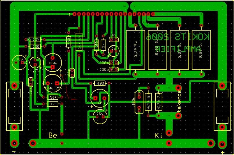
A kettes lábra menő kondi szerintem fordítva van.A láb felől kellene lenni a negatívnak.( ha nem akkor nézd át a többit is,lehet csak egy ilyen apróságon múlik)
Rendben átnézem.Egyébként a kondik jól vannak benne.
Bár az egészet nem értem mert ez még tegnap működött ma meg már nem :S
helló
én is gondolkottam ezen az erősitőn és olvastam valahol hogy az stk az egy elég érzékeny meg ilyet csinál mint nállad eggyik pillanatról meghal az ic de inkább maradok a tda7293-nál de azok meg már sajna durranak +-40voltnál de most tekertem le a trafóból úgyhogy remélem jó lessz Idézet: „tegnap működött ma meg már nem” Ez STK-k esetében rosz előjel. (Már ha nem nyúltál hozzá)
Értem,hát sok sikert a TDA-hoz
Nekem is volt olyan.
Biztos ? Mert a panelterven fordítva van az szinte tuti.
Új adatokkal jöttem.
![]() Az 1-es lábon és a test között bekapcsolt állapotban 160mV-van. Ha kikapcsolom elkezd csökkenni kb100mV-ig (eddig nem is szól) majd hirtelen elkezd szólni és 230mV majd elhallgat marad a 230mV utána hirelen megint elkezd szólni és felugrik 520mV-ig Ez segít valamit nekünk,hogy merre lehet probléma?
hello A vegfokot hogy probaltad ki utoljara akkor amikor meg szolt??Hasznalsz ra keslelteto koppanas gatlo relet???Mert ha ugy probalod ki,hogy rele nelkul csak rakotod es nagyott pattan a hangszoro akkor kiuti az stk-t.
Nem tudom az utolsó hsz mat láttad -e ezért írom le még egyszer a 2 lábra menő kondi a panelterven fordítva van szinte tuti (a gyári ajánlás szerint a - van a láb felől)
Hmm,bizony tenyleg az a kondi forditva van,es ez okozhatja az altalad leirt problemat.
Hali!
Eggyenlőre késleltető nélkül működtettem.Nem pattant nagyot. proba Azt a kondit kell megcserélnem amit bejelöltem?
Igazából nem látom a jelölést de ha a gyári alapkapcsolással (lásd alldatasheet.com stk4048) összehasonlítod lehet más hibák is kiderülhetnek.
IC 2 láb 560 ohm és utána ami test fele megy kondi az van fordítva.A többit már nem is néztem.
Felcseréltem de sajna nem jó.
![]() Meg ha előtte működött vagy 4 hónapig akkor olyan nagy probléma az nem lehet. "szerintem"
Sziasztok! Én régenn építettem ilyet. Erről a zöld nyáktervről amit pár válasszal feljebb csatoltatok. Nekem működött több darab is belőle.
Felcseréltem de sajna nem lett jó.
Arról az IC-ről leszedtem a panelt amelyik működött és átraktam erre a rosszra de maradt a hiba szóval az IC-fingott ki. Nem tudom,de én ezzel az STK-val már eléggé sokat szívtam.Ha elszáll ez az oldal is akkor inkább összerakok egy 200W-os tranyós vagy fetes erősítőt.
Hat az stk-kkal kapcsolatban nekem is rossz velemenyem van,sok fele stk ic-s vegfokot epitettem,de nagyon erzekenyek.Nekem egy hete szalt el 2 darab STK 4050 ic.Ez ugyan olyan mint az stk4048 csak nagyobb teljesitmenye van...200 watt 8 ohm.Eloszor jol mukodott mind a ket oldal,de persze koppanas gatlo nelkul hasznaltam,csak addig a hangszorokat mar bekapcsolas utan kottem ra mindig,de gondoltam kiprobalom milyet koppan.Es akkor elszalt eloszor az egyik oldal,gyorsan kikapcsoltam es vissza be oszt kiegett a masik is.Szet szedtem az ic t es mind a 2 ben ugyan ugy a veg tranyok szetlottek.Nem birtak ki a nagy aram rantast bekapcs kor.De ami az ic ben van belul azt meglehet epiteni egyszeruen,nekem megvannak az ellenalasok es diodak ertekei is amik az ic belsejeben talalhatok.
Húú az frankó.
Lehet elkérném tőled azokat az értékeket ha megosztanád velem.
megosztom,de nincs scannerem,az ertekeket leirhatom. Ezek az ertekek a gyari ic belsejet mutato rajzhoz passzolnak.R1-39ohm,R2-470ohm,R3-470ohm,R4-2,2kiloohm,R5-2,3kiloohm,R6-470ohm,R7-300ohm,R8-300ohm,R9-200ohm,R10-200ohm,R11-200ohm.C1-47pikofarrad.D1-1N4148 ketszer egymasba kotve,a D2 es D3 pedig 1N4007,T1,T2,T3-MPSA42,T4-MJE15033,T5-TIP122,T6-MJE15032,T7-MJE15032,T8-MJE15033,de ha kissebb a tap fesz,akkor lehet az MJ tranyokat helyettesiteni kissebb BD139 es BD140 vennel is.A vegtranzisztorok meg tetszes szerint a tapfeszultsegnek megfeleloen.Szerintem a T8,9,10,11 nek megfelel a BD911
köszi Dj TSM.
Ha ezt megépítem amit küldtél nekem akkor az is ugyan olyan érzékeny lesz mint a gyári stk? Egyébként a másik oldal is elszállt. Elég volt belőle ez volt a 4. IC. Ebből egy volt amit én rontottam el. A többi megadta magát. Soha az életbe nem veszek stk-s ic-t. Nincs az az isten amiért én még egyszer vennék olyat.
Szerintem erzekeny lessz ez is mert ugyan olyan erteku alkatreszekkel epul fel mint az STK.Azert erzekenyek az stk k mert nincs bennuk rovidzar vedelem,meg tulmelegedes ellen sem vedettek.A tranzisztorok meg pont a hatar feszultseg es aram erossegre vannak bennuk tervezve.En mar sok STK val mukodo erositot epitettem,de nemjok a tapasztalataim veluk.Volt olyan erositom ami elment 2 evet is es azutan csak ugy semibol elszallt.Ezeknek az STK knak eleg egy pici gerjedes vagy kissebb impedancia a kivezetesen egy kis pillanatra es mar annyi.Mar en is elhataroztam hogy nemfogok STK val vegfokot epiteni,most tranyosat akarok,epp a netet bongeszem valami jo bekotesert,ami legalabb 300 wattot tud 8 ohmon.Csak nehez olyan bekotest talalni ami jo arban megvalosithato,jo a teljesitmeny es a vedelmi rendszerek is megbizhatoak.Szerintem az STK ick elegansak meg egyszeruek de ajanlatos preciz,pontos ertekekkel rendelkezo alkatreszeket hasznalni hozzajuk es az sem mindegy,hogy honnan rendeljuk az ic-t.Mert ami olcso az bizony gyengebb minoseg is.
|
Bejelentkezés
Hirdetés |









