Fórum témák
» Több friss téma |
Nos,a nagyobbik trafo,az a tranzverter trafója.Ő hivatott előállítani a cső számára az anódfeszültséget.A másik kis trafó, a gyujtó trafó, ami a cső begyujtásához állítja elő a több kV-os feszültséget.A két kis háromlábúból az egyik 1 tranzisztor, ami osszilátorként üzemel,a másik valószinű, hogy 1 tirisztor,ami kapcsolja a gyujtófeszt.A bordovörös alkatrész 1 kondenzátor.330nF/400V.Ez tárolja a gyujtófeszhez az energiát,amit aztán a tirisztor rákapcsol a trafóra.
Ami a villogást illeti,ha minden igaz nem egyszerre villant a két cső,hanem randomszerűen hol az egyik hol a másik.
Te asztán nagyon vágod a strobi működését!A nem kV csak pár száz voltot gondolom nem a szekunderen mérted!!Olvasgass 1 kicsit, hogy mi szükséges egy vakucső begyujtásához.Viszont a hsz-ed másik fele igaz.Elvész az energia!Az ívkisüléses csövek esetében hiába kötöd őket párhuzamosan,mindíg a rövidebb irányba fog az ív kisülni,ezért nem tud tökéletesen együtt villanni a 2cső.És elhiheted nem kevés munkaórát fektettem a DS250 kapcsolásba,hogy végül is így lett megoldva.
Nos a 33nanos kondinak meg számolj utána,mert apró hiba került bele.Mert én akárhogy is számolom,a 334 az akkor is 330nF! Üdv:Travolta
És még mindíg nem tudsz olvasni se!
Köszi a választ, de könyörgök hidd már el!
3 pontba csatlakozott 6 vezeték, 3-3! Azaz forrpontonként 2. És tök egyszerre villogott. Nem felváltva, nem randomszerűen, egyszerre! ![]() A kapcsolási rajzot sikerül kibogarászni? Szerintetek mit kéne rajta tuningolni, vagy hogy kéne melléépíteni? H ne kelljen mégegyet vennem? Ha veszek mégis még egy ilyent, és összekötöm a kisfesztrafó primerét a másik primerével, és a továbbiakat hagyom, azaz két trafó lenne, szekunder felől két független ágon, primer előtti részét meg meghagyom egyiken, másikon meg leválasztom. Csak kérdés, h hol kéne elvágnom...
Magyarul a tiedből csináljak kettőt! Igaz? És hogy tudom összehangolni? Hogy együtt villogjon? Mert ha sehogy, akkor ugyanott vagyok, mintha ebből az autósból veszek még egyet.
Szerintem a megoldás két autós. És a tirisztornak a kapuját egyiken megszakitod és átvezeted az ütemet a másikrol.
Sziasztok!
Én is építettem már strobit!(biztos találkoztatok a hülye kérdéseimmel ha olvastátok a topicot) igazat szeretnék adni Travoltának egynéhány dologban: pl.: kVos gyújtó feszben. Véleményem szerint is megvannak ott a kV ok csak észre se vesszük mérőműszeren mert, csak akkor áll fenn ez mikor villan a cucc! aztán én nem vagyok profi a témában...(ezt is abból veszem hogy mikor az én strobimat nézegettem... nyugalmi állapotba volt a 300-400 V és mikor villant a multiméter hirtelen megugrott felfelé... majd pedig visszaállt.) ha jól emlékszem sárkány repülő a téma... én szvsz nem túl egészséges oda fent magassan ilyen nagy feszültségekkel játszadozni... az időjáráshoz végképp nem értek de én félnék, hogy viharos időben egy eltévedt villámot ez a nagyfeszültségű pont nem-e vonzana a közelbe?! (igaz ki az aki viharban repülőzik ) a másik meg nem tudom milyen anyagból készülnek ezek a repülők... de könnyen előfordulhat ezeknél a storbiknál(főleg amihez már hozzá is nyúlunk), hogy szikra kisülés keletkezik... két drót pl összeér vagy közelebb kerül és áthúz a szikra... ésatöbbi és a többi... és nem szép halál kigyulladni a levegőbe...(lepottyani végképp nem) nekem az a véleményem hogy erős fehér ledekből érdemesebb lenne megépíteni a dolgot... erről már volt szó itt a topicba... elég lenne hozzá egy 555öt... ledeket ugye más szögbe rakni a szárnyak végén, de már ezt is felvetette valaki. Ez mégis csak törpe feszültséggel működik... kevesebb meghíbásodás kevesebb kockázat... két 555 össel meglehetne oldani azt is hogy 2-3 at villant és vár utánna.... jah és annyi, hogy tényleg furcsa a párhuzamos csövek, szóval én nem lepődöm meg hogy Travoltának ez nagyon szokatlan volt... megmondom őszintén én se láttam még ilyent! :yes: ha valaki szerint az aggodalmam nem jogos akkor elnézést és írja le ide a forumba! Nem szeretnék senkit sem megbántani ![]() Skip
Hello Skip
Szeretnem a segitsegedet kerni! Szeretnek kissbe bulikra sztrobit csinalni led bol! Nem tudnal nekem tanacsokat adni? Mert en elegge kezdoo vagyok. Olyat szeretnek ami basszusra villog ! Tudnal segitteni ? Elore is koszonom!
SZia! természetesen!
egy egyszerűt tudok neked mondani! Van a kapcsolások között a led es kivezérlés jelző! nah ha annak az első fokára raksz akármennyi ledet már kész is! Holnap részletesen elmagyarázom most viszont megyek aludni![]() ![]() ![]() Skip
Még egy annyi hogy szerintem célszerü az energiatároló kondit kivinni a villanócső mellé. Mert a hosszú huzalok ellenállása rossz hatással van a villanás fényerejére. Töltésnél ez a dolog elvileg nem okozhat problémát.
Hello
Koszonom a segitsegedet !De szerintem h oda rakotok 1ledet akkor az nem csak basszusoknal fog villanni ,hanem meg akkor is ha pl. sok magas hang van a zeneben akkor is! Vagy kene ele egy hangszinszabalyzo?
Ez is vélemény, nem sértődtem meg, sőt, köszi! Annyit hozzátennék, hogy ha a műszerfalon van egy kapcsolója, ami lekapcsolja a betápot (igaz annak már mindegy, ha kigyulladt).
Vihar nem játszik, csak szélcsend, és napsütés! ![]() De ha ezt a 2db 555ös ledeset lu tudja rajzolni nekem valaki, az tök jó lenne. Mondjuk valami ilyensmi működést: Ez tetszene, persze duplán.
ha letekerjük az érzékenységét akkor csak a basszusnál villan fel én ugy hallottam... nekem is erről működik storbim....
ha gondolod csináltam két megoldást... szerintem mindkettő működik! amelyikben nincs optókapu annál figyelni kell mer nem végtelen számú ledet tudsz oda rakni! ha többet szeretnél kell mégegy tranzisztor de nem okoz nagy gondot sztem... Kérek Szépen Másokat is, hogy nézzenek rá és mondják el véleményüket! köszi
ok majd kiprobalom ..van otthon nekem egy kevezerlesjelsom(tranzisztoros) ...csak nem tudom h meg megy e majd valamikor ha lessz eleg idom kiprobalom . es azt nem tudod h azt hogyan csinaljam meg h olyan 20drb magasfenyu LED villogjon rolla?
Koszi
előbb lemaradtak a képek!:
nézdd csak meg előző hozzászólásomnál!
Nemértem az optókapu lényegét. Oda kell egy izmosabb tranyó az utolsó helyett. És lehet füzni a ledeket.
Gyorsan össze dobtam két 555 ösöből egy villogót! hasonlít arra amit mutattál csak én 1 ledet raktam most rá! de nagyon könnyen rá lehet többet is... még egyszer hangsúlyozom ezt csak hirtelen dobáltam össze. az ellenállás értékekkel lehet állítgatni milyen sűrűn villogjon amikor villog akkor hányat... (lehet a videon nem látszik de nem folyamatossan világít hanem gyorsan villog 7 másodpercenként kb... természetesen lehet lassítani)
van benne 2 db 555 egy 7404 es néhány ellenállás néhány kondi! sajna mobilos ha érdekel lerjazolom a kapcsolást! ![]() Skip
Kérném a rjazot, ha lehet!
Elég ha a sok helyett csak 2-t villan, és utánna 1mp szünet. Ja, és persze 10-10 leddel (oldalanként 10 csak elég már, pláne ha mind 4 magos)!
este lerajzolom
vagy ha mégse akkor holnap délelőtt!
KÖszi!
EWBben (vagy helyesebben Circuit Design Suite 10-ben) liszumulálom milyen! A strobit is, meg ezt is. Enyémet is megpróbáltam berajzolni , csak nemtom hol van benne a glimmlámpa, meg villanócső, meg a nagyfesz tekercs.
Na sikerül lerajzolni? Nem sürgetni akarlak, csak délben elhúzok a Magyar Tengerre, és vasárnap du jövök vissza, azt ha azalatt rakod fel a rajzot, nem bunkóságból nem fogok rá reagálni!
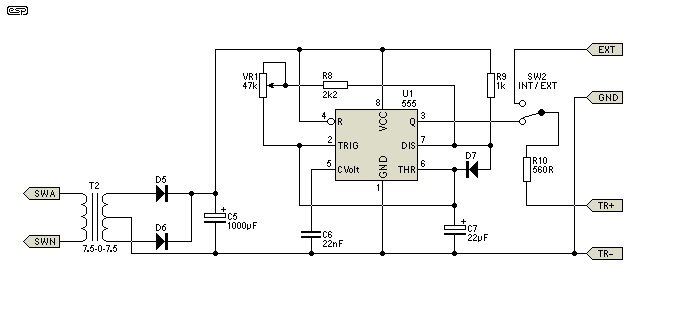
Bár nem tölem kérted, de itt egy rajz.Ez kifejezetten stroboszkópok vezérélésre készítették.Az 555ös 3as lábát megfejeled egy tranzisztorral, és mehetnek rá a ledek.
akkor majd ha visszaérsz ez lesz a haza térő ajándékod!
le lerajzoltam már csak nem megfelelő a magyarázat hozzá!![]() Jó nyaralást!
ez van fenn yútyubon ezekkel a beállításokkal! át lehet alakítani más időközökre... és más villogási frekvenciára is!
a végén a ledek lehetnek a pluszra kötve vagy a minuszra is( persze forgatni kell a ledeket) ezzel kiküszöbölhető az az IC2/B inverter... de egy ic be ugyis 4 kapu van, szal hasznláható is. remélem tudtam valamit segíteni! a nálam okosabbaknak várom a javításait én is! KösziSkip
Királyság! Köszi, lementettem. Kipróbálom EWB-ben.
) (letesztelem a progit).Akkor már csak egy 5Vos feszstab kell, mert nekem 12V van! De ez legyen a legnagyobb baj! ![]() Kösz a meglepit!
majd kiváncsi vagyok mit sikerült összehoznod abba progiba!
a tápfeszhez meg vagy zener vagy stab ic! nem nagy kunszt ahogy mondtad!
Igazából semmit! Összevissza villog, és nem bírom rávenni, hogy real-time-ban szimuláljon (mp töredékével számolgat). És ha a két led le van párhuzamosítva, akkor azok se villannak fel egyszerre! Most vagy "beszaggat" a gépem az irtózatos processzortehelés miatt, amit a szimuláció okoz, vagy a fénysebességgel szimulál, és a 2. ledhez később ér oda az elektron!
![]() Meg kell építsem...
osztom a gondolatod! megépítve tuti müködik! nálam ment!
Vettem 10db 5 magos fehér 10mm-es ledet. Annak mekkora áram kell? Mintha 100mA rémlene darabjára , és hogy 3,2-3,6V feszkó. 555 meg max 200at tud igaz? Akkor oda 12Vra kéne még terveznem valami meghajtót ennek a mondjuk 10 lednek. Egy ilyent még tudnál nekem rajzolni (12V 10db ilyen led)?
Mert akkor itt a 12Von már elvileg 1A folyik. Nameg a lenti kapcsolásod elé vettem egy 12V ról 5V ra egy 7805öst. Arra igaz, hogy csak 2-3V pluszt bír el? Szóval h a 12Vot nem szereti? |
Bejelentkezés
Hirdetés |




3 pontba csatlakozott 6 vezeték, 3-3! Azaz forrpontonként 2. És tök egyszerre villogott.
)





