Fórum témák
» Több friss téma |
Fórum » Szabályozható szimmetrikus tápegység
Hali
Ez a kapcsolas egy oldalas, de 0-25 voltig szabalyozhato. A potmeter hibaja eseten a kimenofeszely 0 volt. Kell hozza ket segedtap: egy +2.5 V a poti ref tapja, es -2.5 V a muveleti erosito es a szabalyzo tranyo megtaplalasahoz. Igy le lehet vinni 0 voltig a kimeno feszt. Ha nincs negativ tap, akkor a minimalis kimenofesz 1.25 V. Udv Vili Ps : Johet a szimmetrizalas !
Nem rossz séma, csak teljesen felesleges már az LM ic, mert a feszstabilizálást megcsinálja az OPA..
..végül oda jutunk hogy csinálunk egy szim. labortápot műveleti erősítőkkel...
Hali
Idézet: Es akkor hol marad az aramlimit? „mert a feszstabilizálást megcsinálja az OPA”
Arra is gondoltam hogyha esetleg nem lenne elég az az 1-1.5A amit ezek az ic-k még le tudnak adni a melléket kapcsolást átalakítva(!) beilleszteni egy tranyót is hogy nagyobb legyen a kimenő teljesítmény.Elég sok helyen láttam már ezt a megoldást
Attól függ hogy mit értünk labortáp alatt
amúgy jólenne ha tennél fel kapcsolási rajzokat mivel te biztos jobban értesz ezekhez a lényeg hogy egyszerű de nagyszerű legyen és nelegyen telebonyolítva mindenféle szabályzással
Szerintem abban eggyetértünk hogy a tranyós megoldás lenne a legjobb mivel a stab ic-k sokat elfűtenek felvetődött az ic-s megoldás. Valaki kapcsirajzot küldene?
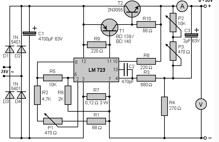
Mi lenne akkor hogy lm723-as ic épülő asszimetrikus tápból 2 lenne az áramkorlát poti és fesz szabizó poti meg stereo
képet csatoltam
Szervusztok!
Egy rajz. Sajnos szkennerem nincsen. (a második csak magyarázat.) http://kepfeltoltes.hu/100515/P5150007_www.kepfeltoltes.hu_.jpg http://kepfeltoltes.hu/100515/P5150008_www.kepfeltoltes.hu_.jpg
Köszi!
A második elvi rajz ha úgy össze lenne rakva működne is? Az elég egyszerűnek tűnik
Mindenbizonnyal,hiszen ugyanaz,csak egyszerűsítve.
De ha az elsőről gondolatban elhagyjuk az egyenirányító és mérőszekciót,akkor tkp. ugyanaz. Talán az áramkorlátozás lenne nehézkesebb. Azzal együtt remek eszköz,anno sokan megépítettük-1993,vagy 94-ben. Egy példányt azóta is használok. Valamelyik '70-es évekbeli rádiótecnika évkönyvben megvan ez egyszerűsítve. Ha kívánod,holnapra előkerítem.
Szóval akkor a második kapcsolási rajz elvileg és gyakorlatilag is működőképes esetleg nyákrajzod nincs véletlenül jó lenne
Van,de egy ócska fénymásolat. Gondoltam,valaki-aki teheti-bemegy egy nagyobb könyvtárba, és előkeríti azt a fránya Elektor-t. (1991 December)
Kis türelmet,lefotózom,ami van!
hálás köszönet hátha ettől okosabbak leszünk
Még annyit had kérdezzek hogy az előző oldalon az elvi rajzon a bekarikázott részek mik?? 2 dióda meg 2 tranyó az okéé de körülöttük azoknak az U alaku valamik azok mik?
Szerintem optocsatoló lehet, nézd csak meg a nyilak irányát. Csak hülyén van rajzolva.
márcsak az alkatrészlista hiányzik
Jöhetnek még kapcsolások!!
Azok a magyarok nyilai,csak már félvezetősek.
Amin elfele mennek a nyilak,az a nyilas,amin meg jönnek,az a céltábla! Azért próbáltam mellékelni az alkatrészjegyzéket,mert ott benne van,hogy mifene az IC2, IC4. Nem olvasol? Szórakozol? Pedig csak segíteni akartam. Ha komolyan kérdezted,akkor viszont ne csinálj tápegységet!
Nem konkrétan az ic-kre hanem az ellenállásokra és kondikra meg a diódákra gondoltam. Sokat segítettél elnézést a félreértésért
Akkor viszont inkább én kérek elnézést az ostoba viccért! Sajnálom.
szia!
ha elolvasod a topik elejét akkor meglátod h énis valami hasonlóra gondoltam de senkinekse teccik
Pedig miért ne lenne jó? Szuperprecíz együttfutásra van szükség? Ugyan minek?
Jo az vegulis (amig jo). Amikor a potmeter megszakad kijon a teljes tap a kimeneten. Utana el lehet menni a botba venni uj alkatreszeket. Mar lerajzoltam egy megoldast de szerintem meg sem nezted, csak hajtod, hogy "me'g-me'g-me'g". Egyszerubb lenne, hogy leulnel, vennel magad ele papirt, ceruzat, lerajzolnad a Te elkepzelesed, majd megcsinalnad. Ha nem mukodik vissza az elejere. Igy szoktuk csinalni a fejleszteseket.
Udv Vili
nemtudom.. de abban igazat adok, hogy az ic-s megoldás kedvezőbb mert ott csak a teljesítmény tranyó fűt és csak akkor van melege ha nagy áram folyik és nem is melegednek anyira
Megnéztem a kapcsolásodat csak.. nemteccik aza 2 segédtápos megoldás meg ugyanúy ottvan lm 117 szóval akkor már egyszerűbb az lm723-al építeni mert szerintem poti nélkül ottsincs fesz..vagy tévedek?
|
Bejelentkezés
Hirdetés |





amúgy jólenne ha tennél fel kapcsolási rajzokat mivel te biztos jobban értesz ezekhez
a lényeg hogy egyszerű de nagyszerű legyen és nelegyen telebonyolítva mindenféle szabályzással 

Jöhetnek még kapcsolások!! 





