Fórum témák
» Több friss téma |
Küldj egy email cimet!
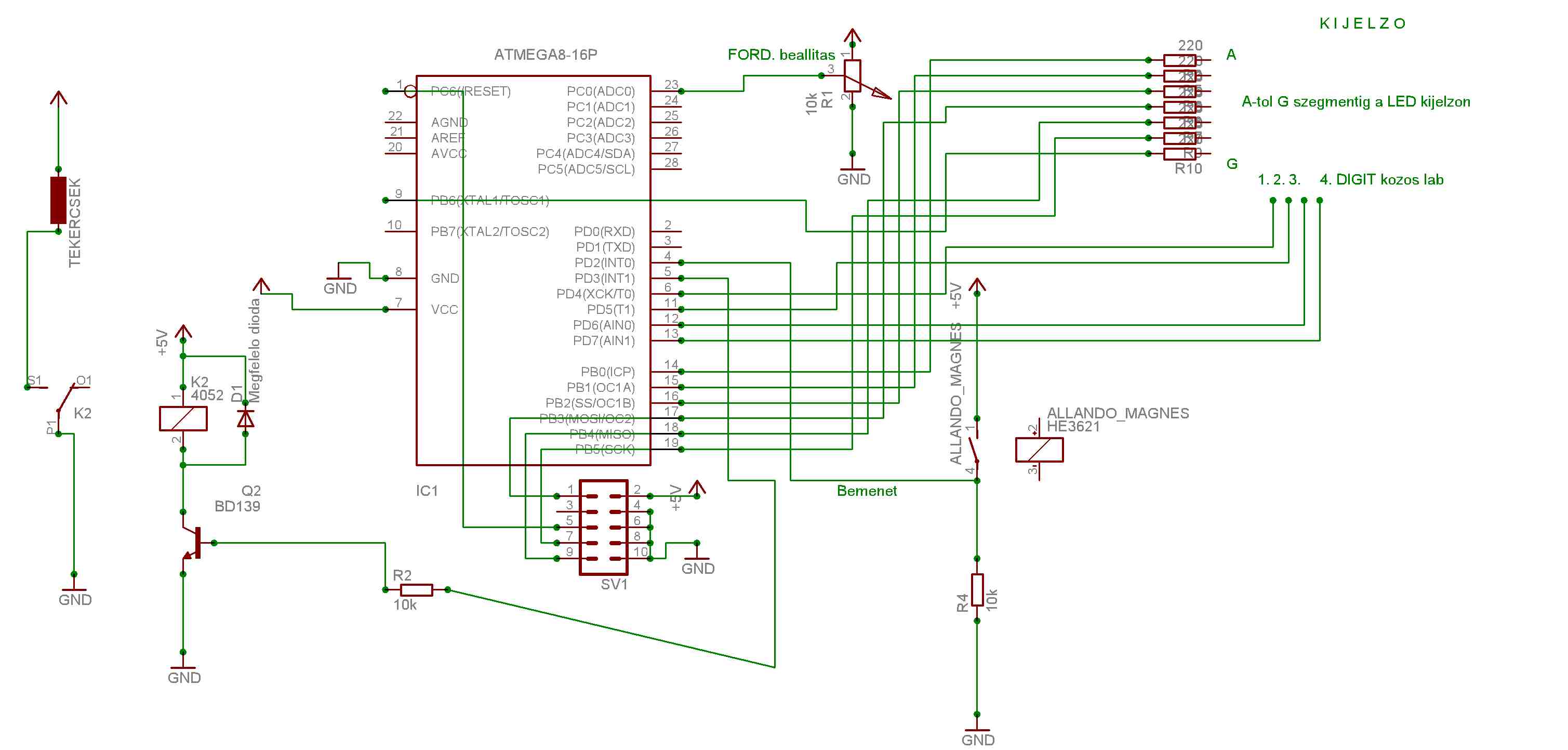
Áruház: én a Codix Kft-nél szoktam megrendelni, ki is postázzák. Tavaszal vettem utoljára, most nem látom a honlapjukon, de attól még lehet nekik, hivd fel öket. Sajnos nekem szept 7-ig elfoglaltságom van, irok egy kijelző nélküli teszt verziót, ezt használhatod alapul. A végleges verzió ált. elég sok tesztelést igényel, szerintem mélyedj bele a bascom-ba! Ha programoztál már basicben akkor nagyon egyszerű.Egyébként mekkora fordulatszámok között akarod kapcsolni? Üdv UI. Itt a kapcsrajz:
Hali!
Én is sokat foglalkoztam a kérdéssel. Figyelmetekbe ajánlanék néhány linket, ha megnéztétek beszélhetünk róla. http://www.otherpower.com http://www.windstuffnow.com/main/ Amerikai oldalak. Szerinten zseniálisak, különösen a " hogyan építsünk szélgenerátort Volvo féktárcsából". Ha belemélyedtek egy kicsit, alpjaiban fogod megváltoztatni a koncepciódat. Figyelmetekbe ajánlom az otherpower-ben levő link gyűjteményt. Jó böngészést. Sanya Idézet: „...jó lenne ha e-mailban küldenéd el...” Idézet: „Küldj egy email cimet!...” Srácok! Sokszor megbeszéltük már: Ez egy fórum! A tudás nyílt és nyilvános, és ha valakinek később szüksége lesz rá újra, nem fogja megtalálni, ha priviben csevegitek meg a dolgot! Megértem én, hogy nehezebb egy topicból kikeresni, de azért az a kérésem, hogy osszátok meg itt (is) a tudást, ne (csak) priviben! Köszönöm!
Biztos igazad van
bár ha pl egy párdarab ifa akkumulátort töltenénk? És ha azért fogyasztod a megtermelt áramot? Szerintem nem fordulhat elő.
A savas aksit ha nem megfelelő feszültséggel és árammal töltöd akkor gyorsan tönkre megy.
Igazad van de savzselés aksit bonyolult beszerezni mármint nekem
A zselés aksinál is úgyanezek a feltételek megvannak csak annyi a különbség , hogy folyamatosan tölthetőek. Pl. riasztó zselés aksimat 120mA/13.5V töltöm (4Ah) folyamatosan. Ez csak 3850Ft, de amiről itt a többiek beszélnek szerintem 100eFt körül lesz hozzá az aksiköteg. Szóval egy ilyen malör igensokba kerül.
Az alternatív erőforrások felhasználásánál valóban a tárolás a legnagyobb probléma. Az akksik drágák, ráadásul viszonylag gyakran kell cserélni őket. 220V AC előállításához és a megfelelő teljesítményhez már nagyon komoly inverter kell.
Kis számítás: Ha azt szeretném, hogy az egész háztartás alternatív energiával menjen akkor: mondjuk max 5 kW-ra van szükségem. Ez 22 A 220V-on, de az inverter előtt 12V -os aksin 416 A folyna. Kérdem én milyen akksi képes ekkora áramok leadására vagy 42 akksit párhuzamosan kötök? Milyen jó megoldások vannak erre? Üdv
Egészen biztos, hogy nem egy akksival. Mindenképpen több, párhuzamosan kötött akkumulátor a megoldás. Ha jól tudom - efféle képeket láttam - akkor egy háztartáshoz egészen komoly akku-telepek tartoznak. Szóval nem egyszerű a dolog, talán éppen ezért nem terjedt el túlságosan a technológia.
Ez igaz. Feltétlenül. Viszon én csak olyan fogyasztókra gondoltam amik kis feszültséggel működnek. Aki 220-at akar előállítani az felejtse el mert csak nagyon szeles helyen működne és lehet hogy több szélkereket is telepíteni kellene
Hi!
Kicsit későn lestem ide .. szabi ..stb ..stb .. van nekem vhol 1 napelem/szélgenerátor szabályzó/töltő leírásom ..elvi rajz / müködési leírás stb ... Abban párhuzamos gerjesztés szabályozás van igaz eredeti szélgenerátorhoz ... vhogy digizem és közé teszem ... lényeg analóg !!!!ANALÓG
Hali
Mi konkrétan lugosakkumulátorra gondoltunk. Nem tudom mennyire ismeritek őket de azoknak kevés töltöáram kell és sokáig kell tölteni őket, kis teljesítményüek de ha többet összekötünk akkor már jók lesznek. Rákötve egy invertert akkor természetesen nem az egész házat mert ahoz már tégyleg atomerőmű kéne de esetleg rádió, tévé vagy talán a PC működne róla és ha lemerülnének egy relé átkapcsolna a hálózatra.
A szélkerék elég komolyra sikerült még nincs felállítva féreértés ne essék (mert ahoz mozgósítani kell a rokonságot) de ahony elnéztem, és számolgattuk a szeleket talán még a traktor generátorát is elbirná. Ha jól működik nekiesünk a trakesznak szétgomboljuk mert már úgy sincs használva generátor a kerékre akksi a garázsba. Egy 210Ah akku szerintetek mire képes.
A fordulatszám állítás legyen mondjuk 500-1000 ha úgy egyszerübb 0-1000 csak az a lényeg hogy olyan 600 és 1000 között lehessen állítani mert elvileg 600 fordulatnál kezd áramot termelni ja és ezt a generátor fordulatszámára értsük mert arra könnyü felszerelni a mágnest és a csövet. Na és persze ez úgy értendő hogy 500 és mondjuk 1000 között lehet a potival állítani. Tehát 600 nál bekapcsol és ha az alá esik a fordulat kikapcsol. Huha ezt jól elmagyaráztam bisztos megértetted. Köszi a fáradozást és ez egyébként teljessen rá és most meszelünk és úgy sem érek rá ezzel foglalkozni.
Mégegyszer kösz mindent.
210 Ah-ás akku az 210 A leadására képes 1 órán keresztül elméletben mert gyakorlatban felrobban ilyen áramerősségen.Ezt az értéket a számítás miatt adják.De mondjuk ha 10A-os terhelést veszünk figyelembe ami 12V-on 120W ,akkor így az akkumulátor (persze ha jó is)21 órán át képes működtetni a 120W-os fogyasztót.
Ha egy 210Ah akkuról leveszel 210 A egy órán keresztül és felrobban akkor nyugottan visszaviheted ha garanciás mert annak birnia kell hisz autóknál 30-40 Ah akukról jön le 200 vagy akár több amper is indításnál és még ha nehezen indul is a kocsi akkor sem robban föl az akksi.
Nem mindegy az idő!Az indítás max pár perc!Egy óra alatt akkora cellazárlatot kapna a savas akku,hogy csak na ,óriási hő keletkezik es szétnyomja a tetejét!
Ez akkumulátortól függő dolog! Valamelyikből akár 10* annyit ki lehet szedni mint ahány Ah-s de van amelyik már az Ah érték 1/10-nél is forrósodik.
Valahol láttam a neten, hogy melyik fajta akksit hogyan lehet terhelni, de már nem emléxem.
Sziasztok!
Amit én reálisnak tartok az az, hogy a házon belül egy 12 V-os hálozatot müködtessünk alternatív energiával. Gyakorlatilag az összes adapteres cuccot erről lehetne használni (természetesen ami nem 12V-ról megy oda illesztés kell). Akár a világítást is meg lehet 12V-ról oldani. Hűtő, porszívó, mosogép és egyéb 200W fölötti teljesítményű dolgok müködtetése csak akkor érné meg, ha jó áron megfelelő tárolókapacitást lehetne szerezni és nem kerülne az egész 100ezrekbe. Megmérem a PC-met 500 mA áram megy át rajta (350W-os Bluestorm táp, AMD2.8-as, TFT monitor), meglepődtem. Innen jött az ötlet, hogy soros akksikal is lehetne operálni, így sokkal kisebb lenne az áram dott teljesítménynél, ráadásul az inverter is egyszerübb lenne. SD: Majd igyekszem a progival. Üdv
Csak egy ötlet. A generátorról való áramot közvetlenül is lehet vízmelegítésre használni és akkor nem kell akkumulátor. Ennek csak az a feltétele hogy néhány kw teljesítményt le tudjon adni a szélkerék.
Erre a dologra én is gondoltam hogy 12V-os hálózatot kellene kiépíteni a házban de nekünk nincs olyan sok 12V-ról működő készülékünk. Az én PC-mnek 300W-os tápegysége van. Nagyon kevés áram folyik rajta keresztül de gondolom nagyobb CPU használatkor mondjuk játékoknál többet fogyaszt. De legalább ha valamit töltök le ami sokáig tart azt lehetne akuról. De az igazi mégis az lenne ha legalább csak egy valamit is ami nagyon sokat fogyaszt pl. mosógép, vasaló... lehetne "ingyenenergiával" műkötetni.
A generátornak gerjesztés kell egy akkumulátorról amit meg tölteni kell hogy ne merüljön le így hát csak az akku energiáját tudjuk hasznosítani. Gongoltunk pár bicikli dinamóra is de azok több dolog miatt is nem feleltek meg pl. Hamar tönkremennek hisz azok nem folyamatos üzemre születtek és egyébként is kevés áramot termelnek meg hát valami akku akkoris kellene mert mi van ha napokig nem fúj a szél. És visszajutottunk ugyanoda a generátorhoz.
Hát ja. Csak esetleg kisebb aksi is elég lenne.
Egyébként a gyári megoldások úgy tudom hogy a 230V hálózatra dolgoznak rá. De gondolom , hogy egy ilyen elektronika pokolian drága. Én biztos hogy csak olyan fogyasztót terhelnék róla, aminek nem árt ha hirtelen elfogy a rendszerből a szufla. Számítógépet? Kizárt.
Mint már írtam valahol nem lenne gond ha a számítógépet tápláljuk róla és kimerül az aksi egy relével és egy nagyobb kondival autómatikussan meglehet oldani az átállást a hálózatra.
Tényleg jók ezek az ATMEL ICk többet tudnak mint a PIC-ek és az áruk se rossz csakhogy annál a bizonyos boltnál 2500Ft postaköltséget kell fizetni ami egy 600Ft-os ic miatt egy kicsit sok.
Hali!
Az akkumulátoros megoldásoknál olcsóbb és tartósabb megoldás, viszont olcsóbban kivitelezhető megoldás az energia tárolására: Felteszel vmilyen magasabb helyre egy jó nagy tartályt, a szélkerék által termelt energiával vizet szivattyúzol bele. (megnöveled a helyzeti energiáját) Ha szükséged van energiára, a tartályból a vizet a föld kőzelében elhelyezeet turbinára vzeted a vizet-> rácsatlakoztatod a turbina tengelyét generátorra és már termeli is azáramot. Valszeg nem túl jó a hatásfoka (többszöri energiaátalakítás) de lehetőségnek nem elvetendő ötlet.Régebben így tároltak energiát az nagyfeszültségű hálózatokban, mikor nem voltak hangfrekvenciás kapcsolók az "éjszakai áram"-nak. Üdv
Sokba kerül a beruházás + sok helyet foglal. De az biztos hogy vannak alternatívák.
Miért kerül sokba?
Összességében biztosan olcsóbb mint ha veszel 2 évente egy rakás akkumulátort.. Az akksikhoz még azt hozzáfűzném h ha nincsenek rendesen feltöltve ( a hagyományos savas-ólom akkuk azért ezzel példálózom mert ezek "olcsóbbak" ) ún. szulfátosodás jelentkezik az ólomlemezeken amik viszavonhatatlanul csökkentik az akkuk kapacitását és élettartamát!!!! Az autókban használt akkuk nem alkalmasak a folyamatos üzemű táplálásra. Az ilyen terhelésekhez más fajta akkuk kellenek, amiknek az ára is borsosak. Az autóakkuk rövid idejű nagy terhelésekre lettek kifejlesztve (pl a LADA önindítók indításkor 200 (!) A-t is felvesznek
hát a víz szivattyúzás helyett akár felhúzhatna egy rugót is, vagy felemelhetne egy követ madzagon... és ilyenkor nincs energiaveszteség (leszámítva a csapágyak minimális surlódását) hiába többszörös az átalakítás.
Nos, én is elgondolkodtam, hogyan is csinálnám:
1. a 12V semmire nem jó, nehéz továbbítani, mert vastag és drága vezetékek kellenek, bármilyen teljesítmény-félvezetővel történő átalakításnál nagyok a veszteségek, stb. Ezt a problémát egy háromfázisú (auto)trafóval oldanám meg: a generátor tekercseit közvetlenül a trafóra kötve felnyomnám 42V-ra (esetleg magasabbra) és ezt egyenirányítanám. Erről a feszről PWM szabályzóval kis veszteséggel lehet tölteni 36V-os akkutelepet. Ilymódon még alacsonyabb fordulaton is van töltés, a nagyobb akkufesz kisebb veszteséggel elvezethető és egy esetleges inverter is jobb hatásfokú 36V-ról (kisebb árammal) járatva. |
Bejelentkezés
Hirdetés |




Ha programoztál már basicben akkor nagyon egyszerű.
bár ha pl egy párdarab ifa akkumulátort töltenénk? És ha azért fogyasztod a megtermelt áramot? Szerintem nem fordulhat elő.
önindítók indításkor 200 (!) A-t is felvesznek
