| Fórum témák 
 
 » Több friss téma | 
				Helló mindenkinek Úgy döntöttünk egy szép napon hogy belevágunk a régóta tervezett szélkerekünk (vagy szélgenerátor) építésébe. Eleinte minden jól ment a gépen egy gépész, egy mezőgazdasági gépszerelő, egy villanyszerelő és egy autószerelő dolgozott egyszóval a család. A mechanikai szerkezettel semmi gond nem volt: Propeller traktor hűtőböl, autó generátor, csapágyak, tengely. De az elektronikai részén gondolkodóba estünk ugyanis az volt a gond hogy az autó generátornak gerjesztés kell, de az nem lenne jó hogy a gerjesztés mindig rajt van hisz ha napokig nem fúj a szél az akkumulátor lemerül. Úgyhogy azt valahogy vezérelni kell elősször arra gondoltunk hogy egy tárcsára mágnes ami a kerékkel együtt forog és elé egy [ríd]cső de ez nem jó mert ha pont ott áll meg a mágnes akkor fojamatosan rákapcsolja a gerjesztést és nem ér semmit, aztán hogy a véletlent kizárjuk tekercset gondoltunk oda hogy indukciós uton vezérelje. Ez már jobnak bizonyult. De igazán jó az lenne ha PIC-esen lenne megoldva hogy mutassa a sebességet és hogy be lehetne állítani hogy mikor kapcsoljon be. A legegyszerübb pedig az lenne ha a generátor kivezetéseire elektronikusan lehetne egy szerkezet építeni de ez elképzelésünk szerint lehetetlen (gondoljátok át rá fogtok jönni milyért). Tehát amit kérni szeretnék tőletek egy megvalósítás amire még nem gondoltunk vagy egy egyszerü de mégis nagyszerü vezérlés vagy esetleg csak ötletek. Előre is köszi. A másik nem is annyira probléma egy inverter. Olyat szeretnénk amit már ti megépítettetek és biztosan működik és hogy elmondjátok tapasztalataitokat e téren nem csak hogy rákeresünk a Google-lel mert azok a kapcsolások vagy működnek vagy nem meg ki tudja hogy kell őket beállítani mégiscsak egy komoly dologról van szó. Előre is köszi a segítséget, ha valami probléma még felmerül jelentkezem vagy ha ti akartok kérdezni nyugottan tegyétek meg. 
				Engem is érdekel a dolog, régóta szertnék építeni én is egy szélkereket! Tudok PIC-et programozni de ezen a téren még nem vagyok jártas! Ha kitalálok valamit majd megírom!   
				Üdv! Valamikor régen gondolkoztam, hasonlón, de a gyakorlati megvalósításig nem jutottam el. Egy javaslatom azomban volna. Nem lenne-e egyszerűbb, jobb hatásfokú , ill.  üzembiztosabb a gerjesztett generátor helyett egy állandó mágnesű dinamót (nagyobb teljesítmányű átalakított motort) használni erre a célra. Szerintem a gk. generátor + traktor ventillátor párosítás csak erős szélben termel "többlet energiát" (a termelt áram jórészét a gerjesztés energiaigénye felemészti).						 
				A traktor ventillátor természetesen meg lesz toldva méghozzá saváló csikokból. Mi is gondolkoztunk állandó mágneses generátoron de olyat nem tudtunk szerezni. De ez a gerjesztéses megoldás azért jó mert van generátor kéznél. Egyébként egy kis gerjesztő áramot fogyasz. Termelni pedig max 40 A is tud és már 600-as fordulaton elkezdi termelni. Ehez persze jó nagy áttétel kell.						 
				A generátor tekercsei akkor is termelnek feszültséget ha nincs rajta gerjesztőáram!Az elektonikus szabályzók is ennek érzékelése alapján kapcsolják ki/be a gerjesztést.						 
				Nem tudom mértétek-e a gerjesztő áramot, de emlékezetem szerint egy átlag gk. motor teljesítményének kb. 5-6%-át az elektromosság előállítása emészti fe. Ez pedig kW-okat jelent. A ventillátor lapátok házilagos  megtoldását "veszélyesnek" tartom, mert gondos kicentírozás hiányában nem csak a csapágyakat, de a generátort és az egesz tartószerkezetet képes szétrázni nagyobb fordulaton.						 
				A mechanikai részét a szerkezetnek a propellert is beleértve szakemberek tervezik és valósítják meg. Az hogy a szerkezet rázzon azt természetessen ki lesz küszöbölve. Ugyhogy e miatt ne fájjon a fejed. Ha jól értem a veszteség 5-6%-os az nem is olyan rossz. Nadehát a generátor feladata az áram termelés ugyhogy egyértelmü hogy az áramot inkább termeli mint fogyasztja. 
				Hali! Nem is az elektronikai részhez szeretnék hozzászólni, hanem inkább a mechanikaihoz. Szomszédunk is csinált egy nagy, és zajos szélkereket, de ő nem a hagyományos propeller formát használta fel, hanem egy föggőleges tengelyen helyezett el körben, függőleges helyzetben lemezeket, amiknek volt még saját tengelyük, tehát úgymond kinyílhattak. A többi szomszéd leszereltette vele ezeket a lapokat, mert nagyon zörögtek, tehát most nem müxik a szélgenerátor. De amíg ment, pörgött elég szépen, gyenge szélben is forgott szerintem 60-100RPM-mel (nem igazán számoltam, csak saccolom). Itt a szerkezetről egy kép, leszerelt lapokkal. Tudom, nagy alakítás lenne átépíteni a meglévő cuccot, de ennek szerinem nagyobb hatásfoka lenne, és bármerről is fúj a szél, mindig pörgeti, ellentétben a hagyományos propeller formával. Krisz 
				Ha nincs gerjesztés szerintem nem termel áramot. Tudnál erről pontosabb adatokat adni hogy mégis mennyit termel?						 
				Nem is olyan rossz ötlet. De inkább maradok a klasszikus szerkezetnél a szomszédoknak is jobban tetszik.						 
				Arra pont elég,hogy a ki-be kapcsolást meg lehessen vele oldani.Nem nagy feszültség pár volt és pár miliamper ezt a forgórész permanens mágneses mezeje indukálja a dinamók is ebböl gerjesztik fel magukat.						 
				Köszi az ötletet malyd megvizsgáljuk a dolgot.						 
				Félreértetted! Nem a generátor teljesítményvesztesége 5-6%, hanem egy kb. 50-60 LE-s gk. robbanómotor teljesítményéből emészt fel ennyi energiát az elektromos fogyasztók áramellátása. (De lehet, hogy a %-okra rosszúl emlékszem.)						 
				Számításaink szerint a generátor áramtermelésének hatásfoka 60% és a generátornak úgyis csak az akkukat kell tölteni.						 
				Méréseink szerint gerjesztés nélkül a generátor 600 as fordulaton 200mikroV-ot és 0.2microA-termel ami sajnos semmire nem elég, de azért kösz az ötletet.						 
				Nem egyenirányítás után kell mérni mivel a diodák nem nyitnak ki ilyen kis feszültségen!A tekercsen!(háromból tetszés szerint valamelyik)						 
				Több megoldás is kinálkozik a forgás érzékelésére. Szerintem nem rossz ötlet a mágnes + Hall szenzor, esetleg Reed cső. Nem gond, ha pont ott áll meg, ezt a mögötte lévő elektronikának tudnia kell kezelni. Pl. egy mikrovezérlős fordulatszámmérő, ami digitálisan jelzi a fordulatot, a porgramot csak annyival kell kiegészíteni, hogy milyen fordulatnál kapcsolja rá a gerjesztést. 1000 van a neten. A müködés lényege, hogy a mágnes hatására megváltozik a bemenet állapota (pl magasra kerül), ez meghív egy megszakítást, ami elindít egy timert. Következő meghívásnál pedig leállítja és megvan az eltelt időd, ebből pedig a fordulatod, ezt kiirathatod, összehasonlíthatod egy adott értékkel...stb. Üdv 
 
				Sziasztok. Én is akartam már ilyet építeni. A lapátok csapágyasan lennének rögzítve és rugó technika szabályozá azaz nagyobb szélnél nagyobb dőlésszög kis szélben pedig nagyobb felület gyorsabb forgás kisebb dőlésszög. Így elméletileg szabályosabb forgást kapunk. Az átmérője kb 1méter abban már van erő. És megfelelő áttétellel több kisebb kerékpárdinamót lehetne rá csatlakoztatni ami töltené a akkumulátorokat.  Milyen ötlet?   
				Mi is erre gondoltunk. Tudnál valami konkrét PIC-es kapcs. rajzot belinkelni. Nagyon megköszönném.						 
 
				Érdekes gondolat de a mi generátorunk birja a nagyobb fordulatot sőt direkt jó ha gyorsabban forog ugy kb. 5000 fordulat a max. Viharban akár el is érheti ezt.						 
 
				A forgást azért kellene szerintem szabályozni hogy lehetőleg egységesen töltse az aksikat   
				5000-es fordulaton nem hinném,hogy fog pörögni ha nincs gyorsítóáttétel!A szélkerekeknék különben speciális generátorokat használnak és percenkénti 60 fordulaton is működik!						 
 
				Szerintem csak  simán rákötöd a dinamót az aksira max egyenirányítani kell de szerintem az sem szükséges. Ha sikerülne jó lenne sokminden működik kis feszültséggel. Pl mehetne egész nap a rádió     
 
				Azért a feszültségszabályzást is meg kellene oldani... Nehogy túltöltődjenek az akksik.						 
				Természetesenn hatalmas áttételt terveztünk ami a generátort hajtja a generátorba meg már alapból be van integrálva az egyenirányítás és a fesz szabájozás (fekete doboz a hátulján). ennél csak a gerjesztés vezérlést kellene megoldani.						 
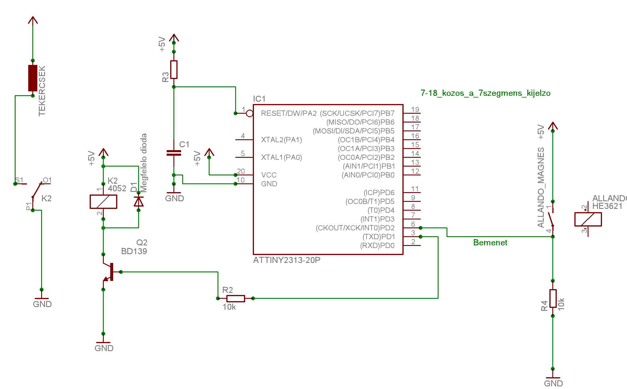
				Szia! Rajzoltam egy kapcsolást hozzá, eagle 4.11-es formában és jpeg-ben is felrakom. Ahhoz, hogy ez müködjön fel kell programoznod a mikrovezérlőt (a progit még nem írtam meg, de hamarosan..). A relét a megfelelő paraméterekkel válaszd meg. Relé helyett PMOS is használható. Az avr-nek stabil 5V kell, tehát 7805-ös stabkocka kell elé. A kijelzőt nem rajzoltam bele, de hagytam neki helyet. A fő funkcióhoz nem kell. Irj, ha valami nem érthető a rajzon. Üdv 
				Nagyon szuper hálás köszönetem érte pont ilyen kellett. Nos ami nem világos hogy ez milyen mikrovezérlő PIC lenne a jó mert ahoz van égetőm és programom. És még hogy a BD139-es tranyó helyett nem lenne e jó a BC639 asszem ez NPN-es és 1A-es kapcsolóáramot is bír. Aztán a C1 es kondenzátor értéke is kellene meg a 7szegmenses kijelzők pontos bekötése. Na meg az R3 értéke. Ha nem túl nagy gond légyszi ezeket javitsd ki. Ja és mielött a szoftverhez hozzákezdenél jó lenne ha beépítenél még ide egy pótmétert vagy kapcsolókat hogy be lehessen állítani hogy mekkora fordulatnál kapcsolja a gerjesztést. Köszi.   
				Tehát: C1:100 nF. R3: 10k. Nem igazán érzékeny a kapcsolás ezekre az értékekere. A tranyó helyett bármilyen jó, ami képes a relét stabilan meghúzni, 1 A elég kell, hogy legyen. Én nem igazán kedvelem a PIC-eket, valahogy sokkal jobb tapasztalatom van az ATMEL avr-ekkel. Ezért eredetileg AtTiny2313-at tervetem bele. Ha azt szeretnéd, hogy potival állítható legyen a trigger fordulat ahhoz már ADC kell, a legegyszerübb inkább Mega8-as mikrovezétlőt használni.  Programozás: az avr-ekhez nem kell külön égető, egy egyszerű kábel elég (lásd itt: avr.tavir.hu). 7 szegmens kijelző: én a 4 digit közös anodosat javaslom, valami jó feltünő színben. A lábkiosztások elég változatosak, ezt berajzolni nem tudom, de a proginál a következő elvet használom: RB0=A szegmens, RB1= B szegmens...stb. RD3-6-ig pedig választ a digitek között, tehát ez megy a közös lábakra. Természetesen minden "B"portra 220 ohmos ellenállás. A dekódolás szoftveres, nem kell külön bin-dec dekóder. Ezekkel a mikrovezérlőkkel nagyon jó dolgokat lehet csinálni, simán átküldheted PC-re a jelet és bent a szobában figyeled az adatokat (akár a generálodó fesz. paramétereket, töltést...stb.). Sajnos eléggé idő szükében vagyok, de ha nem túl sürgös segítek összehozni. Üdv 
				Persze, nem sűrgős rá ér a jövő héten is de akkor jó lenne ha e-mailban küldenéd el hogy ne keljen keresgélni a topicban. Én meg addig kitanulmányozom ezeket az ATMEL Mikrokontrollereket. Az jó lenne ha ajánlanál egy jó online áruházt ahol olcsón beszerezhetem. Kösz mindent.   | Bejelentkezés Hirdetés | 











