Fórum témák
» Több friss téma |
Fórum » Sztereó DAC
Témaindító: meszattila, idő: Ápr 10, 2007
Témakörök:
Nincs szkópom
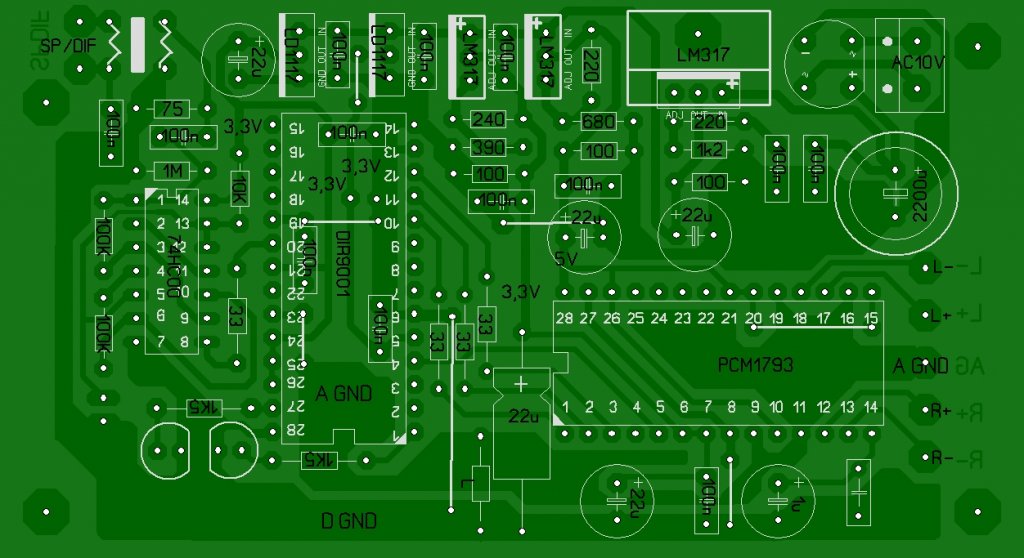
![]() Össze vannak kötve, ferritgyöngyön keresztül. De lehet nem bántom, mert a digi szemét felszívódott a dupla táposítás után, és hogy a TDA analóg tápról jár. A brummot a bemenetválasztó kapcsoló vezetéke szedi össze, ami a 74HC00 kapura megy. (DIR9001 előtti ttl szintre emelés és bemenetválasztás) Mondjuk aki akkora marha, hogy úgy tervezi a dobozt, hogy 5 darab trafótól 1 centire menjen ez a kábel, és legyen a kapcsoló, az meg is érdemli.
Szükséged van a bemenetválasztóra?
Én egy bemenetet használok, optikai amúgy sem ér sokat. Most terveztem egy nyákot PCM-hez, kapcsoló helyett csak jumper van.
Igen, kell sajnos a két bemenet. Mindkettő koax, egyik a PC, másik a cd transport.
Még csak terv, vagy már esetleg működik is? Ha jól emlékszem, pcm1794-el szenvedtünk páran anno.. A dir így nem fog működni a reset lábnak kell egy RC tag, ha egyből tápfeszen van, nem fogadja a jelet. 1K+1µF-al nálam tökéletesen működik.
Szia.
Annak idején én is szenvedtem PCM 1794/98-al,de egyik nyákom sem lett az igazi.Örülök,hogy végre valaki foglalkozik ezekkel az IC-kel is mert elég jókat hallani róluk. Kíváncsi vagyok nagyon erre a DAC-odra.Remélem jókat mondasz majd róla és mi is után tudjuk építeni.
Köszi a figyelmeztetést.
Ezt még nem próbáltam, előzőleg TDA1543 nem indult DIR miatt, elétettem a 74HC00 IC-t,működött, de nem volt stabil. Gondolom a reset okozta, ott is 3,3V-ra volt kötve, mint minden javasolt kapcsoláson. Beépítem javaslatod szerint az R/C tagot.
Még nem próbáltam, nyák sem teljes még.
Beszámolok majd a próbákról, több I/V megoldással szeretném kipróbálni.
Én már alig várom
Jó lenne már végre egy jó minőségű DIY D/A Dir 9001/PCM179X-ből mert az USB-s PCM-ek egy jobb minőségű rendszerben elég gyatrán szerepelnek nálam.
Én is kíváncsi lennék a hangjára, még ic-k is lennének otthon hozzá. Ha túlszárnyalja a TDA1541-et, akkor beszélhetünk eredményről.
Amúgy meghálálja ám a TL431-es sönt tápot, nálam egyből kellemesebb lett a hangja, és jobban széthúzta a teret. Az az spdif trafó saját kreálmány? Érdekelne, hogyan készült. Az új nyákomon elő is készítettem a trafónak helyet.
Én is kíváncsi vagyok rá, trafós (I/V) kicsatolással is szeretném kipróbálni. OPA csak végszükség esetén lesz.
Idézet: „USB-s PCM-ek egy jobb minőségű rendszerben elég gyatrán szerepelnek nálam. ” Mmm akkor én nem is szenvedek ezzel miért nem mondtad ? Ha nem ok akkor nincs értelme a szórakázásnak!
Én a te rendszeredet nem ismerem,de tudom,hogy nem vagy igénytelen. Az esetek nagy többségében én számítógépről hallgatok zenét(EMU 1616 hangkártya, KEF C5 dobozok+DiY ampok) és ehhez képest mondtam amit mondtam..Az alaplapi integrált hangkártyánál azért szerintem jobb minősége van ezeknek a cuccoknak..tisztelet a kivételnek.
Neked meg amúgy sem valami nagy kihívás úgyhogy csináld csak meg nyugodtan mindkettőt, nem fogsz csalódni.
Köszi, asszem tekerek egy ilyet.
A trafó előtt az spdif földje miért van 100n-al a DGND-hez kötve?
Régebbi mérésem szerint előnyösebb volt ha AC szempontból GND-re kötöm, de el is hagyható.
Tegnap megtekertem, kipróbáltam, nem működött. Aztán rájöttem, hogy kontaktos az rca, de már kiszedtem a trafót.
Vagy mégse? Nem tudtam működésre bírni egyik bemenettel se, ha benne volt a trafó.
Annak működnie kell, én most próbáltam ki a PCM DAC-ban. Milyen magra tekerted?
Első indításkor nem működött, nyákról lemaradt a DIR filter kivezetéséről az RC-tag, pótolva azonnal indult. Nyáktervet javítanom kell.
Olyasmi kis toroidra, mint a tied. Miközben piszkáltam, egyszer-kétszer megindult, szólt pár másodpercet, aztán sztrájkolt megint.
Sziasztok, egy nagyon egyszerű Szteró DAC-ot akarok építeni, tud-e valaki segíteni? Olyat szeretnék ami lineáris és előerősítő is kell hozzá.
Mag anyaga is lényeges.
PCM kimenete 1KHz, mérőlemezről.
Toroid porvasmag, többet nem tudok róla. Találtam egy másikat, majd beheftelem ha lesz időm.
Én már négy DAC-ban is használtam, mind működik.
Energiatakarékos izzóból kitermelhető ilyen pici gyűrű, próbáld ki..
Valaki nem tud segíteni? Egy egyszerű dac-ot szeretnék építeni. Lehetségesen csöves elő fokkal vagy saját magam által készített fokkal.
Sajnos így nem hiszem , hogy bár ki is tudna segíteni.
Csöves előfok DAC-hoz, ez számomra nem érthető, nem is beszélve a fokokról. Próbáld érthetőbben megfogalmazni igényeid, elképzeléseid.
Szerintem az előfok, az előerősítő vagy fejhallgató erősítő lenne.
Van egy Cd/dvd lejátszóm, kijön a digitális jel, azt egy dac átalakítja analóg hanggá és azt akarom megbolondítani egy csővel vagy egy saját maga által kitalált elő fokkal. Remélhetőleg könnyen beszerezhető alkatrészekkel akarok dolgozni.
Ennél egyszerűbbet nem tudok mutatni.
Csináld meg, ehhez később lehet csövet is illeszteni.
Ennek is az a szépséghibája, hogy mindkét ic szinte beszerezhetetlen. Nekem van még tartalékban egy TDA1541-em, meg van itthon DIR9001 is, de ez a projekt macerás és drága..
Ez volt a legolcsóbb és (egyszerű is) DAC amit készítettem. Ma már a CS8412 ritka és ezért drágább is. Pár éve 2000Ft alatt volt, TDA1543 még ma sem drága, csak ne legyen hamis.
|
Bejelentkezés
Hirdetés |















