Fórum témák

» Több friss téma
Fórum » Távirányitós redőny
 
Témaindító: bandita31, idő: Dec 24, 2007
Témakörök:
Lapozás: OK   1 / 2
(#) bandita31 hozzászólása Dec 24, 2007 /
 
Elöször is boldog karácsonyt mindenkinek.

Én a redönyömet csináltam meg elektromosra és most azon mesterkednék hogy távvezérlös legyen.Szerintem a legegyszerübb megoldás hogy veszek egy távirányitós autót(ez már meg is történt) mert abban már kész az adó vevö.Én ugy akartam megoldani hogy a motor helyére bekötök 2db relét (az egyiket forditva) és mikor megnyomok egy gombot a távirányitón akkor az egyik relé lezárja az egyik áramkört és a redönyfelhúzó motor müködésbe lép.
A probléma csak az hogy a panel csak 3 voltot ad le ami kevés a reléhez,ha valami más megoldást tud valaki akkor az legyen szives megosztani velem is.
Elörre is kösz.
(#) Kiss Gábor hozzászólása Dec 25, 2007 /
 
A képen valami ablaktörlő féleséget látok ami 12v vagy 24v voltról megy 78xx /feszültség stabilizálóval/ tápból megoldod a 3 voltot a vevőnek. A vevőből kijövő 3 voltot pedig egy tranzisztor bázisára kötöfd amivel tápfeszt kapcsolod a relének.
Én így csinálnám szerintem működne.
Boldog karácsonyt mindenkinek!!!!
(#) bandita31 hozzászólása Dec 25, 2007 /
 
Igazad van az valóban egy ablaktörlö motor.
(A motor már üzemel egy jó nagy traforól.)
Valami egyszerü kis rajzot tudnál felrakni mert én szinte semmit sem értek az elektonikához.
És még azt honnan tudom meg hogy mekkora áram kell a relének hogy müködjön?

Elörre is kösz.
(#) Kiss Gábor hozzászólása Dec 25, 2007 /
 
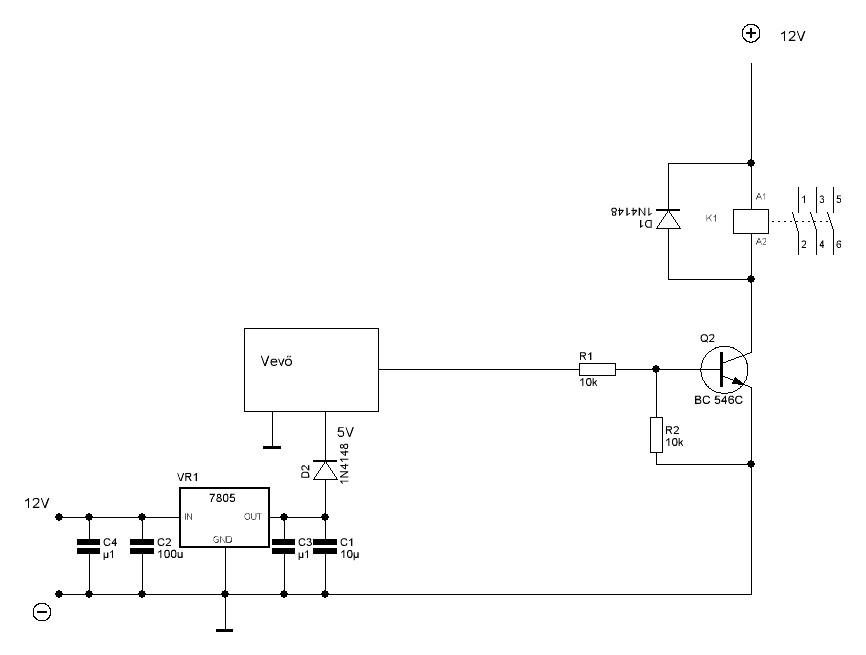
Ez lenne az én elkézelésem a tranzisztor tipusa BD249 az adatlapján meglátod a tranzisztor bekötését. Nem tudom milyen relét használsz de egy nyáklaprelének tudomásom szerint 120-200 mA az áramfelvétele.

névtelen.JPG
    
(#) Kiss Gábor hozzászólása Dec 25, 2007 /
 
A fszültség stabilizátor /78xx/ kapcsolását még elküldöm,
ha nem mőködne akkor vagy a relét tekercseled át 3 voltosra vagy egy 3 voltos villanymotor és egy végállás kapcsolósegítségével vezérlet a nagyobb relét.
Az xx helyére azt helyettesíted be amilyen feszültséget akarsz kapni jelen esetbe 03-at.Bővebben: Link
(#) bandita31 válasza Kiss Gábor hozzászólására (») Dec 25, 2007 /
 
Kösz a rajzokat.

Összeforasztgatam az áramkört olyan tranz. nem volt amit irtál de probáltam: D1651 OK4
MC7805c 037
7812A JRC
Ezek állandóan átengete az áramot mindig kattant a relé ha csináltam valamit ha nem.
Ezekel: C2330 0-103
BC 548C
ezekkel semmit sem csinált
(#) Medve válasza bandita31 hozzászólására (») Dec 25, 2007 /
 
Hello, van itt még néhány dolog. A relémeghajtó tranzisztor bázisára, sorosan, kellene egy 10kOhm, mert a nagy bázisáram tönkreteheti. A relével párhuzamosan is kellene egy dióda záróirányban, mert az első kikapcsoláskor keletkező induktív feszültség szintén tönkreteheti.

MC7805c 037, 7812A JRC Ezeket tranzisztorként említetted, de ezek fesz.stabilizátorok. Meg kellene vizsgálni a relé áramfelvételét, hogy bírja-e a tranyó, vagy legalább, hogy melegszik e, amikor a relé behúz.
(#) bandita31 hozzászólása Dec 25, 2007 /
 
Én most már egyáltalán nem értem ennek a tranzisztornak a müködését.

ha az E lábla kötöm a relét és az áramort (trafó aáram ami müködteti a relét 12V) a Bázis vagy a Collekto lábra kötöm,mindkét esetben lezár a relé ugy hogy az adót rá sem kötöm.
Ez vajon mitöl lehet?(BC548 B43 C trazn.-al probáltam)
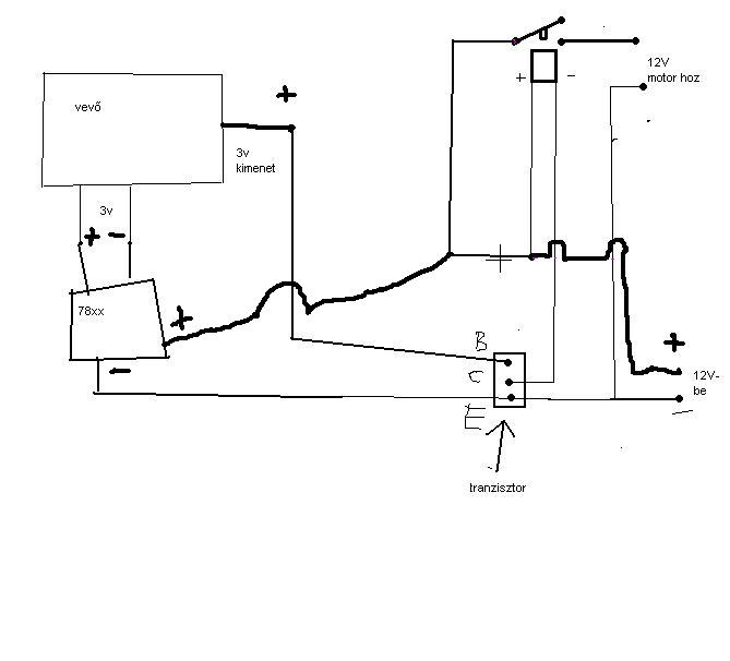
(#) bandita31 válasza bandita31 hozzászólására (») Dec 25, 2007 /
 
küldök egy rajzot ahogy én bekötötem (de nem volt jó)

mikor a jel vevöt rá sem kötöttem a tranzisztorra az akkor is átengette a jelet a kollektor-ról az emitter-re
probáltam többféleképpen is bekötni.
(#) Medve válasza bandita31 hozzászólására (») Dec 25, 2007 /
 
Igy valahogy lehetne... (Kiss Gábor után)
Ellenőrizd le a tranzisztort, hogy jó-e! Az R2 értékét növelheted pl 100k-ig.
(#) bandita31 válasza Medve hozzászólására (») Dec 25, 2007 /
 
Kösz a rajzot

(#) bandita31 hozzászólása Dec 25, 2007 /
 
Azt szeretném kérdezni hogy a BC 546C tranzisztort lehet e helyettesiteni egy BC547 A41 C vel.
És még ha a tranzisztort bedugom a müszerbe hFE-re állitom a müszert és 006-ot ir ki ez most azt jelenti hogy zárlatos a tranzisztor?
(#) Chokapick válasza bandita31 hozzászólására (») Dec 25, 2007 /
 
haliho boldog karacsonyt mindenkinek. En a mechanikarol szeretnek erdeklodni.Hogyan oldottad meg a fekezest? az ok hogy a motor feltekeri redonyt gondolom valahol talalhato egy vegallas kapcs,de hogyan oldottad meg,hogy ne zuhanjon vissza?
(#) bandita31 válasza Chokapick hozzászólására (») Dec 26, 2007 /
 
Hello
Ablaktörlö motort használtam az gyárilag csigás áttételü ezért roppant erös,és nem lehet elforgatni a tengelyt.
(#) Medve válasza bandita31 hozzászólására (») Dec 26, 2007 /
 
Ide inkább a BC546-ot javallanám...a 6-os béta hibás tranzisztorra utal!
(#) bandita31 válasza bandita31 hozzászólására (») Dec 26, 2007 /
 
Sajnos nincs ilyen tranzisztorom,de megprobálok szerezni és összerakom az áramkört majd írok hogy jó lett e.
(#) Medve válasza bandita31 hozzászólására (») Dec 27, 2007 /
 
Ide nagyon sokféle tranzisztor jó. Tudjon legalább Ic=200mA-t
(#) bandita31 válasza Medve hozzászólására (») Dec 27, 2007 /
 
Megoldottam a kapcsolást egy kicsit furfangos módon de müxik.
Egy kérdésem lenne hogy a rajzon (amit feltetél) a jel vevönek a negativot (gnd) hová kössem mert csak a pozitiv van rajzolva a negativnak nincsen semmi. :no:
Azt csak simán kössem rá a negativ 20V-ra?
És még a kondenzátoroknál eltérnek az U betük az számit valamit?
(#) bandita31 hozzászólása Dec 27, 2007 /
 
Összeraktam az a kis áramkört(ami 5V-ot csinálna) ezekböl:Kondik:1u 50V 2db
100u 63V
10u 50V
És egy tranzisztor MEV W 7805 C.

Kb fél perc akatt elkezdte ontani a füstöt magából a tranzisztor+nagyon büdös lett a szobában.

Mit rontottam el?(mindent ugy forasztotam ahogyan a rajzon van)

És 20V-ot kéne 5V-ra átalakitani
(#) Medve válasza bandita31 hozzászólására (») Dec 27, 2007 /
 
A rajzot módosítottam...Nem tudom mit ronthattál el, nézd át az adatlapját. (Ez egy feszültségstabilizátor IC, nem tranzisztor) A rajzon a D2 dióda feszültségcsökkentés miatt van, ha kevesebb kellene mint 5V. Egy db kb 0.6V ot ejt.
Ui: ellenőrizd, hogy jól kötötted-e be az IC-t ill, hogy a maximális feszültség alatt tápláltad-e meg. Meg a polaritás...fotózd le..
(#) bandita31 válasza Medve hozzászólására (») Dec 27, 2007 /
 
Medve szerinted ez mi?

Ez van ráírva: D1651
OK4

Az utolsó "feszültségstabilizátor"-om elfüstölt ami 7805-ös volt csak 12-es van de az meg 12V-ot csinál ha jól tudom.

Image(24).jpg
    
(#) Medve válasza bandita31 hozzászólására (») Dec 27, 2007 /
 
Nagyon valószínű, hogy egy tranzisztor
(#) bandita31 válasza Medve hozzászólására (») Dec 28, 2007 /
 
Az a kérdésem lenne hogy, mitöl lehet az hogy ha a relé be van kötve akkor folyamatosan kattog ha pedig lekötöm tóla az egyik vezetéket(nem továbbit áramot a motornak) akkor pedig rendesen behúz és ugy is marad.

Mikor be van kötve és huzatnám fel a redönyt akkor folyamatosan kattog a relé (zár nyit) és ezért szaggatva megy fel a redöny.
(#) Medve válasza bandita31 hozzászólására (») Dec 28, 2007 /
 
Bizonyára zajos a vevő...tisztázd le a dolgot először vevő nélkül, a tranyó akkor zár, amikor a bázis-emitter feszültsége eléri a kb 0.6V-ot. Hogy vezérlés nélkül a fesz stabilan ez alatt legyen, az R2 biztosítja.
(#) Medve válasza Medve hozzászólására (») Dec 28, 2007 /
 
Zárás alatt a kollektoráram megindulását értem
(#) bandita31 válasza Medve hozzászólására (») Dec 28, 2007 /
 
Nem tranzisztor kapcsolja a relét hanem egy elektromos motor (2 elektromos motorbol csináltam relét csak az a baj vele hogy mikor a motor erölködik akkor nagy ampert vesz fel és összeég az érintkezöje és folyamatosan megy magától)
ezétr kell az egyik áramkörre relé a másik jól birja.
(#) Medve válasza bandita31 hozzászólására (») Dec 28, 2007 /
 
De durva... Ez már mechatronika! Ehhez én már nem értek
(#) bandita31 válasza Medve hozzászólására (») Dec 28, 2007 /
 
De a relé müködését miért zavarja az hogy áramot vezet mikor arra lett kitalálva.
230V ot bir vezetni ugyhogy nincs túlterhelve.
(#) bandita31 hozzászólása Dec 29, 2007 / 4
 
OK

Sikerült megoldani a problémát pár darab kondival 2db 2200UF-os kelet a reléhez.
Mikor a motor beindult akkor akkora feszültségingadozás volt hogy kioldodott a relé.

Nagyon szépen köszönöm a segitségeteket.

Pár kép a kész vevöröl.


Következö nagy feladat a fényérzékelös panel lessz.
(#) Atis57 válasza bandita31 hozzászólására (») Dec 22, 2008 /
 
Sziasztok!
Engem A távirányitás multivibrátora érdekelne.
elképzelésem: LÁMPA Vezérlése rádiós csengővel, a hang helyett IRF fet-el kapcsolni az izzót. De ide kellene 1 multivibrátor. Tud-e valaki ilyen rajzot küldeni.
köszönettel.
Következő: »»   1 / 2
Bejelentkezés

Belépés

Hirdetés
XDT.hu
Az oldalon sütiket használunk a helyes működéshez. Bővebb információt az adatvédelmi szabályzatban olvashatsz. Megértettem