Fórum témák
» Több friss téma |
Akkor azt hiszem itt az ideje megtanulni a Sprintet használni, még sosem volt dolgom vele, de köszönöm a fáradozást.
Na most jutottam el odáig, hogy megnézzem, honnan kell megszerezni a Sprint layout-ot, és arra jutottam, hogy nem vagyok én annyira profi, hogy kifizessem azt az 50€-t a progiért...(pénzem sincs rá...) Tehát arra szeretnék megkérni, hogy töltsd fel ide ha lehet .pdf-ben a rajzot, mert az meg is tudnám nyitni.
Az ABACOM oldalán van free viewer, azzal nézd meg!
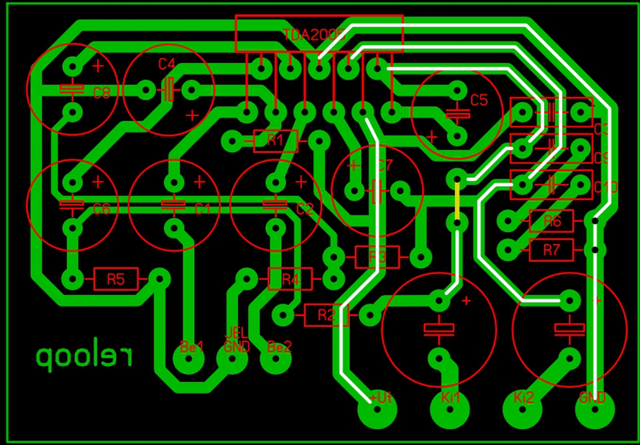
Mellékelek azért egy képet. Hogyan fogod a panelt készíteni? Kézirajz, fotó, vasalás? Igyekszem segíteni
Vasalásal tervezem, ilyen bonyolultságú panelt nem mernék kézzel rajzolni, mert nem is lenne szép, meg pontos. Amúgy nagyon sokat segítettél ebben az erősítőben, hála érte!
A kimeneti csatoló-kondenzátorok átmérőjét add meg, ha beszerezted őket és véglegesítem a tervet. Mellékelek majd hozzá vasalós PDF-et.
13mm. Lábtávolság 5mm. Ezek köszönet, hogy megcsinálod nekem!
A panel méreteit meg tudnád mondani?
Remélem nem hibáztam. A mérete: 56x39mm.
A hozzászólás módosítva: Jan 16, 2015
Még egy köszönet, de tudom már unalmas.
: bow: HIbát nem találtam, viszont nagyon szép lett, és hatalmas segítség. A kiz hez kapott panelt sajnos addig-addig forrasztagttam, míg le nem vált egy két helyen a fólia. Ha minden jól megy, jövő hétre befejezem az erősítőt.
Üdv újra!
Ma elkészítettem a nyákot, beültettem az alkatrészeket ahogy kell. De nem működik. 4-5 volt DC van a kimeneteken, ami nagyon nem jó. A táp is zúg, ami arra utal, hogy nagy áramot vesz fel. (Megmérni nem tudom, mert rossz a multiméterem ezen része) Gondolom kuka az egész vagy legalábbis maga az IC. Hogy tudnán megálapítani, hogy az IC jó-e még? Az alkatrészeket ellenőriztem, mind OK. Viszont a GND és a jelbemenet közt mindkét oldalon zárlat van. Tehát megúszom az IC cseréjével? ![]()
Szia! Az áramfelvételt nem ampermérővel kell mérni, hanem a tápágba tett 10 ohm áramkorlátozó ellenálláson eső feszültségből számoljuk ki. Csak nem kötötted rá direktbe a tápra az élesztés során?
De bizony direktbe kötöttem.
![]() Az ellenállás hány wattos legyen? Mondjuk 355Ft egy új IC, tehát ha tönkrement se halok bele.
Az előtét 0,6W-os. Ha nagy a baj biztosítékként is szolgál.
Most kipróbáltam ellenállással.
Az előtét ellenállás előtt 12.33V, utána 6.33V. Éppen hogy arra volt időm, hogy lemérjem a feszültségeket, majd leégett az ellenállás. Azt hiszem ez csere lesz.
Igen, úgy néz ki. Még egy élesztési szabály: a bementi pontokat testre kell kötni, vagy poti használata esetén nullára venni a hangerőt. Ezzel a gerjedés előzhető meg.
Szerinted éredemes csak az IC-t cserélni, vagy vegyek egy új KIT-et?
Milyen minőségben sikerült elkészíteni a nyomtatott áramkört? Ezen múlik.
Ez a 2. vasalt nyákom, tehát nem túl szép. Sok helyen alámart, valahol meg nem marta ki rendesen a vasklorid a nyákot, ezért sok volt vele az utómunka. Szerintem ebből új KiT lesz, sajnos.
Sziasztok! Valaki tudna segíteni hogy lehet bekötni a képen látható tda2005-ös erősítőt? Ami rajta van zsinórok azok ha minden igaz az a hangszóró kimenet. A többit nem tudom sajnos.
Köszönöm előre is a segítséget.
Szia! Úgy nézem sztereó hídkapcsolás. Kövesd le az IC lábakat a rajz szerint!
Köszönöm a segítséged, de még nekem ezen a rajzon nehéz eligazodnom. Be tudnád jelölgetni mi hova megy? Gondolom mind a 2db tda-nál ugyan úgy kell bekötni majd.
A két kimenet az gondolom eddig is tiszta volt.
A táp a két nagy kondihoz megy, azt nem tudom a pozitív hogyan jut el a 7, 9, 11 lábakhoz, az egyik oldalon az átkötés minta hiányozna. A bemenethez kérdőjelet kellet írjak mert hiányzik pár alkatrész. A jelet elkón keresztül kell az 1-es lábra kötni.
Helló! Tudnál nekem kapcsolási rajzot küldeni amin rajta vannak a kondenzátor és ellenállás értékek?
Szia! A pozíciószámok nem a linkelt rajz szerintiek, de bizonyára megtalálod a helyüket. Bővebben: Link
Köszönöm!
Sziasztok!
Megint egy TDA2005-ös erősítő, ez már egy másik, mondjuk nem tudom miért ezzel az IC-vel építek erősítőket. Szóval ezzel meg az van, hogy teljesen véletlenszerűen gerjed. Vagy inkább ez is gerjed. Teljesen mindegy, mi a jelforrás, ha nem szobahangerőn megy, hanem egy kicsit hangosabban, akkor előbb-utóbb túlvezérelt lesz, és ha megszűnik a bemeneti jel, akkor egy sípolás még mindig hallatszódik, természetesen fűt is ilyenkor az IC rendesen. A fűtés nyilván normális, na de a sípolás... A táp jól szűrt, 2*4700uf+100nf, és megint 100nf párhuzamosan az egyenirányító diódákkal is, egyébként egy egyszerű 7812+bd243 kombó, ezzel szerintem nincs gond. De akkor hogyan gerjed, és hogy lehetne megszüntetni?
Hello! Feltöltök egy rajzot és a kérésem az lenne hogy valaki megcsinálná nekem ugyanebből a nézetből jobban kivehetőre az egyes "szürke vonalakat"" az alkatrészek felrajzolása nélkül. Mivel ehhez a kapcsoláshoz vannak meg az alkatrészeim így más kapcsolás nekem nem volna jó, nem szeretnék feleslegessen költeni. Segítséget előre is köszönöm .
Erre gondoltál? Azért még nézd át.
Köszönöm szépen igen és köszönöm szépen hogy elkészítetted nekem !
Sziasztok! Megépítettem az egy iC-s változatot és az a bajom vele hogy alig halhatóan szól, szinte teljes csönd kell,hogy meghalljam. szerintetek mi lehet a baj? mit ronthattam el a kapcsolási rajzot az adatlapjáról vetem.
A hozzászólás módosítva: Ápr 7, 2016
|
Bejelentkezés
Hirdetés |







: bow: HIbát nem találtam, viszont nagyon szép lett, és hatalmas segítség. A kiz hez kapott panelt sajnos addig-addig forrasztagttam, míg le nem vált egy két helyen a fólia. Ha minden jól megy, jövő hétre befejezem az erősítőt. 










