Fórum témák
» Több friss téma |
Varadon honnan olyan trafo? en varadtl 40 kmre lakok
enekem is kel valami trafo valamikor es akkor vennek enis ne kelllesen mindig megtekerni,igaz olcsobb.
ezaz h nem igazan tudok. errol az oldalrol gondoltam, hogy rendelek http://www.hestore.hu/cat_330.html?p_voltage_max=24.00&p_current_ma...r_max= Igaz van a kis dioda, Global, es 1 Elektronikus uzlet a Rogeriusz uzlet sor vegen. De nem nagyon volt 24 voltos trafo amikor venni akartam. Amugy segithetnel a tekeresben. Ha mas nincs en is csinalnek egyet
![]() Koszi
Amugy, Nem tudja valaki,hogy ehez a fajta erolkodohoz muszaj toroidos trafo? Vagy megy ijen normalal is?
Jó másfajta is,csak a teljesítménye elegendő legyen. Nekem is EI magosról megy a híd.Bár tény,hogy a toroid jobb.
Télleg, bocsi.
Már megy is a rajz.
Megfelel hozzá természetesen bármilyen transzformátor, ami tudja a megfelelő teljesítményt. A toroid transzformátornak ellenben van jópár előnye pl. egy köpenyes trafóval szemben: jóval kisebb méret, nagyságrendekkel könyebb súly, jobb hatásfok. Hátránya talán egyedűl a valamivel magasabb ára.
en igy csinaltam 1x. de akkor elege zugot:-s bar akkor a nyak is rosz volt.
Most nezem kb ugyan az )
kistotti01, Gyusze!
Ez a megoldás nem való végerősítőkhöz. Csak szimmetrikus terhelésnél, és pici áramoknál lenne életképes. Eredetileg ez egy feszültségkétszerező alapkapcsolás, ha a kimenetről eltüntetjük az a GND pontot.
Valóban nem erre való eredetileg, mégis tökéletesen helytáll ha megfelelően méretezve van. Nekem egy 50W-os fetes véget hajt ez a kapcsolás +-40V-on. Véghez illene normális trafót szerezni és nem ezt használni, ez így van, de 10.000µF-al ellátva próbára tökéletesen megfelel.
kistotti01, Gyusze! télleg, ijet, <- ez milyen nyelven van? Mert hogy nem Magyarul, az is tuti.
Egyetértek. Ténylegesen nem erre a célra való ez a megoldás, de szükségmegoldásként és egy adott dolog kipróbálására teljesen megfelelő. A helyesírás sose volt az erősségem, de szerintem hozzászólásaimba annyira súlyos helyesírási hibákat nem vétek. A „télleg” szó használata nekem egy rossz szokásom. Egyébként tisztában vagyok vele, hogy valójában „tényleg”. Megpróbálok leszokni róla. De szerintem az egy fiatalos és jól hangzó szó. Véleményem szerint azért vannak a fórumban, akik ennél jóval nagyobb helyesírási hibákat ejtenek. De ebbe inkább ne menjünk bele, hisz ide tanulni, illetve segítséget nyújtani járunk.
Szia! Vannak akik akaratuk ellenére használnak feszültség kétszerező tápot, azon egyszerű okból, hogy a két szekunder feszültsége eltérő. Lemezmagos trafónál nem ritka jelenség, de toroidnál is előfordul
Igen a feszültség kétszerezésnek az elönye, hogy nincs elcsuszásod, és így sokkal biztonságosabb, csakhogy ez mind a kondik rovására megy!!!
Így sokkal nagyobb kondikat kell alkalmazni,nem mint a szimmetrikus tápot tápoknál.
Üdv!
Szereztem egy pc tápot, aminek 650w a teljesítménye. A secundere 13,5v. Ha építek egy ilyen feszültség kétszerezőt, akkor elvi síkon meghajthatok vele 2 hidalt tda7294-et?
Üdv! Ez a kényszermegoldás transzformátornál működik. A PC tápod gondolom kapcsoló üzemű.
Hát ez egy szétgyilkolt táp, kivettem a trafót belőle, a működik, én erre gondoltam, hogy csak szimplán a trafóval meglehet ezt csinálni?
Így néz ki a táp.
Ha 230/13,5V-os hálózati trafód van azzal működni fog. A PC-ben nehezen tudom a hálózati trafót elképzelni, esetleg arra gondolsz, hogy a kapcsitápot bővíted -12V-tal? Ott teljesítmény problémák léphetnek fel.
A rajz elég érthető, elnézést én közöltem kevés adatot, ez egy szünetmentes tápból való trafó, csak a trafó van meg! Ha a csupasz trafóra ezt a kapcsolást megépítem, akkor működni fog a végfok vele?
Így már értem. Működni fog. Ha beválik a TDA-s kapcsolás azért szerezz hozzá rendes trafót. Használtban kis szerencsével megkapod annyiért, amennyiért rendes kondikat vennél a feszültségkétszerezőhöz
Van nekem itthon 10.000µF/63 kondi pár darab, annak elégnek kell lennie
Azért megcsinálom kíváncsi vagyok rá mennyi teljesítmény jön ki belőle, mert ha már itthon van ne a port fogja![]() Köszönöm a segítséget.
Nincs mit. A teljesítmény 80W körül várható.
Így van. Itt a nyár, a bulik és az összejövetelek ideje.
Tehát most mindenki a télen elkészített erősítőket hajtja, nem pedig új építésébe kezd. Továbbá ilyen melegbe forrasztás helyett inkább a strandra mennek az emberek.
Esetleg már mindent leírtak 20-30-szor, és ezt a számot már nem érdemes tovább növelni.
Azért van aki még ebben a nagy melegben is nekiáll majd egy uj erősitő megépitéséhez... :integet2:
Nekem a télen megépített 7294 hidam,még mindíg nincs bedobozolva. Idő.....pénz.....stb.....
egyébként nagyon jól szól itt a szoba sarkában a padlón
Nekem is vár pár erősítő panel bedobozolásra, köztük van TDA7294 is. Mint belátható egy erősítő elkészítésében a dobozolás a legnehezebb, legbonyolultabb és leghosszadalmasabb feladat.
Sziasztok!
Elkészült az erősítőm, egy bajom van vele, hogy zajos kissé. Biztos vagyok benne, hogy a bemenő jelkábel hossza miatt (5méter kb), de a szobám elrendezéséből adódóan nem igazán tudnám másképp bekötni. Mit tudok ilyenkor csinálni?
Üdv!
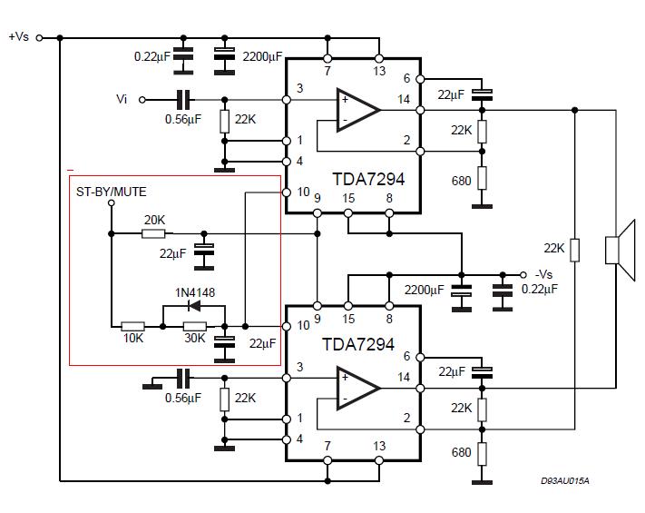
Lehet, hogy már sokan és sokszor megkérdezték, de nem nagyon tudom megérteni, hogy a ST-BY/MUTE-t mihez és hogyan kell kapcsolni. Ha valaki eltudná magyarázni akkor megköszönném. Képet csatoltam, hogy világosabb legyen melyik kapcsolásról lenne szó.
Szia!
Árnyékolt kábellel viszed a jelet vagy csak sima szigetelttel? Vagy esetleg próbáltad más kábellel is?
Szia!
Ha szeretnéd használni ezt a funkcióját akkor csak egy kapcsolóhoz vezeted ki és azzal tudod kapcsolgatni de sokan fölöslegesnek tartják ezért nem is használják! |
Bejelentkezés
Hirdetés |




enekem is kel valami trafo valamikor es akkor vennek enis ne kelllesen mindig megtekerni,igaz olcsobb.
Már megy is a rajz.

) 
Tehát most mindenki a télen elkészített erősítőket hajtja, nem pedig új építésébe kezd. Továbbá ilyen melegbe forrasztás helyett inkább a strandra mennek az emberek.






